Fórum témák

» Több friss téma
Fórum » Alacsony költségű digitális oszcilloszkóp
Lapozás: OK   68 / 117
(#) bbatka válasza jano36 hozzászólására (») Ápr 8, 2009 /
 
Köszi a válaszod. Én is úgy látom hogy felesleges a Cpot2-4, de mégis alkalmazzák még gyári megoldásoknál is. (ellenség megtévesztése)

A másik két Cpoti-val nincs gond könnyen beállítható.

(#) bbatka válasza jano36 hozzászólására (») Ápr 8, 2009 /
 
Amit Masterfoxx-nak csatoltál kapcsolást, abban biztos hogy az R8,R9 értékét így akartad?
Egyébként régebben én is UA733 (NE592) IC-s kapcsolásban gondolkodtam és még lehet hogy fel is fogom használni azt a 4db-ot, amit vettem.
Nemrég találtam egy kapcsolást. Rá is szántam vagy 20percet hogy megértsem az erősítés beállító részét, aztán feladtam.
(#) jano36 válasza bbatka hozzászólására (») Ápr 9, 2009 /
 
Szia BBATKA

Valóban.

Az eredeti kapcsolást megpróbáltam pdf-ben feltenni, de nem ment az átvitele. Ha a Hobbielektronika fórum
keresőjébe beírod a TV MINISCOPE-3-at ott megtalálod az eredeti kapcsolást pontosabban a gépkönyvet. Sajnos a rajzok nagyon gyenge minőségüek, de az osztó értékeit majd később leírom.

Ami az NE592 beállítását illeti, most fejeztem be a komplett szerelését a 100 mV-os fokozatnak, lehet hogy még ma bemérem és akkor közkincsé teszem a beállítását.

Rendkívüli előnye ai IC-nek, hogy közvetlenül csatlakoztatható az AD differenciál bemenetéhez. Azonkívül, hogy egy pontosabban kettő helipottal állithatod a munkapontokat és az erősítést.

udv. jano36
(#) jano36 válasza jano36 hozzászólására (») Ápr 9, 2009 /
 
Ami a feleslegesnek itélt kondenzátorokat illeti a tervező ezekkel a kondenzátorokkal állította be az adott kapcsoláshoz a szokásos ~40 pf-os bemeneti kapacitást, hogy illeszkedjen a szabványos osztós mérővezetékhez. Amit veled ellentétben részemről nem szeretek. Sokkal egyszerübb egy jó végkiképzésű árnyékolt. Egyébként is az említett szkóp 100 V-os bemenete feleslegessé teszi. Mára ennyi. üdv.
(#) bbatka válasza jano36 hozzászólására (») Ápr 9, 2009 /
 
Nagyon kivácsi vagyok hogy hogyan muzsikál az NE592. Főleg a zajfeszültsége miatt aggódtam. Várom a mérési eredményeid.
(#) jano36 válasza bbatka hozzászólására (») Ápr 10, 2009 /
 
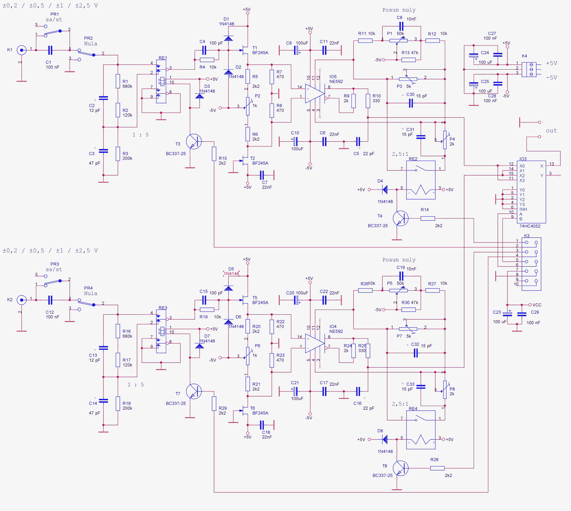
Szia BBATKA mellékelten küldöm a megépített panelom
kapcsolási rajzát. Hibátlanul működik. A P1 potencióméterrel beállítottam a 733-as differenciál feszültségét 1V-ra így minden gond nélkül közvetlenül csatlakoztathatom az ADS830 bemeneteire.

Mindezen ellenére azt a kapcsolást fogom megépíteni, amin 20 percig gondolkodtál. Indoka, hogy a T1 offset kiegyenlítését a T2-vel sokkal jobban kiegyenlíti, mint az általam alkalmazott kapcsolás. Amit nem értettél; az erősítés szabályozást a P4 végzi, a P1 a nulla pont eltolását.

üdv. jano36
(#) bbatka válasza jano36 hozzászólására (») Ápr 10, 2009 /
 
Kiváncsian várom a mérési eredményeket.
(#) jano36 válasza jano36 hozzászólására (») Ápr 10, 2009 /
 
Részletesebben megnézve nem a P4, hanem a P3 végzi az alap erősítés beállítását, Az RE 2 meghúzatásával a P4 a P3-al párhuzamosan kapcsolódik és az alap erősítés 2.5:1 arányban megnövekszik
(#) bbatka válasza bbatka hozzászólására (») Ápr 18, 2009 /
 
Ma elkészültem 2db. A/D panellel.
(#) hátor hozzászólása Máj 26, 2009 /
 
Sziasztok ! Az eOscope 1.2 -vel volna problémám . -a következő nem programoztam még Xilinx ic-t . Letöltöttem a Xilinx -ISE 10.1 Programot ,de nem tudom hogyan kell használni ,-a forráskódot megnyitottam a programozó felületen de innen nem tudom . Ha valaki tudna ebben segíteni akkor megköszönöm .Mellékelek egy képet ,hogy mi is az ábra .

Xilinx.JPG
    
(#) AtomCity válasza hátor hozzászólására (») Máj 28, 2009 /
 
Szia!
Neked már van hozzá programozód?
Melyiket építetteed meg? Tedd fel a kapcsolási rajzát!
Nekem van pár rajzom Xilinx programozóból, de nem tudom, hogy melyik a jó... mert 2-t is ajánl a honlapjuk.
Hogy állsz amúgy a dolgokkal? Én még bbatkának az előfokára várok, hogy teljesen jó legyen neki, mert akkor én is megépítem, de legutóbb még gondok voltak vele. Tényleg bbatka, ha van vmi újdonság/fejlemény akkor mindenképpen írj fórumba!!!
Nah mindenkinek üdvözlet!
(#) hátor válasza AtomCity hozzászólására (») Máj 28, 2009 /
 
Helló ! Most még dolgozom így nem tudok felrakni képet ,a digitális részét megépítettem már és hozzá csatisztam az LCD-t ,de megakadtam a Xilinx felprogramozásában . Tudtam szerezni IDT7201LA25TP FIFO-t ,ígaz ez DIP tokos de modosítottam a panelt .Ha otthon leszek majd rakok fel képet.
(#) bbatka válasza AtomCity hozzászólására (») Máj 28, 2009 /
 
Sziasztok. Sokat tesztelgettem az analóg panelt. A második is elkészült. Kicsit az osztója (1:10) különbözik az elsőjétől, de egyébként stabilan üzemel. Aztán a kapcsolásnak észrevettem egy hibáját. Az R6 és R11 párhuzamosan kapcsolódik és velük sorosan R5 => a bemeneti ellenállás nem 1Mohm lesz. Ugyanez érvényes R8,R9,R10 és R11-re. (412159 hozzászólásban lévő kapcsolás)
Ennek ellenére és annak ellenére hogy négyszögjellel nem tökéletes az átvitel megtartom ezt az analóg panelt. Nem bízok annyira abban a szkópban, amivel a mérést végeztem hogy az alapján elvessem a kapcsolást. Majd a végleges kapcsolásban kiderül hogy szerepel.
Egyébként a Control panellel küzdök 1 hónapja, már amikor éppen volt időm rá. A dsPIC 0,4mm lábtávolságú így már érthető. Csak egy panel kötött ki maratás miatt a kukában. Épp egy kontakt ellenőrző kapcsolást építek mert a multiméterével nem szeretném tönkre tenni a dsPIC-et. A Control panel kapcsolását csatolom. Ha hibát találtok rajta kérlek szóljatok.
(#) bbatka válasza hátor hozzászólására (») Máj 28, 2009 /
 
A CPLD beégetését az IMPACT nevű beépülő programmal tudod elvégezni ha van hozzá való project fájlod. Na én nem így szoktam hanem az ISE-n keresztül létrehozom a project fájlt, megírom a VHDL forrást, definiálom a CPLD lábkiosztását.
Rákattintok kétszeresen az "implement design"-ra és így lefordul a forrás. Utána kétszeres kattintás "configure target device" és ekkor felugrik az IMPACT. Féléve csináltam utoljára, remélem jól emlékszek rá.
Ha jól emlékszem a CPLD-nek égetéshez tápfeszültség alatt kell lennie. Viszont a kvarcot le kell választani róla. A CPLD "szűz" égetése nem biztos hogy elsőre menni fog, nekem is sokadikra sikerült gyári égetővel is. Utána már minden beégetés könnyedén megy.
(#) bbatka válasza bbatka hozzászólására (») Máj 28, 2009 /
 
Még néhány fájl.
(#) hátor válasza bbatka hozzászólására (») Máj 29, 2009 /
 
Helló! Megpróbáltam amit írtál ,de nem tudom hol a gond ,mert szerintem nem tudom lefordítani a progit ,küldök képet .

Xilinx 1.JPG
    
(#) bbatka válasza hátor hozzászólására (») Máj 29, 2009 /
 
Nem találja a pnfprojectet. A probléma szerintem hogy ékezeteket használsz az elérési útvonalban és lehetőleg a gyökér alá tedd.
(#) hátor válasza bbatka hozzászólására (») Máj 30, 2009 /
 
Helló ! Valamelyest meghaladtam a programmmal ,de az "eredeti"netről leszedett programban sok hiba van . Tudnál ezen hibákra orvoslatot ?
(#) bbatka válasza hátor hozzászólására (») Máj 31, 2009 /
 
Sajnos én ehhez kevés vagyok. Javaslom hogy a hibakódból keresd vissza a hiba okát. Úgy emlékszem a hiba visszajelzésre kell kattintani.
(#) bbatka válasza bbatka hozzászólására (») Máj 31, 2009 /
 
Tele van a forrás üres karakterekkel, ezeket töröld ki. Valahol elcsúszott a forrás.
Nem találtál "IPF" kiterjesztésű fájlt? Ezt az IMPACT-ba be tudnád tölteni és nem kellene fordítani a forrást.
(#) killbill válasza hátor hozzászólására (») Máj 31, 2009 /
 
Hali!

Modositottal az eredeti forrasszovegen? Mert szerintem a
:= (egybe irva) az nem ugyanaz, mint a : =.
Szoval ne legyenek ott space-ek, ahol nem kellenek.

En egyszer leszedtem az eOscope forrasat, es abban bizony szepen egybe vannak irva. De mindjart leszintetizalom, hogy tenyleg jo-e benne minden.

Udv,
Andor
(#) hátor válasza killbill hozzászólására (») Máj 31, 2009 /
 
Szia ! Nem nyultam bele az eredeti programba ,betöltöttem 1:1-be ,de a megjegyzéseknél is mindenhol szótag volt azokat már javítottam ,és kinyomtatva az eredeti forráskódot ott is szóközök voltak .
(#) killbill válasza hátor hozzászólására (») Máj 31, 2009 /
 
Kiprobaltam (mert nem ismerem a vhdl-t, en verilogban dolgozom), es tuti, hogy az a baja, amit mondtam. Honnan toltotted le a forrast?
(#) hátor válasza hátor hozzászólására (») Máj 31, 2009 /
 
Kijavítottam a hibákat ,de egy sor még mindíg hibás ,köszönöm a gyors reagálást neked és bbatkának.

Xilinx 3.JPG
    
(#) killbill válasza killbill hozzászólására (») Máj 31, 2009 /
 
Most latom, hogy bbatka is pont ezt mondja, csak elottem 24 perccel.
(#) killbill válasza hátor hozzászólására (») Máj 31, 2009 /
 
mert az is Out_cnt_2 kellene legyen.
(#) hátor válasza killbill hozzászólására (») Máj 31, 2009 /
 
Letöltöttem a fájt rar -ba ,kicsomagoltam és beilesztettem a VHDL-t a Projectbe .
(#) bbatka válasza hátor hozzászólására (») Máj 31, 2009 /
 
Nincs definiálva az out_cnt. Ezt a VHDL elején kell keresni. Gyanítom kitöröltél egy olyan space-t amit nem kellet volna. Még mindig tele van a forrás space-kel. Miért vannak a pontos vessző előtti '0' és '1' -sek előtt akkora space-k?
(#) hátor válasza hátor hozzászólására (») Máj 31, 2009 /
 
Sikeresen leforditotta a progi !
(#) hátor válasza bbatka hozzászólására (») Máj 31, 2009 /
 
Nem tudom ,miért van így a progi ,melékelem a megnyitást Protel alatt ,ott is így nyitja meg
Következő: »»   68 / 117
Bejelentkezés

Belépés

Hirdetés
XDT.hu
Az oldalon sütiket használunk a helyes működéshez. Bővebb információt az adatvédelmi szabályzatban olvashatsz. Megértettem