Fórum témák
» Több friss téma |
Fórum » Labortápegység készítése
Nem arra akartam kilyukadni, hogy rossz lenne a trafód, hanem hogy esetleg kisebb feszről járatod, én 36VAC ról járattam és voltak gondok vele, de hál istennek megoldódott, az 52VAC az teljesen jó, a nagy BD-ket meghajtó tranyó milyen? BD239? Lehet más a bétája mint a másiknak , ez is lehet probléma. Nyilvánvalóan nem nyitnak ki teljesen az áteresztők, ez okozza a problémát, vagy az áramkorlát indokolatlan bekapcsolása a teljes fesz beállitásakor, a ledre még mindig nem válaszoltál, mérd meg mindkét tápnál az áteresztők bázisát, hogy mekkora feszt kapnak.
Üdv.
Én arra gyanítok, hogy valamelyik ellenállás értéke nem jó, vagy egy zenert fordítva raktál be.
Az is érdekes, hogy a kimeneten 31V van mégsem világit a rákötött izzó, olyan mintha az áramkorlát teljesen lenn lenne és már egy cseppnyi terhelésre leesik a fesz, ezt is meg kellene mérni.
BD239-et használok. Szerintem ekkora eltérés nem lehet a Bétájuk között, mármint hogy 20V-al kevesebb feszültséget csináljon a különbség. LEd nem világít, de ha lecsavarom az áramkorlátot akkor 30V-ra leesik a fesz.
a jó áramkört is beállítottam 30,6V-ra, így minden mért érték megegyezik, áteresztők BE feszültsége 0,237V BD239 BE feszültsége: 0,022V Tehát már a BD sem kap elég jelet.
Egyszer néztem már az alkatrészeket, és nem találtam rosszat.
Megnézem mégegyszer, zenerek, és diódák jól vannak, meg a BD139,140 tranyók is, és a BC-k is.
Az a helyzet, hogy az áramkorlátnak ugy kellene működnie, hogy ha teljesen feltekered, tehát jobb oldalra, akkor ugye átenged 4A-t, ha maximális feszültségen, ha letekered, akkor a fesznek is teljesen le kell menni 0V ra, na mindegy, legalább már tudjuk hogy az áteresztőket meghajtó 239-es előtt van a probléma.
A diódákat tényleg átnézegetheted, esetleg megmérheted, hogy ott van e a 6,2V és jó irányba vannak e. Ja egy dolgot tegyél meg, ha foglalatba van az OPA cseréld ki őket.
A műveleti erősítő kimenetén mekkora feszültséget mérsz?
Alkatrészek jók. Viszont volt 2 vezetősáv amit átkapargattam mert olyan volt mintha összeért volna.
Most visszarakom a panelt és megnézem, a műv erősítő kimenetét.
Mihez képest mérjem a kimenetét?
Amúgy nem a vezető sávok voltak, mert most is ugyanaz. Szia! 2.6 tól mi tér el, és mivel lett jobb?? Szabi
A kimeneti 0V-hoz képest.
26,2V
OPA-t kicserélve ugyanaz.
Szia!
Amint írtam, nekem kicsit bizonytalannak tűnt a referencia feszültség, oda bekerült két ellenállás R22 és R23 amint a rajzon is látszik, az R1 vége a földpontról a -5V-ra került. Az áramgenerátoros üzemmód kijelző rész R6, R10 és a LED1 a stabil 24V és a föld közé került. Az áramkorlát szabályzó részből kivettem a diódát. Ezek a módosítások természetesen pár ellenállás értékének változásával is jártak. Üdv: Pioneer
Az opa jól szabályoz, azzal nincs baj.
A tranzisztoroknál kell keresni a bajt. Érdemes lenne kimérni őket, nem-e rossz valamelyik.
Nekem személy szerint egy kicsit fura, vagy inkább szokatlan, de nem tűnik Istentől elrugaszkodott gondolatnak ezzel együtt sem,
Idézet: , ahogy Gafly mester írta volt. „A szokásos hitvitáktól eltekintve”
Ok.
De az összes tranzisztort egy helyről vettem, újak. Így is lehet rossz közöttük? Jah és TIP35-van a BD-k helyett.
Teljesen jó oda a TIP35 is.
Még egyet mérj, a T11 emittere és kollektora között mekkora a feszültség?
Szia!
Ahogy igértem. Aktualizáltam a nyákot a 2.6-os verziójú PIONEER féle kapcsoláshoz. Mellékeltem a saját átrajzolatom a kapcsolásról, ami csak annyiban más, hogy D2 meg van duplázva, de e nélkül nem lehetett az áramot kellően megemelni. Valamint az "új" nyáktervet is. Két fontos dolog a végére. 1. Mint láthatod, újra variál rajta PIONEER! Most már szinte biztos, hogy ezt nem is fogja abbahagyni, tehát sosem lehet tudni, mikor lesz újabb és újabb változat. Én a 2.6-ot kipróbáltam, és amit illik elvárni egy ilyen kaliberű kapcsolástól, azt maradéktalanul tudja. A 2.7-et már nem fogom kipróbálni, kiszálltam ebből. 2. A másik tápegység (RT-s 40V/5A) kapcsán "játszottam" kicsit a meleggel. Egyetlen 2N3055-öt, biztosan nem elég 3A, vagy annál nagyobb áram tartós elviselésére, ha rövidre zárod a kimenetet. Tehát BÖLCSEN kell használni ezt a tápot. Folyhat ott 5A-is, csak közben oda kell figyelni úgy rövidzár, mint időtartam ügyben. Alkotó
70,4V-ot mérek ott.
Szia!
Nem! Nem lesz több változtatás ezen. Amint írtam, a 3.0-ás verzión dolgozom már, amiben hővédelem is lesz. Üdv: Pioneer
Hoppá! Az a tranzisztor vagy szakadt, vagy nem kap elég bázisáramot.
Ha jó a tranzisztor, akkor meg kellene mérni a bázis és a kollektor közötti feszültséget.
BE feszültsége - 0.569V
BC fesz: 69,1V CE: 69,5V
Mennyi neked a bejövő egyenfeszültség ami a C1 lábain mérhető?
A két zeneren lévő feszülséget is mérd meg.
80,5V
Még esetleg az R3 ra gyanakszom, hogy nem jó az érték, vagy hibás.
Hát én nem értem mi van ezzel az oldallal, azthiszem szétszedem teljesen, és újra csinálom ezt az oldalt.
R3 kimérve 150ohm. Köszi a segítséget!
Szia!
Nem akarnék bele szólni a nagyok dolgába, de adok én is egy tippet. Van egy jó, meg egy kevésbé jó tápod. Hasonlítsd össze a kettőt. Mérd meg a zénereken eső feszültségeket, madj ha azok egyformák, akkor a tranzisztorok bázisainak feszültségét. Akármihez képest mérheted, csak mindkét tápnál ugyanaz legyen a viszonyítási pont (célszerűen a plusz kimenet ennél a kapcsolásnál, mert az az egyedüli fix pont). Ebből nagyon valószínű, hogy kiderül a turpisság. Mégegy eszembe jutott. Mivel az én Nyáktervemet említetted, javaslom nézd meg az egymáshoz közeli forrpontokat, véletlenül nem folyt-e össze az ón rajtuk. Én már jártam így. Alkotó
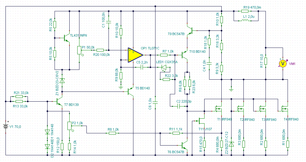
Srácok, ha már Spafi táp, ráakadtam a FET-es verziójára, ebben még nincs is semmi különös, viszont a referencia itt már TL431-el van megoldva amivel a hőfok függése javulhat, nem mintha a 6V2 használhatatlanná tenné a tápot, de hátha érdemes lenne foglalkozni az áramkörrel, mi a véleményetek róla?
Helló!
Köszi a tippet. Szétszedtem ezt az oldalt teljesen, kiszedtem minden alkatrészt. Egyedül a 150ohm nem stimmel, és ahogy nézem ekkora eltérés nem lehet. 150ohm helyett 141ohmot mérek, 1%-os ellenállásnál lehet ekkora eltérés? A közeli forrpontokat már néztem, de nem ér össze. Köszi!
Szia!
Köszönöm az átalakítást. Tudom hogy Pioneer nem hagyja abba a fejlesztést, egy-két hónap múlva már hegeszteni is lehet ezzel a táppal, a lényeg hogy a 2.6-os verzió nekem tökéletesen megfelel. Ha kész lesz és működik rendesen, akkor megépítem neki az ICL7101-es mérőket is Üdv! |
Bejelentkezés
Hirdetés |










