Fórum témák

» Több friss téma
Fórum » VF2 végerősítő
 
Témaindító: proksa1, idő: Feb 7, 2007
Lapozás: OK   36 / 171
(#) Tomy27 válasza Szegedi Sándor hozzászólására (») Ápr 25, 2009 /
 
Szia!
Szerintem biztos hogy nem mert ennél másként oldották meg.Van-e olyan minősége mint a VF2 talán de mint mondják puding próbája az evés.
De szerintem inkább a VF3 mint ez mert egyszerűbb is és annak biztos hogy jó hangja van de ez csak a magánvéleményem.
(#) Szegedi Sándor válasza Tomy27 hozzászólására (») Ápr 25, 2009 /
 
VF3-at tegnap raktam össze.
Tetszik csak kíváncsi lennék erre is.
Ahol én lakok egy Irf9540 és irf540 380-350Huf +NE5534 200Huf, nálatok is ilyen árak vannak?
(#) Tomy27 válasza Szegedi Sándor hozzászólására (») Ápr 25, 2009 /
 
Én vidéken lakom és itt a közelbe nincs alkatrész üzlet. Ezért én évek óta a HQ-tól szoktam rendelni, igaz rámegy a posta költség ami olyan 1200-1500Ft között van de elég olcsók és sokmindenük van.
(#) bakaruha hozzászólása Máj 8, 2009 /
 
Sziasztok az lenne a kérdésem hogy az itt szereplővégfokokban lévő elkók hány voltosak én a 270w építgetem
(#) Zupp87 hozzászólása Máj 8, 2009 /
 
Sziasztok!
Valaki megépítette már a KD Mester féle B5-öt? Nagyon azon gondolkodom, hogy kipróbálom, azzal a jó kis tranyós előfokkal.. én jobban szimpatizálok a tranzisztoros dolgokkal, mint a fetesekkel.. BJT powa
(#) Szegedi Sándor válasza Zupp87 hozzászólására (») Máj 8, 2009 /
 
Helló
Szerintem akkor rossz fórumba jársz.
Itt a B5 fórum linkje!
(#) csezoli21 hozzászólása Máj 15, 2009 /
 
Helló
Szeretnék segítséget kérni olyan ügyben hogy van egy rossz quad405 ös erősítő, a trafója egyenirányítva +-50 Voltos! Arra gondoltam hogy KD mester 2*130Wattos mosfet végfokát megépítem aminek szintúgy +-50Volt kell! Szerintetek érdemes rá költeni? Úgy értem hangerősségben is meg hangminőségben is megéri nem?
Ha a quadnak elég volt az a trafó akkor ennek is elég lesz nem?
Köszönöm a segítőkész segítséget!
Helló
(#) Fodor hozzászólása Máj 23, 2009 /
 
Sziasztok. Kérlek titeket, hogy segítsetek nekem, ugyanis +-63V-al akarok épiteni 2X300W; 8Ohm-os végfokot. Szerintetek a vf2-vel megvalósitható lenne? Válaszotokat, ötleteiteket előre is köszönöm!
Üdv: Fodor
(#) szamóca válasza Fodor hozzászólására (») Máj 23, 2009 /
 
A tápfesz is kevés, a VF2 is kevés hozzá.
(#) Zupp87 válasza Fodor hozzászólására (») Máj 23, 2009 /
 
Érdemes lenne szerintem tanulményoznod KD Mester Monster-ét. Bár ahhoz 8 ohmra +/-90V ami ajánlott.
(#) bigbrother válasza Fodor hozzászólására (») Máj 23, 2009 /
 
Nem igazán a monster kell, elég az annihilator, ez pont 300W -os. A topikban megtalálod a szükséges dokumentációt, ha jól emlékszem 300 W -os MOS FET végfok néven van említve.
Tápfesz ügyileg 4ohm -hoz 60V -ot kér, de ha 8 ohm -ot használsz akkor 80V -ra lesz szükséged.

Viszont most kicsit körülnéztem, és végül is két Monster nevű végfok van. Az egyik 270W -os, a másik viszont már 450W.
Érdekesség a wattokról: a Máv a pályaudvarok hangosítására 100 illetve 250 W -os erősítőket használ, persze nem egy végfok lát el egy pályaudvart.
(#) Zupp87 válasza bigbrother hozzászólására (») Jún 4, 2009 /
 
És érdekességképpen azoknak a jó hangos tölcsérhangszóróknak darabja 25W.
(#) water válasza Fodor hozzászólására (») Jún 4, 2009 /
 
+-63V-al 200W-od lesz 8 ohmon. A Vf2 többszáz watt-osra is megépíthető, de inkább csak szubra. A tápfeszt kell emelni (vagy hidalni) és a feteket párhuzamosítani. És itt jönnek a gondok. Ha ebben a kapcsolásban elkezded a feteket párhuzamosan kötni, már 12-15 kHz-en is olyat torzít hogy a színuszból háromszög lesz. Tudom mert kipróbáltam, és szimuláltam a Tinában is, ahol szintén ez a végeredmény. 2x88V a tápfesze terheletlenül, 2x3db IRFP van párhuzamosan, és 400W-ot ad le a 8 ohmos terhelésre, de az átvitele csak néhány kHz-ig jó.
(#) dj-mike válasza water hozzászólására (») Jún 20, 2009 /
 
Nemrég megcsináltam a VF5-höz az sch fájlt Eagle-ben, de nyáktervet még nem volt időm csinálni.
Akinek van kedve, csinálja meg, aztán töltse fel a VF5 topicba. Elvileg a VF5 már 400W-ot produkál, a közeljövőben szeretném megépíteni.

És itt van néhány fotó is a VF2-ről, nemrég készült el a +/-40V-os verzió. De régebben, kb egy éve már a +/-60V-osat is megcsináltam. Ez most havernak készült.
Üdv!
(#) djgombi hozzászólása Jún 22, 2009 /
 
Sziasztok! +-50 volt-os tápfesz és 2 ohm-os terheléshez melyik rajzot kell megépíteni és mit kell esetleg módosítani rajta? Mekkora lenne a várható teljesítmény?
Köszönöm a válaszokat!
(#) zsa válasza proksa1 hozzászólására (») Jún 22, 2009 /
 
Érdeklődnék hogy a vf2-höz egy uj táp mennyibe kerűlne?


És milyet vegyek? V/W?

(#) zsa hozzászólása Jún 22, 2009 /
 
Érdeklődnék vf2-höz milyen trafót ajánlotok?? 30v-os kapcsolás


V/W és vajon ez mennyibe kerül újonnan?
(#) gerg0 válasza zsa hozzászólására (») Jún 22, 2009 /
 
Stereo-t akarsz építeni vagy mono-t?
Ha stereo-t akkor 300W-os trafót használj, 2x20 vagy 2x22V-osat, ez biztos elég hozzá, van benne tartalék. Egy ilyen toroid max. 9-10e Ft újonnan.
(#) bigbrother válasza zsa hozzászólására (») Jún 23, 2009 /
 
Ha jól emlékszem Király Tibor két darab 24V -os, 100W -os toroidot használ. Ez így dual mono felépítés. Persze lehet egy trafóval is, egy 2x24V 300W trafó bőven elég lesz szerintem, a 24V egyenirányítva és szűrve 32V körül lesz.
(#) bigbrother hozzászólása Jún 23, 2009 /
 
Bááár...
Ha jól emlékszem, akkor a konstruktőr valahol említí hogy a végfok olyan 2A körül fogyaszt... Ebben az esetben egy 150W os trafó is megfelelhet akár a célnak, ha két végfok kell, vagyis sztereo. Ez olyan bruttó 6e Ft, az általam gyorsban megtekintett bolt katalógusában. Ehhez képest a 300W -os verzió olyan bruttó 10e ugyanott. A kérdés már csak az, hogy a 4e Ft pluszt megér e a dupla teljesítmény... A lényeg, hogy bármekkora trafót is pakolsz bele, olyan 60W -nál sokkal többet nem tudsz kivenni a kapcsolásból, más kérdés hogy ez a 60W rengeteg...
(#) punkkazy hozzászólása Jún 26, 2009 /
 
Üdv!
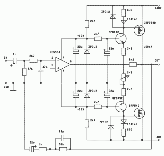
Még régebben összeraktam saját nyákon a VF2-t. Azonban nem indult be. Elfelejtettem berakni a primer körbe a 25W-os izzót, a FET-eknek meg lőttek. Most nyárra megvettem a tönkrement alkatrészeket, új nyákot is csináltam, figyeltem a beforrasztásokra, de semmi. A tünet: az izzó miatt ugye leesik a feszültség, de így is 300mA-t zabál. Arra gondolok, hogy az IC pusztult be. Azonban TL071 volt itthon, arra cseréltem ki és azzal se megy. A másik gyanúm a két MPSA volt. A 92-es meg is döglött. A kérdés igazából az, hogy melyik okozhatta a problémát? Amint tudok beszerzem az MPSA-kat.
(#) Szegedi Sándor válasza punkkazy hozzászólására (») Jún 26, 2009 /
 
Nekem egyszer az egyik Vf3-amnál egy ic okozta a hibát pedig elvileg jó volt mert előerősítőnek működött, de a vf3-ba meg sajnos nem mert nyugalmi áram helyett kb 300 mA fogyasztott, de csak az egyik ágba. Kicseréltem az ic-t és egyből be tudtam lőni a nyugalmi áramot. Azóta is megy. Igaz az vf3 és Ne5534.
(#) ABU válasza punkkazy hozzászólására (») Jún 26, 2009 /
 
Szia!

Na most az általad feltett rajz több helyen is hibás. Lehet hogy jól csináltad meg, de a rajz akkor is rossz.

Konkrétan az MPSA92 egy PNP tranzisztor, neked NPN-ként van jelölve, az IRF 9540 P csatornás, neked N csatornás van berajzolva.

Ezekből az apró hibákból adódóan lehet, hogy felcseréltél valamit beültetés közben. Javítsd ki a rajzodat, és nézd át a nyákot.

Tranzisztort használsz diódaként bekötve. Ez esetben NPN és PNP tranzisztor kell.

Itt van egy kiegészítő csomag, ha jól tudom KD Mester-től származik. Ebben le van rajzolva, hogy hogyan kösd be a tranzisztorokat a FET-hez.

Ha ezek után sem működik, akkor alaposan nézd át a nyákrajzodat, mert valahol hibádzik, mérd ki a feteket, tranyókat, zénert, cserélj IC-t, ellenőrizd a kondik polaritását, mert lehet már valami megadta magát.

Nekem is saját nyákrajz van, elsőre indult.

(#) punkkazy válasza ABU hozzászólására (») Jún 26, 2009 /
 
AZ MPSA92-esnek és az MPSA42-esnek ugyanaz a lábkiosztása, mivel az EAGLE-ben nincsen MPSA92, ezért beraktam egy 42-est helyette. A FET-nél ugyanez a helyzet, velük nem kéne, hogy gond legyen, mert a VF3-ban is így csináltam. Viszont az MPSA-k adatlap szerint azonos lábkiosztásúak. Majd azért megnézem még egyszer. A VF3-on peedig csak BD139-eket raktam. Úgy mint itt. Működik.
(#) ABU válasza punkkazy hozzászólására (») Jún 26, 2009 /
 
Gyorsan átfutva a nyákrajzot...

Mindkét tranzisztor hibásan van bekötve. Szemből nézve, balról jobbra E-B-C. A FET G-re a kollektor csatlakozik.

Neked emitter van mind a kettőnél.

(#) punkkazy válasza ABU hozzászólására (») Jún 26, 2009 /
 
is meg . Akkor az eagle-ben is rosszul van!! Az MPSA42 az onnan van.... Na ezért tettem ide is fel. Vannak tőlem okosabbak, és észrevesznek olyat is, amit én nem. Pedig vagy hatszor átnézetem az MPSA-k adatlapját, nyákot, kapcsolást...
Köszi! Örök hálám! Most már csak alkatrész kéne....
(#) dokidoki válasza punkkazy hozzászólására (») Jún 26, 2009 /
 
Sziasztok!

Csak futólag megnézve a kapcsirajzott, elsőnek szembeötlik a NE5534 műv.erősítő is hibásan szerepel a rajzon, 3 as 2 lábát cserélni kell. Mert a pozitív visszacsatolás miatt gerjedni fog, de brutálisan.
Tovább nem is néztem, csak ezt az észrevételt hiányoltam a többiek írásaiból.
(#) punkkazy válasza dokidoki hozzászólására (») Jún 26, 2009 /
 
Szerintem szemészhez kéne mennem.... Pedig emlékszem, hogy pont figyeltem a műveletire. Nem sikerült. Köszönöm mindkettőtöknek még egyszer!
(#) punkkazy válasza dokidoki hozzászólására (») Jún 26, 2009 /
 
Most nézem csak, hogy nincs igazad! Ha megnézed az eredeti rajzot, azon is így van, csak optikailag tükrözve! A bekötés attól még jó!!

vf2h40v.png
    
(#) dokidoki válasza punkkazy hozzászólására (») Jún 26, 2009 /
 
Az lehet hogy tévedek, de akkor jobban el kell merülnöm ennek az erősítőnek a lelkivilágában, mert én még mindíg azt látom, hogy a 3 láb a + bemenetre van vezetve a visszacsatolás. Ezért, nem a jótékony hatású negatív visszacsatolás jön létre, hanem pozitív.
Emiatt feltételezem a rajz hibáját.
Következő: »»   36 / 171
Bejelentkezés

Belépés

Hirdetés
XDT.hu
Az oldalon sütiket használunk a helyes működéshez. Bővebb információt az adatvédelmi szabályzatban olvashatsz. Megértettem