Fórum témák
» Több friss téma |
Ezt a 73-as RT-ben kozolt kapcsolast semmikepp nem ajanlanam megepitesre ugy ahogy lekozoltek! A 150k-s visszacsatolo ellenallassal durvan 300x-os az erosites ami nagyon sok!!! Termeszetesen a regi alkatreszeket sem erdemes hasznalni (709-es op.amp, TIP31/32 tranyok, stb.). a nyugalmi aram beallitast is mashogy oldanam meg illetve a cikkben is van egy sulyos tevedes: azt irja, hogy a T1-es tranyot feltetlen a hutobordara kell szerelni. Na ez nem igaz! A kompozit vegnek tobbek kozott az az egyik nagyon jo tulajdonsaga, hogy csak a vegtranyokat kell hutobordara szerelni mert a nagy negativ vcs miatt igen jo a termikus stabilitasa. Habar ezt a stabilitast kicsit lerontottak a 100%-os vcs csokkentesevel de meg igy is eleg stabil marad az erosito termikusan. Ezt az en tapasztalataim es bgsf 20eves erositoje is igazolja, illetve biztos, hogy sokan masok is utanepitettek mar es elegedetten hasznaljak.
Ha ossze tudok hozza szedni mindenfele alaktreszt akkor lehet, hogy megepitem a hetvegen egy picit felujitott valtozatat az eredeti kapcsolasnak ... ugyis kellene mar egy meroerosito
Kapaszkodj meg öregem, én már az idejét sem tudom mikor építettem meg -ugyanígy!-, aztán még a jó öreg Ferenczi úrnál audienciáztam LF356os fet OPAmpért a Veres Pálné utcában...
Hát vagy 30 éve, de több is lehet, hogy teljes megelégedésemre /az én bajom /használom.Az is igaz, hogy a magam korlátos eszközeivel próbáltam piszkálgatni /bemérés, crossover,nvcs/, de azt mondom felejtős! Nem éri meg a belefeccölt energiát a komolyabb variálgatás! EZ ÍGY jó ahogy van. Persze 1X jól bemérni azért kell, "minél jobban együttfutó végtranyók annál kisebb nyugalmi áram, jobb kivezérelhetőség, hőveszteség, T1 tranyót a bordára /mint hőmérő+beavatkozó/ "--én ezeket elhiszem, és eleddig nem csalatkoztam. Nekem kissé karcos az az ex-cathedra tett kijelentésed "van egy sulyos tevedes" , szerencsére, hogy klasszikust idézzek " Az elektronok tudják a fizikát! " . Különben pedig mindenki azt tesz amit akar. Uff! beszéltem...
Te is megkapaszkodhatsz oregem, mert amiket leirtam azokat tovabbra is fenntartom
A cikkben levo altalam sulyos tevedesnek velt mondatra irt magyarazatomat sztem felreertetted. Nem azt mondtam, hogy nem szabad a hutobrodara szerelni a T1-es tranyot, hanem azt kifogasoltam miszerint oda KELL szerelni. Nem KELL odaszerelni a korabban leirtak miatt. Azonban ha vki a hutobordara teszi ezt a tranyot nem kovet el hibat csak felesleges ezzel a dologgal "kinlodni" mert az aramkor tokeletesen mukodokepes akkor is ha nincs a T1 a hutobordan. Ha ertened a kompozit darlington mukodeset akkor belatnad miert nem KELL a T1-nek a hutobordan lennie.Mellesleg nem csinalok semmifele komolyabb modositast a kapcsolason csak esszerubbe teszek 1-2 dolgot. Egyebkent orulok ha megelegedve hasznalod azt a kapcsolast amit megepitettel mar nem is tudod mikor Te egy kemény magyar gyerek vagy, nem oda Buda.." Ezt a 73-as RT-ben kozolt kapcsolast semmikepp nem ajanlanam megepitesre ugy ahogy lekozoltek!" Azt akartam érzékeltetni eddig is, hogy évtizedes irodalma van ennek a kapcsolásnak, valóban történt némi ráncfellvarrás/vagy 20-25 éve/ FET OpAmp, BD245/246, de hogy ez a tedd ide ne oda korszakos javítás lenne? Azért írtam "mindenki azt tesz amit akar." Én meg örülök, hogy van benned vállalkozókedv, elszántság, akarat a jobbításra!
Szia!
Fentebb leközöltem azt a kapcsolást amit én megépítettem, és nem az RT vagy Sipos féle hanem az eredeti TEXAS! Remélem többen is olvassák ezt a hozzászólást és nem kezdenek bele holmi buherált végfokokba, aminek csak tranyóhalál lesz a vége! Az általam megépített kapcsolás tényleg rövidzárvédett (a honlapomon is javítom a nyákot is és a rajzot is!), és még gondom sem volt vele! Sem a hőmegfutással, sem egyéb mással! Idézet: „Én meg örülök, hogy van benned vállalkozókedv, elszántság, akarat a jobbításra!” Sajnos ezt az erősítőt nem lehet jobbá tenni! Ennyit tud és kész! A Quadot sem érdemes átépíteni mert csak "vért, könnyeket, és szenvedést ígérhetek!" Igaz ez a TEXAS-ra is! Max 60W ami nyugodtan kihozható belőle, attól nagyobb teljesítményre nem szabad építeni! Csináltunk 80W-os verziót, de koppanásgátló nélkül akkorát szólt mint egy ágyú, és elkönnyeztünk néhány BD-t!
Közkívánatra, tényleg utoljára: 1980 Sipos Gyula: Hi-Fi erősítők építése c.könyv 2. kiadás 147 oldal. A firka tényleg durva, de egy korabeli áramkörtervező progi 100000 megnevezést tartalmazó könyvtárából kénytelen voltam kigyűjteni az aktuális package-t. /memória nuku.../
Sziasztok!
Na akkor most hogy is van, ez az erősítő kész vége? Azoknak akik csak szolgaian utánépítenek egy kapcsolást valóban nem célszerű változtatni a kapcsolásokon, de mért ne lehetne egy kapcsolást módosítani, az igények szerint átépíteni? Aki átlátja a működésüket a kapcsolásoknak szabad a pálya. Lásd a QUAD-ot is hányan átépítették, itt a HE-n is több fajtája fent van. Szegény R.Ludwig őt is hogy sajnálom, áttervezte a Quad-ot, és csak vér könnyek meg szenvedés a jutalma! Azt tartom furcsának, hogy ha valahol megjelent egy kapcsolás, valaki képes elhinni, hogy annak a kapcsolásnak csak az egyetlen egyedüli megépíthető módja ahogy ő elképzeli. Pedig ugye az a rajzot sok ezren ismerik, mert megvették az újságot/könyvet amiben szerepelt! És ez csak Magyarország, mi van a külfölddel akik nem a magyar fórumokat olvassák? Ők honnan tudják, hogy ez a kapcsolást csak a magyar verzió szerint 60W-ig szabad megépíteni!? Sanyarú sorsuk lehet! Lelki szemeim előtt látom szegény amerikai sorstársainkat, amint megnézik a QSC gyár ugyanezen kapcsolásra épülő erősítőit 1300W oldalankénti teljesítményre épülve! Megépítik, aztán csak vér könnyek meg szenvedés... Nem tudom írjak-e nekik egy kör E-mailt, vagy szóljak a QSC gyárnak, hogy az általuk eladott több tízezer erősítő használhatatlan!? Elnézést a kicsit ironikus hangvételű hozzászólásért, csak az akartam leírni vele: ha már van NET használjuk is ki, olvassunk utána a dolgoknak, tanuljuk meg a kapcsolások működésének elemzését! Nyugodtan meg lehet nézni azt is, hogy egy kapcsolás, hogy néz ki nemzetközi viszonylatokban is, milyen variációi épültek meg, milyen módosításokat hajtottak rajta végre. Lehet, hogy jobbat is találunk, mint ami itt nálunk meghonosodott..
Hali!
Ezt a QSC rajzot, vagy a lelőhelyét, közkiccsé tennéd? Nem mintha meg akarnám építeni, csupán a szakmai érdeklődés miatt... Előre is köszönöm.
Hi !
B....szus. Bocsánat, igazad van. Rámentem az oldalukra, de nem böngésztem végig... Köszi. Osztályzatom lutaságból : Jeles !
Hi !
Megint én... Hát... eltart majd egy ideig, mire végigböngészem az összes rajzot. Az első benyomásom igen vegyes. Talán a rajztechnikájuk miatt... Valóban, lépten nyomon felfedezhető a TEXAS ötlete bennük, gyakran kiegészítve a hangszóróról jövő Wien-hídas feedback-el. Viszont rá kellett jönnöm, hogy rajzolvasási nehézsgeim vannak... Ezt hogy hívják? Elektro-dyslexia ??? Elsőre az USA370 -es típust néztem meg. Nektek minden tiszta benne? Pl. a földpont, meg a táp, meg a kimenet, meg egyáltalán... nagyon-nagyon furcsa. Már a tápegységben sem találom a földpontot. Olyan, mintha a +- 54V csak úgy lebegne... Illetve, mihez képest +- 54V ???
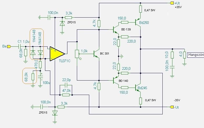
A testpotenciál lebeg! Majdnem ugyan ezzel a megoldással csináltam egy tápot a Texas-hoz. A lényege hogy az IC stabil feszt kap, a testpotenciál pedig lebeg. Sokan lehurrogtak, viszont azzal a táppal is 20 éve megy!
Még nem szóltak hogy elromlott volna..... Akkor kényszerűségből csináltam mert csak olyan trafóm volt ami 1X24V-ot adott le.Előnye hogy nem koppan és a hangszóróra nem jut ki egyenáram.
Na, ez megint nagyon érdekes megoldás.
Esetleg egy rajzot tennél fel róla? Akkor Nálad mi is a föld, meg mi az, ami lebeg...? Tudod, ha az ember 10000x találkozik egy mindenki által használt megoldást, majd találkozik egy ilyen teljesen újszerűvel (nekem), akkor elkezd érdeklődni utána... Köszi.
Igen ezt a tép megoldást már áttárgyaltuk régebben. Én most fogom kipróbálni.
Már annyi féle kapcsolást meg variációt láttam hogy teljesen belezavarodtam. Most épiteném eg a végleges verziót, és azt szeretném kérdezni, hogy akkor a alábbi kapcsi életképes? (az emlitett lebegő 35 V táppal) A tranyókat zénereket és két ellenállást változtatnék meg rajta. Szerintetek igy jó lesz?
Visszaástam magam, és itt a rajz!
Sokan azt írták hogy így nem működik(het), de mégis 20 éve így szól a végfok. Ezt nem magamnak csináltam, de sokáig házimozihoz használták...... (még anno videó DOLBI ...) Pechemre a szomszédomnak csináltam, és nem tudom hányszor nézte meg a Ryan közlegény megmentésének az elejét, de már a partraszállásba én is tuti voltam...
Köszi.
Döbbenet... Élből csatlakoznék a tamáskodókhoz. Ez minden eddig tanultnak ellentmond. Hogy két ELKO legyen a feszültségosztó a maga +-20%-30% -os tűrésével??? No, de az eletelt 20 évet botorság lenne részemről megtagadni... Most megpróbálom a QSC rajzait ilyen szemszögből elemezni. Minden esetre, utoljára vagy negyed százada kerekedett így a szemem, amikor a Quad-ot először láttam...
Mint írtam az IC stabil feszt és testet kap, mert igyekszik beállítani magát egyenáramúlag! De ahoz az kell hogy az a kapcsolás legyen amit legutóbb leközöltem!
Aztán meg hogy a kimeneti testpotenciál lebeg az csak nézőpont kérdése...Ha a táp felől nézem akkor a test lebeg... de ha a test felől akkor a táp változik! Minden reletív! De erre Einstein is rájött....
Hát ez elég labilis tápegység,én már sok erősítőt láttam javítottam meg 15-25éveseket is de +ilyen nem volt egyikben sem.Fiatal koromban valamelyik osztálytársam csinált ilyent mert nem tudott trafot tekerni,aztán panaszkodott hogy elszállnak a végtranyok nagyobb hangerőnél olykor.Nem csoda mondtuk neki.
Túlterhelés nélkül nem száll el egy végtranyó sem! Az IC a nullpontot igyekszik stabilan tartani (kb 15mV-30mV) hibahatáron belül. Tehát a testpotenciál stabil lesz, a táp mozoghat hozzá képest, de nagyobb 4700 mikró, vagy 10000 mikrós kondival még ez sem nagyon mozog. Mellesleg megjegyzem hogy abban a végfokban BD249C-BD250C tranyók vannak a mai napig is.
Ha valaki nem hiszi el amit leírtam akkor nekem 8! Működik, kipróbálva, ennyi..... Nem koptatom tovább a billentyűt mert ha valakit eddig nem tudtam meggyőzni azt ezután sem fogom meggyőzni....
Szia!
Egészen addig lebeg, amíg rá nem kötöd a hangszórót, akkor gyorsan beáll rajta az Ut/2 feszültség ami itt 0V. Ne felejtsük el, hogy ezek az erősítők negatív visszacsatolással vannak ellátva, és ha a kondik közös pontján nem 0V van akkor az a hangszórón keresztül visszakerül az erősítő kimenetére, és az erősítő kompenzálja ezt az eltérést. A legnagyobb ötlet ezeknél az erősítőknél a végfok kialakítása: Az összes végtranzisztor kollektora nulla potenciálon van, tehát nem kell szigetelni a hűtőbordától, egymástól őket, de még a hűtőborda is földelve van. Igaz ennek az az ára, hogy minden végfokmodulhoz külön szekunder tekercs kell, de ez nem igazán hátrány, mert sztereó erősítő esetén is két szekunder kell hagyományos kapcsolás esetén. Érdemes még megnézni azokat a rajzokat, ahol a tápegység feszültségét is átkapcsolják a kivezérlés függvényében.
Na végre valaki aki jobban el tudja mondani azt amit már én is akartam!
Jövök egy sörrel!
Udv Texas erosito epitok!
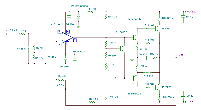
Hosszu ido utan ujraepitettem a hetvegen ezt az erositot egy pici modositassal. Csak 1 peldanyt keszitettem belole mert a fiokban talalhato alkatreszekbol keszult. Picit meg is szivattam magam vele mert a szimulacios kapcs. rajz alapjan epitettem amibol kihagytam a kimeneten talalhato soros RC tagot (10ohm+100nF). Elkezdtem beallitani a nyugalmi aramot es egyszercsak hirtelen megugrott, de szerencsere nem lett baj mert a tapagakban volt 1-1 15ohmos ellenallas. Hirtelen nem tudtam mi tortent aztan szkopot tettem a kimenetre es ujra elkezdtem a beallitast majd amikor ismet megugrott a nyugalmi aram egybol latszott a szkopon, hogy gerjed szerencsetlen erosito. Ekkor jutott eszembe, hogy elfelejtettem valamit Csatoltam az altalam megepitett erosito rajzat (TEXAS_mod.png). A vegtranzisztorok nem a rajzon feltuntett tipusok hanem BD245/246 paros, de a szokasos vegtranyokat (BD, TIP, MJL, 2N, stb.) nyugodtan lehet hasznalni ehhez a kapcsolashoz is. A tapfeszultseg +-32V, a nyugalmi aramot 50mA-re allitottam be. A kimenetet nem zartam rovidre nem kockaztattam, hogy elszalljanak a vegtranyok Egyebkent nagyon stabil az erosito, hosszu ideig is szepen elviseli a nagy kivezerlest, nem gerjed csak akkor ha nincs a kimeneten az RC tag!Mericskeltem is az erositot termeszetesen. 36W-os kimeneti teljesitmeny mellett, 10ohmos műterhelesen mértem a freki atvitelt (Freq_resp.png) es a harmonikus torzitast is (THD @ 36W.png). Ha valaki szeretne utanepiteni ezt az erositot en ezt a picit modolt kapcsolast tudom ajanlani. A legfontosabb valtoztatas rajta a nyugalmi aram beallitasat szolgalo potmeter-ellenallas kör megvaltoztatasa. Ezt azert celszeru ugy kialakitani ahogy a mellekelt kapcs. rajzon lathato mert ha bármi tortenik a potival (rossz a csuszka, rossz az egesz poti, neha 1-1 pillanatra megszakad stb.) akkor sem megy tonkre az erosito!!! Ez sajnos nem mondhato el az eredeti rajzon lathato kapcsolasrol. Habar kicsi az eselye, hogy a rossz poti miatt szall el az erosito, de az ördög sosem alszik :yes: Szoval, hogy ezt a hibalehetoseget tutira kizarjuk inkabb megvaltoztattam a poti bekoteset. Erdemes helitrimmert hasznalni mert nagyon szepen be lehet allitani vele a kivant nyugalmi aramot. A kimeneti offszet is nagyon jo, -5.4mV-ot mertem hosszabb ideju vezerles utan is. Szerencsere a beallitott munkapont nem hajlamos az elmaszkalasra, de ez koszonheto a muv. erositonek is. Jo epitest mindenkinek p.s. Jut eszembe! Az R1-es ellenallas elhagyhato csak a rajzon maradt benne, illetve nalam az erositoben is mert probalgattam bemeneti RC szuroket is...
Jah ... es meg 1 dolog az elozo hozzaszolasomhoz: a frekiatvitel es a torzitasi abrakon a zold gorbe mutatja az erositon mert adatokat, a feher pedig a hangkartya merese.
Keblemre Barátom!
Szóval, nem vagyok az ilyen átalakítások ellen! Ez ésszerű és logikus dolog! Hogy nekem ez eddig nem jutott eszembe! Az a helyzet hogy a szimulációs programmal még csak ismerkedem. Eddig ha bármi változtatást csináltam egy áramkörben akkor meg kellett építeni, rahedli műszer, és néha füst......... A Tina-val már jobb a helyzet, de nem sok időm van, és inkább a frekifüggő dolgokat szimulálom rajta. Erősítőt csak a JLH-t teszteltem rajta. Az jó volt...... Gratu az áramkör módosításához! Ötletes és logikus!
Igy csak akkor szál el a BD ha nincs rajta hangszóró,merthogy/ csak addig labilis/.Újra rákötés kor már csak nagyot pukkan a mélyhangszóró.Hát ez nagyszerű.Nem sokan tudnak vagy nem akarnak manapság 2szekunder tekercses trafót tekerni,pedig nem nagy ügy 2-3órás munka.Ezután bármilyen erősítőbe jó lesz.
Szia!
Azért nem olyan egyszerű a helyzet! Ez a trafó megoldás csak akkor jó, ha nincs más rákötve, ami aszimmetrikusan terheli a puffereket. Ha belegondolsz, ha az egyik pufferből energiát veszel ki, csökken a feszültsége. Hogy visszaálljon az egyensúly kiegyenlítő áramnak kell folyni, és mivel más út nem létezik, ez csak a végfokokon keresztül lehetséges, ami nem feltétlenül jó ötlet, mert ez az áram átfolyik a hangszórókon. Ha csak a végfok van a puffereken, az nem jelent gondot, mert a zene váltóáram nagy valószínűséggel ugyanannyi energiát von el a két pufferből, ezért nem lesz kiegyenlítő áram, vagy csak nagyon kicsi.
Nnnaa.. végre összeraktam a kezdetleges kis erősítőmet. Még be kell rendesen kábelezni, meg kell hangerőszabályozó stb.. Egyenlőre 23,5 Voltról hajtom.
Annyit változtattam, hogy ZPD15 zénereket, BC301 terpesztőtranyót BC139/140 meghajtót tettem be, a végtranyók emmiterellenállásai pedig 0,47 5wattosak. Meglepődtem mekkorát szól. A videoton hangfalam membránját kiverné szerintem ha megküldeném. Hála égnek pöccre indult. Úgy néz ki nem is gerjed, mert nem melegszik. Nem tudom rá merjem-e kötni a 35voltos tápra. A zénerek előtétellenállásai 3,3K. Cseréljem szerintetek?
Nyugodtan maradhat a 3.3k ... meg talan picit sok is. En +-32V-os tap mellett 1.5k-s ellenallasokat hasznaltam elotetnek. Amire inkabb figyelni kell az a nyugalmi aram lesz! Alacsonyabb tapfesz mellett vedd vissza a ny.aramot es csak ezutan probald nagyobb tapfesszel majd allitsd be a kivant erteket.
|
Bejelentkezés
Hirdetés |




/használom.
Te egy kemény magyar gyerek vagy, nem oda Buda.." Ezt a 73-as RT-ben kozolt kapcsolast semmikepp nem ajanlanam megepitesre ugy ahogy lekozoltek!" Azt akartam érzékeltetni eddig is, hogy évtizedes irodalma van ennek a kapcsolásnak, valóban történt némi ráncfellvarrás/vagy 20-25 éve/ FET OpAmp, BD245/246, de hogy ez a tedd ide ne oda korszakos javítás lenne? Azért írtam "mindenki azt tesz amit akar." 











