Fórum témák
» Több friss téma |
- Ez a felület kizárólag, az elektronikában kezdők kérdéseinek van fenntartva és nem elfelejtve, hogy hobbielektronika a fórumunk!
- Ami tehát azt jelenti, hogy a nagymama bevásárlását nem itt beszéljük meg, ill. ez nem üzenőfal! - Kerülendő az olyan kérdés, amit egy másik meglévő (több mint 17000 van), témában kellene kitárgyalni! - És végül büntetés terhe mellett kerülendő az MSN és egyéb szleng, a magyar helyesírás mellőzése, beleértve a mondateleji nagybetűket is!
hm.. Készitettem egy példát, melyik szerint kötötted be a hangszórót?
Ok, most már tiszta, párhuzamosan volt bekötve.
Akkor lehet hajtani egy ideig, de (*) az eredő ellenállás 2 Ohm lessz. Mivel az erősitőd inpedanciája 4/8 Ohm ezért nemnagyon fog neki örülni. Erre nagy hővel fog reagálni. Idővel elhalkul és végül meghal benne a végfok! (IC;Tranyó)
Nem ajánlatos, én egy másodpercre sem kötném úgy be!!! :S *
Akkor még egy kérdésem lenne: erre 4 ohmos hangfalat semmiféleképpen sem lehet rákötni még sorossal se csak mondjuk 8 ohmosat?
Ha az erősitődre azvan írva, hogy 4/8 Ohm, akkor ráköthetsz 4,ill 8 Ohm-ot is
![]() Csak mindig figyelj oda az eredő ellenállásra! Ha a végfokod sztereó, akkor van két kimenete, és mindd a két kimenetet ugyanakkora inpedanciával terheld! PL: ráköthetsz kétdarab 4 Ohm-os hangfalat sorosan kötve, mert akkor az eredője 8 ohm lessz! Két sorosan kapcsolt hangszórónak az ellenállása összeadódik! Hapedig két 8 ohm-osat akarsz rákötni, akkor közsd őket párhozamosan, mert az eredőjük 4 ohm lessz! Re= (R1*R2) / (R1+R2) párhuzamosan kapcsolt hangszórónál. Sorosan kapcsolt hangszórónál meg csak összeadod az ellenállást
Keresgéltem a neten, de sehol se találtam normálisan leírva azt, hogy hogy kapcsoljam az erősítőre a két hangfalat sorosan. Ledudná valaki írni vagy valami linket adni hogyan kell? A két hangfalból kijövő kábel végén nincs semmi dugó és az erősítőből kijövő kábel is olyan.
Sziasztok!
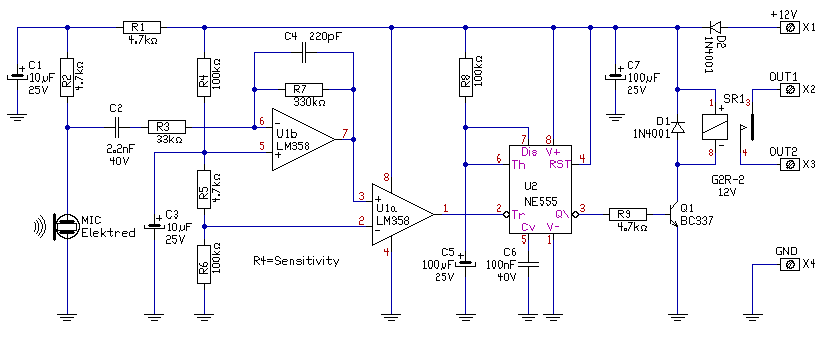
Most építettem meg ezt a 6 ledes knight rider villogót, lenne pár kérdésem. A (-) tápfeszt azokra a pontokra kössem, ameikek a kapcs rajzon a földpöntok? És még az hogy sajnos nincs elég 1N4148 diódám, és csak hétfőn tudok venni, és már nagyon kiakarom próbálni. Lehet helyettesíteni 1 db-ot 1N4001-essel? És a pozitív tápfeszt a a VCC jalzéshez kell kötni? És egyátalán Milyen tápfesz kell neki? És még az, hogy ugye az nembaj hogy 500K-s poti helyett 450K-t tettem, ezáltal ugye csak nemtudom nagyon lelassítani a villogást. Köszi előrre is!
Sziasztok!
A közeljövőben tudnék venni olcsón 1 Technics SU-CH9 hifit , de nincs meg hozzá a tunner , a kérdés az hogy meg lehet e ezt valahogy oldani hogy tuner nélkül is tudjam használni? Azért lenne jó tudni, hogy érdemes e megvennem. A válaszokat előre is köszönöm.
Hello!
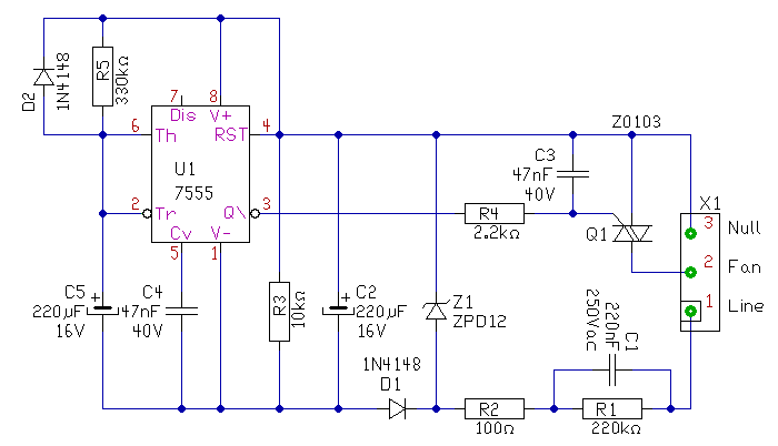
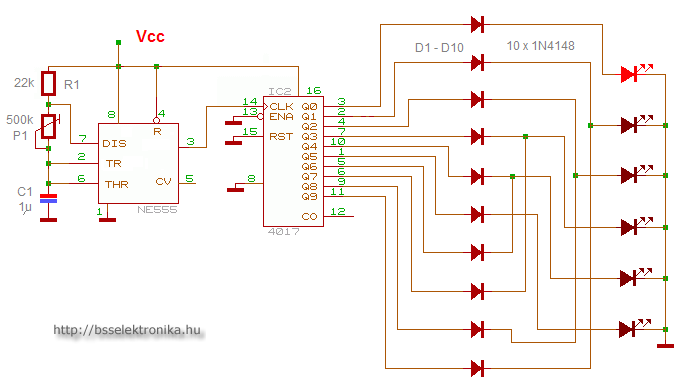
Most már nem tudom mi lesz ez! De az a gyanúm, hogy madárijesztő. Lehet, hogy az alapgondolatot, miszerint "mit szeretnél megoldani" közölni kellett volna velünk, nem a részleteket, mert így az életben nem lesz vége. Most már fogalmam sincs, hogy került a képbe a tranyó, táp, aksi... Amit rajzoltam neked, az úgy működik, ahogy kérted. Ha kikapcsolod a Led-eket, nem lehet léptetni, és az áramkörnek szinte nincs fogyasztása. Tehát, amíg tápfesz van, megőrzi az állapotot. Ha a tápfesz elem, vagy aksi, felesleges kapcsolgatni. Megőrizni az infót, viszont itt, csak ezzel lehet. Állapotot megőrizni, valamilyen nemfelejtős adattárolóval lehet, ahogy már írták. Kapcsoló, tápfeszes memória, Eprom, EErpm, polár relé, gyűrűs tároló... Mindennek van előnye és hátránya. Valamint azt érdemes még megvizsgálni, mit áldozunk fel és milyen cél érdekében. A szimulátor sok mindent elbír. A 4017, órajel bemenete a jel felfutó élére számol. Az csak akkor működik helyesen, ha megfelelően működtetjük. CMOS IC bemenete nem maradhat szabadon. Azt vagy más logikai áramkör kimenetére kötjük, vagy le ill. felhúzzuk logikai alacsony v. magas szintre. Erre szolgál pld. egy ellenállás. A kondira a nyomógomb miatt van szükség, ez biztosítja (kis engedményekkel) hogy a számláló egy nyomásra csak egyet lépjen. (A prellgátlásnak egyéb más tisztesebb megoldása is létezik.) Ha az ellenállás a GND-n van, akkor értelem szerűen a nyomógomb a bemenet és a tápfeszültség között van. Ha az ellenállás a bemenet és a táp között, akkor a nyomógomb már csak a bemenet és a GND között lehet. Különben megnyomásakor, nincs szintváltozás és a számláló nem lép. A mellékelt rajzon, azért van a nyomógomb a bemenet és a "GND között", mert a Led-ek kapcsolójával is ezt a pontot kapcsoljuk, így nincs szükség a kapcsolón másik érintkezőre. üdv! proli007
Hello!
Bevallom, most már elvesztettem a fonalat, de hátha segít valamit a két rajz. - Az első egy (cipő)gyári ventilátor időzítő, mely gombnyomásra indul és működik egy ideig. - A másodikat meg én rajzoltam, ami egy bekapcsolás késleltető. üdv! proli007
Hello!
Ez a tranyós vacak, felejtős dolog. (Érdekes, hogy senkinek nem tűnt fel, a bázisban és a kollektorban a 2,18V feszültség.. Mert a bázisban semmi esetre nem lehet 600..700mV-nál nagyobb feszültség. Ha igen, akkor az már rég rossz, vagy csomóra vannak kötve a tranyó lábai. ) Ennek a tranyós erősítőnek a munkapont beállítása enyhén szólva hagy maga után némi kívánnivalót. Működni, legfeljebb akkor fog, ha a 2,2Mohm felső lábát, nem a tápra, hanem a tranyó kollektorába kötöd. A 220kohm-ot meg kiveszed. De szerintem, hagyd a bánatba az egészet, és készítsd el, amit rajzoltam. Ha jól dolgozol, működni fog! üdv! proli007
Szia ! Köszönöm a segítséget, ezt az oldalt kerestem.
Üdv: nagy hoho
Nagyon köszi a válaszod!! Működik!!
Egy fél óra hibakeresés után működik .De viszont nem úgy van szerelve mint a kapcs rajzon, mert úgy nem működött csak az egyik led égett, és egy kis "véletlen" preparáció után rájöttem hogy mért nem működik. Tehát ha megnézed a kapcs rajzot, ott a 4017 IC 12. lábát nem kötik sehová! Énnnekem csak akkor működik az áramkör, hogyha ezt a 12. lábat rákötöm a (-) tápfeszre! Ez miért van? De az a lényeg, hogy működik! Mégegyszer köszi!
Heló! Valóban félreérthető voltam, mivel ez nem egy önálló szerkezet lesz, hanem része egy másiknak, így a kapcsoló, mint olyan az "főkapcsolóként" szerepel, kizárólag a tápot kapcsolhatja, LED-eket nem.
Éppen ezért került a képbe az aksi, mivelhogy a főkapcsoló minden tápot megszűntet. Az aksi mellet lehetőségként néztem 0,22F kondit is, de ezzel nem bírná sokáig. Amiben segítséget kértem, azt megoldottad, köszönöm! ![]() Már csak ez a "tárolás" okoz gondot (persze folyamatos tápellátás mellett nem lenne gond). De ettől a "madárijesztőtől" függetlenül is szükség lenne rá, hogy 1 bitet eltároljak áram nélkül. A miket felsoroltál: kapcsoló, polár relé, gyűrűs tároló, egyik sem jó, a tápfeszes memória meg csak addig tárol, amíg tápfesz van, nem ? Az Eprom 1 bithez túlzás, az EErpm-ről meg nem is hallottam ![]() Így megelégszem azzal is, ha a tárolás csak folyamatos áramellátással megy. Ui.: Azt nem tudod véletlenül, hogy egy ilyen flash jellegű memória esetén hogyan történik 1 bit tárolása ? Ezt a bitet egyszerű alkatrészek (tranyó stb.) segítségével lehetne tárolni áram nélkül ? Vagy pl.: egy pendrive-nál hihetetlenül bonyolult valami kell 1 bit tárolásához is ? Köszi Üdv! zoka
Ha a tápellátás nem megoldható a tárolóhoz, avagy nem akarsz epromot, picet használni, akkor lehetőségként még ott van a mechanikus tároló is, erre már gondoltál?
Vagyis a kapcsoló és polár relé ?
Mert ezek nem igazán jók.
Még azt vettem észre, hogy ez a számláló a tápfesz rákötése után eléggé határozatlanul indul, legalább is itt a tesztbe véletlenszerűen világít valamelyik LED, de utána már rendben működik. Na most nem lehetne esetleg úgy, hogy induláskor mindig "1"-nél kezdje ?
Köszönöm szépen a segítséget.
Még valaki eltudná azt magyarázni, hogyan kell két hangfalant sorosan bekötni egy erősítőre?
Köszi, sikerült bekötni sorosan de így is halkan szól mindegyik és akkor is ha párhuzamosan kötöm be. Ez most azt jelenti, hogy meghalt benne a végfok?
PC hangszóróra ez van írva: impedance: 4/8 DHM, frequency response: 20-20k, speakers: 2way
Hangfalakra ez van írva: impedance: 4ohm Szerintem jól rá van kötve próbálkoztam sokféle képpen. Akitől vettem azt mondta hogy valami cool sound hangszórót kötött rá ami füstölt és tönkrement. Ja és önmagában a pc hangszóró szól rendesen.
Hali
Adó vevő modulok hatótávolságát mi alapján tudom kiszámolni, hogy milyen távon belül működik rendesen? Gyorsulási versenyre szeretnék egy rendszert építeni, rádióadókba futna be a jel az indulási és érkezési kaputól. Itt az oldalon találtam ezeket az adóvevőket, Aurel TX-4Msil adó és Aurel BC-NBK vevő modul, ezek át tudnak hidalni 402 métert?
Hali
Még 1 kérdésem lenne kapukat fotodiódával akarnám megoldani kb 3.5 méterre milyen fotodiát kell használni, vagy milyen érzékelőt alakalmazzak ami pontosan érzékel 1 autót amikor elhalad előtte?
Amit rákötök hangszórót az biztos jó, mert ha rákötöm másra szól rendesen. Akkor az erősítőnek semmi baja nincsen?
Sziasztok!
Érdeklődni szeretnék, hogy létezik-e olyan program, hogy ha össze vissza berakom az alkatrészeket és összekötögetem őket az elvi rajz alapján, akkor a automatikusan elrendezi program az alkatrészeket és a vezetősávokat is. Azt tudom, hogy olyan létezik, hogy a vezetősávokat berajzolja, de ott nekem kell az alkatrészeket is fix-en lerakni.
Hali!
Itthon szeretnék néhány gitárkábelt csinálni, ehhez a 6.3as jackek már megvannak, a kérdésemaz hogy jó lesz hozzájuk a kb 50 ftos árnyékolt 1 eres kábel, vagy érdemesebb 100-200 ft-ot rákölteni egy méterre? Vagy honnan érdemes rendelni?
Szia!
Az egy eres árnyékolt jó, csak ugyebár azért drágábbak a jobbak, mert nem olyan merev mint az antennakábel (50Ft-os), hanem nagyon lágy mint egy ugrálókötél. Ha van lehetőséged saját kezedben fogni a kábeleket, megtudod találni a Neked tetszőt. Ja, szilikonos kábeleket keress.
Sziasztok, lenne egy olyan kérdésem, hogy a 2SC1837 és a 2SC4793 tranzisztorokat mivel lehet helyettesíteni?
Ha legközelebb megint szükségemlenne ilyesmire, jólenne, ha tudnám, hogy hogyan kell ezt megkeresni. Légyszives azt is írja le nekem valaki, hogy hol keres utánna! Előre is öszönöm.
Sziasztok!
Nemrégiben felmerült az, (nem biztos fogy ezen a fórumon) hogy lehet ingyen rendelni maxim ic-ket, de már nem találom... Valaki, aki emlékszik rá, hogy hol volt, az elmondaná mégy egyszer??
Hello!
Bocs, az EEprom akart lenni, csak összekuszálódtak a betűk. Ez nem más, mint egy elektromosan törölhető Eprom. (Az Eprom egy eltemetett rétegben töltést tárol, amit csak UV tud kisütni. Az EEprom, meg már elektromos úton is tudja ezt.) Egyébiránt a Flash is EEprom. De ez sem írható újra tetszőleges számban. (De azért ez már ma nem kevés) Ha tényleg egy bitet kell tárolni, akkor minden a sebességen múlik. Aktív tranyóval táp nélkül nem megy. - De komoly cégek is használnak polár relét ilyen célból. (pld olajégők üzemállapotát megőrző rendszer, hogy szellőztetés nélkül ne legyen újraindítható...) - Valaha volt olyan RAM IC, aminek hátán kucorodott az elem. Így 10 év megtartást garantáltak. - Fash-nek meg legjobb a PIC vagy AVR, mert az képes mindenféle külső eszköz nélkül is írni-olvasni a Flas memóriát. - A Pendrive természetesen alkalmas lenne, csak ágyúval verébre.. Annak ismerni kellene az egész írási-olvasási protokollját, amit aztán szintén egy PIC kezelne. Csöbörből vödörbe. Ennek akkor lenne értelme, ha az egy bitet mondjuk 50 évre vissza is szeretnéd tudni mikor lett beállítva és hova. - De egy kis 3,6V-os (pld. régi PC CMOS memória aksi), vagy 3V-os lítium elemmel, a 4017 is elműködne egy ideig. Ha a tápfesz megszűnik, akkor csak az IC kapna villanyt az aksiból. Szóval talán ezek a lehetőségek vannak. üdv! proli007
Sziasztok.
Azt szeretném kérdezni hogy hogy néz ki a 230V-os konektorban lévö feszültség jelalakja.Azt tudom hogy 50Hz.És hogy kb 310V a sinus jel csucsa.De minuszban is ennyi?És hol lehet erröl többet olvasni? Elöre is köszönöm a válaszokat. |
Bejelentkezés
Hirdetés |

















