Fórum témák
» Több friss téma |
Fórum » Villanymotor bekötése
Üdv!
Bocs,hogy ide írom de ezzel kapcsolatosan nem találtam még témát A problémám a következő: Van egy 650VA-es agregátorom de nem tudja indítani a fagyasztót és a hútőt. Alapból "elvinné" mert a kettő együtt kb. 1A-t vesz fel működés közben de az indítási áramuk 5A körül van.A kérdésem az lenne,hogy mekkora kondi kellene,hogy ezeket indítani tudjam? Én egy 1000µF 500V-osra gondoltam ezt ugyebár sorba kéne kötnöm ?Előre is köszi a segítséget
Szia! Ez valószínű, hogy egyfázisú motor.
Egy főfázis és egy segéd fázis tekerccsel. Azt kell kimérni, melyik tekercs micsoda. A főtekercsre fázis nulla, a segéd fázisra indító kondi, nyomó gombbal. / KB 100 mikró /. A forgásirányt a kondival tudod változtatni, a fázisra vagy a nullára teszed. Sok szerencsét!
Helló!
Nem biztos, hogy jó ötlet a kondi értékét megváltoztatni, mert megváltozik a gerjesztőáram is. Próbálj ki egy lágy indítót, talán azzal beindul. Talán. Az aggregátorok használati útmutatójában, csak le van írva, hogy induktív terhelést szabad-e rákapcsolni, vagy, hogy alkalmas-e az aggregátor a feladatra. Az egyik cimbi hegesztett volna a 3kW-os aggregátról, csak az nem volt hajlandó leadni a 16A-t és a gerjesztő kör vezetékelése leégett. VIM
Hello
Ez nagyon gyakori probléma ezeknél az aggregátoroknál, a segéd kondenzátorát nem szabad változtatni, mert túl nagy lesz a gerjesztő áram, és szét fog égni a motor. Ezt a problémát úgy szoktam orvosolni, hogy teszek bele 60µF körüli kondit a motor kimenetére. Ez azért hasznos mivel mikor indul a hűtő akkor nagyon nagy áramot vesz fel, majdnem hogy rövidzárat csinál, de viszont abba a kondenzátorba van akkora tartalék, hogy ne engedje szétválni a forgó és álló közötti mágneses teret. Vagyis nem fog „legerjedni” az aggregátor, max a feszültsége esik egy kicsit vissza, az indulás pillanatában. Üdv: Zoltán
Sziasztok!
Motor bekötő Guruk segítését várom. Vettem egy 220 v-os motort, de nem tudom hogyan kell bekötni. A fotón szerintem minden elég jól látszik, a felső fekete vezeték, ami kimegy a dobozból, az megy a kondira. A kondi 125-160 µF-os. Eredetileg egy fűnyírót tekert, (de aki elszállította hozzám jót akart, és lecsavarozta a kábeleket, mert így jobban befért a kocsiba,) így nem tudom hová ment a kondi kapcsolója, és hová a 220V. Előre is köszönöm: Vince
Hello
A 230V a bal oszlop 1. 2. pontjára megy, a nyomógomb pedig a bal oszlop első és utolsó pontjára megy. Üdv: Zoltán
Köszönöm a segítséged! Csak az indulásnál kell a kondenzátor?
Üdv: Vince
Üdv!
Nos a te válaszodból olvastam ki a legtöbb hasznos infót. Ez az agregátor vadi új,nem szedtem szét,nem tudom mi (kondi,stb) van benne annyit tudok,hogy 650VA-os. Rákötöttem a ház hálózatára és közbeiktattam egy áram és egy voltmérőt. Ha beindítom a sima hűtőt+a három szobába a villanyokat(fénycső1 40W,+3X20W energiatakarékos+20Wenergiatakarékos cső+TV+beltéri elmegy róla és a feszkó nem esik 210V alá.Azomban ha a sima hűtőt és a mélyhűtőt szeretném indítani akkor külön a sima indul (nagy indulási árammal) és a mélyhűtőt ha indítanám az áram felszökik az egekbe és a fesz leesik 130V-ra majd vagy a FI old,vagy a hűtők klikszonja... A kondit sorba kössem?
Szia!
Nem a hűtőkön szeretnék kondit cserélni hanem az agregátorra kötnék kondit ami elbírná az indítási áramokat. Szia Buszos1! Te csodát vársz egy ilyen kis teljesítményű áramfejlesztőtől. Ha elolvastad (ha kaptál mellé)a kezelői utasítását,akkor ott ékes magyarsággal leírják hogy a teljesítmény csak ohmos fogyasztókra,azaz sima izzókra érvényes, mert azoknak a teljesítmény tényezőjük 1. Induktív fogyasztók,mind pld. a hűtőgép,kompakt fénycső némelyik típusa(!)neon stb... -a névleges teljesítményükhöz képest sokkal nagyobb áramot vesznek fel, különösen induláskor vagy bekapcsoláskor. Egy régi fagyasztóláda műszaki adatainál olvastam a következőt: "indítóáram:28A"!Mekkora aggregát kell ahhoz,hogy ebből mondjuk kettőt biztosan elindítson? Ezt a nagy indítási áramot nem tolerálják az aszinkron generátorok, -de még a márkás több százezer forintos HONDA inverteres áramfejlesztők sem. Csak a klasszikus szinkrongenerátorok terhelhetők egy ideig a teljesítményük kétszeresével, már ha a hajtómotor bírja lendülettel. Köszi a választ.Nem csodát vártam tőle mert tudom,hogy nem nagy teljesítményű csak arra lettem volna kíváncsi,hogy megvalósítható-e mondjuk egy áramszünet esetén,hogy a két hűtő üzemeljen.Belenyugszom:nem.Na nem gond mert a sima hűtőt viszi+a világítás OK. Nekem ennyi is elég mert a fagyasztó néhány órát kibír. Egyébként nem kaptam hozzá semmilyen papírt de elárulom,20000-ért vettem,sztem ennyiért még megérte remélem...Azért köszi a segítséget mindenkinek akkor nem kondizom mert lehet,hogy több kárt csinálok mint hasznot...
Tisztelt fórumozók,
Van egy 380/220 delta/csillag motorom amit 3fázis hiányában egy fázisról üzemeltetnék. A kapocslécen átkötöttem deltába, majd 230V-ot adtam 2 csatlakozási ponta (U,V) a harmadikra a kondi egyik "lába"csatlakozik (majd) (W). A másik "láb" pedig pl. a fázisra (U). Életképes ez az elképzelés? Mekkora kondenzátor(ok) szükséges(ek) ha a motor 1LE teljesítményű? (olvastam a topikot, de nem igazán vagyok biztos a dolgomban...)
Igen működőképes! Olvass vissz a topicban és mindenre választ kapsz!
Köszönöm szépen a megerősítést!
Átolvastam az elejéről, de megteszem újra. (tegnap kicsit fáradt voltam...)
Hello mindenkinek! egy kérdésem lenne,amire nem találtam meg a választ a forumon. lenne egy magyar siemens gyártmányu motorom.220/380v.1.6 kw.delta/csillag 1390 fordulat!6 kivezetés van.3 összekötve,1.-re a fázist,1.-re a nullát kötöttem be. búgott a motor megforgattam,(nincs indito kondim!)
járt a motor 3 percig,aztán fi relé levág.nem ment a motor tovább.égett szagot nem éreztem! vajon leégettem a motort,vagy az általatok emlitett üzemi kondi hiánycikk?ha az,milyen értékű indito,illetve üzemi kondira lehet szükségem?előre is köszönöm a válaszokat!!
Nos vásároltam 16µF kondit üzeminek és egy 60µF-t indítónak. Ez eddig rendben is lenne: szépen indul még terhelés alatt is, de a gyári motorvédő kapcsoló leold. Ha feljebb állítom akkor is ezt teszi néha. (talán ki is iktatom) Jók ezek az értékek? A motor egy IMI gyártmány és 1LE teljesítményű.
A másik megoldani való: kellene egy egyszerű (olcsó) időrelé amivel az indítást teljesen automatizálni tudnám. Van valakinek egy erre használható kapcsolása?
Hello!
- Nem kellett volna inkább egy kis Móricka ábrát készíteni a sok kódolt szöveg helyett? - A FI relé, lehet nem túláramra oldott le, hanem valami föld felé vezető áramra? Neked is javaslom a topikban való visszaolvasást.. üdv! proli007
helló!kódolt szöveget nem irtam,csak a tényeket! Remélem más megfejti ezt a felettéb nagy kód halmazt amivel te nem tudtál megbirkózni! Mivel más nem volt a hálózatra kapcsolva,ezért kizárásos alapon a motorra tudok gyanakodni! Vagy szerinted az ufók küldtek a fi relére valami Kódolt rontást?ha nem tudod a válaszokat,inkább maradj csendben.amit a topikon olvastam:az egyik helyen 1 kw=70 mikrofarad,a másikon 30-40 mikrofarad...akkor most melyk a helyes???
De kellene és meg is történt. Igazából a kérdés az időrelé kiváltása egy másik megoldással...
Szia Otello!
Az elmondottak alapján a motor csillagba van kötve, és az a tény hogy az áramvédő kapcsoló leold, nem jó előjel. Az általad leírtakból azt következtethető ki, hogy a motor szivárgóárama a test felé meghaladta az áramvédő kapcsoló leoldási határáramát. Ez bekövetkezhet beázás miatt,vagy a tekercs szigetelésének sérülése miatt is. Mindkét esetben miatt célszerű a motort szétszedni, szemrevételezéssel megvizsgálni hogy látható-e nyoma a beázásnak(pl. rozsdás álló és forgórész, a nedvességtől megfehéredett lakkozás) a szigetelés sérülése nem mindig látható szabad szemmel, ezt szigetelés vizsgálóval kell ellenőrizni. A vizsgálati feszültség minimum 500V legyen. A régi időkben ha három fázisú motort használtak egy fázisról, nem mindig használtak a segédfázishoz indítókondit. Beszereltek egy üzemi segédfázis kondenzátort a fázistolás miatt, berántották egy zsinórral a motort,és az működött. Igaz,hogy a leadott teljesítmény az csak fele- harmada volt mint három fázisnál,-de működött a dolog. Ebből következik, hogy a kondinak nincs köze ahhoz, hogy az áramvédő kapcsolód leoldott. Az általad alkalmazott próbálkozásnál az áramfelvételt illett volna mérni azért, hogy a felvett áram nem haladja-e meg a motor adattáblájáról leolvasható fázisáramát . Ha meghaladja, az arra utal hogy az adott motor nem alkalmas egyfázisú üzemre. Még annyit: a Siemens nem gyárt Magyarországon villanymotort.
A gyári túláram védelem valószínűleg azért old le, mert az indítókondi céljául szolgáló 60 mikrofarados kondi is a túláramvédő után van kötve. Az indítókondit kösd a motorvédelem elé, a motorvédelem csak az üzemi kondi és a főfázis áramát ellenőrizze. Ha az eredeti motorvédelmet akarod használni, ami a a motort háromfázisú táplálás esetén védte, az felejtős. Nézd meg a motor adattábláját, azon kétféle áramértéket látsz. A nagyobbik érték lesz érvényes egyfázisú táplálásnál.
Három fázisnál a kisebbik érték az érvényes. Ebből következik hogy az eredeti motorvédelem leold. Ki kell cserélni a 230V-os tekercsfeszültségnek megfelelő értékűre.
Szia mpisti! nagyon köszönöm a kimerítő válaszod! a motor egy 1000.-s esztergáé volt,kb 50 éves!! Az adattábla alapján gondoltam hogy megpróbálom 1 fázisról használni. A beázás viszzont sajnos lehetséges! Kőszegen lakunk,kb 5 hete elöntött bennünket az ungarische cunami! a garázsba is jutott belőle rendesen.bíztam benne hogy a motornak nem lett baja! akkor tanácsod szerint szétszedem! Azért megkérdezném ha tudnál segíteni hogy szerinted kelhet.- e hozzá üzemi kondi? köszönöm szépen!
Szia Otelló!
Ha terhelni akarod a motort, akkor mindenképpen kell üzemi kondi, a 90 fokos fázistolás megtartása miatt. Ugyanis ha nincs üzemi kondi, akkor a motor kis terhelés hatására is kiesik a szinkronból és megáll. A kondi segíti fenntartani a forgó mágneses teret, így a motor jobban terhelhető. De így is csak a névleges teljesítménynek a felét képes leadni maximum. A leadott teljesítmény több tényezőtől függ,de a maximum a névleges teljesítmény fele.
A 380V/220V a háromfázisú motorokon csak azt jelenti, hogy a motor 380V vonali feszültségről üzemel, de a fázisonkénti tekercsek 220V-ra készültek. Meg azt,hogy 3 fázisú táplálás esetén a tekercseket csillagba kell kötni.
De nem minden 380V/220V-os motor járatható egy fázisról,mint azt már korábban is írtam
Hello!
Óh bocs, nem tudtam, hogy az agresszív kismalachoz van szerencsém. üdv! proli007
Hello!
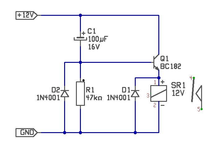
Az időrelé kiváltása, viszonylag egyszerűen megoldható, egy 555-ös időzítő kapcsolással, de akár egy ilyen egyszerű tranzisztoros megoldással is. (mindössze +12V tápfeszültséget kell hozzá biztosítani, ami a motor kapcsolóról kap feszültséget) üdv! proli007 |
Bejelentkezés
Hirdetés |




ezt ugyebár sorba kéne kötnöm 
remélem...
járt a motor 3 percig,aztán fi relé levág.nem ment a motor tovább.égett szagot nem éreztem! vajon leégettem a motort,vagy az általatok emlitett üzemi kondi hiánycikk?ha az,milyen értékű indito,illetve üzemi kondira lehet szükségem?előre is köszönöm a válaszokat!!

