Fórum témák
» Több friss téma |
Most már értem,köszönöm mind kettőtöknek a segítséget!
Sziasztok!
Lenne egy kapcsolásom, és ennek az lenne a lényege, hogy miután a fotoellenllás fényt kap, attól számítva 12 mp elteltével megszólaljon a piezó hangszóró. Szóval ott 7555 IC van, és 555-el szeretném megcsinálni, és egy 6-18K-s fotoellenállással. ha valaki tud abbansegíteni, hogy ezekkel az adatokkal 12 mp után megszólaljon a piezó, azt nagyon megköszönném! Tehát a lényeg, hogy 555-el legyen, és 6-18K-s fotoellenállással legyen.Köszi előre is!
Hello!
Ez a kapcsolás, alapvetően jó számodra. De hogy el tudd dönteni, leírom, hogyan működik és a működésnek milyen feltételei vannak. - Ha sötét van, a fotoellenállásnak nagy az ellenállása. Így a 10kohm, a diódán keresztül, feltölti a 10µF-os kondit, és a THR/TR bemenet magas szinten van. ekkor az IC1 Q kimenet alacsony szintű. De mivel a Q kimenet a második fokozat RES(et) bemenetére van kötve, az IC2 áll, azaz az IC2 Q kimenete is alacsony szinten van. Tehát a piezo hallgat. - Ha a fény megvilágítja a fotoellenállást, akkor annak ellenállása leesik. Lehúzza a 10kohm feszültségét. A dióda lezár. A C1 kondi fel van töltve, a Q kimenet alacsony, így R1 megkezdi a kondi kisütését. 12..13 másodperc múlva, a kondi kisül, Q kimenet magasra vált. Megszűnik az IC2 Reset jele és az el kezd oszcillálni. Tehát a piezo szól. - Viszont mivel az IC1 is astabil kapcsolású, így a hang ezek után, 12 másodpercig szól és 12másodpercig elhallgat, ciklikusan. Az időt, az R1 és C1 fogja meghatározni. - Ez a kapcsolás, aktív piezo zümmerrel működik, azaz olyan típussal, amire csak feszültséget kell adni és magától szól. Az IC2 fokozat, csak a hangot fogja szaggatni, kb. 0,1sec idővel. (R2/C2 időzítésével.) Ha nem aktív zümmered van, csak egy piezo hangszóró, akkor jobb, ha R2/C2 tag idejét jóval kisebbre állítod. Igaz, ilyenkor riasztáskor folyamatosan szólni fog. - NE555-el is menni fog a dolog, legfeljebb a kondikat 10-szer nagyobbra, az ellenállásokat, meg 10-szer kisebbre választod meg, hogy az IC bemeneti áramának (0,25uA) hatása kisebb legyen. - Ha a működés, nem megfelelő fényerő mellett jön létre, akkor a 10kohm változtatásával, a fényérzékenység változtatható. (Csökkentve, magasabb fényerő mellett fog csak működni és fordítva) üdv! proli007
Köszi szépen a válaszod!
Ö pont egy izzó közelébe lenne a fotoellenállás, (18K tudtam szerezni) és szereztem, 2 olyan IC-t, hogy 5553. Ezzel nem lenne jobb? Mert, ez is egy timer nem? Köszi!
Jó lenne kicsit több infó az 5553-as IC-ről.
A :google: most nem volt kegyes hozzám ezzel a számsorral...
Hello!
Van ez a kapcsolási rajz, amit megcsináltam és kb. 100KHz-ig akartam volna használni, de csak max. kb. 15KHz-ig működött, hiába tettem bele kisebb kondit nem ment feljebb a frekvencia. Meglehet oldani egy-két alkatrész cseréjével, hogy működjön 100KHz-ig?
Hello!
Természetesen nem.. Szerinted, melyik alkatrészét kellene kicserélnem a kocsimnak, hogy 100 helyett 1000-el mehessek vele? (De ha jól figyelsz, akkor láthatod a file nevét is hogy "slow" azaz lassú.) Ahhoz, hogy gyorsabban menjen, szinte mindent ki kell cserélni. A komparátorokat gyors komparátor IC-re, és az integrátort is egy gyors analóg IC-re. De az 555 sem képes ezen a frekin működni. Egyedül az IC1a-nál nem lennének követelmények. üdv! proli007
Szia!
Bocsi elnéztem, fáradt voltam. Helyettesítőt adtak, és ne555 volt, de én fordítva néztem és az E betőt 3-asnak néztem De nembaj megcsinálom majd ezzel.
Ok! Nem probléma. S remélem megosztod velünk a tapasztalataidat.
Szia!
Tudnál nekem egy olyan kapcsolást adni, aminek az alapfrekvenciája 10-100KHz-ig változtatható (a kitöltést is jó lenne) és ezt megszaggatná egy 0-5KHz-es jel és a kimenet egy IRF840-es vagy hasonló fetet hajtana meg?
Hello!
Persze meg lehet oldani, csak tisztázni kell a követelményeket. Mert ez az áramkör alapvetően azért készült, hogy nagy linearitású háromszögjelet és 0..100%-os kitöltésű PWM jelet adjon. Ha más paraméterű áramkört szeretnénk tervezni, akkor ahhz illik tudni, mely paraméterek fontosak, és mik hanyagolhatók el, hogy ne egy komplikált áramkört, hanem egy a "célnak megfelelőt" hozzunk létre. A maximalizmusnak, meg nem vagyok híve.. - Milyen jelalakú és jelszintű feszültségeket szeretnél? Tehát, hogy a négyszögre és a háromszögre is szükséged van-e? Ezek GND-hez mért potenciálja milyen legyen? A Fet-ből arra gondolok, hogy elég egy 0/12V-os négyszögjel. - Milyen legyen a PWM kitöltési aránya, linearitása (vezérlés és PWM aránya között)? Feszültség vezérelten akarod megoldani a kitöltés és freki változtatását, vagy jó, ha potival változtatható. És a változtatás, a kísérletek miatt van, vagy ez egy funkciója az áramkörnek. (Mert lehet, egy TL494-el, simán megoldható, csak ott a frekit csak korlátozottan lehet állítani az ellenállással, majd cserélni (kapcsolni) kell a kondit. Tehát a szabályozások átfogása is fontos adat.) - Azt is kellene tudni, hogy mi ez az 0..5kHz-es jel, ami szaggatná, és milyen célból. Mert első ránézésre, ez egy 0..5kHz-es generátor, ami egy ÉS kapuba van vezetve a PWM jellel. (A 0Hz-et persze nem lehet értelmezni, mert ha leállítod a generátort, akkor annak kimenete lehet "0" és "1" is) De a két generátor eltérő frekvenciája miatt szinkronproblémák lesznek. (lebegtetik egymást) - És itt jönnek azok a paraméterek, amire én nem is gondolok.. De azok közül is tudni kell mi a fontos mi nem, mert lehet hót egyszerű megoldás és akár egy meglehetősen kimunkált valami, ami mindenfélét tud, csak pld. semmi szükség rá. Esetleg a könnyebb megérthetőség kedvéért, esetleg elárulhatnád, hogy mihez szántad. Mert sokszor az erőfeszítéseimet nem követi siker. Mert vagy nem jól lett megfogalmazva az igény, vagy nincs is rá szükség, és én meg csak dolgozok vele és nem lesz kézzelfogható dolog belőle. Aztán még egy visszajelzés sincs, hogy működik - nem jó - abbahagytam... üdv! proli007
Üdv!
(Már feltettem ezt a kérdést a kezdő kérdések című fórumba csak onnan át "irányítottak" ide.) Szeretnék egy időzítőt készíteni nyáklevilágítóhoz annyi lenne a dolga hogy miután letelt egy bizonyos idő lekapcsolja a nyáklevilágítót majd mikor újra bekapcsolom mindez megy elölről. PIC kilőve nem értek hozzá (sajna )Ezért valamiféle relés,555 IC-s dologra gondoltam(tunk).
Hello!
Egy apró hibát elkövetsz, hogy nem adod meg az időt. Mert anélkül, hogyan lehet időzítőt ajánlani? De hogy ne távozz üres kézzel, itt egy rajz! üdv! proli007
Tulajdon képpen egy nagyteljesítményű rezgőkört akarnék meghajtani vele, vagy ilyesmit, szóval az a lényeg, hogy egy nagyteljesítményű fet legyen a végén amit a lehető leggyorsabban tudjon kapcsolni a felfutó és lefutó él meredeksége miatt, a fetnek a source lába a nullához legyen kötve. Az alap frekvencia olyan 1-100KHz közötti legyen, négyszög, CMOS rendszerű, tehát 0 és 12V-al, de ez nem olyan lényeg, mert ugyis csak a fetet fogja hajtani, (50%-os kitöltésű, de ha megoldható akkor kb. 10-90%-ig, persze csak akkor ha a fet kapcsolási ideje bírja. A másik freki amivel meglehet szaggatni ezt a jelet, az kb. 200Hz-5KHz, az is négyszög, ez csak 50%-os kitöltésű, igen AND vagy NAND kapuba menne mind a kettő és így szaggatná. A rajzon az van, hogy mit is hajtanék meg, ha ez is érdekel. A frekvencia-állítás léptékeit határozd meg te, gondolom 2-3 fokozatban lehet, és potméteres vezérlés megfelel. Ha meglehet azt oldani, hogy legyen egy invertált kimenete a nagyobb frekvenciás jelnek, amit ugyanúgy szaggatna a másik, ha kitöltés szabályozás is van akkor lehet egyszerre szabályozni (egy potméterrel), de ez egy másik fetet hajtana. Úgy tudom ezt meglehet oldani a TL494-sel.
Már megcsináltam az előző áramkört és maximális lett, azért is abból akartam volna csinálni.
Helló!Köszönöm a választ.
Gondoltam hogy meg kell adnom valami időt de azért nem adtam mert nem tudom mennyi hisz ez lesz az első levilágítóm és az első nyákom. Arra gondoltam hogy valamilyen képlettel kéne kiszámolni bizonyos alkatrészek értékét csak előbb meg kell tudnom mennyi az én levilágítási időm.
20 sec-től 10 perc. Ebbe bele kell férnie a levilágítási időnek...
Szia!
Bekapcsolod a lámpát folyamatosan és az alatta lévő lefújt NYÁK-on lévő panelmintát próbaként takaró fekete lapot 1/2 percenként arrébb tolod 1 cm-el ( egyre többet takarva le!) , ezt játszod kb. 20 percig. Ezután előhívod és megnézed, hogy melyik lett a legjobb és az időzítődnek ott kell majd működni ( persze ezek szerint is kb. jó a 0-20 perc és tapasztalataim szerint nem olyan kényes az időre! )! A konkrét idő több mindentől függ, pl. lámpa spektruma, teljesítménye, NYÁK-tól mért magassága, leszorító üveglap UV áteresztő képessége ezért a megvilágítási idő egyéni, de utána állandónak tekinthető. Jó munkát! Steve
Hello!
Oké, remélem, hogy jól értem a feladatot, majd gondolkodom rajta. De Idézet: ez nem érthető, mert a freki és a kitöltés más-más dolog, nem tudom hogyan akarod szabályozni egy potival. (Ha csak olyan kapcsolásra nem gondolsz, ahol a freki változtatásával változik a kitöltés.)„ha kitöltés szabályozás is van akkor lehet egyszerre szabályozni (egy potméterrel)” Remélem, az 1-100kHz, 1kHz-tőlérted, mert az 1:100000 átfogást jelentene. Ha ezt a feladatot precízen szeretné az ember megoldani, akkor egy komplett függvénygenerátort kellene gyártani. Remélem erre azért nem gondoltál, hogy passzióból tervezek egyet. üdv! proli007
Hello!
Az RC tag értékét, a segédprogrammal kiszámolhatod. De mindenek előtt kérlek, hogy olvasd el ennek a hozzászólásomnak, a rád vonatkozó részét. üdv! proli007
Szia!
A kitöltést azt úgy értettem, ha két fet van a kimeneten, a másikon az invertált jel, akkor a két jel kitöltését egy potival lehetne szabályozni. De a szaggató freki mind a két jelet ugyanolyan ütemben(időben) szaggatná. A TL494-ben van kitöltés szabályozás is szerintem, szóval nem kell olyan bonyolultnak lenni, csak a fet nyisson meg zárjon rendesen.
Hello!
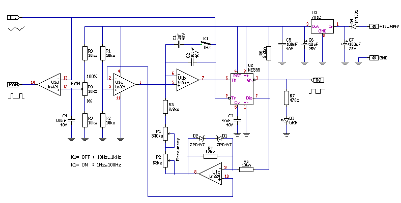
Na elkészült a "mű". Hogy ne legyen testidegen, tettem bele 555-öt is. - Egy dolgot, azonban nem tisztáztunk. Hogy a kimeneti jel ellenütemű legyen, vagy ellenfázisú (invertált). Jelenleg ellenfázisúra van tervezve. De ha ez nem megfelelő, könnyedén át alakítható. (Ellenfázisúnak azt nevezem, amikor a másodkimeneti jel a főfázis negáltja. Ellenüteműnek, pedig azt amire a 494 készült, hogy ellenütemű végfokot hajtson meg. Jelenleg a kitöltési tényezőt, 0..90%-ig lehet vezérelni. Elleütemű kapcsolásban ez 0..50% lehet maximum, mert akkor összenyitnának a Fet-ek. - A PWM egy TL494-el van megoldva. Ennek kitöltését, 0..90%-ig lehet csak vezérelni, hogy a végtranyók, biztosan ne tudjanak összenyitni (DadTime). A kitöltést a potival lehet beállítani. Tekintve, hogy az IC a poti feszültségét hasonlítja össze a belső háromszög jellel, így a háromszögjel feszültség szintjeihez kell alkalmazkodnia a vezérlő feszültségnek. Ezt a tartományt állítja be a poti alatti-feletti ellenállás. - A frekvencia tartományt, két fokozatban fogja át, a poti és a K1-es kapcsoló. - A modulátor fokozat 200Hz..5kHz-es, 50%-os négyszögjelet állít elő (magas frekinél, kb. 10% kitöltési hiba van). - A modulátor fokozatba betettem egy kapcsolót. Ezzel a moduláció kikapcsolható, illetve a PWM kimeneti jelek is kikapcsolhatók. Értelem szerűen, amikor a moduláció magas szintű, akkor mind két kimeneten lévő Fet zárva van. A moduláció mélysége, 100%. Remélem erre gondoltál.. üdv! proli007
Hello!
Szülségem lenne egy kapcsolásra ami megfordítja az 555-ös kimenetén a jelet. Előre is kössz.
Hello!
Oké, az egy inverter. De mit fog meghajtani? Mert az nem mindegy, mert akkor célszerű ahhoz készíteni. Pld. (Az inverter, a Q1 tranyó, az R1 és R2 ellenállással) üdv! proli007
Szia!
Mivel most ellenfázisú a jel, akkor ha nagy a kitöltése az alap jelnek és azt invertáljuk, akkor az invertáltnak kicsi lesz a kitöltése. Nekem akkor az ellenütemű kellene valószínűleg, de akkor úgy van ez hogy a szünet ideje mindig egyforma marad, csak a kitöltés változik az impulzus idejében? A K2 kapcsoló csak a szaggatást kapcsolgatja?
Ez lenne a terv, az 555-ös után inverter és utána egy IRF540-es ami lead elég áramot hogy a kocsiduda megszólaljon. Az kellene hogy az inverter T1-et és T-2-őt felcserélje és 10 percig ne szóljon a duda majd 15s-is szóljon (madárriasztó akar lenni
), a kapcsolás amúgy 12V-ról menne, láttam valahol az oldalon 2db tranyóval fázisfordítós kapcsolást 555-höz arra lenne szükségem.
Hello!
Idézet: „Mivel most ellenfázisú a jel, akkor ha nagy a kitöltése az alap jelnek és azt invertáljuk, akkor az invertáltnak kicsi lesz a kitöltése.” Ez pontosan így van. Idézet: „Nekem akkor az ellenütemű kellene valószínűleg, de akkor úgy van ez hogy a szünet ideje mindig egyforma marad, csak a kitöltés változik az impulzus idejében?” Ez viszont nem, mert ha a szünetidő nem változik, és a kitöltés igen, akkor a freki változna. Az viszont állandó. (T periódus időt, a t-jel + t-szünet adja.) Megpróbálom egy kis ábrán megvilágítani. A felső 4 jel az invertált üzemmódé (mint a rajzon is van) Az alsó négy, pedig az ellenütemű vezérlőjel. A kapcsoló középállásában modulálja az 555 a PWM-et, bal oldali állásában kikapcsolja, míg jobb oldali állásában a modulációt szünteti meg, tehát a PWM folyamatosan megy ki. Remélem ez alapján, el tudod dönteni, mire van szükséged. üdv! proli007 |
Bejelentkezés
Hirdetés |




Tehát a lényeg, hogy 555-el legyen, és 6-18K-s fotoellenállással legyen.

)

hisz ez lesz az első levilágítóm és az első nyákom. Arra gondoltam hogy valamilyen képlettel kéne kiszámolni bizonyos alkatrészek értékét csak előbb meg kell tudnom mennyi az én levilágítási időm.








