Fórum témák
» Több friss téma |
Fórum » VF2 végerősítő
Nem tudod annyira túlvezérelni (értem ezalatt a szabványos jelforrásokat), hogy egyből kárt okozzon. Maximum torzítani fog, és egy idő után túlmelegszik.
Használj pasztát vagy szilikon alátétet, akkor jó lesz. Még jó, hogy elszállt sima csillámmal paszta nélkül...
Túlvezérelni túl lehet természetesen, de attól még önmagában nem megy tönkre.
VÁÁ.Maga a mester
Ma megyek pasztáér meg stb... megcsinálom. Egyébként nagyon odaveri a QUAD-ot. Gratulálok jó kis kapcsi ez. Szép napot. Kösz a h.sz-t.
Én a 80 W os verziót építettem meg és sokat segített a mester, és hasonló a tapasztalatom, már lassan fél éve nyúzzák sógoromék.
Akkor te szerencsés ember vagy. Hiába kértem segitséget, válasz nemjött rá.
Na,ja!
Valóban a rossz hővezetés volt a baja. Most már tuti a masina.Már venti sem kell hozzá.
Üdv.
Lenne még egy kérdésem. Idézet: „A végfok bemenetén van egy RC-szűrő! Ha potmétert kötsz elé, akkor a potméter elé tedd az RC szűrőt. ” Legyen kedves lerajzolni nekem valaki,hogy mégis hogyan kéne bekötni azt a potit. Én 100Kohm-os Alps-re gondoltam (dual) az jó lesz? Köszönöm.
Mi volt a kérdés?
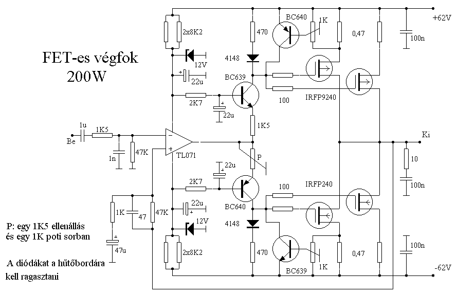
Megy-e 2x60V-ról? Igen, de le lett már írva egyszer. A KD-féle rajz most nincs előttem, de inkább az eredetit építsd meg. A tranyók legyenek kis BD-k vagy az MJE340-50 páros. A vége IRFP240-9240 páros és kettő-kettő kell párhuzamosan ekkor lesz kb. 200W-od 8 ohmon (persze ha bírja a táp is). Nagyobb meghajtóáram is kell, a tranyó emitter ellenállása 1,5K legyen, a diódával soros pedig 470 ohm. Erre a fetek kapacitása miatt van szükség, ellenkező esetben jelentősen romlik a frekiátvitel és torzul a jelalak. Amit haveromnak csináltam közel egy éve megy kifogástalanul.
Annyi volt a kérésem KD Mester felé, hogy az ö verziojához megcsináltam az alkatrész listát, és azt szerettem volna átnézetni hátha kimaradt valami vagy esetleg valamit rosszul irtam. Eredetiből csináltam már párat, most is az szól. (60 Voltos változat) Kiváncsi lettem volna hogy a KD féle Conductor hogyan szól. Állitolag sokkal stabilabb és megbizhatobb mint az eredeti változat. Ennyi lett volna.
Azért én mégis inkább ezt ajánlanám a te rajzodat elnézve...
Akkor most elmondom, ha valaki megakad az építésben és ír és ráérek, akkor tudok segíteni. (akkor sem mindenben, abból, ha pl: nem működik nem találóm ki az 5db hibás értékű ellenállást , amit beültettetek stb.)
Ilyenekkel pl: hogy ellenőrizzem az alkatrészlistáját, kérem ne szívasson senki!
Helló
Én a 130 Wattos mosfetest építettem meg, és jelentem gyönyörű szépen üzemel,.... Már pár napot szólt szinte egyhuzamban és semmi durvább melegedés, Meg vagyunk vele elégedve ![]() Köszönjük Kd Mester
Szia.
Akkor most megkérdezem,hogy ha szeretnék egy hangerő potit tenni elé akkor azt a 4k7 és az IC közé kell tenni vagy mehet egyből a bemenetre? Vagy hova tegyem mert az nem világos,hogymelyik RC tag után: Köszike.
A bemeneti 220pf helyére tegyél egy 47pf-ot. aztán a potméter elé tegyél egy 2,2Kohm/470pF RC tagot.
A 10Kohmos potit használsz, akkor nem kell elé semmi, mert annak már elég alacsony a belső ellenállása középállásban is (2,5Kohm). Akkor maradhat az eredeti RC szűrő a bemeneten.
Üdv.
Szeretném meghallgatni párhuzamos FET-ek alkalmazásával is az erősítőt.(VF2 Conductor) Ha tudja valaki,hogy hogyan kell megoldani a kapcsolást több paralel FET-tel akkor legyen olyan kedves és írja meg.(Ha lehet egyáltalán) Előre is köszönöm
Üdv.
Lassan bent lesz a dobozában,egyenlőre 750VA-es táppal,majd később lesz csere.
Az előbb linkelt 270W -os kapcsolásban ránézésre párhuzamosan vannak kapcsolva a fetek...
Igen azt én is láttam de gondolom valamilyen ellenállásokat közbe kell iktatni valahogy így.
Csak nem tudom hogyan meg mekkorát.
Sziasztok!
Ha a 30V-os Conductor 2-őt 35V-ról(25V-os trafó) szeretném üzemeltetni, akkor kell valamit módosítanom, hogy ezt megtegyem?
Így áll most a VF2, a modulok készen vannak most megy a dobozba varázslás...
Nem ez a trafó lesz bele túl nagy...
Szia.Talán a régebbi kondik is nagyok lesznek oda..
Nekem szokott lenni trafó is kondi is sőt doboz is bár nem a raklám helye.. Amugy jó lessz
Gondolom teljesítménynövelési célzattal kívánod a feteket párhuzamosan kötni.
A hozzászólásban linkelt anyag egy teljesen komplett, működőképes, 270W -os végfok leírása, nem igényel semmilyen módosítást...
Nem feltétlenül a teljesítménynövelés a célom.
Nem tudom jól gondolom-e de ha ugyanakkora hangerőn hallgatom, mint 1 pár Fet-tel akkor az áramok eloszlanak tehát a hőmérséklet is megoszlik. Tehát a célom minél kisebb végeredmény,gondolok itt a hűtőbordák felületének csökkentésére. Javíts ki ha tévedtem.
Én ezt a problémát valahogy az energia átadás szemszögéből vizsgálva helytelennek vélem. Attól hogy több alkatrészen viszed át ugyanazt az áramot nem lesz kisebb a leadott hő. Például ha van egy 1kW-os melegídőt amivel vizet melegítesz vagy van 2db 500W-os. Ha belerakod a vízbe őket kb ugyanannyi idő alatt melegít fel. Attól hogy több a fet nem fog kevésbé melegedni a borda. Azonban az egyes FET-ek hőmérséklete kisebb lehet, tehát kisebb az esély a hőmegfutásra.
Helló. Az lenne a kérdésem hogy ha én a VF2-őt olyan +/- kb:23-24V ról járatnám mit kellene változtatnom a kapcsoláson hogy passzoljon ehhez a tápfeszültséghez, mivel csak 2X 17V os trafóm van. A teljesítménye nem lényeg csak a minőség.
És még egy kérdésem lenne hogy ennek mekkora a benemő impedanciája? Üdv.
Igen ez teljesen jogos és egyértelmű is.Köszike.
Akkor nem is érdemes próbálkozni vele mert nem hiszem,hogy jótékony hatással volna az ilyen irányú változtatás a hangra. |
Bejelentkezés
Hirdetés |












