Fórum témák
» Több friss téma |
Mielőtt kérdezel, a következő két dolgot ellenőrizd!
I. A helyes tápfeszültségek megléte.
II. A kimeneten van-e egyenfeszültség.
Élesztés.
Van valakinek kedve D és T osztályú erősítőket tesztelni hangzásra?
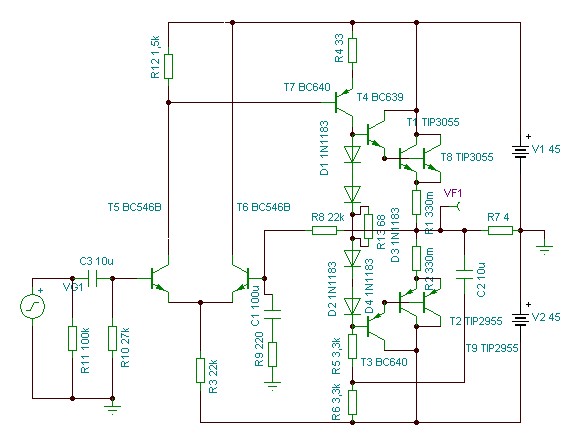
A képeken az e heti project.
Ez nem az apró, azt tudod -e? Audio tali meg már volt
Ezt ennyi információból nem tudom megmondani.
Hello KD mester!
Megint nyertél! Szerintem te tesztelsz bennünket. (Vagy legalább is engem). Utána számolva tényleg csak kb. 0.8 V van a 2 diódán (LED-1.6 V, BE - 0.6 V- al számolva). Úgy hogy a diódák normál üzemmódba tényleg nem nyitnak ki. Arra azért rájöttem, hogy egy javított emiter követőről van szó, a kollektorba egy kb. 37 mA-es áramgenerátorral. Átolvastam TIM-el, impulzus átvitellel kapcsolatos, ajánlott infóidat. Nagyon hasznos volt. Hogy a neg.v.cs., egy bizonyos szint fölött nem mindenható, azt már tapasztaltam. A jelenséget, magamnak, nem a frekvencia, hanem az idő tartományba való gondolkozással magyaráztam. Pl. amíg egy 1V-os amplitúdójú 1 kHz-es szinusz jel 300 mV-ról felnő 301 mV-ra, addig kb. 160 ns telik el. Vagyis ha az egész nyílthúrku erősítőláncnak, teljesítmény tranyókkal, visszacsatoló ággal együtt kb. 160 ns a késleltetése, a neg.v.cs. akkor se a 300 mV-ot, hanem a 301 mV-ot korrigálja. Magasabb frekiről már ne is beszéljünk. Végül is ugyan azt mondjuk, csak másképp fogalmazva. Szerinted a véges slew rate miatt egy ideig nem él a visszacsatolás, én meg úgy fogalmazok, hogy a véges késleltetés miatt a neg.v.cs. nem azt a jelet korrigálja, ami elindította a folyamatot.
Mondod hogy régen a TIM-et tartottad a hangminőség szempontjából a legfontosabbnak. Ezek szerint most már nem. De akkor szerinted mi a legfontosabb? Döntően mi határozza meg a hangminőséget. Legalább is ami az erősítőre tartozik.
Hát nem tudom, hogy le merjem-e írni???
Kb olyan lenne, mint amikor a középkorban azt hitték, hogy a föld lapos, aztán valaki meg azt állítja, hogy gömb alakú. Pedig az igazság ott van a kerítés túloldalán, majd kiböki az ember szemét (szemtelenül egyszerű), mégis évtizedeket ezzel a témával foglalkozó emberek még öregkorukra sem veszik észre a már-már gyerekesen egyszerű okot, pedig a legtöbb hangmérnök között közismert dolog ez, a hifisták meg a mai napig azon rágódnak, hogy miért szól az egyik erősítő jobban/rosszabbul, mint a másik (keresik a titkos okkult rejtélyt? ), miért van a műszaki paraméterek és a szubjektív hangminőség között folyton durva ellentét, miért szól jól egy bizonyos erősítő egy bizonyos hangfallal, a másikkal miért nem. A másik hangfal meg azzal az erősítővel jó, amivel az előző nem... stb, sorolhatnám hajnalig.Szóval az lenne a kérdés, hogy mi a bokafo...ató-lélegzetelállítóan jó hang titka? ,mert hogy van oka ez biztos... Hát amit én gondolok, az magyarázat minden ilyen "ezoterikus" jelenségre és szemtelenül egyszerű, csakhát olyan, mint a "Galaxis útikalauz"-ban a válasz az élet értelmére: 42. Szóval: Általában a hifivel foglalkozók többsége azt hiszi, hogy a különféle torzítások a "rossz hangminőség oka" (csak nagyjából igaz) és a csodálatos hangminőség eléréséhez meg kell keresni a rejtett torzításokat (TIM, termikus torzítás, analóg jitter, stb), majd minden "ilyet" kiküszöbölve majd q jó lesz a szubjektív hangzás. Már vagy 50 éve ezzel szórakoznak aztán mégsincs tökéletes hangú erősítő. A mindent kiküszöblő csodakapcsolásokat meg gyakran lealázzák a legfatengelyesebb őskapcsolások, de persze ennek is biztos egy máig nem ismert torzítás az oka... (Sípos Gyula tipikusan ilyen hozzáállást vall, valaki kövesse végig a publikációit az elmúlt 30 évre visszamenőleg, de például a témában ismert Piret Endre úr is elszántan kereste a "titkot").Szerintem nem vették észre ők sem "a fától az erdőt" Holnapig lehet találgatni, aztán leírom, hogy mire is gondolok... "Az igazság odaát van"
Sziasztok,
lenne egy kérdésem LM1875-el kapcsolatban. Sajnos a specifikációjából nem tudtam kihámozni, hogy 20W/4ohm terhelés mellett, 2*18V(AC) tápot feltételezve, mekkora trafó kellene, vagyis mekkora áramot nyel be? Köszi
Itt ebben a témában konkrétan az erősítők szubjektív hangminőségének az okairól lenne szó, majd leírom, hogy mi az én elképzelésem.
Ugyanaz mint a D osztály, azzal az eltéréssel, hogy a PWM átalakítást nem a kimenetről visszacsatolt jellel végzik.
Lényegében egy átfogó visszacsatoló hurok mentes D osztály.
Távol álljon tőlem, hogy beleszóljak, de amit leírsz, az véleményem szerint csak a 0. időpillanatra igaz, mert amikor megjön a visszacsatolás, akkor a vezérlő jel annyira lecsökken, - abban a pillanatban, - hogy a jel emelkedési sebesség csak akkora lesz, mint amennyi az adott, visszacsatolással együtt értendő erősítésből következik.
A gondolatmeneted többi részével egyetértek.
Egy kérdést elég egy helyre feltenni!! :no:
Sziasztok, szerintetek ez működhet? Bővebben: Link Döme
A komplementer kapcsolás az biztosan jó, bár ebben a darlingtonok helyett diszkrét tranzisztorok vannak.
Az a rövidre kötött 68 Ohm a diódák között milyen célt szolgál?
Hello bocs a de nem tudom hogy mi is ez pontosan valaki el tudná mondani: Pz /Pn
Köszi
Nagyon kiváncsi vagyok az elméletedre a hangminőséggel kapcsolatban. Mert hogy pl. én is a torzításokban, zajokban, késleltetésekben, damping f.- ban keresem a hibát. (Csövesről most ne legyen szó.)
Kíváncsi vagyok, hogy te több évtized kutatásait megelőzve hogyan találtad meg a hiba okát.
Szerintem vannak bizonyos "természetes" torzítások, úgy értem amik a természetben, elkerülhetetlenül keletkeznek. Ha az erősítő főleg ilyen jellegű torzítást produkál, akkor szépnek, jónak, természetesnek halljuk a hangját. Ilyenek a legeslegegyszerűbb SE triódás erősítők, vagy az egyfetes zen erősítők.
Hogyha hangszórónál láttad akkor Pz= zenei teljesítmény
Pn=névleges teljesítmény
”0 időpontot,” meg „jel emelkedési sebesség”-et említesz. Ha jól sejtem, akkor az impulzus átvitellel kapcsolatos a véleményed? Én döntően az analóg átviteli problémát taglaltam. Impulzus átviteli vizsgálatnál azt hiszem más a cél. Ugyanis ha egy véges felfutási idővel rendelkező impulzusnak az (n+1)-edik felharmonikusa is belefér az átviteli sávba, akkor az erősítő, ennek megfelelően, átviszi az impulzust. Ez szerintem analóg átviteli probléma. Az „igazi” impulzus átviteli vizsgálatnál olyan impulzust használunk, aminek a felfutási ideje az erősítő paramétereihez képest 0. Hogy ez pl. 5V/10ns., v. 0.1V/10 ns. az már mindegy. Ez esetben , amíg nem jön vissza a kimeneti jel, addig az erősítő „tényleges” bemenete, és az egyes fokozatok, túl vannak, v. túl lehetnek vezérelve. Ugyanis, ŐK nem tudják, hogy az egész erősítő vissza van csatolva. Csak azt érzékelik, hogy a bemenő jel lecsökkent -amikor megjött a neg.v.cs.-. És megint csak egy bizonyos idő múlva kijönnek az esetleges túlvezérlési, telítettségi állapotból.
A normál felhasználás folyamán ilyen meghajtó jel nyilván nem fordul elő, de ezzel a módszerrel, szerintem épp azt vizsgáljuk, hogy az erősítő, -az egyes fokozatok- hogy viselnek el egy ilyen túlvezérlést, milyen gyorsan képes kijönni belőle, stb.
De jó nekem, mert én egyikőtökkel sem értek egyet:
Ha van egy ellenállatból és kondenzátorból álló integrátorunk és ugrásjelet adunk a bemenetére akkor mikor jelenik meg a kimenetén a jel? Ha megelégszünk a 0 amplitúdóval, akkor azonnal 0 idő alatt. Ha a bemeneti amplitudó 100%-át várjuk el, akkor megvárhatjuk a világegyetem végét. Végtelen idő múlva érkezik el.Tehát jelkésleltetési időt csak! amplitudóértékhez rendelhetünk. A bemeneti fesz 63%-ánál definiáljuk a "jelkésleltetési időt" mert ez egyezik az RC szorzattal és időállandónak hívjuk (tau-nak is hívják). Belátható, hogy nem a jel késik (csak az amplitudója frekvencia fügvényében, az is max 90 fokot) ezért nem is jelkésleltetésnek hívjuk, hanem fázistolásnak/fáziskésésnek. Ugye mindenki előtt világos, hogy szinte minden jel , a négyszög is összepakolható színuszjelek összegéből. A legmagasabb frekvenciájú komponense szenvedi a legnagyobb amplitudócsökkenést. De nulla futásidőn belül azért 0 amplitudóval azonnal megjelenik az is. Minden erősítő helyettesítő képét felrajzolhatjuk egy ideális erősítővel+egy n fokszámú integrátorral. A visszacsatolt jel természetesen tökéletesen kivonódik és persze növeli a virtuális integrátorunk határfrekijét. Persze freki növelésével csökken a körerősítés és nő a fázistolás ami azt eredményezi, hogy a visszacsatolási pontban nő a különbségi (hibajel) amplitudója freki függvényében. A TIM az, amikor ez az amplitúdó már akkora, hogy túlvezérli az erősítő valamelyik fokozatát (főleg bemeneti fokozat) és határolódik a jelemelkedési sebesség. Ettől eltekintve a visszacsatolás a matematikai modellnek megfelelően működik és azt a bemeneti jelet korrigálja/abból vonódik ki, még ha fázistolást is szenvedett. Ha kisebb az amplitúdó, mert még "nem érkezett meg" kellő amplitúdóval a visszacsatoló jel, akkor sincs probléma, mert nagyobb a különbségi jel ami az erősítőt vezérli és így a kimeneten előáll, a közel helyes amplitúdójú jel (ez egyébként a visszacsatolás sávszélességnövelő mechanizmusa).
Mit értesz ezeken a "természetes torzításokon"? Egy erősítőnek mégis csak az, és csakis az a feladata, hogy a bemenetére adott elektromos jelet "erősítse". Ne adjon hozzá, ne vegyen el belőle, időbe ne tolja el. Csak egy konstanssal szorozza meg. Lehetőleg ne 0-val. Aztán ezt a feladatát jól rosszul teljesíti. A célt illetően gondolom egyetértünk?
Pontosítok:
Míg az integrátor kimenetén a feszültség eléri a bemeneti feszültség 63%-át, azt hivjuk tau-nak és az RC szorzat ezt az időt adja meg s-ban.
Igen itt a dilemma!
Elvileg az ilyen erősítőnek tökéletesen jól kellene szólnia, ami tökéletesen igaz is, csakhát vannak erősítők, amik ennél is jobban tudnak szólni, következésképpen a tökéletes erősítő szubjektív hangminősége...
Olvastad ezt?Bővebben: Link
Az általam használt félvezetőkkel az volt a jó érték a nyugalmi áramhoz, de rövidre zárva is marad egy-két mA. Aki rámegy a keresztezési torzításra az beállíthatja magának, aki nem, annak jó a rövidzár.
Vicc nélkül! Jó az okfejtés, egyetértek. Érdemes volna kibővíteni azzal a ténnyel is, hogy egy erősítő nem csak passzív RC tagokból áll, hanem aktívakból is. Pl. tranzisztorokból. Ha egy általad említett RC tagra ideális egységugrást adsz, akkor a 0. pillanatban nem tudni, hogy a bemeneten 0V-van , vagy egy véges U feszültség. A kapacitás meg úgy dönt, hogy Ő 0-tól indul, de azonnal. Joga van hozzá. A tranzisztor pedig nem ilyen. Erre a HEX FET a legjobb példa. Egységugrással vezérelve, -nyilván véges generátor ellenálláson keresztül-, előbb feltöltődik az 500pF-os bemenő kapac, aztán kinyit a tranyó. Amíg ez nem történik meg, addig a terhelésre nem folyik áram, a visszacsatoló ágba egyáltalán nincs visszacsatolt jel. Amint a tranzisztor, a megfelelő időparaméterekkel kezd nyitni, a terhelésen megjelenik a visszacsatolandó jel, és indul a visszacsatolás. Persze hasonlót bipoláris tranzisztorokkal is el lehet játszani. Itt, szerintem egy konkrét, véges késleltetésről van szó, és nem az RC integrátor kimenő jeléről.
Idézet: „Csak azt érzékelik, hogy a bemenő jel lecsökkent -amikor megjött a neg.v.cs.-.” Én inkább úgy gondolom, hogy nem nő tovább. Ha visszacsökken, akkor már nyilthurokban is slew-rates volt az erősítő, és akkor ez már KD igaza, hiszem ő azt mondja, hogy a legnagyobb veszély az, ha akárhanyadik harmónikus túlvezérli sebességben valamelyik fokozatot. Mindenkinek volt egy-egy feltétele. Én azt mondom, már a bemeneten korlátozzuk le a jel sebességét. Macera azt mondja, hogy ne legyen nagy a hurok, mert a futási idő késés miatt túlvezérlődhet belül egy fokozat. KD azt mondja nem szabad engedni, hogy a belső fokozatok nagy amplitudójú harmónikusokat termeljenek, használjunk belső visszacsatolásokat. Szóval ez nem három malom, csak egy. Azért engem érdekelne pl Lapose, karpi, Bassmester és még mások véleménye, mert ők más szempontokat priorizálnak. ( táp, végtranyók, alkatrészek, stb)
Olvastam a következő hozzászólásod is, és egyre inkább az a gyanúm, hogy a HI-FI láncban szereplő hangfalak púpját az erősítők horpadásával akarják korrigálni. Ha a kettő összejön akkor szép a hangzás. De hát az volna a tisztességes megoldás, a cél, hogy mindenki a magáét csinálja tökéletesre. És ne mutogasson a másikra, hogy az görbítse úgy a produkcióját, hogy a hiányosságok eltűnjenek.
|
Bejelentkezés
Hirdetés |






), miért van a műszaki paraméterek és a szubjektív hangminőség között folyton durva ellentét, miért szól jól egy bizonyos erősítő egy bizonyos hangfallal, a másikkal miért nem. A másik hangfal meg azzal az erősítővel jó, amivel az előző nem... stb, sorolhatnám hajnalig.
Ez így van és kész! 





