Fórum témák
» Több friss téma |
Fórum » Csöves erősítő készítése
Ne feledd betartani a fórum viselkedési szabályait, és a topik megmaradásának feltételeit. [link]
A téma átmenetileg fagyasztva lett, hozzászólni nem tudsz!
én SM55 -re tekertem 3,6 cm2 a primert 3 felé osztottam, a szek 2 sorban.
Jó lett. SU-nál az a jó hogy 2 cséve van nem kell anyira osztani és 100% DC szimmetria érhető el. Egyébként amit nekem tekertél a 6P14P PP-hez annál csak 0,2ohm az eltérés. Még nem próbáltam ki. Akarok szigetelő lakkot folyatni oda ahol a szekunder jön ki natúrban, túl közel van a primer menetekhez a szélén. Én már csak ilyen elővigyázatos vagyok
Lehet folyatni de olyan dróttal tekertem, hogy kétszer szigetelt, és nagy hőbírású, alig birom a szigetelést leégetni öngyújtóval.
Valami német szigetelő lakkom van olyan téglavörös színü, valaki ismeri? Villanymotorok tekercseit szokták vele szigetelni.
Üdv!
Most alakítgatom át a 20wattos tranyós gitárerősítőmet ezért a hétvégén csináltam ezt a kis előerősítőt EF 86 tal.és EZ 81 es egyenirányítócsővel. A gyári erősítődobozban fog helyet foglalni és ugy iktatom be a gyári panelbe hogy ahova a gitár kábelét csatlakoztatom a jack ajzathoz ott kiforrasztom a panelból az ajzatot és ennek a csöves panelnek a bemenetére kapcsolom és utána a panel kimenetét pedig a gyári panel bemenetére kötöm(ja és ez a kapcsolás a VOX AC-15 ös előerősítője) íme pár kép:
Üdv ! Minden lehetőséget végigpróbáltam, amit te és köbzoli ajánlott. Akkor szűnt meg, amikor az egyik RCA kábel árnyékolását levettem a dugóról,és nem mindegy az sem,hogy ez az árnyékolás nélküli dugó az erősitő melyik oldalába van dugva. Az erősitőben bármit módositottam nem javult. Gondolom ez nem megoldás,a földhurkot kellene megtalálnom. Ma hallgattam egy pár órát,és észrevettem hogy a feszkétszerező egyik kondija eléggé melegszik,jobban mint a környezete,ezt mi okozhatja? Nincs elkötés és 200V-os ami benne van.
Mekkora bizti kell egy 80VA-es toroidnak szerintetek? T800mA-es van a PCL86 SE-ben de pár havonta cserélnem kell, mert elfárad a sok bekapcsolási áramlökéstől. Nem elég, hogy mivel toroid és nagyobb az indulási árama, még gondolom a csövek hideg fűtőszála is terheli. Akkor legyen T1A?
Én nem kenném össze semmivel inkább húznék rá valami szigetelőköpenyt.
Szia, hol lehet ilyen lakkot szerezni....áll a hálózati projektem....az első sort tekertem fel
.....mert nem tudom, mivel tudnám "összeragacsolni" a meneteket!!
Hát igen, nagyon érik a dolog, hogy ebből egy teljes átépités lesz. Beteg ez a konstrukció,a táp részébe is többször bele kellett már nyúlni,az erősitő talán maradhatna, a hangja rendben van.Egy monoblokk felépités kedvezőbb lenne a hőelvezetés miatt, a 300W-os toroid 2-3 óra alatt 80-90 fokon küzd,ha be lenne dobozolva,a kondik gyorsan megadnák magukat, nem szeretném évente javitgatni.Szóval nagy falat volt ez nekem elsőre,de legalább egy picit érzem, hogy legközelebb mire figyeljek jobban.
Köszi szépen.
GU50 -nél a fűtéstápokat külön érdemes biztosítani? / 6,3 v és 12,6 V /
Köszönöm,láttam már,de nem szeretnék mégegyszer beleszaladni úgy, hogy előtte nem kérdezek meg valaki hozzáértő szakit.
Zolikám, mitől lettél olyan izgatott? Az U-s változatából van hat darab vadi új. Ezeket (egyszerre persze csak kettőt
) fogok használni a hálós AZ1-es EF6-os EBL21-es projectembe.
Sziasztok!
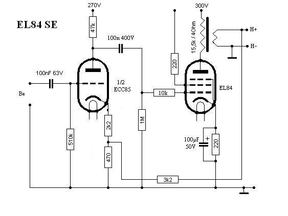
Azt szeretném kérdezni, hogy ha bekapcsolom az EL84SE erősítőt akkor a bekapcsolás pillanatában az egyik ECC82 fűtése felvillan, és 1 - 1,5mp-ig sárgán világít, aztán visszaáll a normál izzás fényére. Kipróbáltam egy másik ECC82-vel is, de az még erősebben felvillant, majdnem annyira mint egy kis villanykörte. Megmértem a fűtést, 6,5V-os érték volt. Szerintetek ez a jelenség mitől lehet? Gondolom a csőnek sem tesz jót. Hogyan tudnám kiküszöbölni ezt? Üdv: Geri. Ui.: Felteszek még néhány képet az elkészült erősítőről ahogy ígértem.
menetzárlatos fűtőszál, a helyes működést nem feltétlenül befolyásolja, a fűtés élettartama rövidebb lehet a garantáltnál .
De hát én csak besétáltam az Urbán-ba és megvettem őket
Nem elvettem..., megvettem!
Szia
Nekem a PL504-esek közül több is produkálja ezt. Megoldás lehet nagyobb feszültségű szekunder + pár ohmos soros ellenállás.Én egyébként mindig így csinálom a fűtéseket. Másik lehetőség: sosem kapcsolod ki. üdv
Erre a problémára (előcsövek esetén ECC..) , legjobb megoldás a lágy indítású DC fűtés , egyszerű és nagyszerű ..
És fogadjunk hogy véletlenül van hozzá konkrét kapcsolásod nyáktervel és komplett mérési dokumentációval
Nekem két újnak kinéző Polam PCL86 csinálja ezt. Érdekes, hogy a többi nem csak ezek a Polamok. Szerintem ezek kicsit másképp készültek és ezek ilyen sajátosságok.
Ezen állításod szerint minden csőnek csinálnia kellene ezt a jelenséget . Biztos forrásból hallottam, hogy a pakolgatás során ( főleg NOS, és használt csöveknél ) a mechanikai behatások miatt a kettős, vagy négyes spirálú fűtőszáltekercsekben menetzárlat keletkezhet, így csökken az ellenállása, ez valóban igaz. És bekapcsoláskor ez sokkal nagyobb áramot vesz fel a többinél, ezért vana villanás. Vannak olyan NOS példányok, amiknél ez működés közben erősítés csökkenéssel, majd a normális értékre való visszaállással is jár .
Megoldható sima DC C-R-C szűrésű táppal is , de stabilzálva is . Nyákot ezt az egyet találtam , van több megoldás is , csak azon más is el lett helyezve .
DC stab. fűtéshez kb. 9-10V AC kell .
Ezt én nem teljesen értem.Azt mondod, hogy a hozzávezetésnek nagyobb az ellenállása, mint a fűtőszálnak.Ha ez így lenne, akkor az folyamatosan izzana nem?De nem teszi.
Köszönöm, ez elsősorban közérdekű felcukkolás volt főleg Máté78-ért!
Azért lementem a rajzokat!
Én is ilyesmikre gondolok mint írjátok, hogy menetzárlatos lehet a fűtés. De ha zárlatos, akkor miért áll vissza normál értékre, és fényerőre? A melegítéstől oxidálódik a szál, és megszűnik a zárlat? Egyébként a régebbi csöveknél én sem tapasztaltam ilyet. A lágy indításra én is gondoltam, de ha lehet akkor nem DC-vel fűtenék egy közvetett fűtésű slagot. A közvetlen fűtésűeknél, mint pl. a 300B ott OK hogy úgy kell. Valami olyan megoldás kellene ami nem alakítja át a fűtést DC-re, hanem marad a váltó, egy pici árammal előmelegíti a fűtést, aztán késleltetve adja rá a teljes fűtési áramot. Tehát ne legyen semmi a fűtő áramkörben. Úgy emlékszem ír erről egy fickó az elektroncső.hu-n, Az elektroncsöves erősítők titkai című cikkben. (Egyébként halkan megsúgom, hogy sokkal jobb hangja van a váltóáramú fűtéstől, de psszt, ez hétpecsétes titok.
)
Amekkora hőt termel maga a végcső is, már én sem bánom, hogy monoblokkra terveztem. A 150VA-es toroidok eleve meghatározták, hogy a fűtés és az anódtápok is külön gyűrüre kerüljenek. A fűtéstrafó alig, az általam már kicsit "belebarmolt" anódtrafó max. 50 fokig melegedhet (kézzel még jól bírható).
Valóban nem adja könnyem magát, de megéri a fáradságot. Nagy erő van a hangjában, egész hétvégén ezzel fűtöttem a zeneszobát (Végül a 6E5P-nél a tridába kötés nyert, így elmaradhat a visszacsatolás és hangdobozok szimmetrikusan hajthatók.) Idézet: „Valami olyan megoldás kellene ami nem alakítja át a fűtést DC-re, hanem marad a váltó, egy pici árammal előmelegíti a fűtést, aztán késleltetve adja rá a teljes fűtési áramot.” Soros ellenállás+időrelé? ![]()
"Egyébként halkan megsúgom, hogy sokkal jobb hangja van a váltóáramú fűtéstől, de psszt, ez hétpecsétes titok."
Meghallgattad már DC fűtésről is ? Szerintem nem , így nem is lehetsz megyőződve a hétpecséses titkodról . Én csak azt szoktam elhinni amit meg is tapasztalok , kipróbálok . |
Bejelentkezés
Hirdetés |




.....mert nem tudom, mivel tudnám "összeragacsolni" a meneteket!!
) fogok használni a






