Fórum témák
» Több friss téma |
Fórum » Csöves erősítő készítése
Ne feledd betartani a fórum viselkedési szabályait, és a topik megmaradásának feltételeit. [link]
A téma átmenetileg fagyasztva lett, hozzászólni nem tudsz!
Szép lett, nagyon tetszik!
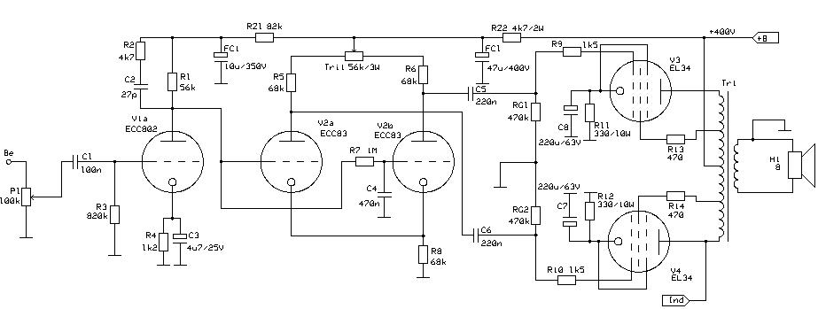
Üdv! Végre teljes egészében kész lett a félvezető-mentes (madness) EL34 PP, már csak dobozolni kell… Hihetetlen lassan halad a dolog
A lényeg, hogy szerintem kellemes hangja van, nekem tetszik Az alapzaj minimális, a fűtéseket majd letestelgetem, és valószínűleg ennyi sem lesz. Egy aprócska problémám van vele, hogy a 3. végcső anódja egy kicsit izzik Nem is lehet látni, csak közelről teljes sötétségben. Ezt érdemes korrigálni, nagyon zabálja a csövet?
Tehát ebben az alapkapcsolásban (az enyémben van már némi módosítás ehhez képest, de a vége ugyan ez) a 470k-s RG1 és RG2-ről van ugye szó, amit kisebbekre kell cserélnem?
Sziasztok! Ma végre sikerült működésre bírnom az alábbi skicc alapján összeforrasztott erősítő szerűséget! Sajnos azonban a zaj (búg, mint egy búgócsiga) igencsak elnyomja a jelet (gitárerősítőnek szánom). A szakértelmemet, illetve a beépített alkatrészeket, kérlek ne firtassátok, mind olyan amilyen (bár az alkatrészek szerintem jobbak). Szóval jó lenne, ha tudnátok élni némi építő kritikával...
ja, csövek: EZ80; EBF80; ECL82
Igen, mindenképpen szüntesd meg az izzást, mert nagyon hamar tönkremegy!
Két dologtól szokott izzani a végcső: 1. Nagyon nagy áram megy át a csövön. Érdemes a katódellenállással sorba betenni egy 1-2 Ohmos ellenállatot, és azon feszültséget mérve könnyen megállapíthatod az adott csövön átfolyó áramot. Ha sok az áram, akkor a katódellenállás értékét növeld meg, és ne a rácslevezetőt csökkentsd, mert az nem segít. 2. Az izzó cső csatolókondija átvezet. Nem biztos, hogy zárlatos, elég a rácsra kerülő +15-20V-is, hogy izzásba jöjjön. A régi csatolókondiknál szokott ez előfordulni. Tehát nézd meg mindenképp, hogy a katódhoz képest negatív fesz legyen a rácson! A földhöz képest 0V-ot kell mérni a rácslevezető ell. miatt. Én a 2. pontra tippelnék, ha csak 1 cső izzik. Szerintem a csatolókondival lesz a gond. Remélem tudtam segíteni. Üdv: Geri.
Sziasztok,
Ha esetleg tud valaki két garnitúra SM85B vasat csévével kerettel, természetesen pénzért, legyen szíves tudassa velem. Újrahasznosítható is érdekel. EL84 PP-hez szánom, gondolom ez az optimális méret és ehez van is tekercselési terve sokaknak itt a fórumon. Köszönettel előre is :yes:
Szerintem itt a szfvári elektróboltban még akad, komplett bontandó trafó. Lakkozva van, de szétszedhető, hálózatinak is jó, a primer használható is. 2500/darab.
Nagyon szívesen! Majd írd meg légyszi mit tapasztaltál. Kíváncsi vagyok a végeredményre! OK?
Szia: Geri
Szia,
köszi a segítséget, elég az EL84 PP-nek az SM85B a tápba is? Az úgy működhet esetleg hogy megnézed majd én utalom a 2 vagy 3x2500-at + posta + valami egyéb ellenszolgáltatás és elküldöd nekem? üdv.
Hát, urak, ma ismét megtörtént a csoda, a neve PCL86PP.
Röviden annyit hogy döbbenet, de ezt úgyis tudjátok. Janikámnak üzenem, hogy már csak 1 kimenő és viszem, gatyót felkötni! Nagyon nagy. Lassan jöhetne a doboz is . Idézet: No csak nem megszólalt ? „Hát, urak, ma ismét megtörtént a csoda, a neve” Ugye -ugye nem is olyan ördöngős ez a csövezés !
Meg ám Lacikám, nagyon köszönöm neked a segítséget! Igaz bekötöttem a NVCS-t de nekem nem tetszett annyira, inkább kikötöttem, még nagyon sok munka van hátra, rengeteg beállitás, tesztelgetés, stb, csőválogatás, ma csak annyira volt időm, hogy elindítsam. De már ez is feldobta a napomat.
Pláne hogy kiderült, a hangfalam egy rakás .... . Első meghallgatásra semmi mélye nem volt, mondon nemá, az nem lehet hogy ez elé is kell hangszin mint Müszié elé, mert annak se volm mélye, na lényeg a lényeg, addig addig, amig, rászántam magam, hogy kicseréljem a mélysugárzóit, ezek sharp gyári dobozok, nahát mikor kivettem, rácsodálkoztam. Arra hogy egyáltalán ennyi mélye is volt eddig. Na az új mélynyomókat már nagyon szereti. Huh, de nem is irogatok, inkább hallgatom kicsit. nagyon tetszik. Idézet: Pedig nem beszéltünk össze de elárulom hogy nálam sem nincs bekötve , nekem is jobban tetszik az nélkül „NVCS-t de nekem nem tetszett annyira, inkább kikötöttem”
Szia Doncso!
Gratulálok az erősítődhöz!
Hangszín már nem is kell, egy mély csere és ok. Viszont, ilyesfélét akarok építeni, mert van 4db 16cm es mélysugárzóm. Ebben mik laknak? Tetszik a dolog.
Akkor így marad.
Első körbe izzot az egyik cső, mint atom, illetve torz volt a szinusz nagyon, végeredménybe úgy lett a jó, hogy a szimmetria potit tökig balra állítottam, így szép lett a szinusz, illetve egyik cső sem izzott, a nyugalmit 70-re állítottam. Ez szerintem jó. Ennyire nem lennének egyformák a csövek? Reméltem hogy középen marad a szimetria poti. Hol tudom megmérni hogy most egyformán mennek e a csövek? A katód ellenállásokon eső feszből?Üdv. Idézet: „A katód ellenállásokon eső feszből?”
Ebben a hangfalban Isophon hangszórók vannak, Egy 25cm-s mély, 38mm-es dóm közép, és egy 25mm-es KK10-es magas, és egy nagyon komoly hangváltó. Teszek még fel néhány lépet hogy lásd is belülről. Ez egy Transmission Line doboz, a szőnyeg alatti mélyeket is előhozza. Bármilyen hangszóróhoz játszi könnyedséggel illeszthető. Ajánlom mindenkinek a megépítését. Therwoolinnal a doboz falait csillapítani kell. Az első kamrának minden falára kell, a hátsó kamrában csak az egyik oldalfalon, és a hátlapon van therwoolin. Ha hasonlót szeretnél akkor tudom ajánlani az Orion HS400-as típust, csak egy jó hangváltó kell hozzá. 3-4W-os csöves SE-vel tökéletesen behangosít egy 25m2-es szobát.
Na ezen gondolkodom, köszönöm a rajzot, egyébként tetszik.
Nagyon szívesen! Örülök, ha tetszik. Ha odajutsz, hogy egy ilyet építs, akkor légyszi keress meg és szívesen segítek a tervezésben, és elmondom a tapasztalataimat is!
Igenis, értettem. Akkor visszább húzom a gyeplőket. Hirtelen nem tudtam mennyi legyen az annyi.
És még csodálkoztam , hogy 120mA-en mitől izzott fel valamelyik cső, mondjuk ez a pillanat hevébe történt, logikusan belegondolva Idézet: De mester 30mA körüli beállíásról beszéltünk ! Ezt hogyan sikerült előidézni ? „120mA-en mitől izzott fel valamelyik cső”
háát, őő, úgy hogy én 65mA ra emlékeztem, és gondoltam 2 cső van
Tudod a pillanat hevében, de mostmár minden ok.
Na ennek örülök. Kíváncsi vagyok a hangjára nagyon.
Gatyót felkötni! Én leültem a hangjától, nagyon jó. Alig várom hogy megmutathassam. A PCL cső nem hazudik, ahogy a kis piccolodba, úgy itt is megmutatja miről is van szó.
Idézet: Á...nem akarom elhinni ! Látod azok az ütött kopott PCL-ek mire képesek „Én leültem a hangjától, nagyon jó”
Szia Doncso!
Itt az olvasnivaló a TL dobozokról! Szia Geri |
Bejelentkezés
Hirdetés |


A lényeg, hogy szerintem kellemes hangja van, nekem tetszik
Az alapzaj minimális, a fűtéseket majd letestelgetem, és valószínűleg ennyi sem lesz. Egy aprócska problémám van vele, hogy a 3. végcső anódja egy kicsit izzik
Nem is lehet látni, csak közelről teljes sötétségben. Ezt érdemes korrigálni, nagyon zabálja a csövet? 



Ugye -ugye nem is olyan ördöngős ez a csövezés !
nagyon tetszik.

Első körbe izzot az egyik cső, mint atom, illetve torz volt a szinusz nagyon, végeredménybe úgy lett a jó, hogy a szimmetria potit tökig balra állítottam, így szép lett a szinusz, illetve egyik cső sem izzott, a nyugalmit 70-re állítottam. Ez szerintem jó. Ennyire nem lennének egyformák a csövek? Reméltem hogy középen marad a szimetria poti. Hol tudom megmérni hogy most egyformán mennek e a csövek? A katód ellenállásokon eső feszből?





