Fórum témák
» Több friss téma |
Fórum » Kutya macska (vad) riasztó
Ezt építettem és nem működik: Bővebben: Link
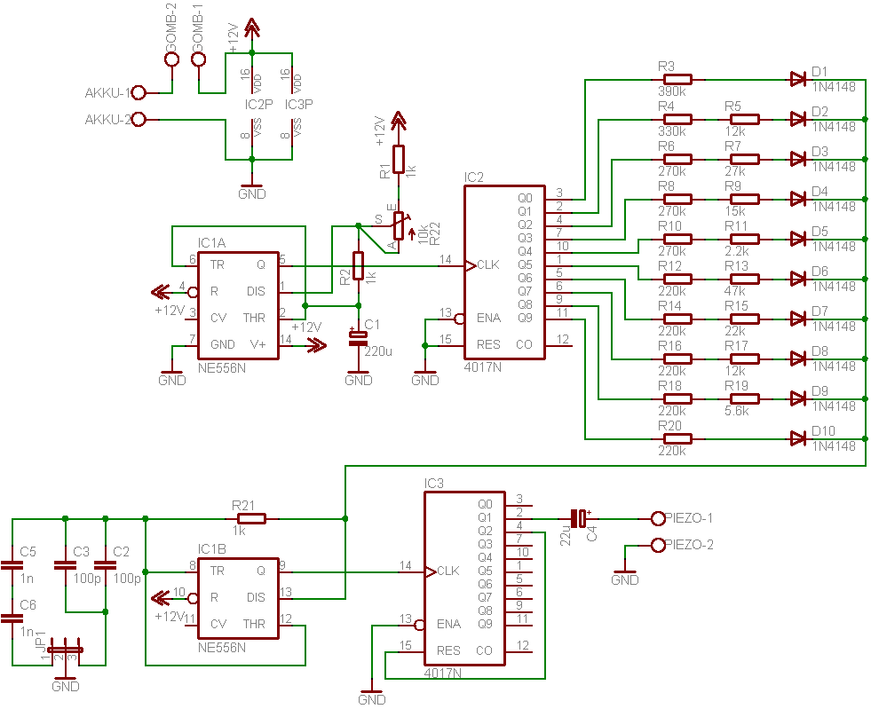
A 2-es 555-ös IC melegszik. Lehet , hogy rossz a rajz? Ha valakinek van valami ötlete azt megköszönném. Macken Hivatkozás beszúrásához használd a LINK gombot. Javítottam. -- kobold
Nem jelenik meg a kép...
Ha melegszik az IC, akkor valószínűleg a panelen van a hiba. Meg kellene nézni, hogy nincs-e az IC környékén rövidzár. Egy éles, közeli kép a panelről sokat segítene. Sziasztok! megcsináltattam ezt a macskariasztót. Az lenne a kérdésem, hogy milyen piezzó hangszórót vegyek hozzá? Köszi! macskariasztó
Sziasztok!
Mit szóltok macsekok ellen egy mozgásérzékelő kapcsolós vízágyúhoz ??? Pl kerti locsolóval lehetne kombinálni. A fejlettebb verzió fix pozíció helyett követné a mozgást !? Szerintetek kivitelezhető? Szériábangyártva meggazdagodnánk!
Sziasztok!
Én is szeretnék építeni egy macska riasztót, mert a kerti tavam hal állományát tizedeli a szomszéd macskája. Az lenne a kérdésem, hogy van köztetek olyan, aki már megépített egyet itt a fórumon fellelhetők közül, illetve hogy működik-e? Köszönöm!
Hali!
Nekem a csatolt kapcsolás vált be, pontosabban hatással volt a "tesztalanyokra". Főként a szomszéd kutyája ellen használtam. A jumper környéki kondikkal lehet a frekvenciatartományt állítani, amit sugároz. Lényegében csak azért tettem bele jumpert, hogy egy alacsonyabb (2-5kHz), és egy magasabb (10-15kHz) tartományt kapjak.
Ez műlödik nekem , eléggé hatásos .
Köszönöm!
Sajnos analfabéta vagyok az elektronikához. Nyák és beültetési rajz alapján szoktam próbálkozni, aztán vagy sikerül, vagy nem. ![]() Ugye jól látom, hogy ebben nincs mozgás érzékelő? Illetve a fórum elején 20-30 kHz közötti frekvenciákról írtak, ami hatásos a kutyák-macskák ellen. A 10-15 kHz még a hallható tartományon belül van. Ez nem zavarja az embereket?
Ebben nincs mozgásérzékelő, mert eredetileg úgy terveztem, hogy majd távirányítással működtetem, ha nem bírja abbahagyni az ugatást a kutya.
A frekvenciák eléggé tájékoztató jellegűek, egyedileg kell kikísérletezni. Én arra jutottam, hogy ezt a kutyát az említett alacsonyabb (2-5kHz) és magasabb (10-15kHz) tartományok zavarták. Efölött vagy a piezom nem működött megfelelően, vagy a kutya volt érzéketlen rá. De bizony zavarja az embereket, még a lakásba is behallatszik a 2-5kHz, de mint mondtam, nem állandó jellegű használatra készítettem.
Sziasztok!
Ma a netet böngészve ezt találtam. Rágcsáló riasztónak írták ezért lehet, hogy a 30-50 kHz túl magas frekvencia a cicuknak?
Hali!
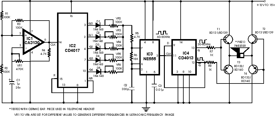
Ez az Ultrahangos egér riasztó topikban is megtalálható, szóval eredetileg rágcsálókhoz lett tervezve, de én úgy gondolom, hogy ha a 4017 kimenetén lévő 100k-s potikat, vagy R6=18k-t vagy C2=330p-t nagyobbra cseréled, akkor alacsonyabb frekvencián fog sugározni.
DonJoker kapcsolása már csak a hangszórómeghajtás szempontjából is legalább 10-szer jobb, mint a Te általad linkelté.
Arra a kondis kicsatolásúra gondolsz az előző oldal legalján? Arra rátettem ezt a piezot, és fel kellett vennem egy fülvédőt, mert olyan nagy hangereje volt (2-4kHz és 10-15kHz körül próbálgattam a hallható tartományt).
Azt a 4db tranzisztoros meghajtást még nem próbáltam, de ha az ugyanebben a tartományban még hangosabb, hát akkor elfogadom, hogy jobb.
Helló!
Csak annyi lenne a kérdésem, hogy macsekok ellen is hatásos a kapcsolás? A legnagyobb bajom, hogy már asszonpajtinál elszakadt a cérna, mert közvetlen a kerti ruhaszárítónk alá rakosgatják le szeretet csomagjaikat a macskát. ÉS NEM KAPARJÁK EL SEM A CSOMAGOT, SEM MAGUKAT! Bárkitől szívesen fogadok 1 tuti tippet! Ja és elektronikával kb. 25 éve nem foglalkoztam más elfoglaltság miatt! Köszönöm előre is a segítséget
Hello!
Minden bizonnyal hatásos lehet, ha megtalálod a megfelelő frekvenciatartományt, amit nem visel el az adott macska. Saját macskámmal meghallgattattam (na persze nem ijesztés céljából), és hát ha el nem is szaladt, de látszott rajta, hogy zavarja.
Sziasztok!
Én tök hülye vagyok az elektronikához, de nekem is tele a batyum a kertembe szokott macskahaddal. Tudna valaki nekem abban segíteni, hogy összeüt egy általatok működőnek vélt változó frekin működő ketyerét?
Hello, egy kérdésem lenne: végeredményben milyen piezo-t használjunk a kapcsolásokban ? Milyen kritériumoknak kell megfelelnie-e?
Én is macskariasztót szeretnék csinálni, de másmilyet.
Nálam a garázsban vannak macskák és mindig ráugrálnak a kocsi tetejére, összesarazzák, karcolják stb. Persze ha épp ott vagyok és meglátom, akkora nyakast kap, hogy csak nyekken De ennek ellenére másnap megint rámennek. Valami megoldás kellene, hogy bekapcsolja a szirénát amikor ráugrik a macska a motorháztetőre. Szerintem túl kicsi a súlya, hogy mikrokapcsolót rakjak a motorháztető alá, más ötletem meg nem nagyon van.
Nem tudom mennyire nézi még Topi ezt a fórumot, de nekem is hasonló problémám van és jól jönne a működőképes kapcsolási rajz, amit ígért.
Légyszíves tedd már fel, ha lesz időd.
Sziasztok! Végig olvastam a topicot és nem igazán láttam, olyan mozgásérzékelős megoldást ami tesztelve is lett volna. Esetleg azóta született ilyen megoldás? Valaki gyártott ilyet? Ha igen tegye fel legyenszíves.
(Egy barátom vett valamit, netről. De a ketyere nem volt meggyőző. Pont mikor mentem ma hozzájuk előtte szaladt el a macska, de nem a cucctól hanem tőlem íjedt meg. Tavasszal veszek kutyát. )(Nekem is telesz@rják a gyepem a szomszéd macskái. Ezért érdeklődöm )
Szia! Az általad készített macskariasztó az kutyákra is hatásos mert akkor megépítem?!
Ha egy piezo 300W-os, akkor az azt jelenti, hogy akkora feszültséget bír ki, mint amekkora egy 4 Ohm-is hangszóró 300W-on üzemeltetéséhez kell.
Ezért a mellékelt 12 V-os kapcsolásban piezóval csak néhány tized W teljesítmény nyerhető ki. A teljesítmény növelésére illesztő transzformátort szoktak alkalmazni, vagy hangszórót kell cserélni. A trafó nehezen beszerezhető. De ha veszel egy olcsó kis riasztót, ami piezó hangszórós, akkor abból ki lehet forrasztani a trafót is és a piezót is. Úgy meglátod, reagálni fognak rá a kutyák is és macskák is. Minél nagyobb testű az állat, annál alacsonyabb frekvenciával lehet hatni rájuk.
Sikerült-e életre kelteni a Dazzert azóta?
Én is találkoztam személyesen egy német gyártmányúval,de a rajz némileg eltér a valóságtól.
FIGYELEM!
A DAZZER 2000 (HANG SZÓRÓJÁT)senki ne próbálja meg szétszedni ,mert nem lehet ugyanúgy össze rakni mint azt a gyárban tették. A másik,ez a a sugárzó egy speciális 25 khz-re be csiszolt TRANSMITTER semmi más PIEZZO-val nem lehet helyettesíteni. Ezeket hanglokátorokban használják aki ilyet nem tud szerezni az ne is álljon neki az építésének.
Az a gáz a riasztóval, hogy a trafó és a piezo rezonancián megy, a méretezett freki pedig néhányszáz Hz és max 2kHz között van. Ha pl. 22kHz-cel hajtod meg ezt az együttest, akkor olyan messze leszel a rezonanciától, hogy halkabb lesz, mintha tisztán csak a piezot tennéd a kimenetre. (Próbáltam a gyakorlatban is.)
Nekem eddig úgy jött ki a legnagyobb hangerő, ha négy tranyó hídágába tettem a piezót (hogy 24V-ot érezzen), és ott is igen nagy szórást mutattak a különféle hangszórók. Érdekes módon a hatszáz forintos kínai volt a legjobb. Mint valaki egyszer már ideírta, legcélravezetőbb az lenne, ha megmérnénk a piezo kapacitását, és méreteznénk hozzá egy trafót olyan induktivitással, hogy 22kHz körül rezonáljanak, de ebben engem a lustaságom eddig megakadályozott.
Olyan speciális ultrahang sugárzót kell beszerezni,aminek a rezonencia frekije 22-25kHz körül van. +/-2KHz-es tűréssel szokták megadni.
A normál piezzok 20kHz alatti frekissek.Van olyan piezzo,ami nem hangszóró,hanem zümmer formátumú.Az is jobb.
Szerintem a piezó egy kapacitív fogyasztó. Ezért igazad van, hogy nem túl hatékony rákötni a trafó kimenetére, de az elméletem szerint akkor a hídba kötött tranzisztorok esetén is ez a helyet. Egyébként én is kipróbáltam, és olyannyira sikerült túlterhelnem a piezót, hogy eleinte átütött a szikra a lemezek között, később pedig elváltak a lemezek egymástól. Kb. 10W-t bír ki egy piezó, nekem sikerült közel 20W-t is ráadni kb. 10 másodpercig, amíg tönkre nem ment. Szerintem ha egy tekercset kötünk vele sorba, amely induktiviását az LC körből és a csúcsponti frekvenciából határozhatjuk meg, akkor növekedne a piezó hatásfoka. Ennek a megoldásnak az lehet a hátránya, hogy a négyszög kimeneti jel lekerekedik, és a színus kimeneti jelet közelíti meg. A négyszögjelnek szúrosabb hangja van, ezért jobban érzékelhető. Tehát egy hangosabb színusz, vagy egy halkabb, de szúrósabb négyszög jelet kaphatunk.
Korábban a Conrad-nál volt borsos áron többezerért. Tudsz olyen helyet, ahol normálisabb áron beszerezhető? Érdekelne a dolog, mert építené szeretnék egy ebrisztót, és ez valóban kulcskérdés. Mivel kicsi és könnyűnek kell lennie, ezért nem lehet alacsony hatásfokú piezót használni. Persze a másik tényező az ár. A másik kérdés az tápegység. Én Li-ion akku-ra gondoltam. Mobilokhoz utángyártott már elég olcsón van (http://www.vatera.hu/nokia_9210_akku_1100mah_li_ion_156128660.html). Ebből pl. 4 darab talán már elég nagy teljesítményt le tudna adni. Talán 50-80 W-t is. Ezzel szemben a Dazzer csak 2-3 W-os, és az is működik valamennyire.
|
Bejelentkezés
Hirdetés |




A fejlettebb verzió fix pozíció helyett követné a mozgást !?
Szerintetek kivitelezhető? Szériábangyártva meggazdagodnánk!





De ennek ellenére másnap megint rámennek.
Tavasszal veszek kutyát. 




