Fórum témák
» Több friss téma |
A led nyitófesz 3,2-3,6, Áram:20mA
400 V pufferkondit raktam az egyenáramú részbe. Az egyenirányitás után pufferkondi nélkül a feszültség 114V. Ha rákötöm a pufferkondit és a ledeket akkor a pufferkondinál 100 V mérhető, 25-30 V kevesebb mint kéne. Ha megvárom mig feltöltödjön a pufferkondi 130V -ra és akkor kapcsolom rá a ledeket akkor 1 másodperc alatt visszaesik a feszültség 100V ra
Azt sajna már nem tudom megcsinálni mert a 4 x 39 ledem van sorba kötve és nagyon macerás lenne szétszedni, egy kicsi búrába zsufoltam be. Párhuzamos áganként 130v kéne.
Bővebben: Link
Egy E27 kimult energiatakarékos égő aljába raktam az elektronikát ás építettem rá egy búrát és abba raktam a ledeket. így tudom használni bárhol. Egyelőre csak gyengén világít.
DecebaL: a BY550 után még kellene egy további kötőjellel egy szám (Pl. BY550-50 ;nézd meg a dióda adatlapját!) ez mondja meg hogy hány voltos a dióda amit használsz! Nem lehetséges, hogy véletlenül 50V-os diódát használsz oda ahol sokkal nagyobb feszültség van??
Nem melegszik valami az áramkörödben? Az elkó polaritását (+-) nem cserélted fel véletlenül?
Hi, na megmértem Őket.
14V és 0,2mA vettek fel így a ledek. Kitsit kevésnek tünt az amper felvétel ezért lefényképeztem. Csináltam a 3 lábú kütyüről is képet ![]() Szóval így már tudtok kapcsolási rajzot csinálni nekem ? Előre is köszönöm.
Kicseréltem a diodákat erre BY 299 (1000V 2A ) leellenőriztem az elkó polaritását nincs felcserélve az eredmény ugyanaz.
Meg tudod mérni mekkora az áramfelvétel 230v-ról?
Ha tudsz akkor tegyél be fotót az áramkörről.
Egy korábbi hozzászólásdoban ezt írtad:
Idézet: „Építettem egy ilyen lámpát ...... jól müködik.” Most akkor ez egy másik ugyanolyan lámpa csak ez nem megy, vagy az jól működött és később elromlott?
Mem az jó is abban 100 db led van 4 x 25 sorosan. Ez nagyobb lett volna!
Tedd 200mA-s állásba a műszert és a mérőzsinórt a mA helyre csatlakoztasd! Úgy talán pontosabb mérési eredményt kapunk!
Amúgy elegendő ez a fénymenyiség?
Amikor rátettem a műszert a puffer kondira hogy megmérjem az áramot a műszer 0 mutatott és a kondi kisült a ledek kialudtak egészen addig mig újra ( kb 10 sec) feltöltödött a pufferkondi
Jujjjjjjjj, ezekszerint még az elektronika alapjaival sem vagy tisztában, és 230V-os cuccokat építgetsz???!!!
Az árammérő műszert mindíg sorosan kell beiktatni az áramkörbe....... Jó lenne legalább az alapokat elsajátítani. Mivel puffer a kondi feltöltődik, csak éppen nagyon lassan, elékpzelhető, hogy csak az ellenálláson át töltődik. Ennek többféle oka lehet, pl. elkötés az áramkörben, vagy valamelyik dióda szakadása. Ugyanis ha csak egyutas az egyenirányítás (pl. mert valamelyik dióda szakadt) akkor az előtétkondin nem tud váltakozóáram folyni... De persze egészen más baki is lehet a dologban, pl. egy rossz forrasztás, kontakthiba stb.... A fotókból sajnos nem sokat látok, illetve nem látok annyit belőle, hogy biztonsággal memondjam, hogy vajon jól vannek-e összekötve az alkatrészek.
Egy fogyasztásmérővel viszont meg tudtam nézni hogy a 230 AC hálozattról 120 mA vesz fel.
Hi,
A mA pinnél elszált a bizti és azért mértem ott. De rajta vagyok "lustaság fél egészség" ![]() A fénymenyiség igen elég, csak a fotómasina eltüntette a fényét , amúgy nem nagyon lehet belenézni/vakít nagyon.
Természetesen segítek.
A kapcsolás! Lásd F-mellék. 1DB: Biztosítóbetét. MAX 500mA! Lehet forrasztható vagy hengeres kivitel. Hengeres kivitelnél foglalatról is gondoskodni kell a gyors cseréhez. 1db:220nF 400V (Fóliakondenzátor RM15 ) 1DB: 1Mohm 0.25W ellenállás. 1DB: 200ohm 0.6W ellenállás. 1DB: GRAETZ-HÍD. 100V 800-1000mA bőven elég! De, ara ügyelni kell, hogy ha a LED áramköre netán megszakad, akkor a gaezt-hídon a feszültség közel 340Volt lesz! Így kísérletezésre inkább nagyobb zárófeszültségű tipust válassz. 1DB. LED ( Lehet normál vagy nagy fényerejű változat. ) Többféle színben és méretben kapható! Szerencsére bőséges a kínálat! 2DB: 2Pólusú, Nyákba forrasztható sorkapocs. Nagyon megkönnyíti a szerelést! 1DB: Egyoldalas (Jóminőségű) Nyáklemez. PL: HPCU 100x75 ( KP75 ) S egyéb a nyákgyártáshoz szükséges segéd anyagok... De a gyorsabb rendeléshez mellékelek egy listát.
Ha a 200mA-s állásban (helyen) biztosítékot kilőtte, akkor valóban a 20A- mérésbe kell bedugnod a zsinórt. DE a műszert is 20A-s állásba kell kapcsolnod! :yes:
A mért áram alapján úgy tünik, hogy valami más emészti fel a DC oldalon az áramot nem a ledek. Mivel diódákat már cseréltél azok remélhetőseg újak és jók is, marad az elkó, vagy továbbra is valami "műhiba" van amit nem vettél észre....
S igazán jó a fénykép! De ebből még nem lehet visszafejteni az áramgenerátort. De nem is fontos! Az a lényeg hogy szabályoz... ( !? )
Ha van rá lehetőséged, akkor meg kellene mérned a 680nF-os kondenzátorok kapacitását.
Szétszedtem mindent újra forrasztottam és láss csodát működik. Nagyon szépen köszönöm a segítségedet és a türelmedet Üdv.
Nincs mit!
[off] De nem csak én segítettem!
Nem ennél a mérésnél halt meg a bizti, csak még nem cseréltem ki benne.
Erre írtam a lustaság fél egészség
OK! De amíg nem cseréled ki, addig nem is tudod használni csak a 20A-s méréshatárt.
Na kicseréltem a biztosítékot
És 14v-n 230mA fesz fel így a kapcsolás. Így már csak könnyebb egy kapcsolást csinálni. Előre is köszönöm.
Szia!
Köszönöm! HA még egy ledet szeretnék rákötni a vezérlésre, akkor ahhoz ilyen kütyük kellenek? Ledenként egy ilyen kütyü? Vagy erre rá tudok tenni több ledet is, csak akkor egyszerre fognak bekapcsolni? Üdv
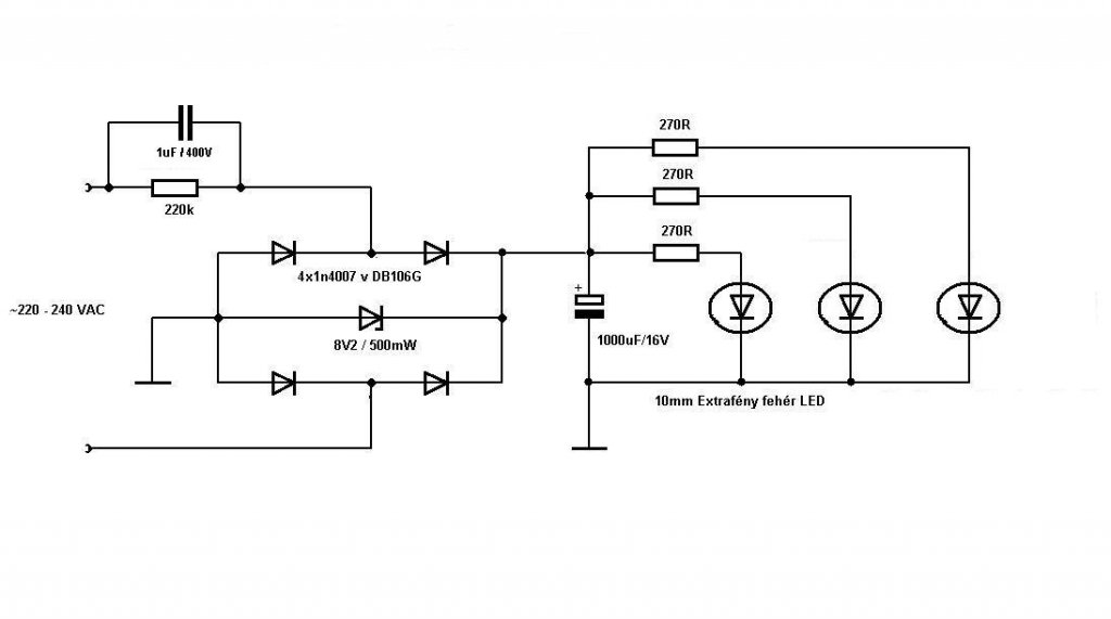
Három LED 230V -ról.
Az első képen csak egy LED van , a hármasat nem találtam , valahol pedig megvan még.
Igen ez már egy reálisabb adat! :yes:
Én ezt a kapcsolást javaslom. 3.2µF 630V os kondenzátorral. A zéner feszültségét az áramgenerátor OPTIMÁLIS feszültségéhez kellene illeszteni. De minimum 15V os legyen. ( Ha túl nagy a zéner feszültsége, akkor kinyírhatjuk az áramgenerátort és a LED-eket. De ha kevesebb az ideálisnál a zéner feszültsége, akkor az áram jelentős része a zéneren vezetődik el. Így jelentősen romlik a hatásfok. Ideális esetben a zéneren nagyon kevés áram folyik keresztül. Jellemzően csak a zéner feszültség feletti csúcsok levágása a feladata. Vagy a terheletlen kimeneti pontok feszültségének beállítása - szinten tartása... Legtöbb áramgenerátor felső üzemi feszültsége KB 30V. De a te esetedben ez (és az üzemi feszültség) nem ismert. )
Szerencsére ez a kondenzátoros tápegység elég jól tűri ha a kimenetére több SOROSAN kapcsolt LED-et kötsz.
Bővebben: Link ( Jobb alsó rajz.) DE! Számolj utána, hogy a kivenni kívánt áramot az adott kondenzátorral ki tudod-e venni. ( LED-ek párhuzamos kapcsolásánál!) |
Bejelentkezés
Hirdetés |














[off] De nem csak én segítettem!


) 




