Fórum témák
» Több friss téma |
Fórum » Csöves erősítő készítése
Ne feledd betartani a fórum viselkedési szabályait, és a topik megmaradásának feltételeit. [link]
A téma átmenetileg fagyasztva lett, hozzászólni nem tudsz!
Szia !
Idézet: azért a képekről nem ez látszik ? „nem sok közöm van az elektronikához” Idézet: miért ne szólalna meg ! Csak kérdés hogy milyen hangot ad majd ? Ez egyébként milyen kapcsolás alapján van építve , meg a nyákterv az saját tervezés ahogyan nézem ? „feltéve ha meg is szólal”
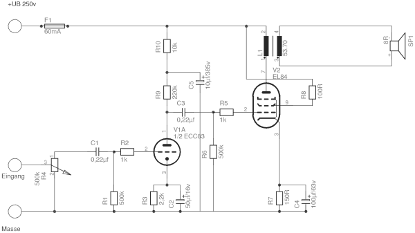
Köszi a biztatást, és remélem jól értelmezem a rajzot. Méregetem közben a dolgokat, és nem igazán jön ki pontosan az a fesz ami a rajzon van. (+- 15v) Remélem ez nem nagy probléma, vagy ezek is beállnak ha bekerülnek a végcsövek??
Annyi közöm van a dolgokhoz hogy egy idöben hangfalakat épitettem (PA), és ezekbe kellett hangváltó is. Ja meg egy hifit magamnak.
Az a nagyon szép LADA piros az iszonyat tetszik :taps:
Azt szivesen meghallgatnám ?
igen, tölcséres rendszerü. 3.5 méter a bele
Végre vkinek tetszik. Itthon az babám ki akart vágni vele együtt
Sziasztok!
GU50Se-vel küzdök. Attól adhat ki gerjedésre hasonlító hangot, ha túl sok az anódáram. Deszkán beállítva jó volt az anódáram 330Ohm-al, most összerakva, egy picivel magasabb táppal felugrott kb 150mA-re. :no: Ma szétszedtem a trafót, tekertem rá egy vékony huzalból egy előfesztekercset. A végén 45V váltót kaptam. Holnap megcsinálom hozzá az egyenirányítást meg a szűrést és beállítom az anódáramot normálisan. Elegem lett az ellenállásos előfesz előállításából. Remélem ezzel megszűnik a gond. Másra már nem tudok gondolni. Ahogy lekapcsolom a tápot egyből megszűnik a gerjedés/búgás. Szerintem a maxon dolgozó cső a baj, de valaki megerősíthetne, vagy megcáfolhatná a dolgot.
A GU50 - nek a 150 mA az sok 100mA bőven elég . Alakítsd át állíthatóra - előfesszel aztán egyből jólessz . Nálam 360Volt anód fesszel 100mA -ra beállítva kb -18 volt előfesz van .
Nekem meg -50V van a 330 Ohm-on, ami kb 150mA.
És olyan alapzúgása van az erősítőnek, hogy még zene közben is hallatszik. Ha megfogom a telefont, akkor még erősödik is, meg ha közelítek a vezetékhez akkor is változik. Holnap kiderül milyen lesz az állítható előfesszel.
Nincs miért aggódnod, szép munka, ha köze van a kapcsoláshoz nem lehet gond vele, ha nehézségbe ütközöl itt mindig lesz segítség.
Szerintem lesz kérdésem elég sok még mire szólni fog (ahogy kell) és köszi a biztatásokat!
Igazán nem akarok kötöszködni, meg sürgetni, meg ilyesmi, de nem felejtettél el valamit ?
Sziasztok. Már lenne is kérdésem! A két oldal közt az ecc83-asok 1es anódjain mérve 16v külömbség van. Ez mitöl lehet, és baj?
a cső, és/vagy anód-/katódellenállás szórása . nem egyezik meg az értékűk nem jelent komoly problémát
lehet még a két csatorna RC szűrője között az R tag kis mértékű eltérése is
Hali.Az lenne a kérdésem, hogy PCL vagy ECL86-os csővel meg lehet-e hajtani kettő PL500-ast pp-ben.Csak ilyenek vannak otthon.Előre is köszi.
Sziasztok.Szétszedtem az egyik rossz állapotban lévő melodija rádiómat.A bemenő,kimenő trafót és három cső foglalatot hagytam a vázon erre próbálok megépiteni kezdetnek eggy mono blokot.A táp 2x250 volt és eggy 7 volt kimenet van erről próbáltam fűteni 3 csövet(csak a fűtéseket kötöttem be remélem ezzel nem rontottam el a csöveket)szépen beizzottak a csövek.Lehet-e igy megoldani és kell e a fűtéseket egyenirányitani?Felteszem a rajzot amit kiszemeltem elég egyszerűnek tűnik sajnos még ecc83 nincs de gondolom nem lessz gond beszereznem.Mi a véleményetek a rajzról?
A bemeneti poti (hangerőszabályzó) ne úgy kösd be, hanem ahogy a többi - itt talált - rajzon van.
Fleta1 nevű felhasználótól 350Ft-ért tudsz venni 6N2P-t, ami az ECC83 megfelelője!
Sajnos határon túl vagyok igy lehet elég nehéz lessz megoldani.Megpróbálom előbb hazai páján beszerezni.
Jó, csak mondtam egy lehetőséget, hátha máshol, ahol szeretnéd, nem jön össze. Ez a cső 350Ft-ért szinte ingyen van.
Igen, így!
Köszi szépen.
|
Bejelentkezés
Hirdetés |




Azt szivesen meghallgatnám ?
És olyan alapzúgása van az erősítőnek, hogy még zene közben is hallatszik. Ha megfogom a telefont, akkor még erősödik is, meg ha közelítek a vezetékhez akkor is változik. Holnap kiderül milyen lesz az állítható előfesszel.




