Fórum témák
» Több friss téma |
Fórum » Csöves erősítő készítése
Ne feledd betartani a fórum viselkedési szabályait, és a topik megmaradásának feltételeit. [link]
A téma átmenetileg fagyasztva lett, hozzászólni nem tudsz!
Sziasztok Srácok!
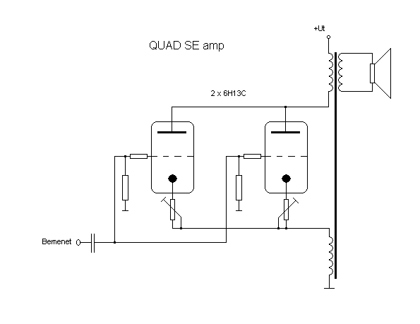
Tervezek egy Parallel SE erősítőt 6N13SZ csővel. Arra gondoltam, hogy szívesen kipróbálnám a QUAD kapcsolástechnikát. Megrajzoltam, hogy körülbelül mire gondoltam. A katódba kötött tekercs csökkenti a torzítást, linearizálja a frekimenetet, és NVCS-ként is funkcionál. Kíváncsi volnék a véleményetekre, hogy ez megvalósítható-e, és abban tudnátok-e segíteni, hogy a kimenőtrafót ebben a QUAD kapcsolásban hogyan kell megméretezni? Gondolom hasonlóan kell méretezni, mint egy hagyományos kimenőt, de a katódköri tekercset nem tudom hogy érdemes megválasztani. Ebben szeretném kérni a véleményeteket.
Igazad van. Azok nincsenek a rajzon. Sajna a tápról semmi sincs közölve.
Mi a szerepe a kimenőtrafónál a két primernek? Vagy csak sima fojtóként van használva az EC92-nek?
Találtam hasonló rajzot, ott a segédrácsot egy ellenállással simán felhúzták az anódra. Igaz, ott egy kicsatoló kondi volt a kimenő előtt, és a kimenő primer nem a tápra, hanem a földre és a kondira kapcsolódott.
Szerintem jobb lenne negatív rácselőfesszel megoldani, mivel tul nagy fesz menne el a katódban így és ezért a meghajtófokozat eléggé bonyolultá válna!
Sziasztok!
Már korában érdeklődtem csöves erősítők iránt, neki is álltam egynek, csak érettségi, nyelvvizsga, jogsi, barátnő, egyebek elvitték az időmet, és nem tudtam foglalkozni elektronikával. PCL86-ból szeretnék sztereot két darab SE-vel. Ezt találtam itt a topic-ba. Módosítottam az én alkatrészeim méretére, meg kicsit kiegészítettem (foglalat mérete lehet hogy nem jó még, holnap kinyomtatom a tervet, és hozzámérem), illetve javítottam, hogy megegyezzen ezzel: ezzel. Az én verzióm a csatolt képen látható. A kérdésem igazából az lenne, hogy miféle táptrafó kell hozzá? Illetve honnan lehetne beszerezni? (Nincs valakinek olcsón? ) Illetve a rajzon jelölt 250V az egyen vagy váltó? Előre is köszönöm a válaszokat!
Szia, ez egy nagyon jó hangú kapcsolás, a +250V természetesen egyen feszt mond, ha sima graetzes egyenirányítást használsz, puferelve, akkor szerintem 220V AC trafó kell, és a CRC szűrés úgy kellene méretezni, hogy 50V essen rajta.
Szia Zoli!
Hát a meghajtó fokozat így is elég bonyolult lesz... Jó nagy feszt kell biztosítani ennek a szerkezetnek. Egyébként van különbség a meghajtó fesz igényben, ha negatív előfeszt használok, vagy ezt a megoldást? A két munkapontbeállítás közt annyi a különbség az anódfesz szempontjából, ha katódellenállással állítom be a mp-ot, akkor annyival nagyobb anódfesz kell a kapcsolásnak, mint amennyi a katódellenálláson esik. Tehát ha mondjuk 200V lenne a tápfesz katódell. nélkül, majd beraknám a katódellenállást és azon mondjuk 70V esik, akkor 270V-ra meg kellene emelni az anódfeszt, hogy ugyanannyi maradjon a csövön, és ne másszon el a munkapont.
Tegnap gondoltam megnézem, hogy az időközben összegyűlt 6db 6C33C "miképpen muzsikál", és bizony elég eltérő eredményekre jutottam.
Az egyik erősítőben csak előfűtöttem a csöveket, a méréseket a másikban végeztem. (egy szarvasbőr segítségével cserélgettem a forró csöveket). Vezérlés nélkül 242V/185mA-t állítottam be az előfeszültség változtatásásval. Találtam két olyan csövet, ami 2Veff (1kHz szinusz) vezérlőjelnél simán hozta 8 ohm terhelésen a 10Veff feszültséget (12,5W). Ezeknél a csöveknél a 15W eléréséhez elegendő volt 2,2Veff (kicsit piszkáltam a rácslevezetőt, most 100 kohm). A többi cső a 2Veff jelre jó ha 7,5-8,5 Veff-et produkál, és max. 14W-ot (10,6Veff) bírtak összehozni (felette már eltűnik a szinusz apró hegyes csúcsa), de ehhez is 2,7Veff bemenőjelet kértek. Most az a kérdés, hogy elcsíptem két jó csövet, vagy törödjek bele, de szert tettem négy gyengére? (A két jó cső gyártása között eltelt 14 esztendő, és ráadásul nem is egy forrásból származnak...)
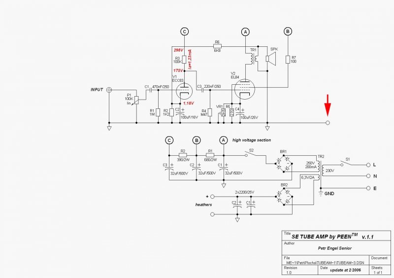
sziasztok.Tanulmányoztam már számos el 84 se rajzot mind hasonló,találtam egyet amit mellékelek érdekelne,hogy mi az Rfb ami az anódokat összeköti fojtó vagy ellenállás és mire szolgál?Elnézést a kiváncsiságért.
Sziasztok!
Van egy idős gitáros ismerősöm aki nemrég hozott nekem egy eszméletlen régi kis gitárerősítőt, hogy próbáljam meg rendberakni. 2db ECC83-s és 2db EL84-es cső van benne. Zajos volt az elkokat kicseréltem benne újra, ez megoldotta a problémát eltünt a zaj, kapott egy pár új EL84-es csövet is. Nagyjából rendben is van De nem igazán tiszta a hangja egy ideig elmegy de mire igazán dögösen szólna megrogy az egész és torzít. 2 napomba tellett de kibogarásztam minden alkatrészét és vezetékét és lerajzoltam a kapcsolást egyenlőre csak a végét az előerősítő ECC83-ra még nem volt időm. Nem tudom hogy hány szakinál volt már látom, hogy vannak benne friss forrasztások lehet hogy valaki már belekontárkodott. De a kapcsolás eltér az általam ismertektől ránéznétek, hogy ez így elvileg rendben lehet? Hamarosan hozzá kapcsolomm az elejét is. Előre is köszi! Ha valami esetleg értelmetlennek tűnik a rajzon nem elképzelhetetlen hogy valamit elnéztem, mert eszméletlen nagy kupi van benne minden alkatrészre gumi szigetelés van húzva nem egyszerű azonosítani őket. Ha valami úgy néz ki nem stimmel megnézem újra hátha elnéztem vagy elkötötték.
Az egy anódról-anódra történő visszacsatolás. Ritkábban használatos. A visszacsatolásba így nincs bent a kimenő, ami jó, mert kisebb fázistolást okoz, de rossz, mert a kimenő hibáin nem javít...
Azonnal én is felfedeztem egy hibát, javítottam itt a javított rajz.
szia. Köszi a választ lehet kipróbálom,azért,hogy lássam a külömbséget a visszacsatolások között nekem ez a rajz szerint van a visszacsatolás nekem idáig bevállt de érdemes próbálkozni.
Biztos, hogy nem jó még. Az ECC 98-as lábára ellenállás is csatlakozik még.
Az ECC anódellenállásainak a közös pontjára illenék egy kondi (47 µF ). A 2. ECC anódról semmi értelme a soros kondiknak.
Én látok még egy hibát! Az Ecc második(B) felének katódjának egy ugyanolyan 50K-s ellenállással testre kellene mennie. Amúgy azt leszámítva, hogy a segédrácsokat is "munkába" fogták a kimenőben semmi érdekes nincs a rajzban. Egy szokásos el84PP. A torzítás meg szerintem azért van, mert az első ECC direkt túlvezérli a másodikat, mert pont gitárra van, ahol általában torzítják a jelet. Az első ECC normál szintű bemenetre kötöd, akkor elhagyható és csak annyi kell, amennyi most le van rajzolva. Persze az ECC A részének rácsára egy rácslehúzó ellenállás, esetleg egy bemeneti csatolókondi nem ártana. :yes:
Így a visszacsatolás hatástalan, a trióda katód hidegítve van.
Ezért nem kell bedőlni a NET-en talált rajzoknak, számos esetben tartalmaznak szándékos hibákat.
Szia!
Igen pontosan ahogy mondtad ott van az 50K-s ellenállás, lehagytam véletlenül. Két dolgot nem érzek biztosnak itt a végében az ecc83B anódjáról leágazó 47nF-os kondenzátort az új benne, nem biztos hogy benne volt és a 178Ohmos ellenállás az el84-ek katódjánál kicsit meg van barnulva abban nem vagyok biztos hogy eredetileg is ennyi volt az értéke a színkódot már nem tudom leolvasni, rámérve 178Ohm. Az előfokon dolgozom azt is lerajzolom csak akkora dzungel az egész, hogy nem egyszerű móka.
Hát ebben a rajzban sok hiba van, ha a valódi kapcsolás ez lenne, biztos, hogy annyira sem működne, ahogy leírtad. Javasolom, hogy nézd át ezt, ami nem pontosan, de a lényeget illetően nagyon hasonló, és bevált EL84 PP.
Pl.:a 47n sorbakötve a 22n-val miért van?Lehet, hogy eredetileg a83A anódról ez csatolt a B rácsára? Üdv!
Ááááá! nem jó foglalatot küldött a bolt
Szerintetek ezt lehet azért használni? elég instabil benne szegény cső. Az eredeti a második képen van, de rosszat küldtek. Mi a rendes neve annak amit kaptam? Szeptár foglalatot rendeltem. Gondolom ez is az, de biztos van valami megkülönböztetése.
Ismerem a belinkelt kapcsolást,nem átalakítani szeretném hanem helyreállítani az eredeti állapotot és hidd el hogy működik, és 95%ban biztosan eredeti a kapcsolás mert a forrasztásokon látszik hogy 1000 évesek. Amihez hozzányultak azt azonnal ki lehet szúrni.
Ha lerajzomolm az elejét az még izgalmasabb ilyet én sem láttam és nem értem hogy működhet.
szia.Pedig most nekem igy van bekötve és szépen szól.Visszacsatolás nélkül nekem jobban tetszik a hangja de van eggy kis brumm igy pedig alig észlelhető.Ha bekötöm a Jani rajza szerint úgy szól mintha szakadt volna a membrán a hangszórón.
Azt a kondit eddig nem is figyeltem, de az tuti, hogy nem kell oda. A katódellenállás meg szerintem jó, mert az elektroncsős rajzon 270 Ohm van csövenként, de itt egybe van kötve így fel akkora kell, ami nagyjából meg is egyezik. esetleg ketté is választhatod és úgy a testre külön ellenállásokkal. Plusz nem látok katódhidegítő kondit sem. Az is elkellene.
Az elmélet szerint nem igazán kéne, hogy számítson. 100 µF -es kondinak még 50Hz-en is 32 Ohm az impedanciája, ami összehasonlíthatatlanul kisebb, minta visszacsatoló 6,8k-s ellenállás. Ezért már ezen a frekin sem működik, hát még feljebb. Persze, ha nincs kondi, akkor működik.
Jani kapcsolása jó, ha mégsem ad eredményt az azt jelenti, hogy mégsem sikerült rendesen "lemásolni".
Javítottam, az ecc83-katódok között ott volt az 50k-s ellenállás csak én hagytam ki. Az anódnál a soros kondi utólagos beépítés látszik hogy új alkatrész én sem látom értelmét kiveszem belőle. Berajzoltam a 47µF-os kondenzátort. Ide gondoltad? Esetleg még valami hiba?
Katódhidegítő kondi biztosan nincs benne. Rakok bele egyet a 47uf/450V megfelel?
Köszi majd átnézem rendesebben ami a hangját illeti NAGYON is meg vagyok elégedve vele csak a visszacsatolás nem jött be.Igy fog maradni csak még átnézem a brumm okát igy visszacsatolás nélkül teltebbnek tűnik a hangja.Ne értsetek félre nem akarok kételkedni a tudásotokban én még ahhoz nagyon kezdő vagyok.A rajzban annyi a változtatás,hogy az enyém csöves egyenirányitású a többi a Jani rajza szerint csak ecc 83 mal.
Ha így tetszik, akkor így hallgasd. Tudod, hogy van ez, kinek a Pap, kinek a papné.
A GM70-nek van valami hasonló septar foglalata ... (Kár hogy Sturbi nem jár erre, Ő talán tudná...)
1000µF/50V-s jó.
A 47µF kicsit kevéske és nem kell olyan nagy feszültségű sem. |
Bejelentkezés
Hirdetés |




) 
Jó nagy feszt kell biztosítani ennek a szerkezetnek. 










