Fórum témák

» Több friss téma
Fórum » Tranzisztorok helyettesítése
Lapozás: OK   41 / 149
(#) hangszoros válasza kadarist hozzászólására (») Feb 27, 2010 /
 
Vettem egy HQ DVD lemezt. Megkellene fejtenem, hogy müködik, úgy tünik jó nagy adatbázis lehet rajta
Megint hálás köszönet a linkcimekért.
Úgy tünik ez a TB 2901 csereszebetos TB 2946-al. Az árát, nem értem, mert H=11k, HQ 7k. A 11-es lehet, hogy Toshiba, a HQ-us meg kopi ?
Bár az árama kisebb az LA 47501-nek, de az ára kellemesebb. Még a bekötést kellene megnézni
(#) kadarist válasza hangszoros hozzászólására (») Feb 27, 2010 /
 
Mi az a "H"? Egyébként a HQ-nál nem szoktak hamis alkatrészek lenni, persze előfordulhat.
(#) hangszoros válasza kadarist hozzászólására (») Feb 27, 2010 /
 
Amit küldtél linket (a felső ) abban az árjegyzékbe láttam a "H"=11k, "HQ"=7k
Mikor a DVD lemezüket vettem _múlt hónap_ vettem 3 STK-át. Direkt rákérdeztem elötte telcsin, hogy Sanyo? (Sanken) Igen miatt rendeltem meg, de no name, akármi lehet. Remélem birja majd a Technics U 90-es orgonában levő határokon + - 42V-os feszt. A napokban sort keritek rá. Ki kelene kormolni a fegyújtott pincém, hogy hozzáfoghassak
(#) kadarist válasza hangszoros hozzászólására (») Feb 27, 2010 /
 
Fogalmam sincs, mi a különbség a kettő variáns között. Annyit még, hogy a zöld sávval jelölt alkatrészek vannak raktáron, a lilával jelölteket rendelésre szállítják.
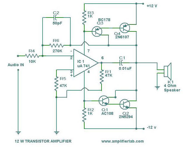
(#) daneg86 hozzászólása Márc 1, 2010 /
 
HeStore-n megvehető alternatívát keresek a következő tranzisztorokhoz:

BC178
2n6107
AC108
2n5294

A mellékelt kapcsoláshoz kellenének a tranzisztorok
(#) hangszoros válasza daneg86 hozzászólására (») Márc 1, 2010 /
 
Szeritem elirták a alsó AC 108-as tranyót, mert az BC 108 akart lenni
A végtranyók se igazán stimelnek, mert nem párok.
BD243/244, BD 245/246, BD 249/250-est tudsz venni
(#) Doncso válasza hangszoros hozzászólására (») Márc 2, 2010 /
 
Ez számomra is érdekes, bár működnének ezekkel a végtranyó párokkal is, de valóban különös, mert az egyik kapcsoló tranyó, a másik sima, illetve azt se értem, hogy a meghajtó fokozat miért nem valami közelebb álló tipus sorozat, mint például BC546/547 meg ilyenek. Ahogyan azt sem, hogy miért pont 741, miért nem TL072 ?
Üdv.
(#) gergoe2 hozzászólása Márc 3, 2010 /
 
Hali!!!

Én még elég hülye vagyok a témához.
Van egy kenwood kra4020-as erősítőm, és az a probléma vele, hogy abba elment valami tranzisztor, azthiszem a végfoké, aminek a száma b1493 p02. Elvileg 160V-os. Ilyet nem találok sehol se neten. Nem tud nekem segíteni valaki, hogy esetleg mivel lehetne helyettesíteni, vagy hogy hol lehet ilyet kapni?
(#) kadarist válasza gergoe2 hozzászólására (») Márc 3, 2010 /
 
Szia!
Ezzel helyettesítheted:Bővebben: Link
(#) djzoleneer hozzászólása Márc 11, 2010 /
 
Sziasztok!
Egy 2SD1616A típusú tranzisztort mivel tudnék helyettesíteni? Magyarországon nem/nehezen kapható. Egy neon inverterbe kellene kicserélnem.
Köszönöm.
(#) sprofan válasza djzoleneer hozzászólására (») Márc 11, 2010 /
 
2SD667 jó lehet hejette.
(#) kadarist válasza djzoleneer hozzászólására (») Márc 11, 2010 /
 
Szia!
A lap alján a helyettesítője: Bővebben: Link
(#) djzoleneer válasza kadarist hozzászólására (») Márc 12, 2010 /
 
Köszönöm a válaszokat. Ezek elég közismert helyettesítők? Tehát biztosan kaphatok ilyet boltban igaz?
(#) kadarist válasza djzoleneer hozzászólására (») Márc 12, 2010 /
 
Lehet kapni, ha momentán nincs az üzletben, akkor meg szokták hozni (jobb helyeken). Vagy rendeld meg interneten, és kipostázzák.
Ára is van: Bővebben: Link
(#) djzoleneer válasza kadarist hozzászólására (») Márc 12, 2010 /
 
Akkor minden okés. Meg kell rendelnem. :yes:
(#) heroldbalu hozzászólása Márc 13, 2010 /
 
Hello mindenki!
Azt szeretném megkérdezni hogy van egy igen noname autó erősítőm (CA 80.2) és ha bekapcsolom akkor villog a védelem és nem csinál semmit a hangszóró kattog a védelem villogása ütemében.Odáig eljutottam ,hogy valószínűleg a kapcsitápvezérlő fete a rossz.Bővebben: Link P30N06 ez a fet van benne de nem tudok ilyet venni azt szeretném megkérdezni hogy mivel lehet helyetesíteni.
Előre is köszi a segítséget.
(#) kadarist válasza heroldbalu hozzászólására (») Márc 13, 2010 /
 
Szia!
A linkelt lap alján lévővel helyettesítheted: STP30NF10 helyettesítő
(#) hockf hozzászólása Márc 14, 2010 /
 
Hi,

nekiláttam néhány idősebb készülék javításának, de van egy-két problémás tranzisztor, amit nem tudok egyelőre beszerezni/helyettesíteni, a helyetteseket sem nagyon találom:

BC147B helyettesnek: 2N5825, BCW48>>48, KT373A
BC148B vagy C helyettesnek: 2N3167 bármelyik, KT342A
BC107A helyettesnek: 2N5825, KT315A
BD355C helyettesnek: BDX14, 2N5954, KT814A

érdekes, hogy a BD354-esnek, azaz az 55-ös párjának lehet kapni a helyettesét (2N3054 név alatt fut).

Ha valakinek bármelyikről lenne tudomása/ötlete, hogy mivel váltható ki, nagyon szépen megköszönném!

Üdvözlettel
f
(#) lapose válasza hockf hozzászólására (») Márc 14, 2010 /
 
Szia!

BC147B =>BC547B
BC148B =>BC548B
BC107A =>BC237A
BD355C/BD354C =>BD242C/BD241C
A BC-ket egyéb általános tranzisztorral is lehet helyettesíteni, pl.: BC182 BC109 stb.
(#) hockf válasza lapose hozzászólására (») Márc 15, 2010 /
 
Köszönöm szépen. És ezekkel el is fog indulni biztosan?
(#) jampi hozzászólása Márc 15, 2010 /
 
Egy peavey erösitö vegtranyóihoz keresek, helyettesítöt
SJ83100-npn 100v TO3
SJ73100-pnp 100v
Mivel lehetne itthon kapható példányokra kicserélni?
Megprobálom a kapcsrajzot feltenni.

Peavey.pdf
    
(#) Doncso válasza jampi hozzászólására (») Márc 15, 2010 /
 
Az első, 100V 3A , MJ-15015, vagy 2N3055 , TIP3055 jó helyette, a másik értelem szerűen a párja.
Üdv.
(#) kadarist válasza Doncso hozzászólására (») Márc 15, 2010 /
 
Szia!
Vigyázat! A 3055-ös csak 60V max. C-E feszültséget visel el!
Én a BD241C-BD242C párost ajánlom. De a BD243C-BD244C páros még nagyobb áramot is elbír. Fontos a szám végén a C!
Bővebben: Link
(#) Doncso válasza kadarist hozzászólására (») Márc 15, 2010 /
 
Ez így igaz, viszont a kapcsolásba, ahova jampinak kell, +-45V ról megy, így jó lehet a 2955-3055 ös pár.
Üdv.
(#) kadarist válasza Doncso hozzászólására (») Márc 15, 2010 /
 
Én úgy tudtam, hogy a teljes tápfeszre érdemes méretezni a végtranyók feszültségtűrését. A végfok bekapcsolás utáni beállási ideje alatt lehetnek gondok... Gondolom azért voltak benne 100V-os tranyók.
(#) Doncso válasza kadarist hozzászólására (») Márc 15, 2010 /
 
Mondjuk ebben igazad van, nem elhanyagolható szempont, akkor inkább maradjunk az MJL-eknél.
(#) kadarist válasza Doncso hozzászólására (») Márc 15, 2010 /
 
Ezekre gondolsz? Bővebben: Link
Brutálisak... az áruk is...
(#) Doncso válasza kadarist hozzászólására (») Márc 15, 2010 /
 
Inkább Erre vagy Erre
A BD-ket én nem javasolnám, nem hinném, hogy egy TO220-as tranyó tokozásban és hűtés szempontjából beillik, egy TO-3 as tranzisztor helyére.
(#) jampi válasza Doncso hozzászólására (») Márc 15, 2010 /
 
Üdv Urak!
Ha, hozzá szólhatok, nekem nagyon jónak tünik a
MJ 15004- az ára is elfogadható-456-ft A tokozás miatt is.
Mi lenne a párja?
(#) Doncso válasza jampi hozzászólására (») Márc 15, 2010 /
 
Szia, az MJ15003-as a párja.
Üdv.
Következő: »»   41 / 149
Bejelentkezés

Belépés

Hirdetés
XDT.hu
Az oldalon sütiket használunk a helyes működéshez. Bővebb információt az adatvédelmi szabályzatban olvashatsz. Megértettem