Fórum témák
» Több friss téma |
Üdv mindenkinek!
Akadt egy kis problémám a témában: A H-hídam felső két N-csatornás FET-em meghajtásával bajlódom. Tudom használjak P csatornásat, de nem tallok hasonló kaliberűt IRL3803-hez. Tudom létezik spec meghajtó IC. A Retnél amit találtam (IR2117) nincs csak DIP8 tokban. Abból a 2 motorhoz kellene 4 darab, ami nem kis helyet foglal. A következő ötletem alapján kellene valami olyan egyszerű DC-DC konverter, ami képes mondjuk 5 Volt betáptól 14 Volt betápig kb. tápfesz + 5 Volt vagy nagyobb feszültséget előállítani. Ebből elég lenne egyet megépíteni a két motorhoz, majd ezt PNP tranyókkal kapcsolgatnám a FET-ek GATE-jére. Szerintetek érdemes-e foglakozni ezzel, avagy nyerek vele helyet, esetleg költséghatékonyabb lenne-e így? Ha valakinek van valami jó linkje, kérem ossza meg velem. Válaszaitokat előre is köszönöm!
Csinálsz egy pl.: 20V-s tápfeszt valami Step-Up konverterrel (pl.:MC33063) és ezt kapcslod PNP tranyókkal a fetek Gate-jére úgy ahogy gondoltad. De NPN tarnyóval megvalósítva.Alapból egy ellenálláson keresztül tápra menne és azt meg egy NPN tarnyón keresztül földre húzni.
Most én is keresgéltem ilyen nagy áramú P csatornás fetet, de én sem találtam. :no:
Üdv Tomee!
Köszi a válaszodat ismét sokat segítettél. Ésss MC33063 van a Retnél SO8-as tokban. Szuper! Idézet: „Csinálsz egy pl.: 20V-s tápfeszt valami Step-Up konverterrel (pl.:MC33063) és ezt kapcslod PNP tranyókkal a fetek Gate-jére úgy ahogy gondoltad. De NPN tarnyóval megvalósítva.” Ide került némi ellentmondás. Szóval NPN tranyós megvalsóítás lenne szerintem a nyerő. Azért mert ha PNP-t a +20V-s tápra kötőd és a bázisát meg egy ellenálláson keresztül +5V-al vezérelnéd akkor a tranyó állandóan nyitva lenne. => Ahhoz, hogy teljesen lezárjon a tranyó a bázisára +20V-s tápfesznek kéne jutnia. A PNP tranyó akkor nyit ki ha a bázis fesz a nyitófeszültséggel kissebb mint az emitter (jelen esetben emiter a tápon van), tehát +5V-s vezérléssel mindig nyitva van. Ürülők, hogy tudtam segíteni.
A kimenetre h-hidat szeretnék tenni, a PWM jelet két relével kapcsolom majd rá (nem egyszerre!).
irfz44n-t használok. kérdés(ek): a pwm jel elég lesz neki vajon? (max 5V amplitudó) a FETre hány A-s védődiódát rakjak? mi a jobb ha 8db FET* lenne vagy 4db izmossabb FET? (gyárilag 80A -s van benne?!) * kettőt párhuzamossan gondoltam motor 24VDC 500W (~21A) a TIP tranyókat mind, irfz44-re cserélhetem? üdv
Az 5V-os PWM azt tutti nem elég! Nem fog kinyitni teljesen a FET! Valami speckó FET meghajtó kell maj elé...
Igen. Valami ilyesmi, de én még ilyen nagy áramokkal nem dolgoztam, úgyhogy nem tudom, hogy elég e neki ez a meghajtó vagy esetleg valami erősebbet kellene nézni...
értem!
amugy a pwm-et kipróbáltam a motorral 1 aksiról. szabályoz(ott ), kb 1 percig mennt aztán beált a max fordulatra fetten, volt dióda, mind kettő meleg volt, de ez érthető mert áram szaladgál .mitől ált be vajon? üdv
h-hídról letettem, ahhoz PIC kellene.. hogy normálissan menjen.
1k-t nem raktam be, de kettő is kevés
![]() van 60A-s teszekbe azt. rövidzár áram mennyi lehet, hogy lehetne kiszámolni?
hoppá az 555 is tönkre ment, mert a táp és a 7-es lábon lévő 470 ohm tűz forró, nah szép
amik vannak 60A-s fettek meg lehet h rosszak, bontottak..
nem ment tönkre
csak aza 20mA fűtti viszont a 60A-s fettek télleg rosszak
Sziasztok!
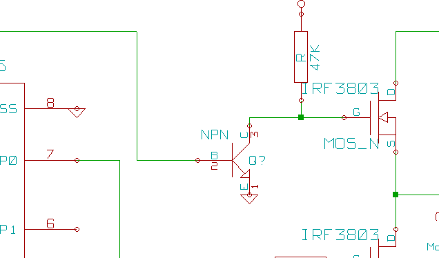
Lassan végre kezd kialakulni a motorszabályzóm. Elkészítettem a Tomee által javasolt MC34063 -s DCDC konvertert. Remekül működik. Egyedül az a gond vele, hogy relatíve lassan fut fel a feszültség. Mondjuk ez mindegy, gyk. úgysem fogok csőgázzal indulni. A felső fetek vezérlésén azonban még mindig dilemmázok. Á elképzelés az, hogy a FET-eket felhúzom a +20 Voltra. Ezáltal ezek mindig nyitva lesznek. Ezeket húznám le a földre a PIC által vezérelt NPN tranyón keresztül. Igenám, de ha az NPN tranyó valamilyen oknál fogva elromlik, akkor valószínűleg az egész végfokrész mehet a kukába. BÉ jelű elképzelésemet az esc2.png képen láthatjátok. A PIC egy PNP tranyót (BC558) at vezérel. A FET GATE biztonságosan a földre van húzva, így a FET alapesetben nyitott. A PNP tranyót pedig az alábbi módon vezérelném: nem a PIC GPIO bitjeivel vezérelném, hanem a TRISIO-val. Ugyanis ha az adott láb bemenet, akkor elvileg nagy ellenállású állapotba kerül. (Legalábbis ha az adatlapot jól értelmeztem.) Ha pedig kimenetre állítom az adott bitet, akkor még ha 1-en áll GPIO adott bitje akkor is kinyit a PNP tranyó. Igen tudom itt is van hibalehetőség, ha esetleg a PNP tranyó zárlatos lesz. Szerintetek melyik a járhatóbb út? Válaszaitokat előre is köszönöm!
Hurrá... Nem engedett csak egy képet hozzáadni.
Csatolva a 2. kép
erre pont jó lenne pl az IR2111 vagy valami ilyen félhíd meghajtó ic ..
MAXIM nak is vannak csak azok 175 volt szinteltolást tudnak max (ide jóó) és még fetmeghajtó is van benne, abból kell 2 db és meg is van oldva (gondolom H -híd) http://para.maxim-ic.com/cache/en/results/28022.html szerintem ez lenne egyszerűbb csá
Ismerem őket, csak van velük egy pár gond:
Nincs SMD-ben a RET-ben. RC autóba épül, szóval a méret számít. És azért 4 db DIP8-as IC foglal egy kevés helyet. Drága, 2 motorhoz 4 darab kell, kapásból 1600HUF, az MC34063 meg 100 HUF + a többi mazsolával max 500 HUF, és akkor bőven rászámoltam. Szóval szerintem maradok a DCDC-s dolognál. Csak a kérdés, az, hogy a felső FETeket melyik módon vezéreljem.
Üdv!
BÉ megoldás elvetve. A PIC portjain védődiódák vannak. Azaz ha bemeneti állapotban nagyobb feszt kap a tápra lesz lehúzva. Azaz az NPN tranyó mindig nyitva maradna. ![]()
szevasztok:van egy heggeszttögépem amelyben24v-os 100w-os motor tolja a drotot és ezt a motort kéne jól, tartosan szabályozni,én probáltam bd250-sel de 1-2 nap után elszál különösen hogy nagy
meleg van,ebben kérném a segitségeteket üdv:lali
Heló !
próbáld 555-tel PWM-ben és BUZ11 -es fettel
Idézet: téma ide áthelyezve. „24v-os motor 5-7A-való szabályozása”
szevasz:nem tudnál egy rajzot feldobni köszi lali
Sziasztok!
Új vagyok! Szeretnék egy 500 wattos motorhoz vezérlést építeni. Az elvárás az,h 48 voltról üzemeljen és 25 ampert bírjon ki, de jobb lenne sokkal nagyobb amperes. Ha valaki tudna ilyent küldeni nekem akkor azt nagyon megköszönném. Ha lehet, akkor olyan kellene amit már valaki megépített és tényleg működik. mario1111@freemail.hu Üdv!
Van egy olyan gyanum, hogy erre konkret megoldast nem fogsz itt kapni.
Ha valaki segiteni akarna annak tudni kellene, hogy milyen motorrol van szo? BLDC/AC/DC motor? Mit ertesz vezerles alatt? Ki-Be kapcsolas? Fordulat szam szabalyozas vagy vezerles? Aztan felmerul a kerdes, hogy mihez kell? Nem lenne celszerubb venni egyet boltban? Boltban draga de mukodik vs. otthoni nem biztos, hogy elsore mukodik ezert akar szinten lehet draga, ha viszont mukodik akkor olcso de ez sem biztos. Lasd: kinai filleres cuccokal versenyezni nem lehet.. Legfontosabb kerdes. Mennyi kivansz raszanni? Fogos kerdes. Picit tematol eluto de lattam mar tobb olyan embert (magamat is) aki akart valamit csinalni es bizonygatta, hogy hazilag toredek aron ossze lehet hozni. En mondogattam (magamnak persze nem), hogy nem mert rajon ilyen koltseg meg olyan koltseg. A vegen sajnos igazam lett Tehat komolyan el kell azon gondolkozni, hogy nem-e eri meg megvenni a dragabbat a boltban mint sajat magam kesziteni egyet. Utobbinal a sajat munkam "ingyen" ha kozben oromomet lelem a dologban.
Írd le pontosan, mit akarsz... a motor is 48 voltos-e, irányváltás kell-e, stb.........
Hát a téma címe DC motor szabályozás.
http://www.technobots.co.uk/index.html?lang=en-uk&target=d201.html ezen a linken van egy 500 wattos motor, de az 24 voltos. Én ugyanilyet szeretnék 48 voltosban. Elektromos bringába kell, úgyhogy nem kell hátramenet, csak előre és a sebeségét szeretném szabályozni. Nekem az is jó volna,ha lenne hozzá bolti vezérlő, de sehol nem találok (legalábbis hazait). 4-5000ret rászánnék. üdv |
Bejelentkezés
Hirdetés |




), kb 1 percig mennt aztán beált a max fordulatra
.








