Fórum témák
» Több friss téma |
- Ez a felület kizárólag, az elektronikában kezdők kérdéseinek van fenntartva és nem elfelejtve, hogy hobbielektronika a fórumunk!
- Ami tehát azt jelenti, hogy a nagymama bevásárlását nem itt beszéljük meg, ill. ez nem üzenőfal! - Kerülendő az olyan kérdés, amit egy másik meglévő (több mint 17000 van), témában kellene kitárgyalni! - És végül büntetés terhe mellett kerülendő az MSN és egyéb szleng, a magyar helyesírás mellőzése, beleértve a mondateleji nagybetűket is!
Hello!
- Az LM317 egy analóg soros áteresztő tranzisztoros stabilizátor. Viszont az MC3463 egy kapcsolóüzemű szabályzó IC. - Természetes, hogy az egyszerű táp tartja a feszültséget, mert a hálózat megszűnése után, a kondenzátorban marad a töltés, lévén hogy nincs terhelése. Az MC-s stabilizátornak, van önfogyasztása, ami felemészti a pufferkondiban tárolt energiát. Viszont hatásfoka sokkal jobb lehet, tehát kevésbé melegíthet. ellentétben az LM317-el, ami elfűti a felesleges energiát. - Váltófeszültséget csak a transzformátor után lehet mérni, máshol egyen feszültség van. (kivétel, ha búgófeszültséget mérsz a kondin, vagy a kapcsolóüzemű stabinál mérsz, de ott "nagyfrekvenciás" négyszögjelek vannak.) üdv! proli007
Sziasztok
Nem tudjátok véletlenül,hogy a NS-tól és a MAXIM-tól is lehet sample anyagot igényelni?
Bocs, hogy eddig nem írtam, és köszi a hozzászólásotokat. Szóval Lidl cucc az egész kofferral együtt volt ha jól emlékszem 2500 ft. A típusa Parkside PWG 600/8. Így néz ki: http://images01.olx.pt/ui/4/12/72/69921072_1-Imagens-de-Pistola-de-Soldar.jpg Különben mást is vettem már a Lidlben, azokkal nem fürödtem be. Csiszoltam már a hegyet, de annyit ért mint halottnak a csók. van egy jó kis lengyel piaci pákánk is, az teszi a dolgát rendesen. Olyat akarok magamnak.
Hello!
Köszi a választ. Akkor marad a 4,5V. Mert sajna annyi kel a motornak. Beszerzek 74ACT04-et vagy 74HCT04-et vagy 4,5V-al hajtom a Picet. Hát még kigondolom melyik legyen. Mennyire szereti ha 4,5V alá megy a tápja? Mert ugye elemröl megy majd.
Hello!
Ez a pákatípus (bármely gyártótól) egy csapda. Nem jó semmire, pontosabban ilyen faégetésekhez megfelelő. Olyan típus a jó, amibe egy sima 1,5mm2-es rézvezető a pákavég. Évtizedek óta használok ilyent. A régi Cseh 100W-os volt az igazi.. üdv! proli007
Olyan páka nekem is van.
Kuncsaku inkább rakjál össze egyett. Én is azt csináltam. Hasonló kaliberü pákával épitettem meg a forrasztó állomásomat. Solomonos. Eddig tökéletes.
Most is lehet kapni, én is ilyet vennék (ha nem volna 2 db belőle).
Köszi! Igen már erre gondoltam, hogy az IC eheti meg a feszt.
Hello,elég kezdő vagyok ilyen téren,ezért teszem ide fel a kérdést,remélem kapok segítséget
![]() szóval LED-ekból akarok összerakni egy úgynevezett fénytáblát,ami pl boltoknál is van,mint "open".szóval h ledek megfelelő elhelyezése betűket,majd szavat alkotnak. kb 100 LED-ben gondolkodtam.amely 2,1V-nál már kinyit.9V-os elem lenne a táp,majd utána tennék megfelelő ellenállást.párhuzamosan lenen összekötve persze. az úgy működne? Mellékelek egy hasonló kapcsolást,amit Tina-val csináltam,esetleg valaki megnézhetné és megmondhatná,esetleg megmutathatná hogyan lenne jó,ha így nem köszönöm
Valaki pont most nyitott ezzel a kérdéssel témát, nézd meg.
bocsáss meg,milyen néven nyitott?mert LED-es topicot rengeteget találtam
![]() köszi
Hello!
Szegény 9V-os elem! :kalap: De ha már TINA, egy árammérőt betehettél volna. De ha 9V-ról akarod járatni, és egy dióda nyitófeszültsége 2,1V, akkor akár 3-4db-ot is sorba köthetsz,és ehhez válassz soronként egy-egy előtét ellenállást. Led-ek párhuzamos kötése nem túl jó ötlet, nem tudhatod melyiken mekkora áram fog folyni. De így 9V-ból ráadásul 7V-ot elpazaroltál. Nem beszélve az elem terhelésről. (Használd a fórum segédprogramját) üdv! proli007
Belinkelhettem volna de kicsit szétszór vagyok.
köszi a linket,bár én nem 230ról akarom működtetni,mert az bonyolultabb gondolom,ott csak sorosba kell,meg kell ic is,nem? nameg veszélyes is,mivel nagy áramról,feszről beszélünk
![]() értem h mondod h 3-4et is sorba,csak nem tudom hirtelen elképzelni,hogyan is néz ki... ![]() ha sok a 9volt,akkor jó a 2*1,5 V-os? elem terhelés alatt mire célzol?esetleg nem sokáig bírná? tudnál mutatni egy gyors kapcsolást,vagy valamit,amiből sikerülhetne egy nagyon kezdőnek is megvalósítani egy ilyen táblát? ![]() ha nem túl jó ötlet párhuzamosba ledeket kötni,akkor vegyesen esetleg?
Nézd csak meg ezt. Szerintem boldogulni fogsz vele. :yes:
Hello!
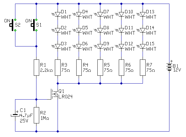
Nem sok a 9V inkább kevés. Pld. lehetne használni 24V-os trafót egyenirányítva-szűrve. Akkor kb. 30V feszültségre lehetne számítani. Így akár 12db Led-et is sorba lehet kötni. (vagy betűnként, ahogy kényelmesebb elkészíteni. Valahogy így ahogy a rajzon. (Csak a Led-eket nézd, és a soros ellenállásokat. A többi nem kell!) üdv! proli007
Értem, akkor szétlövöm légpuskával dühömben ezt a vacak forrasztót. Építeni nem fogok, nem értek hozzá sajnos. Köszönöm a válaszokat és a segítséget, további kellemes estét mindenkinek
.
ahha,trafóm az nincs
majd szerzek,ha más megoldás nincsesetleg boltban kapható adatper,mely 12Vot ad le?az esetleg jó lenne tápfesznek? persze vegyes kapcsolásba. 5-6 ledet sorba ellenállással,majd azokat párhuzamosba?
Sziasztok!
Adott hf.-ként elektrotechnikából egy eléggé bonyolult ellenállás hálózat. Eredő ellenállást kell meghatározni.Minden egyes ágban 1-1 10 Ω-os ellenállást rakunk. A csillag delta átalakítással kell egyszerűsíteni szerintem, csak abba kellene segítenetek, hogy mit célszerű átalakítani, hogy kicsit egyszerűbb alakba hozzuk a kapcsolást. A 7. és 9. csomópontok között kell számolni. Köszönöm a segítséget, és nem megoldást kérek!, csak azt, miket célszerű egyszerűsíteni hogy átláthatóvá váljon.
Sziasztok! Lenne egy kezdő kérdésem LCD vezérlés terén. Össze raktam http://www.hobbielektronika.hu/cikkek/az_intelligens_lcd_modulok_ha...%3E%3E és úgy tűnik minden jó, de.. Amikor meg adom neki a parancsot(00001111), akkor szerintem nem kapcsol be a kijelző. Erre a parancsra azt kellene csinálnia, hogy villog egy aláhúzott kurzor. Egy 1x16-os kijelzőt használok mert ezt tudtam olcsón szerezni, de gondolom ez nem tesz semmit. Eddig azt csináltam ami le van írva és mégse akar engedelmeskedni az LCD. Aki otthon van az LCD vezérlésben az kérem segítsen. Köszi.
Még annyit fűznék hozzá, hogy a kijelzőn a szalagkábelnek nem 14 lyuk van hanem 16. Mik lehetnek ezek?
Lehet emiatt nem jó?Módosítottam a hozzászólásom mert egyik se test, vagyis nem látom, mer bemegy a vezetősáv a kijelző alá.
Hello!
Természetesen jó, a boltban kapható 12V-os dugasztáp, sőt talán kezdőknek biztonságosabb is. Viszont meg kell rajzolni a Led hálózatot, és kiszámolni hány párhuzamos ág lesz, hogy a terhelés ismert legyen. Mert a dugasztápoz ez szerint kell kiválasztani. (Ha már veszel tápot, nagy betűket is vegyél légszíves!) üdv! proli007
Ha elolvastad a cikket, ott leírták: az a 2 plusz láb a háttérvilágítás. Ha elkötötted, akkor biztos nem fog menni. Ha a tápot és a gnd-t elkötötted, akkor kuka az lcd-d!
A gnd-t könnyű kikeresni, csak össze kell sípolni a fém kerettel! Nálam eddig az összes LCD-n a táp és a föld az 1-es és 2-es lábak közül került ki. (általában az 1-es a föld, de nem mindig !!) Mielőtt végleg tönkreteszed a kijelződet, keresd meg az adatlapját, és úgy kösd be !!
Nem kötöttem el, csak nem tudom mi lehet de lehet a háttérvilágítás. Úgy veszem észre maga a kijelző bekapcsol csak a parancsnak azt a felét nem "veszi", hogy villogjon a kurzor.
Ha ráadod a tápot és a földet, (de vezérlést nem kell) akkor úgy kapcsol be a kijelző, hogy pár másodpercig teleírja az összes karaktert (2 sorosnál csak az első sort) fekete téglalappal. Ez egy amolyan teszt.
Amikor te ráadod a tápot és a földet látod ezt a tesztet? A kontrasztot beállítottad?
Persze nálam is mutja a fekete téglalapokat az egyik felén a másikon meg nem. Azt parancsal kéne bekapcsolni. Kontraszt is be van állítva. Mondom minden jó csak a kurzos villogtató parancs nem akar működni
Az zsír ! Akkor jó a kijelző, jó a táp polaritása, csak épp a vezérlést adod neki rosszul ! Olvasd át mégegyszer, mert lehet valami elkerülte a figyelmedet. (Én soha nem próbálgattam így kapcsolóval vezérelni, esetleg az is lehet, hogy valami elírás van benne, és azzal szívsz.) Próbálj meg másik parancsot is, ne ragadj le a kulzornál: írass ki egy karaktert !
Megpróbálom.
helo erősítőknél muszáj komplett táprészt készíteni, vagy elég, ha a trafót csak úgy rákötöm az áramkörre?
A trafóról váltakozó feszültség jön le. Ezt egyenirányítjuk, szűrjük (esetleg stabilizáljuk) és CSAK EZUTÁN lehet rákötni erősítőre !!
|
Bejelentkezés
Hirdetés |




Kuncsaku inkább rakjál össze egyett. Én is azt csináltam. Hasonló kaliberü pákával épitettem meg a forrasztó állomásomat. Solomonos. Eddig tökéletes. 


Lehet emiatt nem jó?





