Fórum témák
» Több friss téma |
Fórum » Csöves erősítő készítése
Ne feledd betartani a fórum viselkedési szabályait, és a topik megmaradásának feltételeit. [link]
A téma átmenetileg fagyasztva lett, hozzászólni nem tudsz!
Hát ezt mondtam csak máshogyan ! Ha csupa csövest szeretnél akkor természetesen semmi gondom ezzel .
Idézet: Ezt én is kiváncsian várom . „kivéve persze Gubán Gábor kollégát, nem apró dologba vágta a baltáját”
Én a helyedben Cirokl rajzát építeném, már 3-an megépítettük, és jó tapasztalataink vannak vele. Amikor én építettem, CHZ-val beszéltük azt, hogy én pentóda-UL-trióda mód kapcsolót ettem volna bele, de nem ugyanakkora előfesz kell a GU-nak ebben a 3 módban, ugyanakkora áramhoz. Így is meg lehet csinálni, több trimmer kell az előfesznek, és azokat is kapcsolni, hogy melyikről kapjon a cső előfeszt.
Idézet: Megerősítés? „A második rajzon a We-t a hangerő potija után köthetem? A táp gondolom 250V…”
Idézet: „nem ugyanakkora előfesz kell a GU-nak ebben a 3 módban” Ezt sajnos Ágoston úr nem említette. Ha sikerülne megkérnem valakit,hogy számolja ki nekem a Cirokl féle verzióhoz Sm85b-re a menetszámokat akkor biztos azt építeném meg.
Ha az Ágoston félében arra van kiszámolva jó ehhez is, mert a csőhöz kell illeszteni, nem a rajzhoz, hacsak nem "különleges" rajz, de ehhez jó az Ágoston féle kimenő is.
Hmmm...
valaki meg egész mást mondott,de inkább neked hiszek.
Erre nem tudok mondani sokat mert ezt anno csak kiprobáltam , és a másik mellett a FET -es mellett döntöttem az igen az megy hangerő potiról ,sőtt már sokkal kissebb jelszintről .
Idézet: „Szeretném átkapcsolhatóvá elkészíteni sima relékkel, normál állapot,UL beállítás+n.v., vagy sima n.v.-os állásba UL nélkül.Tehát három egymást kizáró bennragadó nyomógombbal lehetne választani az üzemmódot(persze nem menet közben).Nem egyszerű de meg lehet csinálni. ” Ezt természetesen megtudod oldani de az előfeszek azok megnehezitik a dolgot egy csöpet , de megoldható .
Gu 50 se volt amit láttam a piroska de többi is olyan ami tőlem még fényévnyire van.
Idézet: „ami tőlem még fényévnyire van.” Csak bátorság belekell vágni aztán minden megy magától . Megycsinálod az elsőt majd a másodikat és a sokadikat .....
Én már gondolkodtam hasonlón és alapvetően jaxley kapcsolóban, ami mondjuk 3*4 körös, vagy arra kötni a reléket. Ezt el lehet helyezni akár a doboz hátoldalán is és nehezebb üzem közben véletlenül mahinálni.
Elkészítettem a tervezett PP meghajtás nyákját .
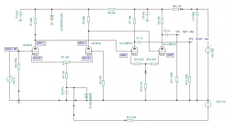
Sokak szerint ez rossz hatással van a kapott hang minőségre a félvezetők és a csövek együttes alkalmazsa . Szeretném kideríteni , hogy ez mennyire valós aggály . Ezért két változatban is szeretném kipróbálni ezt a kapcsolást , áramgenerátorral és simán , csak katódellenállás használatával . Szimulálva és mérve is az áramgenerátoros változat nyert . A rajzokon látható , hogy a kivehető jel szimmetriája is jobb áramgenerátorral , torzítása is kisebb , DC stabilitása is jobb , ( DC visszacsatolás miatt (R17) ). Az áramgenerátor hatását próbáltam megosztani , katódellenállás alkalmazásával is(R19) . Nyákot úgy terveztem , hogy az R5 ellenállás helyére , könnyen betehető a félvezetős áramgenerátor , így meghallgatható valóban a hatása , gyorsan cserélhető modul beforrasztásával .
CHZ Gratulálok a szellemes kapcsoláshoz :kalap: Sok sikert a teszteléshez! Kíváncsian várjuk az eredményeket!
Ágoston úr sokmindent nem említett.
Alapvetően a hagyományos, nagyteljesítményű pentódákhoz/sugártetródákhoz, GU50, KTsorozat, 6L6GC!, 6550, az alkalmazott tápfesz hastározza meg az illesztő ellenálást pentóda üzemben. Tehát hiába váltasz üzemmódot, nem lesz optimális az illesztés!! Az Ágoston nem egy Isten. Vannak szakkönyvek is...
Idézet: „Az Ágoston nem egy Isten. Vannak szakkönyvek is...”
Például 400 feletti tápfesznél (1 db GU50, trióda üzemmód) már kevés a 2,5K. Legalább 4K kellene....
Őszintén szólva amikor én megláttam az Audiofil Erősítők Építése c. könyvét - illetve olvastam - el nem tudtam képzelni, hogy sokan miért vannak tőle úgy elájulva
![]() Nem azért, mert használhatatlan, (mert nem az) de valahol azért egy kicsit konkrétabban le vannak írva egyes dolgok… Idézet: „Az Ágoston nem egy Isten. Vannak szakkönyvek is...” Persze vannak, tisztában vagyok vele csakhogy azok jelentékeny részei engem igen csekély mértékben érdekelnek! Igazi rádióamatőr, hobbista módjára én csak az alkotás öröméért szeretek építeni és más emberek tapasztalatait,tanácsait követem rájuk hagyatkozom akik értik is a dolgot és készségesen segítenek is mert tudnak! Különben sem szándékozom magam ebbe a témába belebonyolítani mert rájöttem,hogy mennél többet ások annál mélyebben leszek a gödörben. Egyébként meg köszi a segítséget van az úgy,hogy pár mondat többet ér ,mint 10 oldal olvasmány.
Köszönöm !
Én is kíváncsian várom , hogy a hangzásban milyen változást hoz . Áramgenerátorral már több erősítőt csináltam , itt próbáltam hatását kicsit kompenzálni a soros ellenállással . Műszakilag az áramgenerátoros változat a nyerő , szimuláció szerint is , ez látható a fázis/fereki átvitelén is , de a fülünk , nem biztos , hogy ezt fogja jobbnak érzékelni .
Nem kötözködésből írtam, hanem mert tetszett a mondat. A könyv biztos jó, bár szakmailag nem tudom megítélni, de szerkesztésileg és kötészetileg lenne még mit fejlődni, lehetne igényesebb is.
Akkor ezek szerint a mostani 380V körüli anódfeszhez jobban illik a 3,5K-s kimenőm?
Arra sem ártana figyelni, hogy a GU 50-nél nem lehet akármekkora a segédrácsfeszültség sem. Így az esetleges triódás üzemmód máris sokkal komplikáltabb lesz!
Hétvégén összeraktam a GU-50SE-t.
Szép hangja van, de a hálózati trafóm nem lett tökéletes, úgyhogy újra kell tekercselnem. De a tapasztalataim pozitívak a sima SE kapcsolással. Szóval ajánlom mindenkinek.... Az anódáramot 80mA-ra állítottam.Az anód nem játszik lilás fényben , semmi probléma nem volt vele.A 7-7,5W-ját szépen leadja.
Nem kell leszólni Ágoston Lajost, egyrészt mert rajta kívül nem sokan adtak ki könyvet csöves erősitő témában Magyar nyelven, másrészt mert a kapcsolások jók, utánépithetők.
Magyarországon vagyunk, ahol ha egy Angol nyelvű szakkönyvet felüt a kis hobbista, akkor mindjárt nem is akar épiteni, mert leragad a bevezetőnél.... Aki akar bármilyen szakirodalmat fel tud használni jól, de akinek mindent a szájába kell rágni, az sokra nem viszi a hobbyjában. Az a legjobb ha magától jön rá az ember a dolgokra.
Nagyon szép cucc lett, én alapjában PP párti vagyok, de GU50-nel én is csak SE-t (esetleg PSE-t) építenék
Nagyon tetszik a "Pilot" lámpás rész! [én mondjuk a 5C9S-t nem hagytam volna le egy ilyen csőnél, de ez gondolom tőlem várható beszólás volt ]
Szia mijen csővel hajtottad meg
Szia !
ECC82 a meghajtócső.
CHZ Mester ne haragudj, de lenne még egy észrevételem/gondolatom a meghajtásoddal kapcsolatban. Én az első differenciálerősítőt is nagyáramú triódapárral valósítanám meg, a katódkörbe meg menne egy fojtótekrenc... Persze szimulátorral biztosan nem a legjobb adatok jönnének ki de meghallgatva
A katódon próbáltam 1k-val, de az már sok volt. Majd meg próbálom az anódba amit mondtál. Most az első csőféllel működik 1,5K.val az anódba. Nem tudom kell-e egyáltalán a második, mert nagyon szépen meghajtja ez is. Az igazság az, hogy kedden elutazunk és most nincs nagyon időm rá sajnos. De ha hazajöttünk folytatom a kisérletezést.
|
Bejelentkezés
Hirdetés |


valaki meg egész mást mondott,de inkább neked hiszek.









]
