Fórum témák
» Több friss téma |
Fórum » Labortápegység készítése
Hol is kezdjem...
1. A te rajzod most csak annyiban néztem, hogy más mint az enyém. A kérdés erre, vagy az én rajzomra vonatkozik? 2. A rajzomat nem kellett volna ide feltenned, főleg nem a megkérdezésem nélkül! Azt neked küldtem privát célra, és ehhez mérten van "kidolgozva". Ettől függetlenül jó a kapcsolás, és jó a számítás is. (Csak mint mondtam, nem feltétlenül a nyilvánosságnak készült, nincs rajta minden számítási lépés, és a valós mérőáramokat sem számoltam vissza.) 3. A tápodról készült fotón úgy látom, hogy a Pioneer-os kapcsolás, Alkotós adaptációját építed. Ha ebben nem tévedek akkor ez a mérési metodika teljesen fölösleges. A kapcsolásban már eleve van egy "SÖNT" ami kitűnően használható az áramméréshez, viszont annak nem 2x0,1ohm az értéke, így más osztótag kell hozzá. A műszerek célszerű helyét rárajzoltam a kapcsolásra. Egyedül annyi "egyediség" van a dologban, hogy a műszerek osztótagjai a mérőpanelon vannak. Ez éppen illeszkedik az én kijelzőtervemhez. Persze lehet más kijelzőket is módosítani úgy, hogy szintén optimálisak legyenek a célra. (Azt tapasztaltam, lényegesen megbízhatóbb a nagyobb feszültségeket elvezetni a műszerhez, és csak közvetlenül a bemenetnél osztani őket, mintha a már leosztott jelet vinnénk -akár hosszabb huzalozással-. Így sokkal zavarérzéketlenebb a mérés.)
Akkor én se töröm tovább a fejem, nálam is a manók jártak...
Aaa de szép
! Énis ilyet fogok építeni a nyáron.
Kőszőnőm szépen !
Nem vagyok még benne az internetes dolgokban. Az első labortapot még a hetvenes evek vegen keszitettem. Ma már jobbat is tudok !
Érdekelne hogy mit szol hozzá Alkoto mert véegig olvasva az egéesz forumot az első sortól nagyon értékelem a véleményeit
Hi
Egy ideje gyűjtögetem az alkatrészeket a te általad megtervezett tápegységhez. Teláltam is egy trafót, ami 2X45V-ot tudott, meg egyszer 26-ot. A gáz az volt, hogy a 2X45V az közép megcsapolású volt. Ma délután áttekercseltem úgy, hogy független legyen egymástól. Így lesz egy 2X50V4A tápom, meg ha már a trafón pont rajta volt az a 26V akkor megcsinálok egy 30V 3A, es tápot is. Ha már szét volt szedve a trafó megtekertem rá a panelműszereknek a 8V-os tekercseket is. Mindjárt 6-szor, hogy a 3 táp feszt, és 3 áramot is tudjon mérni. Ami viszont a kérésem lenne, vagy kérdésem. A nyáktervet úgy csináltad, hogy vasalni lehessen. Én viszont fotózni szeretném, csaknem pozitív technikával, hanem negatívval. Tudod a transzfer fóliával. Tudsz segíteni, hogy a nyákterved invertálva legyen? Köszi.
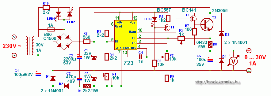
Sziasztok. Abban kérnék segítséget, hogy szükségem lenne egy labortáp kapcsolási rajzra a trafó hozzá 34V 5A-es pufferelve kb. 48V egy 40V-os 5A-es tápot szeretnék építeni áramkorlátozóval és természetesen rövidzárvédelemmel, de nem tudom melyik kapcsolási rajzot érdemes megépíteni. Tudnátok nekem segíteni?
Nem akarok sürgetni senkit, de mondjon már rá valaki valamit, mert így nem haladok vele!
Ha nincs rajta semmi terhelés, akkor is van valamennyi, épp az a 1-2mA. Egy másik táp kapcsán mondom ezt. Konkrétan nem tudom melyiket épitetted, és milyen a panelmérő, de ettől függetlenül: gondolj bele, hogy a kimeneti feszültséget is méred, és a feszültségmérő osztóján is folyik áram. Namármost, ha az osztó úgy van méretezve, akkor létrejön ez a 1-2mA a kimenőfeszültség függvényében, ha az árammérő rész a feszültségmérő osztója előtt van bekötve az áramkörbe. Egyszerű módon meggyőződhetsz arról, hogy valóban ezzel az esettel állsz szembe:kiiktatod az árammérőt, és egy digimultival helyettesited egy próba erejéig. Itt már kiderül, hogy jó-e a panelmérőd, vagy nem.
A másik lehetőség:a kimeneti feszt lecsavarod nullára, és ha a fentebb irt módon van az áramkör kivitelezve, akkor most csak nulla áramot kell, hogy jelezzen a panelmérő, hiszen nulla kimenőfeszültség esetén a feszmérő osztóján sem folyik áram. Remélem érthető volt. Üdv mex
Köszönöm szépen, így ez a rész már világos.
Akkor már csak abban szorulnék segítségre, hogy a feszültséget hogyan vigyem fel 30V-ra (Bővebben: Link)? Egyébként az Attila86 féle tápegységet építettem meg.
Kösz, de azért annyira nem, sajnos.
Csak ajánlani tudom, elsőre ("pöccre") indult, gond nélkül. (Ez manapság ritkaságszámba megy, hála Pioneer és Alkotó Mestereknek a munkájukért! )
Legcélszerűbb ha Őt keresed meg, az illem is ezt diktálja.
Tényleg. Meg fogom keresni. Köszönöm!
Ez nem probléma, meg tudom csinálni neked.
Melyik tápról van szó? Illetve van-e jelentősége az iránynak, azaz melyik oldalról legyen a rajzolat (fóliánál nem szokott számítani).
Köszi szépen.
Nekem a Pioneer féle labortáp LM324-el v2.7.1 (panel terv) kellene inverzben, és mehet úgy mintha vasaláshoz csinálnád, mert akkor közvetlenül a fotó fóliára tudom tenni a kinyomtatott fóliám festett(toneres) oldalát, és ezzel az alávilágítást 0-ra csökkentem. Tehát erről a kapcsolásról beszélek. Csatolom.
Ja, még annyit szeretnék kérdezni, hogy mekkora panel kell hozzá (mm x mm)? Addig azt leszabnám, és be fóliáznám.
A Rézfelületből "hiányzó" szövegekkel nincs most időm bíbelődni. Ettől még a rajz használható.
A panel 152,4x83,82mm.
Köszönöm!
Elkészültem a trafóval. Csináltam róla egy képtárat nézzétek meg. http://labortap-trafo.dbcup.fotoalbum.hu/ Még nincs a trafó feliratozva, de holnap meg lesz az is.
Üdv!
A segítségeteket kérném ezzel ( a képen látható) táppal kapcsolatban. Délelőtt készült el, próbáltam éleszteni de nem sikerült. A kimenő feszültség a potméterre kb. 2-5 volt között reagált és ennyi. Illetve a ledek fénye "remegett". A nyákterv a szerzőtől van. A félvezetők nem melegedtek, amperszag sem volt. Ami eltér az eredeti értékektől: az egyenirányító híd: 250V 3,3A az 1,2k helyett csak 1,3k-t kaptam. Illetve nemrég észleltem ,hogy a boltban a 10k-s trimmer helyett 1k-st kaptam, és ez is lett beépítve. Okozhat-e ezek közül valamelyik zavart? Nem vagyok villamos szakember, így magamtól max. az ic, illetve a tranzisztorok cseréjével próbálkoznék.
Szia!
A potival állítod be a feszültséget. A 10 kohm kell!
Sziasztok.
Csak azt szeretném kérdezni, hogy 2x17V-os 5A-es trafó (AC) kiad e egy 2x20V-os tabortápot? A másik kérdésem, hogy valaki nem tudna elküldeni egy 2x20V 5A tápegység kapcsolási rajzát, sajnos béna vagyok és nem találtam meg. Ez a labortáp nagyon megtetszett én is valami hasonlóban gondolkodnék: link
Akkor építs ehhez hasonlót, akár "nagyon" hasonlót.
A feszültségállító poti megvan 10k-s, ami a panelen van trimmer ahelyett adtak 1k-st. Elvileg az szolgálna a kimeneti 0 fesz. beállítására.
De abban nem kaphanék segítséget, hogy elég e a 2X17V 20V-os kimenethez? 5A-es tápot nem találtam eddig igaz még csak az elejét néztem a topicknak, esetleg egy kapcsolási rajzot megköszönnék (elég egy link, vagy hogy nagyjából melyik oldal környékén keressek a képeken nem tudom kitalálni, melyik az 5A-es és 2x20V-ost se találtam eddig).
Az én véleményem szerint egyáltalán nem bölcs döntés, ha a trafóhoz keresel kapcsolást. A "lebegő" tápok mind lemehetnek akár 20V maximumra is, de ez nagyon erős korlát, sokkal inkább felfelé szokás tolni a határt, nem pedig lefelé.
Javaslom 30-50v között építs valamit, amiből fogsz itt találni 5A-est.
Megrajzoltam amit ígértem.
Kimondottan Pioneer 2.7.1 tápjának Alkotós paneltervéhez illeszkedik. A műszerek mind 200mV-osak, és 0-50V illetve 0-5A-re számoltam ki az osztótagokat. (A mérőrész, értelem szerűen 200V-ig és 20A-ig használható, minden változtatás nélkül). A trimmeres verziókhoz mindenképpen sok korülfordulásos "Helipot" trimmereket javaslok használni. A mérőáram kb. 1mA; 50V illetve 5A mérésekor. Kisebb értéknél kisebb, nagyobbnál pedig nagyobb.
Köszönet holnap ki is próbálom!
A tizedespont váltókapcsoló az mindenképp kell? Ami most van ahhoz nem szükséges.
A feszültséget 1, az áramot 2 tizedessel írja ki, tehát kell a tizedespont váltás.
Ha eltekintünk az előjelhelyes méréstől, akkor a váltókapcsolónak elég 1 morze, így marad egy másik a tizedesponthoz. Ekkor az előjelet kijelző szegmenst ki kell kötni. (Vagy az áramot is csak 1 tizedessel mérjük, de azt hiszem ez elég nagy butaság lenne. Ekkor át kell az osztót számolni.)
Köszönöm már értem, akkor egy három morzés kapcsolót rakok bele.
|
Bejelentkezés
Hirdetés |




! Énis ilyet fogok építeni a nyáron. 
Akkor már csak abban szorulnék segítségre, hogy a feszültséget hogyan vigyem fel 30V-ra (
)









