Fórum témák
» Több friss téma |
Fórum » Csöves erősítő készítése
Ne feledd betartani a fórum viselkedési szabályait, és a topik megmaradásának feltételeit. [link]
A téma átmenetileg fagyasztva lett, hozzászólni nem tudsz!
Megnézegettem a képeket amiket feltettél a fotóalbumodba, és nagyon tetszenek a munkáid! Gratulálok!
Szeretnék kérdezni néhány dolgot: A dobozokra a feliratokat milyen programmal tervezed? A dobozok famunkáit is Te szoktad elkészíteni? Milyen pácot használsz, hogy ilyen csodálatos színeket tudsz kialakítani? Idézet: Az elsőről sem tudunk semmit ? „a Második Triódás Találkozóról”
Köszönöm .
FRONT DESIGNER 3.0 progit használom . Famunkák egy barátom műhelyében készültek többségében . Boltban kapható lazúr a színezőanyag , több rétegben és hosszas csiszolgatás ..
Ez igen! Ez aztán a surround hangzás...
Ezt összeállítani sem lehetett egyszerű, pláne ha valaki ezt megépítené... Lehet, hogy ez lesz a jövő zenéje?
MCIntosh MC2102-kből összerakva. Biztos olcsó.
No persze radiátor sem kell már abba a szobába.
Sziasztok!
Egy erősítőt szeretnék építeni PL504-el, vagy EL84-el. Sajnos kimenőt nem tudok hozzá tekerni, és most venni sem nagyon szeretnék. OTL-re gondoltam, csak nincs hozzá használható kapcsolásom. Esetleg tudnátok ajánlani egy használható kapcsolást? Érdemes-e neki kezdeni? A válaszotokat köszönöm előre is!
Hát 1 db csővel oldalanként csak legfeljebb fejhallgató erősitőt épithetsz azt is csak nagyobb impedanciájú füleshez. OTL erősitőt épiteni nem egyszerübb és nem is olcsóbb viszont komoly kihivás még a profiknak is. EL 84 találsz itt kapcsolást bőven. Próbálj meg bontásból szerezni régi rádió vagy TV kimenőt. Sok sikert
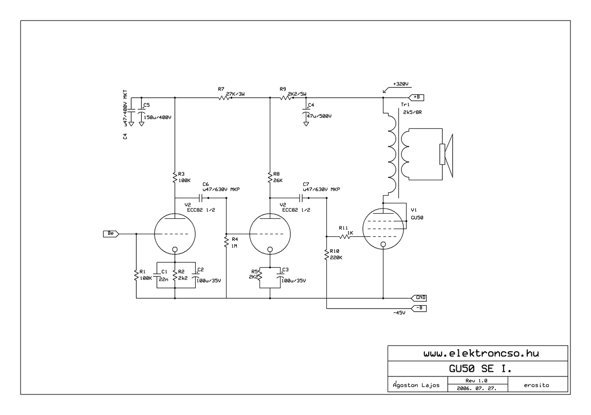
Nincs ötletetek, hol tudnék beszerezni ERO MKT kondit, vagy olajpapír kondit? Konkrétan 470nF/630V-os kéne a GU-50-be. Az Árwillnél láttam hogy van, csak nem tudom hogy ERO-e.
Illetve a Wima kondikról van-e valami tapasztalatotok? A másik kérdésem hogy az MKP, MKT és MKS fólia kondik közt mi a különbség?
Szia!
Köszi a választ! PL504-ből 6db-om, illetve EL84-ből pedig 2db-om van. Nem nagyon tudok kimenőt szerezni, ezért gondoltam OTL-re. Esetleg ha valakinek netán lenne elfekvőben kimenő, talán lehet, hogy érdekelne végülis.
A Wima kondik elég jók, árban is a megfizethető kategória.
Az MKP sorozata kapható pl: a Lomex-nél. Audio célra ezt ajánlom. A jelölések: MKP: Polipropilén dielektrum, MKT: Polietilén, MKS: Poliészter
A három kivitel közül mérések alapján az MKP volt a legjobb ESR-re, persze ez nem jelenti azt,hogy ettől lesz jó,vagy rossz hangja az erősítőnek, de megpróbálni meg lehet...én ilyet vettem a GU-50-hez.
Kipróbálom mindenképp amiket be tudok szerezni, csak az Ágoston könyvből úgy rémlik ők MKT-t használtak hozzá.
2db Junoszty trafó, PP-ben, kipróbáltuk, működik. Míg nincs jobb trafód: :nemtudom:
Ha ezt szeretnéd megépiteni, akkor MKP.
De ha van rá lehetőséged,próbálj ki több fajtát, tipust.
Nem egészen ezt, a II verziót, egy másik meghajtó fokozattal, 6SN7-el építem. Ott a jelútban egyel kevesebb kondi van. De igazad van megnéztem a könyvben is tényleg MKP.
Igen,ott valóban csak egy kondi szerepel.
Én az ECC82-es verziót épitem, mert ebből van sok új darabom. A GU-50 foglalattal játszok,mert a fém kosaras rögzítés nem tetszett, gyártattam teflonból csőtartót. Még kell hozzá egy belső gyűrű. Te milyen foglalattal szereled?
Nem tudom még, de a napokban kapok és akkor teszek majd fel róla képet. De nálam nem fog a foglalat látszani szerintem, úgyhogy nekem annyira nem lényeges a kinézete.
Ühümm, szóval véletlen van PL csövem, is és 2db Juno trafóm is , ez komoly, hogy azzal működik? Sub erősítőnek eretnekség összerakni? :hide:
Igen! Régebben írtuk is Imivel. 1Khz-en kijött 25W. Próbáld ki! Valamivel kevesebb jön majd ki a mély tartományban.
Wow! ez igen. Na most érdekeset mondtál, egy 100-120-as trafó elegendő a számára? Mono-ban persze.
Szerintem elegendő. Itt raktuk össze Imivel az egészet.
Döbbenet! Ez tetszik. Na ezt egyszer még kipróbálom, ha lesz egy kis időm.
A trafók meg Janihoz kerültek, talán még össze is van drótozva! Jó pénzé' megválik tőle!
Összedrótozva nincs, mert elég nehézkes volt mozgani egyszerre a 4-et.
|
Bejelentkezés
Hirdetés |


20.0-ás rendszer??? 
Lehet, hogy ez lesz a jövő zenéje?


