Fórum témák
» Több friss téma |
Mielőtt kérdezel, a következő két dolgot ellenőrizd!
I. A helyes tápfeszültségek megléte.
II. A kimeneten van-e egyenfeszültség.
Élesztés.
Köszönöm a válaszokat kipróbálom azt a potméteres megoldást!
Sziasztok!
A baratom kocsiba valo erositoje nem akar megszolalni ahogy kell. Egy auto radiora kotottem ra, meg egy akkura, meg nincs beepitve a kocsiba. 2x750w ir rajta, ambar szerintem csak kamu, szerintem kevesebbet tud. Csak akkor akart mukodni valamelyest amikor a bemenet mellett levo out-ra, kimenetre is tettunk hangszorot. Ahova a nagy agyuk jonnek oda csak egy 100w hazimozi hangfalat kotottem, de az is csak akkor szolalt meg ha legalabb a felere tekertem fel a hangerot es elegge recseget alig hallatszott valami, inkabb a basszus. Mit csinaltam rosszul.
Azt elfelejtettem irni, hogy az autos magnonak, nem volt kulom erosito kimenetje, ez szamit? Nem lesz tul nagy az erositobe a bemeneti jel, nem egeti le az erositot?
Na megvolt a próba!
Először 50Kohm-ossal próbáltam alig szól utána beraktam egy 10K -sat ez valamivel jobb lett de túlságosan legyengítette a jelet! Most mit csináljak?
SZia remote fesszet ,adtál néki12v a +,- mellet kell legyen ,és ha rendesen be kötöl mindent a hejére,akkor ok lessz.
Nem hiszem mert ha az mp3at halkítom lejjebb akkor szépen tisztán szól csak én úgy akartam megoldani hogy azt ne keljen piszkálni(hangosítani halkítani)
SZia szerintem is az a baja , sajnos hogy megszakadt a tda ,főleg ha poti nékűl probáltad ki, nincs véletlenűl a kimeneten egy pár fessz .Az mp3 az jo lett volna jelnek. Az alaplapon van tranzistoros elöerősites is.
Üdv!
Szeretnék két 50 W-os hangfalaimhoz egyszerű sztereo erősítőt készíteni. Tudna valaki egy kapcsolási rajzot?
Kétszáz feletti az erősítős témák száma!
De nem igaz hogy nem találsz igényeidnek megfelelőt!
Az is lehet, hogy ha annyira felhangosítod az MP3-at, akkor már az torzít és a torz jel megy be a TDA-ba.
Hogyan kötötted be a potikat? Szabályozni lehetett a hangerőt?
Azért némi specifikáció jó lenne mi az elképzelésed? Mekkora jártasságod van elektronikából?
Tranzisztoros, IC-s erősítő érdekel. 50W-os kategóriában millió fajta van IC-sben sztereó kivitelben. Nézz utána pár TDA tipusnak. :google:
olyan kérdésem lenne hogy a hifimben megfüstöl egy TD7295S-es ic hogy annak van-e(valamilyen) helyetsítölye
elöre is köszönöm
Tessék, ez egy nagyon jó minőségű erősítő kapcsolási rajza, ez pont elég is az 50w os hangfalhoz.
Bővebben: Link Üdv. D.
[OFF]De triódás ! ja hoppá 300B, ehhez egy vagyon kéne ?[OFF]
Sziasztok!
Azzal a kérdéssel fordulok hozzátok, hogy nem-e tudja valaki ennek az erösitönek a teljesitményét, vagy netán valami leirást rolla? Köszönöm elörre is
Hali!
Van már valamilyen trafód hozzá? Szerintem csinálj 7294-et. Egyszerű mint egy fadarab, jól szól és bírja a gyűrődést :yes: Itt a topikja.
Hali!
Ott nincs róla semmi egyéb, ahol találtad? Ebben a felépítésben, +/-60V ról, 200W-ot simán tudhat 8 Ohm-ra, de hogy áramkörileg mennyire korrekt ez a kapcsolás... a fene tudja.
Így kötöttem be ahogy köbzoli linkelte a hangerőt lehetett állítani de csak úgy hogy vagy hallottam valamit vagy nem tehát nagyon halk vagy semmi
Már világos, hogy miért nem jó amit csináltam, de ismét módosítottam a tervet.
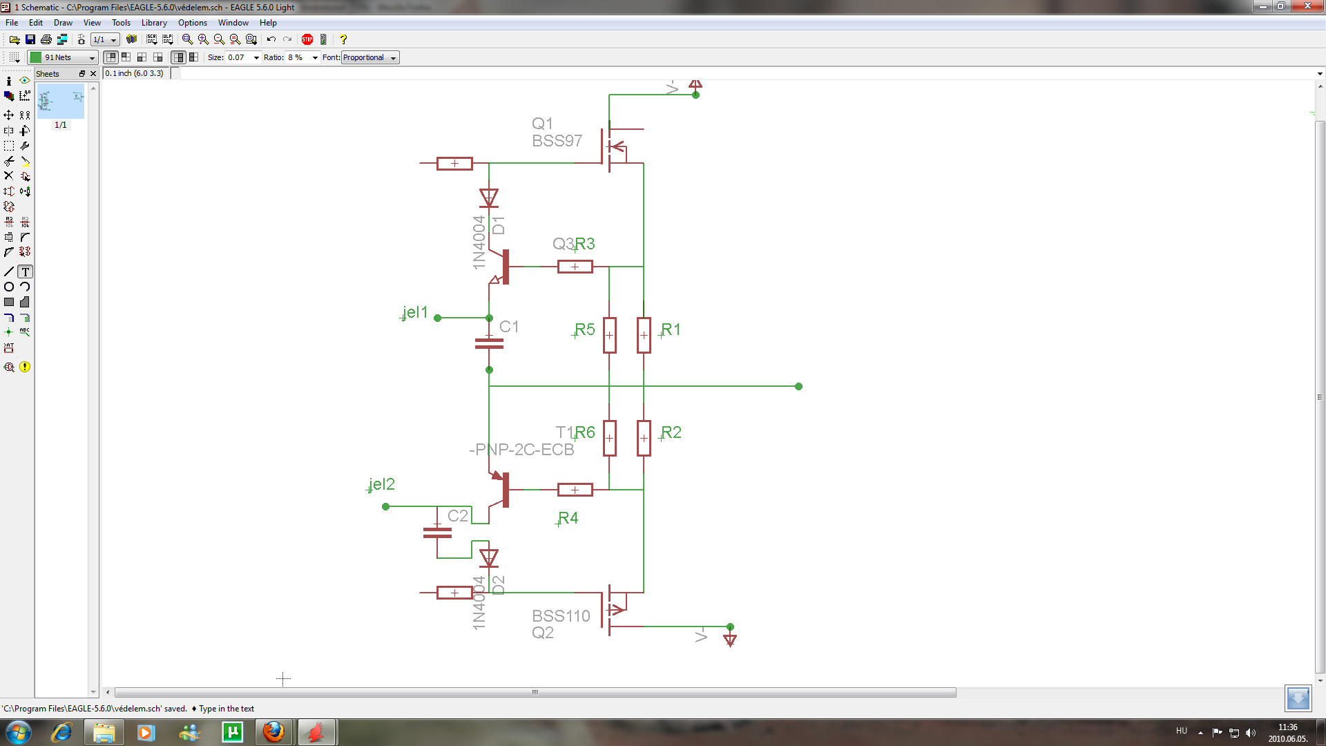
Ha jól értettelek, akkor (az új rajz szerint) csak az R1 és R5 párhuzamos ellenállások a mérvadók vagyis ha ezeken esik 0,7V akkor nyitni fog a tranzisztor. Nos az eredőnek itt 0,25ohmnak kell lennie vagyis ha az R1 0,33, akkor az R5 az 1,03125ohm kell legyen. Ebben az esetben az R5 ön 0,67 A , míg az R1 en 2,12 A fog folyni, vagyis az R5 nek kb 0,5W kell legyen a teljesítménye. Így remélem ez már működni fog, esetleg az R5 helyébe egy trimmert be lehet szerelni . vagy ha megmérem a használni kívánt tranzisztort , hogy pontosan hány voltnál is nyit, akkor az gondolom pontosan mindig akkor fog, így lehet pontosan számolni is akár. Előre is köszönöm a segítséged.
Ahol találtam ott egy halom ilyen rajz volt, semmi leirás, 4Ohm-Os hangszoro lessz rajta, -+40V rol hajtva
(200W-ot nem haladja megy ugye?) Köszönöm a gyors választ
Ez egy egyszerűnek számít, mert még nem értek, hozzá nagyon, még sose csináltam erősítőt.
Egyszerűnek egyszerű, csak borzalmasan drága, és egy óvatlan mozdulattól azonnal meghalsz. (ott a 400V DC)
Hát arra gondoltam, hogy majd esetleg több trimerrel(kettő) amik mondjuk tudnak 0,5W ot azokkal fogom megoldani , de amúgy vannak 1-2W trimerek is pl. HEStore. Értem, hogy torzítás várható, de mivel ez a védelem lesz az ami a rövidzárlat esetén is védeni fogja az erősítőt , így ha bekapcsol utána nem is akarom majd használni amíg a probléma fennáll, egyébként nem tudom, hogy a 2,8A jó határ lesz-e , először ezt ki fogom még kísérletezni , ezért is lesz szükségem trimmerre, vagyis, nehogy az legyen, hogy a maximum hangon egy olyan hangszórónál amit eddig vitt(40 cm es MNC kb 300 W ) majd lekapcsoljon , ez lesz a határ . Továbbá arra gondoltam, hogy a figyelő tranzisztorok azt a lábát ami elvezeti a gate feszültségét egy dióda segítségével tovább vezérlem majd egy relés áramkörre ami rögtön le is fogja választani a hangszórókat, és egy led ilyenkor majd ki fog gyulladni, és a következő ki-bekapcsolásig( mint egy resetelés ) világítani fog, de a hangszóró le lesz kapcsolva az erősítőről. Így ha be is kapcsol a védelem, akkor is a torzítás amint megjelenik a hang el is megy, ha szerencsém van lesz olyan gyors a relés áramkör, hogy nem is tud meg jelenni a torzítás, bár nem hiszem.
A relés áramkörről mit gondolsz? Nem okoz gondot az erősítőben , ha ilyet beleszerelek , úgy gondolom, hogy a képen a jel1, illetve jel 2 pontokra kötném be a relés áramkört , mondjuk ez lenne a koppanásgátló is, átalakítva egy kicsit ehhez a rendszerhez, bár elég az egyik tranzisztor jelét vizsgálni. A kondenzátor azért van a képen, mert talán a kondikkal lassítani tudnom a torzítást , és hamarabb bekapcsol a relés védelem. Nos ezekről mi a véleményed , vágjak bele , vagy ez így nem lenne használható? Továbbra is köszönöm a segítséged.
Megvan működik csak én "toltam" el mert csak az egyik testet kötöttem be és nem volt jó de most már minden ok köszönöm a segítsé-get/geket!
+/-40V-ról, 100W feletti tiszta teljesítményre számíthatsz 4 Ohm-ra. Ha ilyen tápod van, gondolkozz el szerintem a TDA 7294-en is, az legalább rövidzár védett. :yes:
Nekem is tetszik, Bassmester már irta a várható teljesitményt.
Én is kiváncsi vagyok hol találtad
Igen, az :yes: Megfelelő, gyors hűtéssel még meg is védi magát a pusztulástól.
|
Bejelentkezés
Hirdetés |












