Fórum témák
» Több friss téma |
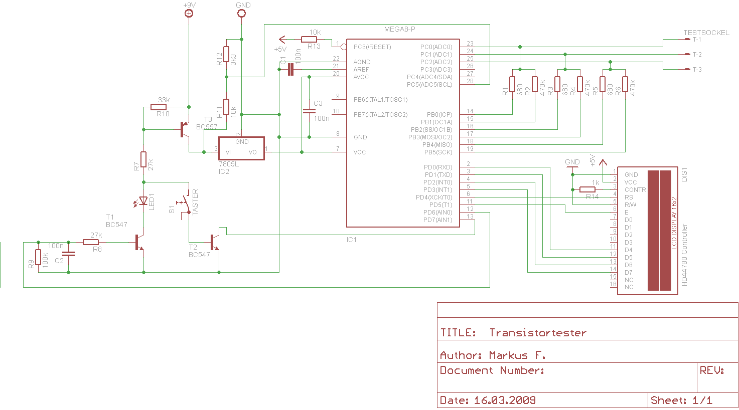
Sziasztok.Most készitettem el a mellékelt képen látható tranzisztortesztert egy Atmega8-as processzorral.Valaki esetleg épitet már hasonlót mert nem minden "funkciója" müködik megfelelően.Pl a kis telyesitményü tranzisztorokat (bc547) nem mindig ismeri fel olyannak amilyen.Néha ki irja a bc547 mérése közben hogy N-JFET és hogy GDS lábkiosztása van.Ez miért lehet?Esetleg a nyákon az árnyékolás hiánya miatt?Magam tervezett nyákra épitettem meg és GND-t nemhúztam végig a panel szélén és a vezetősávok mellett.Ez probléma lehet?A másik probléma az hogy a mért adatokat nagyon kevés (2-3másodperc) ideig mutatja ki utána kikapcsol.Ezt az időt nemlehetne hoszabbra állitani a software módositásával?Ha valaki tud segitsen.Előre is köszönöm.Üdv Sly.
Szia!
A forrása C-ben a lap alján levő linkről letölthető.... Még a kondenzátorok és a mosfet bemeneti kapacitását is megméri...
Szia!
A lapról egy fórumra is mutat link, ott olyan verzió is van, ami a mérés eredményét elküldi soros vonalon. A 12.04.2010 bejegyzésnél említik, hogy a szövegek más nyelvekre (magyar) való átírásának akadálya is megszünt. A 2-3 másodperc a watch dog időzítő beállításából jöhet...
Sziasztok.
Nem teljesen értem hogy mire jó ez a teszter. Valaki világosítson föl ha tud. Köszi
Szia!
SMD áramköri elemeken néha semilyen jelzés sem látható már, és a SOT23 tok sokféle elemet rejthet... Két- és háromkivezetéses félvezető eszközök alapvető paramétereit és bekötését (lábkiosztását) állapítja meg: PNP és NPN bipoláris tranzisztorok, N és P csatornás J ill. kiürítéses és növekményes MOS FET-ek (dual-gate MOS FET -eket kivéve), Diódák, és kettős diódák, Zénerek, LED-ek, Tirisztorok és Triakok... Az újabb verziókkal még optocsatolók is vizsgálhatók, de itt a bekötést már nem tudja magától meghatározni. Mérhető vele ellenállás és kondenzátor is, de a méréstartománya és a pontossága korlátozott. A felépítésből következően a maximális tesztelési feszültség <5V, ami a nagyobb feszültségű zénerek és nagyobb küszöbfeszültségű MOS FET-ek tesztelését nem teszi lehetővé. A forrásprogramja letölthető, módosítható, kiegészíthető további elemekkel...>
Na ez tök jó, tetszik, ha lesz egy kis időm meg is építem.
Miért nem az eredeti panelterv alapján készítetted el a nyomtatott áramkört?
A műszer kétféle kialakításban is megépíthető. Az egyik automata kikapcsolós, a másik kikapcsolás nélküli változat.
Szia!
A fent említett (2010.04.12) verzióban van egy kb. 10 másodperces várakozás a kikapcsolás előtt, amiben a watchdog timer-t minden ciklusban törlik, így a mérés eredménye 10 másodpercig látható. Az idő az alábbi kódrészlet változtatásásval állítható:
Mellékelek egy olyan programot amiben a nyelvi verziók között a magyar is megtalálható, igaz ékezetes karakterek nélkül.
Itt van SP 5.0 változatban is , talán ebből könnyebb nyákot gyártani .
Szia!
Az ékezetes karakterek közül az á, é, ó, ü, ő kell a szövegeidhez. Ez az 5 elférne még az LCD ben. Ehhez az lcd-rutimes.h -ban a
sort kell átalakítani, hogy átvegyen egy paramétert - a felhasználói karakter sorszámát:
és a main.c nem a dióda ikon mintájára definiálni az 5 katarkert:
A definiciók betöltésénél meg kell adni a karakter sorszámát is:
A többi karaktert hasonlóan lehet megadni... Összesen 8 -at lehet felhasználni. A szövegekben ezután az ékezetes karakterek helyére a definiáláskor használt sorszámot kell írni (á - 0x01, ...)
Szerintem sokan örülnének ha felraknád hex-be.
A pdf-ben lévő áramkör 1:1-ben nyomtatható, a célnak tökéletesen megfelel a vasalásos nyomtatott áramkör készítéshez.
Itt is van egy nyákterv.
Ezt én is tudom , de nagyon kicsik a padok és nagyok a furatok , alig marad fólia . Két forrasztás és leválnak a forrpontok . Csak ezért alakítottam rajta , természetesen mindenki azt választja ami neki a jobban megfelel .
Csináltam egy másik változatot is ami LOMEX-es dobozba illeszthető pontosan .
Ez már ok. , másik szerintem nem igazán használható stabilan .
Hali.Hát ami azt illeti énis megköszönném a magyar ékezetes karaktereket hex.-be.De ha már átirod akkor hoszabbitsd meg a kijelzési időt a mért értékek kimutatásánál mert 2-3sec alatt eléggé "résen" kell lenni hogy elolvasd...Amugy szépen müködk az áramkör leszámitva egy két kisebb hibát.Bár ez lehet hogy a veszteségek miatt van.Ja és még annyit hogy a darlinghton tranzisztorok mérésénél nemmutatja ki hogy darlinghton hanem mintha sima tranzisztor lenne(BDW93).Ezzel lehet valamit kezdeni?Esetleg lehetne bőviteni a programját egy ilyen opcióval is?Pl kiirja hogy Darl. vagy ilyesmi...
Szia!
Friss, ropogós, ékezetes és magyar ... Nem tudom (még) kipróbálni, a megépítésbe éppen csak belekezdtem... - A 10 másodperces várakozás benne van. - Bővíteni sokféle kiírással lehetne: Schottky, Germánium dióda, Mos-fet és dióda, zéner, darlington stb... Várom a visszajelzéseket...
Sziasztok!
Sajnos az előzőben maradt egy kis hiba... De itt a javítás..
Köszi! Működik. Bár még nem teszteltem vele minden alkatrészt,de eddig tökéletes.
Sziasztok
Tudna nekem valaki segíteni, hogy a fusebit-eket hogy kell beállítanom ha AVR8_Burn_O_Mat-programal égetek. Csatolok egy képet hozzá. Előre is köszönöm.
Ajánlom figyelmedbe a ( fusebit calculator -t). Ez egy web oldal. Szerintem pont erre találták ki.
Szia!
A zip állományban van egy Fusebits.txt, abban a beállítandó értékek le vannak írva: ATMega8: lfuse = 0xc1 hfuse = 0xd9 ATMega48: lfuse = 0x42 hfuse = 0xdf efuse = 0xff A bitek jelentése az AtMega8 adatlap 222-224 lapjain...
Sziasztok
Köszönöm a gyors válaszokat de valami oknál fogva nem akkar igyse müködni. Ha megnyomom a gombot akkor a kijelzőn bevilanak a fekete kockák,ha tovább tartom nyomva a gombot akkor villan egyet a led villágit és a fekete kockák is látszanak mindkét sorban,és enyi. tudna valaki egy ötlettet mondani hogy hol keresem a hibát. Előre is köszönöm szépen.
Szervusz!
Lehet hogy csak az LCD kontrasztja nem jól van beállítva, egy trimerrel kellene állítani a kontraszt lábon a feszültséget, nem úgy hogy egy ellenálláson keresztül a földre kötik mint ahogy az egyik kapcsolási rajzon itt láttam. Bár nem tudom, hogy nálad miképp van.
Ha már látta a fekete téglalapokat, akkor más lesz a gond . . .
Szia!
- Mérd meg, hogy az LCD összes vezérlő vonala megkapja-e a vezérlést az AtMega8-tól, ellenőrizd le a táp és a földre menő jeleket is. Az ellenőrzést ellenállásmérővel végezd el. Az LCD-3 -ban jártam úgy, hogy a 2 soros LCD-n csak a felső sorban kizárólag a fekete téglalapok jelentek meg. A mérésekkel sikerült megállapítanom, hogy a D6 jelet nem kapta meg a kijelző. - Lehet, hogy az LCD-d lassabb, mit a többi. Ebben az esetben az lcd rutinokban lehet a várakozási időt növelni.
Normális kontrasztbeállításnál nem látszik "fekete téglalap", a biztonság kedvéért megnéztem most is... És most sem!
|
Bejelentkezés
Hirdetés |





Köszi 







