Fórum témák
» Több friss téma |
Fórum » Kapunyitás gombnyomásra olcsón! - avagy automata kapu házilag
Témaindító: szabi83, idő: Feb 2, 2006
Sziasztok!
Elkezdtem én is kacérkodni a gondolattal, hogy nekem is kellene egy elektromos kaput csinálnom. A mechanikus szerkezet az már kiforrta magát, lassan az elektronikus részével kellene már foglalkoznom. A minap került a birtokomba a lentebb látható kütyü. Kissé hiányos a lelkem. A kérdés az, hogy szerintetek tudnám-e használni, vagy hogy ez egyáltalán használható-e valamire? ( az elektronikához totál hülye vagyok, úgyhogy óvatosan a letolással )Köszi előre is.
Szia
Ha raksz bele trafót, graetz hidat, kondit, biztosítékot, akkor egy 3 fázisú ipari kaput tudsz vele vezérelni (persze a vezérlő rész az külön van ![]() A te kapudhoz ez egy kicsit túlzás lenne üdv
Ok. Köszi az infót. Még kicsit nézegetem, majd megszabadulok tőle.
Nyilván elcserélem 2 kis Unicumra..
Üdv mindenkinek
Kigondoltam egy megoldást az elektronikára és kéne egy kis kritika Tolókapu lenne. ablak emelő motor lenne a láncos megoldással. az elektronika meg 2db ablak fel modul 3700 ft/db a (fázis váltások miatt 2 db kell) és központi zár vezérlő a távirányításért ami 7000 ft. Az ablakemelőmódul olyan hogy figyeli a felvett áramot és mikor megnő akkor lekapcsol azonnal ezért nem kell a végállás kapcsolókkal maceráskodni és tuti mindig stabilan működne és kis helyen elfér. A modulok áramfelvétele nagyon kevés így a vezérlés pillanatába kapcsolná a motor trafója. Szerintetek 15000 sok a modulokért?
Nem tudom hogy sok-e a 15e a modulokért, de az ablakemelő motor nem fog elbírni egy tolókaput. Van némi tömegbéli különbség. Ha pedig megfelelően áttételezed, akkor egy örökkévalóságig fog nyílni, és az áramkorlát is hatástalan lesz. Ha pedig erősebb motort használnál, akkor meg a moduljaid nem alkalmasak.
sziasztok!
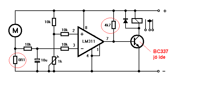
Az alábbi kapunyitó elektronikát szeretném megépíteni ez korrektnek tűnik. Az ehhez tartozó nyák tervben tud valaki segíten? Ezen egy végálláskapcsolót látok és nyilván nekem kettő kell a másikat ezzel párhuzamosan kötöm? Köszi: Gza.
Ezt az elektronikát én terveztem. Végállás kapcsoló csak egy kell ha egyszárnyas toló kaput építesz! A kapcsoló és a test közötti 10 kohmos és a 470 µF kondenzátort nem kell beépíteni. A 4012-nek négy bemenete van. Egyikre csatlakozik a rádióvevő, másodikra a végállás kapcsolót követő 4093 ami a kapcsoló prell mentesítését végzi. Két bemenet szabadon van ill. + tápra van kötve. Ezek felhasználhatók infra sorompó esetleg egy rejtett kapcsoló fogadására.Bár az utóbbi a végállás kapcsolóval párhuzamosan kötve is működik. A nyáktervet nem találom már régen vagy nyolc éve készült. De nem egy bonyolult áramkőr, nem okozhat gondot egy nyákot tervezni hozzá.
Köszönöm!
Én garázskapu nyitásra akarom használni, gondolom ugyan úgy működik csak két végállás kapcsoló kell. Jól gondolom hogy minden rádióvevőtől érkező impulzusra irányt vált ? elindul a motor és addíg megy míg a végálláskapcsoló le nem állítja? A rádióvevőtől + vagy - impulzust vár? mert az nekem relé kimenetű azt kapcsolok vele amit akarok. Meg tudom tervezgetni kézzel a panelt csak még a 4012 lábkiosztása nem tiszta. Köszi!
Sziasztok! Nekem is lenne egy kérdésem.(Nem nagyon értek az elektronikához meg a kis kütyükhöz de azért érdekel
Szóval a helyzet az hogy van két db Hörmann kapu nyitó távirányítóm. Ezek több mint valószinű hogy kommunikálnak egymással mert ha egyszerre nyomom a ketőtt akkor az egyik elkezd villogni. A kérdésem az lenne h meglehet e oldani valahogy hogy amikor az egyikkel jelet küldök a másik fogadja és bezárjon egy áramkört ? Képeket mellékeltem
Szerintem ez csak adó. Tudod a filmekben szokták mondani a valósággal egyezés csak a véletlen műve. Ha 10 méterről is produkál bármiféle egymásra hatást a kettő no az már igen. (szerintem mobiltelefon kapásjelző elektronika elv. Ha elég nagy a rádiós térerő bármit zavarhat ,de ez nem jelátvitel.
Oksa köszi
Az mondjuk igaz hogy csak akkor reagálnak egymásra ha közel rakom öket egymáshoz!
Nem értem mi a garázskapu és hány nyíló szárny van?
A 4012 bemenetei ellenállással + tápra vannak húzva ebből következik, hogy logikai kis szinttel lehet vezérelni. A 4017 akkor lép ha a 14-es lába nagy szintet kap, ezért a 4012 invertálja a bemenetére kapcsolt jelet. A Te szavaiddal élve - impulzust vár. A 4017 úgy kapcsolja a reléket, hogy zárt kapunál az első rádió impulzusra nyit, a következőre meg áll, a következőre zár, a következőre meg áll. Tehát bárhol meglehet állítani a nyitást vagy a zárást. Ugyan így működik a végállás kapcsolóval is.
Most már világosabban látok köszönöm!
Egyetlen egy billenő "szárnyam van, a két végén kell egy egy végálláskapcsolóval megállítani. Ezek szerint a két kapcsolót köthetem párhuzamosan is vagy a második kapcsolót a 4012 harmadik bemenetére is. Ha jól látom akkor a 4012 1 lába a kimenet és a 2,3,4, 5 a bemenet ugye? A 14 láb +12 volt 7 pedig test? A 4093 nál ugyan úgy 14 láb +12 volt 7 pedig test. Minimum 2 áramkörös relé kell ugye mert zárásnál fordított polaritással kell bekötni a motort. Köszi
Ahogy írták is, ezek csak távirányítók, kell egy vevő is, csak ehhez nem ártana tudni a pontos tipusát (E11-re tippelek)
Azért reagál a másik távirányítóra, mert ezek ugrókódosak és az egymásra tanítás így megy. Szóval egy vevő kell és jó lesz. Üdv
Üdv mindenkinek. Összedobtam a kapunak(toló) a mechanika részét, motor fel van rakva húzza tolja. Most kéne az elektronika csak nem tudom eldöteni mi legyen. Ez lessz a távirányító
http://defloc.hu/webaruhaz/biztonsagtechnika/radios-adovevok/satel/...=satel Csak egy csatornát szeretnék felhasználni. Végállás kapcsolót nem szeretnék hanem valami olyat hogy az áramfelvételt figyeli és ha egy adott értéken túl van akkor lekapcsol csak nem találtam semmi ilyen kapcsolást. A gyáriak is így működnek. Tudnátok valamit mondani
Nem, A gyáriak végálláskapcsolóval működnek ezentúl van benne egy túláramvédelem is ha valami elé kerül vagy lefegy vagy bármi + van még egy időkorlát is benne, egy idő után akkor is leáll ha csak forog a foagskerék és se a végállás se a túláram nem lövi le.
De alapból ez a végállásos is jó ezt akarom most én is összerakni.
Erre a kapcsolásra gondoltál ? ki is próbáltad?
Én építettem cd 40 el impulzusra öntattót de állandóan mást csinált mert mindig zavart szedett valahonnan. De összedobom kipróbálom annyit megér, ahogy nézem ha mindent megveszel akkor is benne vagy egy 1000 be
A kocsiba kezd szétmenni a bal első ajtó zára. Rendeltem egy távirányító modult, mert olyan olcsó volt. 4500Ft+posta.
Gagyi, nem ugrokodos, de müködik szépen. Ha megnyomom az egyik gombot meghúz egy relé 1-1,5másodpercig. Ha megnyomom a másik gombot meghúz a 2es relé 1-1,5másodpercig. Ha esetleg tudjátok valamire használni ajánlani tudom! Máshol 6600-6900Ft,itt a legolcsóbb. Van benne még 2 másik relé, egyik valamiért nem akar működni nekem, a másik a 4. meg központi zár ajtó bezárásakor kis ideig húz meg, nyitáskor meg 3-4másodpercig.Van benne egy PT kódoló IC, meg tranyók kondik, és egy NE555. Minimálisan átalakítható. Azt nem tudja, hogy mindkét gomb megnyomásakor minkettő relét meghúzza (1-2).Ami nem működik az a 3-as relé, ami a zárás gomb 1-2másodperces nyomvatartásakor kellene meghúzni, és kizárná a csomagtartót. Remélem érthető voltam.
igen arra de még nem készítettem el, filléres cuccokból van a degdrágább a két relé
Köszi a rajzot csak még anyit hogy a karikásak azok mijenek lehetnek és a 337 jó oda
Szia!
Remélem nem baj, ha én válaszolok! Az 0R1 az 0,1ohm, és valami nagyobb teljesítményűt szerezz be, szerintem 3W-os jó lessz. A4K7 az 4,7Kohm. A BC337 jó lesz oda, erre a célra szinte bármilyen NPN tranyó jó, csak a relé behuzó tekercsének az áramát bírja el.
Amit hiányolok a 12V nem stabil,érdemes egy 9-10V stabilizátort belerakni.Szerintem a tápról sok zavar jöhet ,mellékesen egy kis túlfeszültség is néha.Csak a reléket hajtani 12V ról.
megépítettem de nem jó nem úgy működik ahogy kell. Mosat egyelőre teszek végállás kapcsolót és majd visszatérek rá mert most nincs időm sem türelmem. köszönöm a segítségeket.
Nyugodtan dobd össze, nekem nyolc éve viszi a kapumat gond nélkül! Ez a legegyszerűbb kapu működtető áramkőr, ennél csak ez ék bonyolultabb.
Nem lesz ebből csengő? (pozitív v.cs.)
Arra utaltam (kétségtelenül kicsit homályosan), hogy ha a relé a védett motort áramtalanítja, akkor gerjedni fog, és a relé pörög majd, mint egy csengő.
Sziasztok kapunyitósok!
Épített-e már valaki házilag, szekcionált billenő kaput ipari méretben? Én egy ilyet szeretnék csinálni. Tudom meg is lehet venni, de 4*3 m-es méretben elég drága lenne. Szóval ha valaki tudna segíteni, akkor annak nagyon örülnék.
Szia
Idézet: „Épített-e már valaki házilag, szekcionált billenő kaput ipari méretben?” Ez körülbelül a "soros elrendezésű 6 hengeres V8 boxermotor" mondattal volt egyenértékű ![]() A szekcionált kapu nem billen, ha mégis, akkor az már baj ![]() Te valószínűleg szekcionált elemek házi gyártására gondolsz. Van, hogy fából, kőkemény asztalos munkával megcsinálják, kb 3x nehezebb, 3x rosszabb hőszigetelő képességű, viszont stílusba ez passzol oda. Egy gyári elem két 0,6-os acéllemezből van préselve és purhab szerű anyaggal van kitöltve, baromi jó hőszigetelést ad. Szerintem nem érdemes reprodukálni a gyárit, főleg, ha 4 méter magas kapu esetén, olyan brutális súlya lenne, hogy nincs az a mechanika ami mozgatni tudná. Bocs, ha nem tudtam érdembe hozzászólni, de csak lebeszélni tudlak erről. Üdv
Sziasztok!
Én most próbálkozom egy szekcionáltal, mérete kb 5100X2180.Súlya a 4 üres elemnek 37 kg. Borításra micro cellás trapézlemezt gondoltam,de lehet hogy a felső részbe teszek polikarbonátot is a több fény miatt. Ekkor a tömege is valamivel kevesebb. Belül 4 cm hungarocel lesz, de a garázs soha nem lesz fűtve,így nagy jelentősége nincs. Sajnos idő és torziósrúgó hiányában megállt az építés,ha valaki tudna beszerzésre ajánlani valamit esetleg bontásból akkor az érdekelne. Azt azért tudni kell, aki ilyent próbál építeni, az a gyári minőséget nem fogja elérni. (szerintem, legalábbis az én tehetségem szintjén) Pl: itt nincs becsipődés elleni védelem a rendszerlemezeknél, hőhidak stb. |
Bejelentkezés
Hirdetés |




)

















