Fórum témák
» Több friss téma |
- Ez a felület kizárólag, az elektronikában kezdők kérdéseinek van fenntartva és nem elfelejtve, hogy hobbielektronika a fórumunk!
- Ami tehát azt jelenti, hogy a nagymama bevásárlását nem itt beszéljük meg, ill. ez nem üzenőfal! - Kerülendő az olyan kérdés, amit egy másik meglévő (több mint 17000 van), témában kellene kitárgyalni! - És végül büntetés terhe mellett kerülendő az MSN és egyéb szleng, a magyar helyesírás mellőzése, beleértve a mondateleji nagybetűket is! Idézet: Hát akkor azt tanuld! A PIC példát csak a megközelítés szemléltetésére mutattam.„De nekem AVR-hez van programozóm és tesztpanelem.” Idézet: Minden PIC-nél és AVR-nél van (vagy a jövő hónapban kijön...) egy még nagyobb PIC és AVR, tehát bármelyik családdal szinte bármit meg lehet csinálni. „Van olyan amit AVR-rel nem lehet megcsinálni és PIC-kel igen?” Ha arra akartál rákérdezni, hogy jól választottál-e az AVR-rel, akkor természetesen igen, sok jó, színvonalas és érdekes projekt található a világhálón. Én magam nem foglalkoztam vele (és valószínűleg már nem is fogok).
Van egy 3w-os hangszóróm amihez kéne egy erősítő, a kérdés az, hogy elég-e hozzá egy 2w-os erősítő (ez esetben tudok venni is), vagy építsek egy 3w-osat?
3W-os? Miben volt, rádióban?
Valami egyszerű ícés cuccot dobj össze hozzá, kb mindegy hogy 2 vagy 3 W-os
Mégegy szer mert amúgy elfelejtődik a kérdés:
Sziasztok lehet hogy hü... hangzika kérésem de nem tudom mit építsek elég kezdő vagyok még.Kéne egy olyan kapcsolás ami ha nem muszáj nem ic-s és van hozzzá nyákrajz.Ja és ha lehet valami olyan legyen ami magától működik amin azonnal látni ha nem jó(Pl.:nem poloska kivezérlésjelző...) Lehet hogy ez így túl sok de fáradozásaitokat köszönöm. A két ledes astabit már megcsináltam Esetleg ic nélküli futófény?Ha tud valaki kapcsolást azt megköszönném.
Hello!
Rosszul állsz, a kérdéshez. Az, hogy az 555-el felépített áramköröd nem működött, csak valami triviális hiba okozhatta. Legfőképpen, hogy olyan volt a fotó, amiről nem lehetett eldönteni, hogy mi hogyan, és hova van kötve (ha jól emlékszem). Ezért még nem szabad kijelenteni, hogy nem készítesz olyan áramkört, amiben IC van. Tekintve, hogy az integrált áramkörökben is tranzisztoros kapcsolások vannak, és sokkal egyszerűbben lehet velük célba érni, mint gondolod. Mindössze célszerűen ki vannak találva kapcsolások és be vannak integrálva a komplett áramkörök, amit egyébként, csak keservesen és sok munkával-hibával lehetne elkészíteni. Tehát nyugodtan lehet akár tranyós, akár integrált, de vegyes áramköröket is építeni. Hidd el, ha egyszer "ráérzel" az IC ízére, meg fog tetszeni az alkalmazásuk. És hogy a kérésedre is választ adjak, egy kis szórakozás, ami egyetlen 14 lábú IC tokban van, egy vasúti sorompó jelzője.. üdv! proli007
Hello!
A bistabil, vagy polár relék működésének alapja egy belső mágnes. A működés, a tekercs és a mágnes által létrehozott mágneses mező kölcsönhatásán alapszik. Tehát a kettő vonzza, vagy taszítja egymást. A mágnes mezejének iránya adott, viszont a tekercs mágneses mezejének irányát, a jobb-kéz (vagy dugóhúzó) szabály mutatja meg. Avagy függ, a menetek tekercselési, illetve az áram irányától. Ha egy tekercs van (vagy azt használod) akkor a ráadott feszültség polaritásának irányától függ az áram iránya. Ha két tekercses, akkor az áram iránya lehet azonos, de ez esetben, a két tekercs tekercselési iránya ellenkező. (Így lesz a két tekercs, mágneses iránya is ellentétes.) üdv! proli007
Sziasztok!
Multiméterrel hogyan lehet ampert mérni? Konkrétan egy gazdaságos napelemes kerti lámpa napelemét szeretném megmérni, hogy mekkora árammal tölt. Persze csupaszon, mindenféle elektronika nélkül.
Értem, és a műszer az elektronika előtt vagy után legyen? Szóval elég, ha az akku elé rakom a multimétert, vagy közvetlenül a napelem kábeléről kell mérni, még mielőtt a nyákhoz csatlakozna?
Mindegy, hogy helyileg hol van a multiméter bekötve, az a lényeg, hogy sorosan legyen.
Hello!
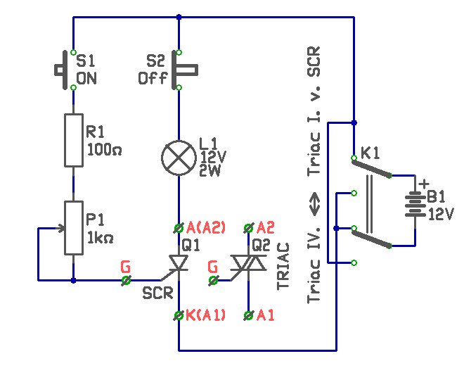
Lerajzoltam egy kis tesztert, hogy Tirisztor, vagy Triac működését ellenőrizni tudod. Helyes Tirisztor működés esetén. Kapcsoló SCR állásban. - Rákapcsolod a tápfeszültséget, a lámpa sötét. - Megnyomod az On gombot, a tirisztor begyújt, lámpa ég. - Elengeded a gombot, a lámpa tovább ég. - Megnyomod az Off gombot, a lámpa kialszik és a gomb elengedése után, úgy is marad. A potenciométer, a Gate érzékenységének közelítő megállapítására szolgál. (Huzal potenciométert érdemes alkalmazni. A Gate áramot kb. 10..100mA között lehet változtatni.) - A potmétert, maximális ellenállásba helyezed. - Megnyomod és nyomva tartod az On gombot. Ha a tirisztor nem gyújtana be, akkor lassan tekered a potit addig, míg a lámpa nem jelez. - Ekkor elengeded az On gombot, majd a műszered mA állásba állítva, az On gomb két pontján áramot mérsz. (A gomb elengedett állapotában) Ez lesz közelítőleg a minimális Gate áram. (Természetesen ez még sok minden mástól is függ, de ez csak egy egyszerű teszter.) A Triac-okat ugyan ezzel a módszerrel vizsgálhatod, csak "SCR" állásban az I. gyújtási módusban (A2 és G plusz), míg a másik állásban a IV. gyújtási módusban (A2 és G mínusz). Mind két módusban egyformán működik, általában IV. módusban a Gate érzékenyebb (kisebb áramon gyújt). üdv! Proli007
Sziasztok!
A Tv képcsövében milyen gáz van? Káros az egészségre ha kijön a gáz?
A vákuum az milyen gáz? Nagyon gáz?
Bocsi!
Viszont ólom van benne rendesen, ezért veszélyes hulladéknak minősül, valamint tapogatni sem célszerű mert hajlamos bőrön át felszívódni.
Szia!
Hol van benne ólom? Én ilyenről nem tudok. Idézet: „Katódsugárcsövek felépítése A képcső felső, kónuszos üvegrészébe - a működés közben fellépő röntgensugárzás elleni védelem miatt - gyártáskor ólomoxidot kevernek, melynek tömegaránya elérheti a 25%-ot is. A mérettől függően 6-35 kg tömegű képcső üvegét a benne lévő 1-4 kg ólomtartalom miatt veszélyes hulladékként kell kezelni (EWC 200135*).” Bővebben: Link
Erről az ólmozásról még nem hallottam. Köszönöm a szöveget! A link: Képcső újrahasznosítás
Oké köszi
Megépítettem topi ventillátor szabályzóját egy ideig lól működött aztán fordított polaritásra kapcsoltam.Ugye ettől csak az elko ment tönkre?
Bővebben: Link
Szerintem az IC távozott a működő alkatrészek sorából.
Helló,ha a robogóm CDI-je és a gyújtótrafó közötti vezetékbe rakok egy sima nyomógombot és így állítanám le a motort attól lehet valami baja szerintetek?A képen a 2-es és 3-as jelüek és az OR(narancs szinü)vezetékbe gondoltam a nyomógombot.Ha így jó lenne.
Hello
Azt a kivezetést nyugodtam testre le lehet húzni, és akkor le fog állni a motor. Nagyon sok elektronikánál így oldják meg. Üdv: Zoltán
Nem tudom észrevetted-e de az IC OUT lába az IN-hez megy és fordítva.
Jól mondod! A 7805-nek a bekötese pedig: IN GND OUT.
Mondjuk ő LM317-el kísérletezik, de attól még rendesen fel van cserélve a két láb.
|
Bejelentkezés
Hirdetés |














