Fórum témák
» Több friss téma |
sziasztok!
segítséget szeretnék kérni a fent említett témában. tehát, van egy ipari varrógépem ami elvileg úgy müködik, hogy van 4 féle sebessége amit egy lábbal működtethető kapcsolóval kapcsolok. a varrógép főtengely végén van egy tachogenerátor és egy pozíció jeladó. a motor folyamatosan forog és 1 elekromos kuplungon keresztül kapcsolódik a varrógép fötengelyhez. ezt a kuplungot kellene szabályozni aszerint, hogy a pedálkapcsoló melyik állásba van. a kuplung 12v dc 1a -es ekkor húz meg teljesen. üzemszerüen szabályzás közben 6-8volton dolgozik, a nyomatéktól függően. a tachogenerátor 50voltot (AC) ad le a kuplung teljes meghuzásánál, azaz teljes fordulaton. ehez keresek egy kapcsolási rajzot mert sajnos kiszámolni nem tudom mi kell hozzá. csak az elvekkel vagyok tisztába. légyszives segítsetek ha tudtok. köszi. kriskros
Na, ilyet még nem láttam...
Tehát azt mondod, hogy a pedálnak négy fix állása van, ami a kuplungra - ezek szerint 4 féle - feszültségszintet ad és ezzel állít 4 féle fix fordulatot, amit a tachogenerátor jelével stabilan igyekszik tartani? Vajon miféle kuplung lehet, aminél ilyen hosszú idejű folyamatos csúsztatással lehet fordulatot váltani (állítani)? Mi a pozíció jeladó? (és vajon minek, ha tachogen. is van) Milyen a motor (ezek szerint univerzális soros)?
van egy müködőképes példány is onnan igyekszem lemásolni mit kell tudnija.
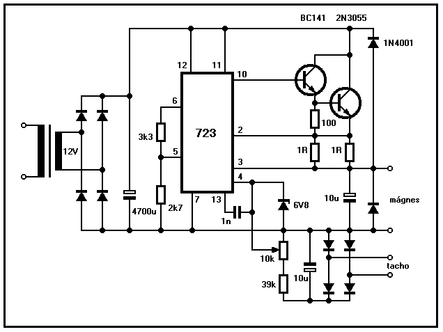
van egy pdf a motorról azt mellékelem. tehát ez a elektromos kuplungot kellene visszacsatoltan szabályozni. a jeladó külön dolgozik, csak az elektromos féket vezérli, hogy mindíg egy pozícióban áljon meg a varrógéptű.
Jó esetben egy ilyen tápegység elég lehet. (sok dologtól függ)
Ha ez túl lustán állna be, meg kell próbálni a tacho egyenirányító utáni elkó értékét csökkenteni, bár ez más hibákat hozhat elő. Esetleg frekvencia-feszültség konverterrel kell inkább a tacho frekvenciáját figyelni. Ha egyik sem válik be akkor processzor kell.
Köszi a rajzot, megpróbálom hogyan mükszik aztán beszámolok róla.
Az eredeti kapcsolás se sokkal bonyolultabb, ott sincs semmi processzor, az egy 1978-as kiadás.(nem fiatal) lemásolhatnám azt a kapcsolást csak megütköztem már többször olyanokban mint pl. s7375,TIP912 tranzisztor;PT6078 tranzisztor, ugyanis ilyet nem találok. Meg az eredeti panel tele van nyomva logikai kapukkal 4011;14023;14093; na ezekből egy jó pár darab. Ugyanis egybe van épitve a pozíció megállítás, szálvágs, oda vissza varrás, stb. ezek mind mágnestekercsek, vagy pneumatikus müködtetésüek. Érdeklődtem szervizekban is de csak zsír újat tudnak hozni 1-2száz ezerért.ilyenek:[url]http://www.mimind.com/images/isg/efka_dc1600.jpg Mégegyszer köszi.
Na, beszéltem cimborával, aki javított ilyeneket, főleg mechanikailag.
Ő azt mondja, hogy a tekercs lesz az 50V-os és a tachogenerátor adhatja a 6V körüli feszt. Ezenkívül felhomályosított, hogy ez a bizonyos mágneskuplung tulajdonképpen folytonos fibrillálásban van a fék és a meghajtó között. Amit rajzoltam az működhet ezek alapján is, de az új infók birtokában akár kapcsolóüzemben is elképzelhetó a megoldás, tehát a tacho-jelet állítható módon komparátorra vezetve a teljesítménytranyó vagy be, vagy kikapcsolhatná a tekercset. Az a sok számlálóáramkör stb. meg az öltések beállíthatóságát biztosítja, tehát beállíthatod mondjuk, hogy visszafelé 10 öltés a levarrás. Ilyen a Tied is?
Igen ugyanilyen a jeladó! Nem értem mire írod a 6V-os feszültséget, én ha jó helyen mértem max fordulaton 50V AC-t adott. Lehet, hogy nem jó hejen mértem? (Két középső kivezetés)
Amit a mmágneskuplungról írtál valóban így van, csak én nem tudtam hogy fogalmazzam meg. Igazából nekem annyi kell, hogy tudjak mondjuk 4 sebességben varni, és mindíg a felső holtponton áljon meg a tű, amit az a bizonyos tárcsás jeladóval lehet beállítani. Amikor levettem a pedálról a lábam és a jeladó adja a jelet akkor a mágnesfék meghúz, de ezt már egyszerüen meg lehet oldani. Csak elsőként müködjön a fordulatszám szabályzás. Ez érdekes, hogy van valaki akinek még van ilyen varrógépszabályzása, azt hittem már teljesen reménytelen lessz a problémám megoldása. Köszi.
Sziasztok!
Közelembe került egy régebbi varrógép. Túl gyors a motorja. Állítólag régen valami szerelő motort cserélt, azóta ilyen. Kis pedálmozdulatra is azonnal nagyon nagy sebessére kapcsol. Hogy tudnám lassítani? Elnézést a nem okos kérdésért, de az elektromotorokhoz sem igen értek.
Valszeg nem hozzá való a pedál. Ezekben többnyire szénpogácsákat paszíroz egymáshoz az ember lábbal, szóval egyszerű soros ellenállás.
A motorcserétől nem kellene, hogy így viselkedjen. A pedálban triakos fordulatszámszabályzó szokott lenni, aminek a gyújtásszögét változtatja a pedál helyzete egy potméter segítségével. Lehet, hogy a potméter szakadt vagy rosszul van bekötve.
Köszönöm a válaszokat. Csak most volt időm szétszedni. Van benne két benyomható "cucc", gondolom az a szénpogácsás ellenállás. Ezzel párhuzamosan van egy kondi, és egy tekercs, és úgy tűnik utólag egy 2,2 MOhm-os ellenállás is. Gondoltam ezt az utóbbit kisebbre cserélem, így remélem lassabb lesz a varrógép. Csak 1MOhom-ost kaptam, remélem az nem lesz túl kicsi. Amúgy nagyon ósdi cucc, le is fényképeztem.
Azokban szerintem nem porított szén van ,hanem szén "1 forintos" . Ha por alakú volt, akkor eleve kuka.
Köszönöm a válaszokat ismét. Szétszedtem, a szénkorongos verzió. Kitakarítottam, de sajnos továbbra is hirtelen, és nagy sebességgel indul. Szétnézek az Orczy tér környékén, hátha megtalálom.
Szétnéztem, nem találtam. Ott egy háztartásigép alkatrészboltba mentem, azt mondták, varrógéphez nincs semmijük, más boltot meg nem láttam. Pontosan hol is keressem?
Tisztem!
A következő kérdésem lenne! Quick Rotan vagy Efka Variostop elektronikával ellátott szervomotort lehetne-e frekvenciaváltóval működtetni?
Ha jól rémlik, ezek az elektronikák azinkron motorokat vezérelnek. Tehát ott a motor fordulat kvázi állandó, és a kuplungot szabályozza az elektronika. Az elektronika Ha frekvenciaváltót raksz a holmira, a motor lehet, hogy gyorsabban fog forogni, de a jeladó rendszer miatt a szabályzási tartomány kb. ugyanakkora lesz, legfeljebb a full fordulat fog hirtelen megnőni. Az elektronika nem hinném, hogy érzékeny volna a nagyobb frekire.
Üdv!
Amit leírtál az a régebbi típusokra volt jellemző ,ahol az impulzusok hosszával és két elektromágnes segítségével szabályozták a fordulatszámot állandó motor fordulat mellett sima asszinkron motort használtak,azóta már itt is fejlesztettek és szervomotort használnak, tehát a motor fordulatszámát szabályozzák. Azért vetettem fel a kérdést mert a 99-be gyártott vezérlők sorra tönkre mentek és pótlásuk rendkívül drága javíttatásuk bizonytalan és drága is, ha sikerülne frekiváltóval működtetni jobban járnánk ,csak nem tudom, hogy ez megoldható-e.Például: Link
Sziasztok!
A varrógép szervomotor fordulatszám szabályozást meg lehet oldani frekiváltóval., de ezzel még nincs megoldva a szálvágás.talpemelés,tűpozicionálás és a varrat elején és végén az elvarrás funkció.Ezeket csak PLC-vel lehetne megoldani, de akkor már árban ugyanott vagy, mint ha egy új vezérlést vennél
Sziasztok!
A TUR 2-ként emlegetett varrógép motor az milyen fajta? Szénkefés egyenáramú vagy AC 1 fázisú aszinkron? A hozzá tartozó pedál elvileg erősen hasonlít (#193664) csakip által beküldött képen találhatóra. Köszönöm a válaszokat: Zs
Jó napot mindenkinek.
Kérdésem lenne hozzátok .Cserélte valaki Textima 90w -os /8014/4500 colomba np háztartási varrógépben tirisztort. Mert nem tudom a számát meg álapítani tudja e valaki . Elöreis köszönöm
Kezdő vagyok még itt, és nem tudom, hogy jó helyen teszem-e fel a kérdésem. Elnézést, ha nem!
Szüleimtől örökölt 1984-es, orosz varrógép motorját egy láb-pedállal lehet indítani. Működőképes volt, de szétszedtem, nem indul, és nem tudom, hogy hogyan kell helyesen összerakni. Hogyan kell megcsinálni? Mi ennek az áramkörnek a lényege? Mit hová kéne forrasztanom szerintetek? Annyit tudok csak, hogy a kerámia testben grafitlapkák vannak, amit összenyomva kicsi lesz az ellenállása és így jobban vezeti az áramot. Ezt érzem is, mert a lábpedállal lehet a sebességet szabályozni. Köszönöm előre is a segítségeteket! Csatolt képek:1-2. képek: a kütyü kibontva - 1 a kütyü kibontva - 2 A lábpedálos bakelit "szerkezet" szétcsavarozva. A fekete "pedál"-ra (balra külön álló) lépve a kerámiából kilépő tengelyre szerelt fémpogácsa zárja az áramkört. A kerámiában egy rugós szerkezet van, ami a pedál elengedése esetén visszaállítja alaphelyzetbe a fémpogácsát. A 2. kép alján lévő sodrott érpár megy a motorhoz. A felül lévő érpár pedig a földeletlen csatlakozó dugóhoz. 3.-4. képek: kék hengeres elem barna téglatest elem A hengeres kék és a tégla formájú barna áramköri elem közelről. 5.-6. képek: a motor elhelyezkedése ez van a motorra írva Ez a motor forgatja a gép főtengelyét. A hozzászólás módosítva: Nov 17, 2012
Először is a motor jó? Vedd le a hajtó szíjat, köss motorra direktben 230 V-ot. Ha forog, akkor a pedál nem jó.
Az a két alkatrész kondenzátor. Az első képen adja magát, hogy mit hova kell még forrasztani.
NDK. Egy év ide, vagy oda.
A hozzászólás módosítva: Nov 17, 2012
a motor jó, varrtunk vele közvetlenül azelőtt, h szétszedtem.
valójában nem próbáltam még ki, mert szétnyitáskor láttam, hogy elengedtek a forrasztások, és mivel teljesen kezdő vagyok, jobbnak láttam kérdezni... respect a gyors válaszért! neked lehet, hogy adja magát mit hová kell kötni, nekem viszont nem...pontosítanál ha megkérlek? és ha ezek kondik, akkor mit eredményez a jelenlétük? még1x: kezdő vagyok... tényleg köszi a gyors segítséget! Ahol a piros * van, ott a hiba . A hozzászólás módosítva: Nov 17, 2012
Sziasztok! Varrógép javításban kérnék segítséget. Valószínű, hogy mechanikus a probléma. Ebben az állapotban került hozzánk, kívülről szép, de a tengelye annyira meg van szorulva, hogy meg sem moccan. Nem tudom pontosan mi okozhatja. Ezért egyenlőre konnektorba be sem dugtam.
A Net-en nem találok semmi hasznosat szerelést illetően. Lucznik gyártmány. Aki már szerelt (táska)varrógépet, legyen szíves adjon pár ötletet vagy linket.
Szia! Ez a HE-n Off lesz! A siklócsapágyakat locsolgasd csavarlazítóval/ WD-40-nel.
Ha az előző gazdija étolajjal kenegette, akkor el leszel vele egy darabig
![]() Nem értek hozzá, de amíg kézzel nem tudod forgatni, addig motorosan meg se próbáld! Vannak itt "profik", várd ki a választ. Addig leginkább csak nézegesd (szemrevételezés )...
Egyenlőre köszi megpróbálom. Igazából ez a tengely "hatalmas" erő kifejtésekor sem mozdul meg. Legelőször arra gondoltam, nincs-e ezekben valamiféle "központi fék", csapszeg vagy ilyesmi.
Ebben beleöregedett olaj és rozsda van. A tűrúd kulisszáját, és alul a hurokfogó meghajtását is próbáld megmozdítani. Ha nem lötyög, kezdheted azt is áztatni.
Újra szemre vételeztem és nem teljesen volt beragadva, azért negyed fordulatot mozgott el-vissza a főtengely. Az olaj rengeteget segített, most lazán mozog szinte minden alkatrész. Varrni így már képes sima öltéssel (elvileg).
- Sajnos a Cikk-Cakk állítója továbbra is Közép állásban és Nullá-n van megszorulva. Már csak ez a két kapcsoló, ami egyszerűen nem mozdul és a hozzájuk kapcsolódó "hajtókar" sem. Holnap szétszedem az orsószerkezetet, ha azzal nem javulnak meg a cikk-cakk kapcsolók, akkor passz. Ha van valami más ötlet az olajozáson kívül akkor szívesen veszem. A hozzászólás módosítva: Márc 20, 2013
|
Bejelentkezés
Hirdetés |








)... 




