Fórum témák
» Több friss téma |
ÉN??
![]() Fémgőzöltek az üvegek, leárnyékolja a távirányító jelét.
Üdv!
olyan gondom van a Rhino ht 18 al vagy ennek régebbi típusával, hogy ha akulcsal bekapcsolom a riasztót akkor szól a sziréna, de nem tudom le oldani semmivel mármint a távirányítóval. mintha nem érzékelné a jelet. Az elemt kicseréltem és próbáltam másik távvezérlővel, de nem jó akor sem. tudna vki valamit segíteni ezen problémában?
szia egy kerdesem es egy keresem lenne!
1 kerdes: van egy ford escordom 97 es kerdes van benne kozponti zar de nem tudom mijen kulcsra nyillik mindegyik 1x re, de nincs tav iranyito hozza szeretnek rakni tav iranyitot(riasztot is) vakumos vagy electromos? 2 keredes elkuldened a valaszt emailbe? kozy266@yahoo.com koszi szepen!
Bár nem nekem címezted, de:
1 electromos 2 nem.
Sziasztok, volt itt szo egy Suzuki Wagon R+-rol, hogy honnan vegyem az ajtonyitas jelet... rakotottem a belso vilagitasra, mert az folyamatosan vilagit, amig nyitva barmelyik ajto. Na, szepen megcsinaltam, jo is, mukodik is... csakhogy, amikor az auto gyari taviranyitojaval nyitom az ajtokat, akkor az felkapcsolja a belso vilagitast.... es szepen inditja a riasztast... a fene enne meg. Nincs valakinek egy jo otlete, Suzukin honnan lehetne kozpontilag levenni a jelet? Igazabol nem szeretnem mind az 5 ajtot kulon bevezetekelni, ha az elkerulheto. Koszonom szepen!
Vagy megtalálod azt a pontot ahol szétválaszthatod az ajtókapcsolókat a kp.zár kapcsolt kimenetétől, vagy marad a külön vezetékelés.
Nem igazán értem, hogy akkor most van egy gyári távirányítós kp.zár, és raktál bele egy riasztót külön? És azt mivel kapcsolod? Üdv Inhouse
Szia, igen, ugy ahogyan irod es a riasztonak is van egy sajat taviranyitoja. Nem szep es idealis megoldas, de ilyen cucc volt otthon elfekvoban.
Sziasztok!
Vásároltam egy SPAL AS-90 tipusú riasztót. A csomagban volt 2db dióda is (1N4007) de a bekötési rajzon sehol sem szerepelnek. Ha valaki tudja, hová kell őket felhasználni a bekötés során, kérem ne tartsa magában! Én az index villogtatü kimenetre vagy a kp-zár kimentre gondolok mivel ezekből van 1-1pár.
Helo mindenkinek,
Egy olyan gondom lenne, hogy szeretnék a VW Golf IV-es típusú autómba egy bicskakulcsos autóriasztó szettet vásárolni. Ezzel kapcsolatban lenne egy olyan kérdésem, hogy ez a riasztó össze köthető-e a kocsiban levő komfort elektronikával? Jelenleg van az autóban egy utólag beépített riasztó (Caesar 2), ezzel azonban az a gondom, hogy nem dolgozik össze az elektronikával és így össze-vissza kapcsolgatja az ajtózárakat, teljesen összekeveri a komfort elektronikát. Jelenleg kikötöttem ezt a riasztót, így a komfort elektronika működése helyre állt, a kulcsal tudom zárni és nyitni mindegyik ajtót. Előre is köszönöm a segítséget.
Indexvillogtatáshoz kell, hogy szét legyen választva a 2 oldal.
Üdv Inhouse
Ha össze-vissza kapcsol, akkor ott valamit elkötöttél.
Üdv Inhouse
Helo,
Sajnos ezt még nem én kötöttem be, az előző gazdája csinálta. kb fél éve van nálam az autó, eddig nem volt vele gond, az utóbbi időben kezdte el, először a csomagtartót nem nyitotta, aztán a bal hátsót, az utóbbi időkben pedig véletlenszerűen nekiáll riasztani. A csomagtartót megnéztem, ott az volt a gond, hogy bezárta ugyan az ajtót, de nyitáskor már nem működtete a motort. (vezetékek, motor rendben) Viszont ha kulccsal működtetem a központizárat akkor rendesen működik minden.
A riasztón belül szét van választva a két oldal mivel 2 külön relé van bent a két oldalnak(2x7A) és két kimente is van a riasztónak az indexek számára.
De javíts ki ha tévedek!?
Hát, ha külön relé nincs is, de 2 független érintkezője lehet neki...közben megnéztem, valóban nem oda kell, ezen van külön kimenet.
Akkor azt a 2 diódát még akármire is használhatod! Üdv Inhouse
Akkor jól gondoltam, hogy mégsem oda kell.
Köszi a segítséget.
Gyakran van 2 külön relé. Legalábbis a régebbi riasztókban. Olyan is előfordul néha, hogy az egyik beragad, és a fél oldala mindig világít.
Esetleg bizonyos tipusoknál az ajtókapcsolóhoz kellhet. Van, olyan, ahol külön van kötve a bal első ajtó, és egy másik körön a többi három.
Meg olyan is, hogy mind a 4 külön van. ![]()
Köszi az ötletet!
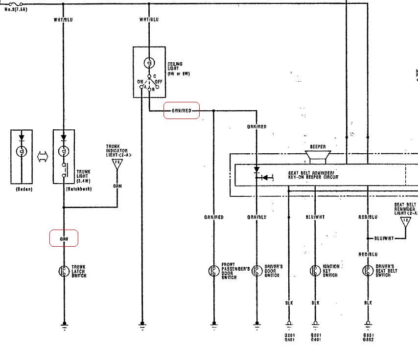
Utánanéztem nekem együtt van a két ajtó. Igaz a sofőr ajtó gyárilag diódázva van, a csipogó miatt. (Ha rajtafelejtődik a villany) Itt egy kép a kapcsolási rajzból:
Üdv!
olyan gondom van a Rhino ht 18 al vagy ennek régebbi típusával, hogy ha akulcsal bekapcsolom a riasztót akkor szól a sziréna, de nem tudom le oldani semmivel mármint a távirányítóval. mintha nem érzékelné a jelet. Az elemt kicseréltem és próbáltam másik távvezérlővel, de nem jó akor sem. tudna vki valamit segíteni ezen problémában?
Lehet, nem láttam még olyat.
Üdv Inhouse
Meg kell nézned, hogy a távirányító ad-e jelet.
Ha igen, akkor meg kell tudni, hogyan lehet ráprogramozni a riasztóra. Egyéb lehetőség, hogy nem ahhoz való... Üdv Inhouse
Eredetileg működött vele, csak egyszer meg kattant.
Aztán kapott új elemet mert a másik levolt merülve de igí sem tudtam kinyomni a visiítást. Hogy tudom megnézni h ad e jelet? Mondjuk 2 távvezérlővel is kipróbáltam egyikkel sem jű lehet hogy a vevő egység *** be?
Sziasztok, nalam is ugy vannak az ajtolampa kapcsolok, hogy a vezetoldal kulon van szedve es van rajta dioda is (gondom a csipogo miatt, illetve a tavkapcsolon egy kapcsolasra csak a vezeto oldal nyilik ki). Az lenne a kerdesem, hogy van annak valami veszelye, ha meg a dioda ele (vagyis a dioda es az ajtolampa kapcsolo koze) kotom be a riaszto negativra kapcsolo vezeteket? (van egy bemenet a riaszton, amin ha elesitett allapotban megjelenik a test, akkor kapcsolja a szirenat). Vagy ilyenkor a dioda utan kell kotni?
koszonom szepen emts
Üdv.:Mindenkinek!
Keresek SPAL AS80 riasztó bekötését. üdv.:qcy ![]()
Köszi ,de ez nekem is megvan !
De sajnos nem azonos, A csatija az AS80-nak 2x9 lábú. Ettől kezdve,már nem is jó. üdv.:qcy ![]()
Szia!
Parancsolj: AS-80 Wiring
Na most ha mondom, hogy ugyanaz!
Üdv Inhouse
Ok Köszönöm!
De ha jól megnézed a csatlakozót a rajzon,az 2x10 pólusú. Igaz a leírásban 2x9 pólusút ír. Akkor nem tudom a bekötést,mégsem. És a csatlakozón nem jelzi a színeket,így nem tudni melyik hová van kötve. Bocs,hogy akadékoskodok . De akkor sem tudom valójában hogyan van bekötve. ![]() |
Bejelentkezés
Hirdetés |