Fórum témák
» Több friss téma |
Nah, bekötöttem egy ellenállást, most annyira nem érzékeny.A kezem már nem kapcsolja.De vissza így se billent. Aztán kipróbáltam egy másik táppal.Azzal tökéletesen működik
.Nah mind1 12v ra kellet volna de valamiért csak a 6V tápról használható normálisan Szerintem akkor megoldom hogy a csengőt így akkor 1 relével kapcsolja majd.
Hello!
Szerintem nem a feszültséggel van a baj, hanem esetleg a tápfeszültség szűretlenségével. Mert ha 6V-ról működik, akkor 12-ről is kell. Próbáld ki pld. elemről, vagy aksiról. Az még esetleg probléma lehet, ha a kondi (elkó) szivárog, és 8V-ot nem éri el a feszültség benne. De ezt simán megmérheted egy multiméterrel, hogy meddig emelkedik a feszültség a kondiban. Mindig a tápfeszültség 2/3-ad részénél kell, hogy visszabillenjen. üdv! proli007
Nah, kísérleteztem és tettem egy kis ellenállást az eredeti tápra és működik vele.
, Be is kötöttem már az egészet a vezeték nélküli csengőmre.Remélem beválik.Köszi a segítséget.
Hali. Kipróbáltam az áramkört, és azon kívül, hogy az 555-ös tokozása jól arcon vágott akkorát szólt
azon kívül nem csinált semmit. Na erre mondjon valaki valamit. A panel a rajz szerint van, nincs zárlat meg ilyenek. Át nem néztem még, mert nagyon berágtam rá. Valaki valami okosat, ha tud jó lenne, mielőtt megvakulnék. Köszi!
Legközelebb ne fordítva rakd be az ic-t!
Ez ugyan nem okosság, inkább közhely, de nem Te vagy az egyedüli, aki már járt így...
Nagy ötlet! Köszi! Kár , hogy nem fordítva van benne. Nem vagyok annyira hülye, hogy ne tudjam melyik az 1. lába. Azért köszi az észrevételt.
Idézet: „Át nem néztem még, mert nagyon berágtam rá” Erre írtam amit írtam, és ez egyáltalán nem az értelmi képességeidet kérdőjelezte meg, inkább a fokozott figyelemre céloztam az áramkör élesztése előtt... Ha lenyugodtál, nézd át, mert az 555 forditott berakásnál, illetve fordított tápnál képes ilyen mutatványra.
Szia!
A konkrét kapcsolásról még mindég nem esett szó! ( Egy LINK az adott kapcsolásra jól jönne. ) Így elég nehéz lesz érdemben segíteni... De pár szót az 555-ről had mondjak. MIN - MAX Tápfeszültség 5-15V Ebben a tartományban biztonságosan üzemeltethető az INTEGRÁLT IDŐZÍTŐ. De bár működtették 3V-ról is egyes példányait. S katalógus szerint 18V az a felső tápfeszültség tartomány ami felett már az IC sérülhet... Ha lehet inkább kisebb időzítő kondenzátort és nagyobb R1 -R2 es ellenállást kell választani. Azzal a kisütő ( 555-nél 7-es láb ) áramát lehet alacsony szinten tartani... Mint minden áramkör, az 555-ös is érzékeny a bemenetére adott, a tápfeszültségnél nagyobb jelekre. Főleg a C-MOS falta képes a látványos parazita tirisztor jelenségre, aminek következményét le is írtad. Idézet: „és azon kívül, hogy az 555-ös tokozása jól arcon vágott akkorát szólt azon kívül nem csinált semmit.” Persze más okokra is visszavezethető ez a végeredmény. PL: A bemenetet érő statikus töltés... Tisztelettel: _jani_
Hali
Köszöntem a választ. Átnézem, módosítom, aztán meglátjuk mi sül ki belőle. ( remélem nem az 555. )mex! Bocs, hogy erősen válaszoltam. Sokminden összejött mostanság, és nem vagyok tulzottan humánus. Azért köszi a válaszokat. Rajta vagyok. Üdv.
Itt a rajz, amit megcsináltam. Most figyeltem meg, hogy ezen módosítot kobold, csak még nem néztem át, hogy mit. Lehet az a baja, nem tudom. Majd irok ha van valami érdemleges válaszom, de addig is ha tudtok valamit, az jöhet! Köszi. ÜDV.
Szia!
És működik is a kapcsolásod, vagy csak rajzon létezik?
A relét kapcsoló tranzisztor bázis ellenállása lett "rendbe szedve" De az alapkapcsoláson nem történt változtatás.
Valaki nem tudja,hogy ezt milyen programmal csinálták?
http://www.youtube.com/watch?v=7wgaA9Zq_ZI
Sziasztok!
NE555 felhasználásával szeretnék egy időzítő kapcsolást építeni. Feladat a következő: -gombnyomásra indul, vagyis bekapcsol -időzítés beállítható, 0-10sec -időzítés letelte után kikapcsol ha a már megnyomott gomb nyomva van tartva, úgy is marad a kimenete, ha viszont fel lett engedve, az időzítés letelte után alaphelyzetbe áll. ipari környezetbe kellene, így fontos, hogy megbízható legyen. tudom, hogy ez megoldható, 555 alapkapcsolás, csak nem jut eszembe, hogy mi a kapcsolás neve. tudtok segíteni? köszönöm!
Igen ez alapkapcsolása az 555-nek, az elnevezése pedig :monostabil multivibrátor.
Ha ipari környezetben használod, akkor fokozott figyelmet kell a tápfeszültség zavarmentesítésére fordítani!
Üdv. mindenkinek!
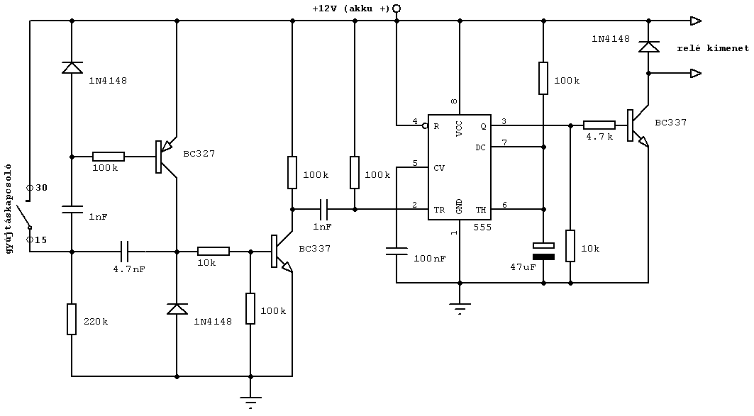
Nekem is az 555-el lenne egy kis gondom. Építettem vele egy monostabil kapcsolást, az itt található http://www.hobbielektronika.hu/segedprogramok/?page=monostabil555 rajz alapján. 8,5 V-tal táplálom, és a bemenő indító jelet is innen kapja egy nyomógomb segítségével, van egy lehúzó 10K ellenállás a kapcsoló és a bemenet között, valamint párhuzamosan egy 10n kondi a kapcsolóval. A C2-t szintén 10n-nak választottam. A probléma a következő: A kimeneti lábon alapállapotban a 0V (nyugalmi szint) helyett 7,8V van jelen, viszont ha megnyomom a kapcsolót, és ameddig nyomva tartom addig 0V-ra esik. Miután felengedem visszatér a feszültség rá. Tehát időzítésnek nyoma sincs. Megpróbáltam, hogy a reset lábat földre kötöm, mert ott van egy negálást jelző karika, de az se segített A kapcsolás ugyanaz mint ami a segédprogramban szerepel, az R ellenállásom 10K és a C kondim 220u, így 3másodpercig kéne kb. magas szinten lennie a kimenetnek, a bemenő impulzus után.Van ötletetek? Dávid
Íme a kapcsolási rajzom hozzá. A Tina mellesleg úgy szimulálja le, ahogy történik a valóságban is.
A trigger bemenetet tartósan magas szinten kell tartani! Ha a nyomógombot megnyomod ( H->L átmenet,) akkor a kimenet aktív H szintet ad ki, amíg a trigger bemeneten az L szint jelen van. Amikor a nyomógombot elengeded akkor az L->H átmenet indítja el az időzítést. S az idő leteltével a kimenet alacsony ( L ) szintre vált. Ez az alap állapot... ( Trigger = H, OUT = L )
Bocs!
A (kezdő) élindításos MMV így működik: A Trigger bemenet H-L éle indítja az időzítést! A kimenet L-ről H-ra vált amíg a beállított idő le nem telik. Ha a trigger bemenet tovább van L szinten mint a beállított idő, akkor a kimenet addig lesz magas H szintű amíg a trigger bemeneten nem lesz L-H jelszint váltás...
Nagyon köszi Jani a gyors, és pontos választ! Úgy lett, ahogy mondtad és működik az áramkör.
Én azt hittem, a bemenet L-H éle indítja az időzítést azért nem volt jó.
Nincs mit! Bár kissé megkavart az újraindítható időzítő de ezek szerint meg lett a megoldás!
Sziasztok!
Ajtóra belépésjelzőt szeretnék tenni , arra gondoltam, hogy a riasztóknál használt reed-es jeladóval oldom meg a dolgot, tehát csukott ajtónál zár, mikor nyílik, akkor megszakad az áramkör. Ehhez kellene nekem egy olyan monostabil billenőkör, ami akkor "indul" el, mikor az érzékelő megszakad, és a kimenete pozitív szintre emelkedik 5-6 másodpercre, mikor az érzékelő újra zár, nem csinál semmit a következő nyitásig. Gondolom 555-el megoldható, de ilyet nem találtam. Köszi: E.l
Szia! Ez az áramkör: Link, alapjában úgy viselkedik mint ami neked kell. Csak a BE nyomógomb helyett a KI állású reed reléket kell bekötni. ( Természetesen sorosan.
S idő érteket is a te igényedhez kell méretezni. Ebbe ez a kis segédprogram lesz segítségedre: Link. (( R=220K trimm + 47K; C=47uF; T1=2-13~másodperc)))Ez az áramkör mindenképp ad riasztást a kimenetén ha megszakad a riasztókör. Ha csak egy pillanatra szakad meg, akkor a beállított ideig lesz a kimenetén magas ( H ) szint. Ha a reed relé a beállított időn túl is szakadt, a kimenet addig lesz H szintű amíg a reed relé újra nem lesz zárt. Ilyenkor már nem lesz késleltetés a kimeneten.
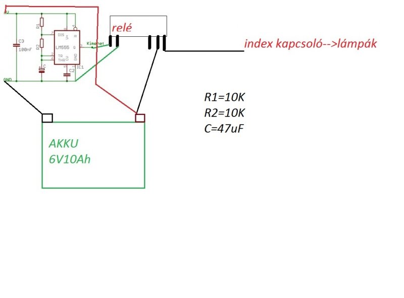
Hello.A mellékelt raj szerint működne az indexem?
Szia!
Az IC közvetlenül ne képes meghajtani egy relét, az sok neki! És a reléhez mindenképpen használj védődiódát! (párhuzamosan a tekercsel, mert kikapcsoláskor visszarúg és a tranyó meghalhat enélkül) ezt tedd mögé és egy picit tervezd át, mert így folyamatos tápon folyton kattogni fog a reléd.
A megoldásod nem oldja meg az általad felvetett problémát, mert a BC182 csak 100mA-es, az IC meg tud 200mA-t.
Egyébként ha a relé 200mA-nél kevesebbet vesz fel, akkor közvetlenül is ráköthető az IC-re, persze a visszafutó dióda azért kell, ahogy írod is.
Opsz, igazad van
nem is néztem, milyen tranyó az a rajzon... erre nem tudsz valami megoldást? Idézet: „Ehhez kellene nekem egy olyan monostabil billenőkör, ami akkor "indul" el, mikor az érzékelő megszakad, és a kimenete pozitív szintre emelkedik 5-6 másodpercre, mikor az érzékelő újra zár, nem csinál semmit a következő nyitásig.” |
Bejelentkezés
Hirdetés |




.Nah mind1 12v ra kellet volna de valamiért csak a 6V tápról használható normálisan
Szerintem akkor megoldom hogy a csengőt így akkor 1 relével kapcsolja majd.
, Be is kötöttem már az egészet a vezeték nélküli csengőmre.Remélem beválik.Köszi a segítséget.
azon kívül nem csinált semmit.
Na erre mondjon valaki valamit. A panel a rajz szerint van, nincs zárlat meg ilyenek. Át nem néztem még, mert nagyon berágtam rá. Valaki valami okosat, ha tud jó lenne, mielőtt megvakulnék. Köszi!

Megpróbáltam, hogy a reset lábat földre kötöm, mert ott van egy negálást jelző karika, de az se segített A kapcsolás ugyanaz mint ami a segédprogramban szerepel, az R ellenállásom 10K és a C kondim 220u, így 3másodpercig kéne kb. magas szinten lennie a kimenetnek, a bemenő impulzus után.
A (kezdő) élindításos MMV így működik: 







