Fórum témák
» Több friss téma |
Fórum » Csöves erősítő készítése
Ne feledd betartani a fórum viselkedési szabályait, és a topik megmaradásának feltételeit. [link]
A téma átmenetileg fagyasztva lett, hozzászólni nem tudsz!
Sőt, lehet hogy elég erősítésed lenne az EF80-nál, ha nemes egyszerűséggel felkötöd a segédrácsot az anódra egy 100 ohmos ellenállással.
Most hogy mondod a fűtés testje nincs a közös testen... úgyhogy ezt holnap ki is próbálom, erre nem is gondoltam. A táp, ha az anódot kérdezed, az alábbi, mint a kapcsrajzon. A 470u sok rubyconok a 150u pedig yageo.
Az 510 K-ról ne feledkezz meg a segédrácson, oda csak ohmos tétel kell.
Sziasztok. A segítségeteket szeretném kérni. Mennyi a min. és max. fűtő fesze a pl500-nak?. Következő kérdésem hogy nem-e lehetne valahogy belekombinálni a PCL86-ot előfoknak.? Mert googleba nem találtam ilyesmi rajzot pedig ez van ithol.. Köszi.
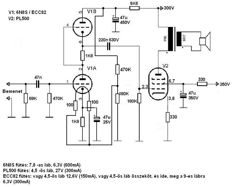
ECC82-d nincs valahol? Akkor itt ez a rajz.
Üdv. 27V. Előfokot tudsz csinálni a pcf802-ből és a pch200-ból is...
Néhány lehetséges kapcsolás.
Ami nem fért bele az előzőbe. Ezekből már lehet variálni.
Te, itt a tremolós és az RTD-s, az gitár előfok. Vagyis az RTD az torzítópedál, amit meg én köszönök!
Köszi a hozzászólásokat, de nincs ecc-m. Ha az említett csövekből csinálnék elő fokot akkor az elő foknak is kell kimenő transzformátor?, amit majdan a pl500 bemenetére illesztek? Csak azért kérdezek ennyit mert nem foglalkoztam abszolút csövekkel még, és nem szeretném ha netán a szemem alá "beköszönne" akár melyik is. Egyel talán eltud robbanni egy cső? Olvastam olyat hogy a kimenőnek régi Tesla hangfal 100V-os illesztő trafóját érdemes használni. Van egy ilyenem is. Még egy kérdés. : Jó az ha PC-tápnak a 230v DC-jét használom táp ellátásnak??? 288v
Sokáig írtam a pár soromat mert közbe ettem egyet meg mértem egy dc-feszt. Szóval köszi a kapcsikat
Nézd csak !
A Márk amit belinkelt rajzot azon egyértelmű nem a dolog van egy meghajtó cső aztán a végcső amire csatlakozik az illesztő , kimenő trafó ! ITT nem előerősítőről beszélünk , csak meghajtás amit igényel az előerősítő fogalma az mást takar ! Idézet: „szemem alá "beköszönne” Ezt hol olvastad ? Már láttam sok dolgot csöves téren is de még ilyet sosem tapasztaltam és nem is olvastam soha sehol ! A 100Voltos illesztő trafó az ide szintén nem jó , a csöves erősítő lelke az a kimenő trafó amit nem lehet sufni tuningolni , ezt csak is rendesen megtervezett és kivitelezett formában lehet elképzelni a barkácsolás kizárva ! / Ezt szintén hol olvastad ? / Idézet: „PC-tápnak a 230v DC-” Ezt a dolgot meg már 1000X kitárgyaltuk ezt a 230 Voltos dolgot el kéne már felejteni ez élet veszélyes !
Kedves Cirokl
![]() 1. Mint már írtam azt hogy Idézet: hsz. Ez magyarul annyit takar hogy bocsi amiért fél óráig nyitva hagytam a válasz küldő ablakomat és nem vettem észre a belinkelt képeket.„Sokáig írtam a pár soromat mert közbe ettem egyet meg mértem egy dc-feszt. Szóval köszi a kapcsikat” 2. Ezt a hsz.-t. Idézet: Értelemszerűen azért írtam mert mivan ha valamit rosszúl kötök, vagy rosszúl illesztek és 1 méterre állok a csőtől és a szilánk a szemembe stb....de a lényeg akkor is ott van hogy egyáltalán fel tud robbanni? na mind1.„és nem szeretném ha netán a szemem alá "beköszönne" akár melyik is. Egyel talán eltud robbanni egy cső?” 3. Nem linkelem be az oldalt mert hátha törölnek érte, de idézem amit az illető leírt. : Idézet: Erről ennyit.„Először próbáltam hálózati transzformátort használni kimenőnek, de akkor nagyon halk volt, és hamar torzított. A legjobb megoldás egy régi Tesla hangfal 100V-os illesztő trafója volt (olyan fehér hangfal mint amilyen a sulikban szokott lenni a termekben, folyosókon). A 100V bemenete az anód feszen, a szekunder pedig a hangszóróra. Így már egész tűrhetően szólt.” 4. PC-tápnak a 230v-nak a DC-jét...288v. ezzel nem tudom mit írtam rosszul, :S vagy miért nem szimpi...:S Én csak megkérdeztem szépen hogy ez a megoldás jó e így. Óké! hogy élet veszélyes, na de könyörgöm... 50v felett mi nem az??? Én legalább is így tanultam. A lényeg hogy hagyom az egészet mert úgy elment az egésztől a kedvem. Az eddigi hozzászólásokat köszönöm szépen mindenkinek a "csőhangzás" meg rejtély marad számomra.
Én személy szerint még sosem tapasztaltam hogy egy cső felrobbant volna , bármit is követtem volna el vele , lehetséges a történelembe már előfordult valaha de nem tudok ilyenről .
Az 100 voltos trafóval kapcsolatban meg ott a válasz a végén az idézetedben , " Tűrhetően szól " Nem azt irja hogy jól , szépen ! Nos itt a PC tápos dolognál félre értés van , mert ezt hiába PC -tápnak nevezzük de a primer oldali DC feszültség az közvetlenül a hálózati feszültségből van tehát ez mint mondottam életveszélyes ha tetszik ha nem ! Ezért nem kell megsértődni mert azt merészeltem mondani hogy a hálózati feszültséggel nem játszunk . Ne maradjon rejtély a számodra a csöves világ ezért nyugodtan vágj bele csak a lehetőségekhez képest fogadd meg a tanácsokat amit itt vagy bárhol javasolnak az építéssel és a kísérletezéssel kapcsolatban , nem szabad ilyen könnyen föladni inkább bele kell mélyülni jobban a csöves világba .
Egy csöves erősítő nem olyan, mint egy IC-s, hogy megveszem a dolgokat a boltban 2000ft-ért, összerakom és szól. Itt kicsit bonyolultabb a dolog. Első dolog, hogy nagyobb feszültségről működik, aminél érdemes óvatosnak lenni. A Pc táp egyenirányított feszültség kicsit sem veszélytelen.
A kimenőtrafóra rátérve. Ha bekötsz például egy 230612V-os trafót az talán szólni fog, de hogy? Ha bekötsz egy ilyen vonali illesztőtrafót, akkor azzal is szólni fog, de lehet annyira rossz lesz, hogy elmegy az egésztől a kedved. Minden típusú csőnek más és más kimenőtrafó kell. Nem csak úgy van az, hogy amit itthon találok azt rákötöm és szól. Nem megfelelő kimenőtrafó mellett ne várj csodát.
Helló CIROKL. Olvastam az egyenirányítás utáni feszültség eszmefuttatást. Ennek a kapcsolásnak az anódjához hány V szekunderű transzformátort ajánlasz? Először 213V körülire gondoltam, de már nem vagyok benne biztos. A táp úgy lenne megoldva hogy a Graetz-híd után sorba lenne kötve egy PY88-as az anódkésleltetés miatt. Előre is köszönöm.
250V-os szekunderű trafóval (325VDC - Tapasztalat!) jó lesz, a PY-on esik 15-20V szerintem egy fojtót még tegyél, azon is esik 5V, és meglesz a 300V
Azaz C-PY-C-L-C legyen a táp. A kondik 400V-osak legyenek.
Helló. Fojtó tekercset hogyan méretezzek és csináljak? Eddig még nem csináltam egyet sem. Hogyan álljak neki? Számolást vagy valami hasonlót tudnál adni?
Egy "kisebb" vasat (~5cm2) tekerj tele 0,3-as huzallal. Légrés pedig legyen 0,2mm. (Pont két réteg 80grammos fénymásolópapír.)
Azért egy Rdc-t számolj rá, csak hogy tudd mennyi feszültség fog rajta esni.
Meg persze a huzalátmérőt kell kiszámolni, attól függően mennyi áram fog folyni rajta.
Lehet hogy nagyon nagy hülyeséget kérdezek, de M vasú trafónál hogy lehet csinálni légrést? Légrést csak hipersil trafónál tudom hogy lehet csinálni, M magosnál sajnos nem.
Ahol a lemez fel van hasitva, ott kell "plusz rést"
késziteni.Flex, vékony korong, vagy reszelgetés. Babra munka. De ha az összenyomott lemeznél "átlátsz" a résen, akkor elég ha simán egy oldalról belemezeled.
Az szép meló. Ha esetleg nem nyomom teljesen össze a két vasat úgy nem jó? Esetleg fojtó tekercs nélkül nem lehet csinálni tápot? Bele őszülök annyiba kerül a huzal. Ezért csináltatom Fleta mesterrel a trafókat.
Üdv, megpróbáltam mindent, és egész jó
mondjuk a mályeknél nagyon nagy a torzítás... , de a magasak nagyon szépen jönnek. Hozok majd egy frekigenerátort, és megnézem az átviteleket. A rácson most jelenleg idejglenesen két 330OHm van párhuzamba kötve, nem volt időm ma venni másikat, úgyhogy itthon gyors összedobtam egy iylen rögtönzött megoldást. A fűtés ugye stabil egyenfesz.. nemgondoltam, hogy ennyire beleszól a brummba, de mégis, ugyanis lekötöttem a testeket, és szinte teljesen megszűnt. Szerintem a rács ellenállást az EF-nél még majd valahogy kikisérletezem a megfelelő értéket. De ha a legrosszabb esetre gondolok, akkor kicsik a kimenő vasaim(25W 5cm2)... aminek nem igazán örülnél, mert eléggé kellemetlen kimenőt tekercselni... de ha már csak annyit kéne vele csinálni akkor egye fene szerzek két 10-es vasat és megcsinálom... Úgyhogy köszi mindent, ha van valami tipped esetleg torzításra a mélyeknél, ami nem a kimenőre irányul, akkor azt szívesen megfogadom, és majd még rakok föl frekigenerátoros teszteket .
Nincsmit.
Azért tettem fel minden rajzot ami ezekkel a csövekkel kapcsolatos, mert szerintem így könnyebben átlátható, könnyebb megérteni és könnyebb összehozni belőle valamit.
Szia !
Az sajnos nem jó. Amit mayky linkelt fotó, úgy kell kivitelezni. A tápot készitheted áteresztőtranzisztorosra is, de Nekem eddig a legjobb eredményt az egyenirányitócső/C-L-C szűrés hozta, ezért inkább ezt tudom ajánlani.Ha a csöves egyenirányitás nem járható számodra, akkor maradhat félvezetős, de ez után is C-L-C szűrést ajánlok.
Bocsi, hogy összekevertem az előerősítőt és a meghajtás fogalmát.
Nem kel bocsánatot kérned nincs miért , sokszor én is írok mindenfélét .
|
Bejelentkezés
Hirdetés |












mondjuk a mályeknél nagyon nagy a torzítás... , de a magasak nagyon szépen jönnek. Hozok majd egy frekigenerátort, és megnézem az átviteleket. A rácson most jelenleg idejglenesen két 330OHm van párhuzamba kötve, nem volt időm ma venni másikat, úgyhogy itthon gyors összedobtam egy iylen rögtönzött megoldást. A fűtés ugye stabil egyenfesz.. nemgondoltam, hogy ennyire beleszól a brummba, de mégis, ugyanis lekötöttem a testeket, és szinte teljesen megszűnt. Szerintem a rács ellenállást az EF-nél még majd valahogy kikisérletezem a megfelelő értéket. De ha a legrosszabb esetre gondolok, akkor kicsik a kimenő vasaim(25W 5cm2)... aminek nem igazán örülnél, mert eléggé kellemetlen kimenőt tekercselni... de ha már csak annyit kéne vele csinálni akkor egye fene szerzek két 10-es vasat és megcsinálom... Úgyhogy köszi mindent, ha van valami tipped esetleg torzításra a mélyeknél, ami nem a kimenőre irányul, akkor azt szívesen megfogadom, és majd még rakok föl frekigenerátoros teszteket .
Azért tettem fel minden rajzot ami ezekkel a csövekkel kapcsolatos, mert szerintem így könnyebben átlátható, könnyebb megérteni és könnyebb összehozni belőle valamit. 




