Fórum témák
» Több friss téma |
Hello.
Jól néz ki a Quad -od én is szöszmötölök most vele, hagy kérdezzem meg a hűtőbordát honnan veted ?, mert hasonlót szeretnék én is rátenni.
Nem vettem sehol. Alkalmi lehetőség volt, barteleztem. Volt pár darabom, de már elfogyott.
Bármilyen más borda is jó lehet, aminek van egy sík felülete, ha felállítod a tranyókat.
Az rendben van, csak a nyákon szerettem volna rögzíteni a hűtőbordát is de marad akkor a klasszikus módszer. Azért közi a gyors reakciót.
üdv.
Vagy az "L" profil. Az is jó megoldás, én sokszor használom.
Szia!
Igaz, hogy nem nekem szól a kérdés, de az úttörő ahol tud segít. Hűtőbordailag ezt a linket nézd meg, van nekik MO-n is képviseletük. Ittmindent megtalálsz. http://www.fischerelektronik.de Üdv.
Helló.
Köszönöm a linket, közben sikerült beszereznem hozzá T idomot amivel meg tudom oldani a panel egyidejű rögzítését is. Nem a reklám helye, de az urbánelektronikánál tudtam venni ilyen idomot szerencsémre, mert egyébként sok helyen forgalmaznak ilyesmit csak nem kis menyiségben hanem 6 m es szálakban, na de gond letudva, tippeket köszönöm.
Sziasztok. Nem tudna-e esetleg valaki segíteni abban, hogy honnan tudnám megszerezni a legelső telefóliás Quad nyomtatási rajzát? A segítséget előre is köszönöm.
Ide föl van rakva képként, azt átrajzolod mondjuk sprint layoutba és máris megvan a nyomtatási rajzod.
De az is lehet, hogy valaki felrakta már laybe is ide.
Egy érdeklődő vetette fel, lehetne-e szimpla végtranyókkal (az eredetihez hasonlóan) megépíteni az R.Ludwigos módosítást.
Természetesen lehet, és ha nem erőltetjük a 8ohm-tól kisebb impedanciájú hangszórókat, akkor ez semmiféle gondot nem is okoz. Ennek szellemében "leradíroztam" a rajzról a többlet elemeket, és átterveztem hozzá a panelt is.
És egy újabb hozzászólás is kell a mellékletkorlát miatt, ami ugyanennek az elgondolásnak a TO3-as tokozású tranyóval történő kiviteléről szól, mert természetesen ezzel is megoldható az építés (sőt talán ez lenne az igazán indokolt).
A rajz azonos. Aki kedvet kap, annak küldök paneltervet, vagy akár kész panelt is (igény szerint).
Sziasztok! Csináltam pár fotót és egy kis videót az én Quad-omról! A kábelezés kicsit hanyag de az ugysem látszik! Van benne egy védelem,ledes kivezérlésjelző ami a videón "pont" üzemmódban müködik,és van egy külön fejhallgató-erősítő is!
Müködés közben
Helló, nagyon király a Vu-métered az erősítődben, ilyen villogású Vu-métert még nem láttam, esetleg nem adnád meg a kapcsolási rajzát a Vu-méternek? Köszi.
A kivezérlésjelzőt a HESTORE-tól rendeltem,majd a leírásban szereplő kapcs.rajzot beszkennelem és elküldöm!
A Quad-od tényleg olyan jól szól vagy én hallom rosszul? Nekem egész jónak tűnik. Azért kérdem mert szerintem ugyan kicsit eltorzítja a mikrofon de ahhoz képest egész jónak tűnik.Küllemre is egész jó lett.
Nos,ahogy kérdezed ugy van a válasz is!
tényleg szépen szól... tiszta éles,és erőteljes mély basszus,bár a hangfalak: 2db "baby.reflex" M.N.C Noir II mélynyomóval (120/240)és az eredeti piezzóval!
Oké, köszi előre is.
Tisztelet mindenkinek.Ne sajnaljatok azt a 2 tranzisztort es a 8 ellenallast es epitsetek meg a dupla tranzisztoros Ludwig-os Quad-ot ,Alkotonak van egy remek nyak-ja ,szerintem mindent penzt meger,ez a kapcsolas mindegyiknel szebben szol.Minden jot
Nem könnyű mindenki számára ideális megoldást találni. Ez a módosítás praktikus változtatásokat tartalmaz.
Ez valóban nem egy "mai" kapcsolástechnika, de akár dupla, akár szimpla végtranyóval is rakjuk össze, nagyon valószínű, hogy remek hangú erősítőnk lesz (lényegesen jobb mint azt sokan gondolnák).
Sziasztok!
Azt tudom, hogy a táp -230V-os részt, pláne ha nem toroid trafót alkalmazok, azt erősen le kell árnyékolnom, hogy az erősítő ne szedje össze a zajokat... Az lenne a kérdésem, hogy a már letranszformált feszültség kábeleit, amiben 50V fog menni, azokat a kábeleket is távol kell tartani az egyéb áramköröktől / alkatrészektől? Pl olyanra gondolok, hogy a hangerő szabályzó poti mellett futna el az 50V-os kábel, az mennyire lenne nagy gond? Előre is köszönöm a válaszokat!
Próbáld ki. Ha jóminőségű árnyékolt vezetékeket használsz a kisjelű áramköröknél, akkor nem fognak a vezetékek "antenaként " viselkedni. És vigyázz ne alakíts ki föld hurkot!
Szia!
A fentebb említett árnyékolt jelvezetékek használata mellett van még egy nagyon egyszerű szabály, amit mindig érdemes betartani: a nagyjelű vezetékeket (tápvonalak, hangszórókimenet) a kisjelű áramköröktől (bemenetválasztó, előfok) lehetőleg minél messzebb kell tartani. Mindez egyébként az egyenirányításra és a trafóra is vonatkozik, de ezt gondolom már mondanom sem kell. Ha kellően nagy a távolság a táp- és jelvezetékek közt, akkor akár azt is megengedheted magadnak, hogy egyiket se árnyékold le - ezt persze empirikus alapon kell eldönteni, azaz egy kicsit kísérletezni kell vele. És még valami.. ha magadnak tekered a trafót, érdemes egy kicsit alulgerjeszteni a vasat, mert sokkal kevésbé fog szórni. Továbbá érdemes lehet toroid vagy hiperszil trafót használni, szintén emiatt.
Szebence, cicóka, Gé!
Jó sok mindent összehoztatok itt "helyes huzalozás" címszóval. Sajnos ezek csak részigazságok, amiknek valós haszna aligha van. Gyakorlatilag arra nincs lehetőség, hogy egy dobozon belül nagy távolságokat valósítsunk meg. Szintén vitatható a jelentősége a ki és be-menetek közti távolságnak, mert a készüléken kívül már úgyis együtt futnak (közvetlen egymás mellett) ezek a vezetékek. Pl. ha megnéztek egy gyári készüléket (lehet nagyon drága vagy akár jelentéktelen hétköznapi is), szinte biztosan egyetlen kábelkötegbe lesz összefogva minden, és mégse zavarják egymást. Ettől függetlenül, a különböző fokozatoknak lehet egymásra hatásuk, amik ellen a logikus kialakítás (sok tapasztalat kell hozzá) általában megoldást jelent. Egy jó trafó persze sosem árt, de a hiperszilt csak nagyon óvatosan merném ezek közé sorolni. Sajnos annak a "vágott" felülete, akármilyen jól is van köszörülve és összeszorítva, mindenképpen egy jelentős szórási gócpont. A kisjelű árnyékolt vezetékek minősége (akár anyagában, akár a kivitelezés pricizsgében) sokkal kisebb jelentőséggel bír, mint maga a jól átgondolt huzalozási terv. Ha ebben nincs hiba, akkor már túl nagy baj nem lehet. És itt csatlakozik a témához az "empíria" (szép magyar kifejezés). Nincsenek tuti megoldások a huzalozásra. Egyik erősítő erre, egy másik meg másra érzékeny. Persze vannak jól bevált szabályok, és néhány komolyan figyelembe veendő érintésvédelmi szabály, de aranyigazság nincs. A kísérletezés (és a tapasztaltak értelmezése) nagyon sokat segíthet. De csak erre támaszkodni vakmerőség. Ettől sokkal bölcsebb dolog, megnézni hogyan huzaloznak az üzemek, milyen megoldások vannak a neves és névtelen erősítőkben.
Köszönöm mindhármótok válaszát!
Szeretném ha még idén üsszeállna egy dobozba a 2.1-es quadom, a trafót én fogom tekerni, csináltattam toroidot nagyon sok pénzért, de utólag derült ki, hogy nem jó... Hiába 1000VA mikor a szekunder huzal 1,5mm átmérőjű... Tudom, hogy utólag, pláne évek múlva nem lehet reklamálni, viszont a gyártó cégnek írni fogok egy email-t... Idézet: „Sajnos annak a "vágott" felülete, akármilyen jól is van köszörülve és összeszorítva, mindenképpen egy jelentős szórási gócpont” Hm.. ez nekem új információ volt, bár kicsit jobban végiggondolva azt kell hogy mondjam, az állítás teljesen logikus. Elvégre is nem lehetnek teljesen tökéletesek az összeillesztett felületek, légrés keletkezik, és így nyilván nem csak a vasban futnak majd az indukcióvonalak.. Ezt még így sose gondoltam végig. Idézet: „Szintén vitatható a jelentősége a ki és be-menetek közti távolságnak” Igaz, bár biztos ami biztos, én inkább a lehető legmesszebb szoktam helyezni őket egymástól - bajt nem okoz. Idézet: „Ettől sokkal bölcsebb dolog, megnézni hogyan huzaloznak az üzemek” Ez is igaz, de az a baj, hogy a 'gyári' erősítőkben sosem igazodom el. Ezt úgy kell érteni, hogy például ott a tápegység az előerősítő mellett, a végfok tápvezetékeinek kivételével sima árnyékolatlan szalagkábelekkel vezetékeznek mindent (igen, még a ki-/bemeneteket is), és mindezek ellenére egy fia brumm se jön ki az erősítőből. Fentieket egyébként egy '80-as évekbeli Yamaha hifierősítőben láttam pár éve, és azóta is csak azért hiszem el, mert magam láttam/hallottam. Szóval sajnos erre sem lehet hagyatkozni, mert nem tudjuk (legalábbis én nem tudom), hogy mindezt milyen trükkökkel oldották meg. Véleményem szerint e témában leginkább csak a kísérletezés marad egyetlen igazi, és elfogadható megoldásként.
Sziasztok!
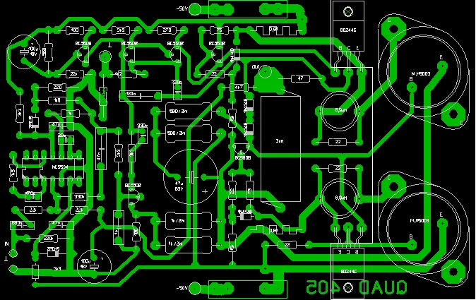
A közeljövőben tervezem egy Quad 405 építését. Fiatal koromban építettem én vagy három példányt is, de vagy eladtam, vagy elajándékoztam őket. Gondolkodtam sokat, de végül is az RT-s változat mellett döntöttem. Persze nem a 2N3442-es végtanyókkal, mert azokról nem jó tapasztalataim vannak. Ha valakinek kell a NYÁK terv, itt most közzéteszem. Üdv: Pioneer
Szép munka volt átrajzolni. A nélkül, hogy bárkit is lebeszélnék, van ennek a kialakításnak 4 alapvető hátránya.
- A kapcsolást kicsit feljavították azóta. - Erről a tervről kimaradt a bemeneti GND, és a táp GND különválasztása, illetve az őket összekötő ellenállás (pedig ez a rajzon egyértelműen külön van). Ez okozhat huzalozási problémákat. Továbbá a biztosítékok sincsenek rajta, mégis kimondottan nagy a panel. - Az alkatrészek mérete ma már nem ilyen. Ellenállásoknál ez nem probléma, de fektetett elkókat ma már nem olyan egyszerű vásárolni. - Ehhez egy egészen egyedi hűtőfelület kell, amit csak speciálisan lehet gyártani/gyártatni. Éppen ezeket próbáltam orvosolni ebben a tervemben. Ha nem publikus akkor nem írunk róla !
A 4 alapvető hátrányból 3-mat kb 1 perc alatt lehet javitani , a 4. et meg nem mondanám hátránynak mert a tranzisztorok felszerelése itt is meg más egyéb felszerelési módozatnál is hozzá értést igényelnek .
Meg aztán amennyi ember mind máshogyan gondolja ezért ennek a tervnek is van itt helye , miért nem lehetne klasszikusan építkezni , nem biztos hogy a modern kialakítások mindig jók még ha célra törőek is ! A mellékelt képet 1 perc alatt módoltam , ezért ha nem jó akkor lehet törölni!
Túlgondoltad amit írtam. Egyáltalán nem kell leírni az "alaptervet". Ennek semmi köze ahhoz mi régi és mi új. Konkrét változtatási igényekről van szó, amire több megoldás is kitalálható.
Amit te javítottál, szintén éppen azt mutatja, igenis ráfér egy kis korszerűsítés, csak most egy egyszerűbb utat választottál (A módosított rajzon van még számos egyéb modifikáció is). Amit én javasoltam, az egy másik lehetőség a sok közül. Nekem azért szimpatikusabb, mert én csináltam. Van akinek megtetszik, van akinek nem, de ez így van rendben. A hűtőfelülethez csatlakozó rész beszerzése sokaknak nagy gond. Ezért célszerű a legegyszerűbb sima "L" profilra tervezni (legalábbis ha megoldható). Az már csak ráadás, hogy ha nem a TO3 tokos változatot választjuk, akkor egyáltalán nem is kell csatlakozó közdarab. |
Bejelentkezés
Hirdetés |










tényleg szépen szól... tiszta éles,és erőteljes mély basszus,bár a hangfalak: 2db "baby.reflex" M.N.C Noir II mélynyomóval (120/240)és az eredeti piezzóval! 






