Fórum témák
» Több friss téma |
Mielőtt kérdezel, a következő két dolgot ellenőrizd!
I. A helyes tápfeszültségek megléte.
II. A kimeneten van-e egyenfeszültség.
Élesztés.
Ez sajna nem így működik. Egy transzformátorral csak a feszültséget növeled meg, nem a teljesítményt. Az inkább csökken a veszteségek miatt.
Hálózati dugasztápok nem rendelkeznek megfelelő teljesítménnyel az autós erősítők tápellátásához.
A transzformátor nem teljesítményt növel, hanem feszültséget alakít át. Ha minden veszteségtől eltekintünk akkor éppen azonos a felvett és leadott teljesítmény, de valójában mindig van veszteség, tehát a leadott kisebb lesz.
pl. a bemeneti oldalon (primer) 10V váltófeszültséggel táplálod, és közben 4A áram folyik (ez 40W), akkor a kimeneti oldalon (szekunder) 40V esetén 1A áram folyhat maximum (szintén 40W). Ha jobban terheled a szekundert (nagyobb áram folyik), akkor a primer oldalon is nőni fog az áram. Tehát kizárt a teljesítménynövekedés!
Ez nem apróhirdetési részleg!
A hangszórókat nem lehet csak úgy pőrén dugdosni össze-vissza, hacsak nem füstösítés, és fülünk munkapontjának határait feszegető kísérletről van szó. Az alapokat el kellene sajátítanod szaknyelvekből. Ajánlom Dumatyi nicknevű "házi könyvtárosunkat" e-téren.
Szaisztok
Segítséget szeretnék kérni.Kaptam egy STK442-110-es ic és kellene hozzá valamilyen kapcsolási rajz. Előre is köszönöm
Szia
Köszi a rajzot M az a 3-mas láb SUB.GND felíríttal?
Sziasztok!
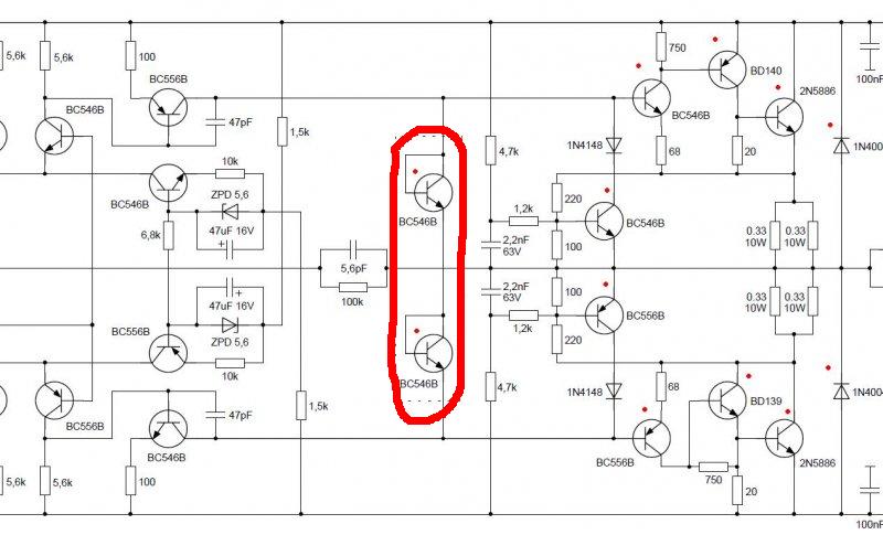
Egy kis segítségre lenne szükségem mert nekem minden ötletem elfogyott... Reflex RX500-as erősítőt javítottam. Korábban KD503-as végtranzisztorok voltak benne. Most 2N5886 típus került bele 4 db. Első körben kicseréltem a képen bejelölt félvezetőket. Sajnos nem lett jó mert nagyon torzítva szól. Tápfeszültség rendben. A másik csatorna szól rendesen. Majd kicseréltem a potmétereket és következő próbánál az össze tranzisztort. Természetesen az egy csatornához tartózó összes tranzisztort. De továbbra is torzít. Panelt, forrasztásokat 88szor átnéztem, átmértem minden rendben de mégis torzít. Kimértem a Zéner diódákat is azok is rendben. Itt elfogyott az összes ötletem és majdnem a türelmem is. Van valakinek ötlete, hogy mit mérjek, cseréljek rajta? Rajz
A nagy teljesítményűek biztosan jók azokat mértem. A többit is néztem de nem az összeset. Délután átnézem akkor azokat is. Mivel a rajz nem pontosan ugyan az ezért színkód alapján nézem át.
A tranzisztorok nem lettek párba válogatva. Gondolom az nem okozhat ekkora torzítást. Vagy mégis?
Nem! Már minimális hangerőnél is torzít.
Az összes tranzisztort újra cseréltem. Tegnap kiszedtem belőle őket, kimértem hibátlan mind
DC-t mérjél, a relé előtt. maxx 100mV lehet.
30-40 mV körül van úgy emlékszem. De , hogy terhelve vagy terheletlenül mértem már nem tudom. Megnézem azt is délután.
Én is RX-el küzdök, nálam az a probléma hogy a kimneti DC fesz, aminek 0 voltnak kellene lennie, 1 voltés szép lassan felmászik 10 voltra. A tápfesz pontos, 2x37 volt üresen mérve, de panelre kötve a negatív ág több mint fél voltot esik.
Van valami tippetek mitől lehet?
Jut eszembe! Nálam a biztosítékok be vannak forrasztva a foglalatba. Lehet , hogy nálad sem jó a kontakt valamelyik tápon.
Azok biztosan jók, napok óta csak méricskélek.
szia!
Ezek a tranzisztorok a hűtőbordán vannak?
Igen a tranzisztorok a bordán vannak. Az egyik fele működik az erősítőnek, onnan puskázok. Új végtranzisztorokat tettem bele, bemértem minden félvezetőt, a meghajtókat kicserélte, a 100 uf-es kondikat is kivettem, cserélen. Nem-e valamelyik bezavar. A tranyókat én sem válagottam párba, pedig van fél kiló még, de lehet hogy kicserélem válogatottra ha végképp nem találom meg a hibát. Átnézem a védelmet is, nem-e rossz valamelyik ellenállás. A tranyókat már kicseréltem, a diódákat bemérte.
Szia, szkóp áll esetleg rendelkezésre? Ellenőrizni lehetne a meghajtást, hogy honnan ered a torzulás, illetve, hogy azoka a régi elkók normálisan szűrnek e még. A kondikat zokszó nélkül cserélném ,a kis kerámiák is meg tudnak ám szivatni. Zener feszültségeket is ellenőrizd, illetve, hogy a bordán lévő tranzisztoroknak megfelelő e a szigetelése. Multi dióda vizsgálatban, és collector-borda zárlatot keresni.
Üdv!
Építettem egy sztereo erősítőt LM1875-ből, és a következő a gondom vele: Csillagpontba kötöttem be a testpontokat, mégis halk búgás hallatszik, ha rá van kötve a potméter. Ha leszedem a potit a bemenetről, és csak úgy lóg a levegőben a bemenő kondi lába, nincs búgás. Ha a kondi lógós lábát hozzányomom a csillagponthoz, elkezd búgni elég határozottan. Mi lehet a gond? Kapcsolás
Szia!
A hangerőszabályzó potméter föld felöli vége is a csillagpontba van kötve?
Igen. Az RCA-ről egyenesen bemegy a jel és a testpont is a potira, és onnan rögtön be a csillagpontba.
Az RCA el van választva az erősítő fémdobozától.
A fémdoboz rázavarhat a potira. A fémház is a csillagpontba van kötve? Egy 100-470 nF-os kondin keresztül is rákötheted a fémházat a csillagpontra, ha a galvanikus módon nem lehetne rákötni.
Próbáltam már, hogy egy vezetékkel a házat hozzákötöm a csillagpontra. azon kívül, hogy egy kis recsegés hallatszik, ahogy hozzáérintem, a búgás nem szűnik meg.
A legfurább az, hogy poti nélkül nem búg, de a bemenőkondit a csillagpontra kötve búg. Olyan erősítőm még nem volt, hogy a bemenetet rövidre zárva nagyobb a búgás-zúgás, mint nyitva Lehet, hogy a bemenet földjét nem a csillagpontba kéne kötni? De akkor hová? |
Bejelentkezés
Hirdetés |






)?




