Fórum témák

» Több friss téma
Fórum » Inverteres hegesztőtrafó
 
Témaindító: Gabi, idő: Aug 12, 2005
Lapozás: OK   163 / 565
(#) VillTMK válasza jimmi12 hozzászólására (») Dec 14, 2010 /
 
Klassz, szép munka.
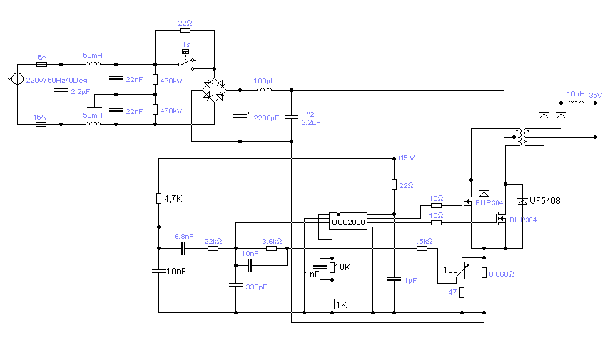
Én a kondik bekötését megváltoztatnám a rajz szerint, de csak azért, hogy az áram lehetőség szerint ne folyón oda-vissza a panelon. Persze ez csak az én véleményem.
Üdv.

kondi.JPG
    
(#) Zerocross válasza p_istvan hozzászólására (») Dec 14, 2010 /
 
hmm... még a transzduktor is eszembe jutott... de még így is komplikáltabb, mint amennyi előnye van. Tényleg... mennyi előnye is van egy PFM-nek? Vagyis mit jelent az, hogy megbízhatóbb. Csak attól nem lesz megbízhatóbb, hogy állandó szélességű impulzussal dolgozik. -szerintem-
(#) p_istvan válasza Zerocross hozzászólására (») Dec 14, 2010 /
 
Szerintem nem nekem akartad címezni...
Én csak egy megoldás szabadalmát tettem fel, ami lehetővé teszi hogy viszonylag kis méretű fojtóval kis áramnál nagyobb értékű induktivitású majd az árammal közel lineárisan csökkenő induktivitást készítsünk, ezzel a relatív hullámosság széles tartományban állandó lehet.

A PFM-ről nem írtam.
(#) Zerocross válasza p_istvan hozzászólására (») Dec 14, 2010 /
 
Hát inkább csak céloztam a kimeneti fojtó miatt. A kérdés inkább általános célú volt. Pár oldallal elébb beszéltünk a többiekkel együtt arról, hogy létezik a PFM-es hegesztő, mert megbízhatóbb, de senki sem részletezte.
(#) Temela válasza jimmi12 hozzászólására (») Dec 14, 2010 /
 
Hello
Mivel tervezted a nyákot? Nem tudtam megnyitni.
(#) p_istvan válasza Zerocross hozzászólására (») Dec 14, 2010 /
 
Szerintem a folyamatos zárlatot jobban tűri.
A hegesztéshez viszont talán szerencsésebb az impulzus szélesség szabályozás.
Esetleg a két üzemmódot keverni lehetne. Ezt egy mikrokontrolleres (PIC) vezérléssel egyszerűen meg lehetne oldani.
Valaki már tett egy PIC-es vezérlést régebben, amit pl. lehetne tovább fejleszteni.
(#) Wegg válasza Temela hozzászólására (») Dec 14, 2010 /
 
Sprint layout 5
(#) mpisti válasza p_istvan hozzászólására (») Dec 15, 2010 /
 
"Szerintem a folyamatos zárlatot jobban tűri."
Nem ez a legfontosabb érv mellette,hanem az,hogy üresjárásban a veszteségei elenyészőek a PWM-hez képest. A fix impulzusszélesség miatt még a maximális terhelésen se alakul ki olyan széles kitöltés(impulzussűrűség),mint a PWM-nél üresjárásban. Ezek a gépek üresjárásban 200Hz környékén ketyegnek, maximális terhelésnél 80kHz-ig is elmennek. Mivel a kapcsoló félvezetők fel és lefutási meredeksége fix,nem kell számolni azzal,hogy a kikapcsolásnál a rétegben töltés maradhat. Bár az is igaz,hogy a rétegürítést negatív feszültséggel gyorsítják. Az ipari gépek szinte kivétel nélkül PFM vezérlésűek. A PWM szabályozást a kisebb,olcsóbb gépek esetében alkalmazzák, kb.200A névleges terhelőáramig. Efelett a PFM a jellemző.
(#) Zerocross válasza mpisti hozzászólására (») Dec 15, 2010 /
 
Na itt hantoltuk ki a blökit!!
Idézet:
„A PWM szabályozást a kisebb,olcsóbb gépek esetében alkalmazzák, kb.200A névleges terhelőáramig. Efelett a PFM a jellemző.”
Mivel a 200A nekem a plafon.
Feltételezhetően nem is lehet ezen ipari gépeket ekkora (10...100%)tartományban szabályozni, mert nincs rá szükség. Ha nem így van javítsatok ki! Ebből eredően nincs is szükségük ilyen-olyan indukciós trükkre a fojtóhoz, ami ugyan lehet, hogy nagyon jó (ha sikerül 122-edjére eltalálni), de nekem nem kifizetődő kísérletezni.
Bár felmerült bennem a gondolat, hogy egy 20A effektív értékű, 70...90A csúcsértékű áramimpulzus-sorozattal hegeszteni vajon jobb, vagy rosszabb eredményt ad, mint, majdnem DC 20A-rel?
(#) mpisti válasza Zerocross hozzászólására (») Dec 15, 2010 /
 
Ezeket a gépeket pl. 5A-400A tartományban is lehet szabályozni. De létezik olyan típus,amelyik 1A-500A között állítható be, persze programozottan. Sőt, MIG üzemmódban a beállítható legkisebb munkafeszültség akár 8V-ig is lemehet(bár ennek nincs sok értelme)és 36V a teteje, 360A munkaáram mellett. TIG üzemmódban az adapteres változat képes pl. 5A alapáram mellett akár 200A értékű impulzusokat képezni 3-2500Hz között beállítható impulzussűrűség mellett. Azt hiszem,ezek a paraméterek jól szemléltetik a kétféle vezérlés közti különbséget. Azt viszont nem szabad gondolni,hogy a vezérlőköre olyan "egyszerű" mint a PWM vezérlésű gépeké. Bár a gyártói törekvések egyre inkább a mikroszámítógépes irányba mennek el,pl. a Fronius a legolcsóbb gépeit is mikrovezérlővel szerelt kártyával és planártrafóval gyártja. A trafó kivételével mindent a nyákra integrál,még a kapcsoló tranyókat is,aztán a javítás a komplett nyákcserével oldható csak meg. A gép újkori árának a 70%-áért. Nekem eltökélt szándékom egy 400A-es PFM vezérlésű gép lelkivilágának a megfejtése. Bízom benne,hogy még a tél folyamán sort tudok rá keríteni.
(#) Zerocross válasza mpisti hozzászólására (») Dec 15, 2010 /
 
Merész vagy! A 400A-es lelkivilágát illetően, bár ha van lehetőséged... én szurkolok Neked.
Hát kemény paraméterek amiket leírtál, és csak megerősítenek abban, hogy itthon a spájzban nem fogom tudni ezt kivitelezni főleg uP nélkül. Marad a PWM...
(#) kralikandras hozzászólása Dec 16, 2010 /
 
Sziasztok a Layout magyar változatát belinkelhetnétek-köszi.
(#) VillTMK válasza kralikandras hozzászólására (») Dec 16, 2010 /
 
Google a barátod, ne félj használni!
(#) kralikandras válasza VillTMK hozzászólására (») Dec 17, 2010 /
 
Köszönöm - lejött.Megvan.
(#) jacsu hozzászólása Dec 17, 2010 /
 
Sziasztok!
Végig olvastam a forumot,most van igazán káosz a fejemben.DDDDDDDD
(#) Ge Lee válasza jacsu hozzászólására (») Dec 17, 2010 /
 
Az jó mert a zseni azt átlátja.
(#) jacsu válasza Ge Lee hozzászólására (») Dec 17, 2010 /
 
Szivesen megnéznék pár képet a gépedről.Még emésztem a dolgokat,átolvasom a terminál forumot is,aztán a te gépedhez elkezdem gyüjteni az alkatrészt.Az ugye teljes hidas?Előzőekben belinkelt IGBT modul nem jo véletlenül hozzá?
(#) Ge Lee válasza jacsu hozzászólására (») Dec 17, 2010 /
 
Képem csak annyi volt róla amit ide felraktam. Miért pont az enyémhez? Itt a nyitóüzemű a favorit
Nem találom azt a modult, de vegyél inkább normális IGBT-t, azzal feljebb tudsz menni frekiben, lehet kisebb a trafó és a végén elfér a tenyereden az egész
Ha esetleg kell van egy E65-öm és 3db 470µF-om felesleges. Újak.
(#) jacsu válasza Ge Lee hozzászólására (») Dec 17, 2010 /
 
Azért megnézhetnédhttp://store.iiic.cc/catalog/powermodules/datasheets/CM15TF-24E.pdf mpisti azt irta hogy eljes hidashoz jo,ezért is gondoltam a te gépedre.Pénzembe nem került,gondoltam talán később megprobálnám vele.
(#) mpisti válasza jacsu hozzászólására (») Dec 17, 2010 /
 
olvassál csak vissza néhány oldalt. Konkrétan a 856834 sz. hozzászólást olvasd el a modullal kapcsolatban.
(#) staci123 válasza jacsu hozzászólására (») Dec 17, 2010 /
 
Szia,
félhíddal is elég nagy teljesítményt ki lehet belöle venni 3 fázisról... 3 felső meg a 3 alsó IGBT párhuzamossan + - 320Voltról... Akár színuszos rezonáns tápként is, ha nem túl magas a rezonancia frekvenciája...IGBT vezérlés trafós is lehet,hozzáilesztve valamelyiket az ellenüteműk közül amik itt vannak a fórumon...A trafó szekundere duó kapcsolásban... A Móricka ábra csak szemléltetésnek van...Bővebben: Link
(#) jacsu válasza mpisti hozzászólására (») Dec 18, 2010 /
 
Ez nem az a modul amire azt a választ irtad.Erre a 860117 hozzászolásodban reagáltál,és ott azt irtad elsősorban hidkapcsolásuakban alkalmazhato.Végig olvasva a forumot azért gondoltam erre a gépre majd valamikor később.A Maci nyitoüzemü,az ő gépe pedig teljes hidas,vagy nem jol értelmeztem?
(#) Ge Lee válasza jacsu hozzászólására (») Dec 18, 2010 /
 
Az adatlap alapján nekem lassúnak tűnik és gyengének is. 15A-t írnak rá (impulzusban 30A), amit én használtam arra 51A-t (impulzusban 204A) adnak meg 25 fokon.
Mivel 1200V-os meg lehetne próbálni azt (ha már mindenképpen ezzel akarsz építkezni), hogy a benne lévő 3-3db IGBT-t ellenütemben párhuzamosan kötöd, olyan lesz mint egy autós táp. Ehhez nehezebb trafót csinálni mert 2db primer kell nagyon szoros csatolásban (mondjuk együtt tekerve az egész és a végén szétválasztva ketté a sodrat). Jó nagy tüskék lesznek a primeren, kell rá egy erős snubber. A gate trafó viszont elmaradhat, egyszerűbb lesz az egész.
Hegeszteni ez a megoldás nem túl jó, de nem lehetetlen megcsinálni, láttam már ilyet működni szintén gyenge IGBT-vel, igaz hogy 60-65A-nél többet nem is mertek kivenni belőle.
Itt egy séma amivel még SPafi kísérletezett a terminálon.

spafi3.gif
    
(#) (Felhasználó 46585) válasza Ge Lee hozzászólására (») Dec 18, 2010 /
 
Meg lehet tekerni azt a trafót, csak olyan huzal kell hozzá, ami litze és a külső szigetelése kibír mondjuk legalább 3 kV-ot. Ilyen sokféle létezik, közös tulajdonságuk, hogy méregdrágák. A Tali Bt-nél lehet kapni egy fajtát, az a neve, hogy TEX-E. Ebben 7 szál 0,2 mm-es huzal van, egymástól is el vannak szigetelve és a külső szigetelése is megfelelő. Ha jól emlékszem, métere 140,-Ft. Ha együtt van tekerve a két primer, akkor már nem lesz a két primer között fellépő szórási induktivitásoknak olyan nagy tárolt energiája, nem kell abba olyan nagy snubber. Teljesítményre a Macié valószínű megfelelne. Ezt az energiát vissza is lehetne táplálni a betápra, vagy eleve olyan kapcsolást építeni, hogy a szórási induktivitások, meg a tranyók kimeneti kapacitása ( esetleg azok még megnövelve külső kondikkal ) egy rezonáns kört alkossanak, ami lehetővé teszi, hogy ZVS-ként történjenek a tranyók átkapcsolásai.
(#) BarnaPili hozzászólása Dec 19, 2010 /
 
Jóestét Uraim!
Tisztelettel jelentem,elindult az általam épített Maci.Lehet vele hegeszteni,egy pálcát tegnap este már elszikráztam vele.Üresjárásban 45 V van a kimeneten.Viszont érdekes hangja van az ívnek,sziszeg mikor hegesztek.Ez mitől lehet?
Szkóppal nézne a vezérlőjeleket az IGBT-k bázisában látni,hogy a négyszögjel lefutása nem hirtelen,hanem lankás,olyan 60fokkal megy lefelé.
A meghajtó trafóban E25ös mag van,amiben van 0,5 mm légrés.
István
(#) erdgab válasza BarnaPili hozzászólására (») Dec 19, 2010 /
 
Vedd ki azt a légrést az E25 magból és próbáld,mérd újra.
(#) BarnaPili válasza erdgab hozzászólására (») Dec 19, 2010 /
 
A légrést csak csiszolással tudom kivenni belőle,de majd csak holnap.Ha megcsináltam mérek és referálok.
(#) dara válasza BarnaPili hozzászólására (») Dec 19, 2010 /
 
Szia.Hát igen,nem olvasod el a gép építéssel kapcsolatos infókat.Már sokszor leírták,az E vasba nem kell légrés.Örülhetsz annak hogy az IgB ték nem szálltak el.Ha meg van szkópod akkor meg addig kellett volna állítani,javítani mig a négyszögjel nem megfelelő.
(#) erdgab válasza dara hozzászólására (») Dec 19, 2010 /
 
Örömmel üdvözöllek Barátom ,megyeget az építgetés(?),biztosan sok tapasztalatod van már.
(#) erdgab válasza BarnaPili hozzászólására (») Dec 19, 2010 /
 
Szerintem,meg tudod csinálni,ha akkor sem lesz jó,akkor előfordulhat,hogy magot kell cserélned.
Következő: »»   163 / 565
Bejelentkezés

Belépés

Hirdetés
XDT.hu
Az oldalon sütiket használunk a helyes működéshez. Bővebb információt az adatvédelmi szabályzatban olvashatsz. Megértettem