Fórum témák
» Több friss téma |
Sziasztok!
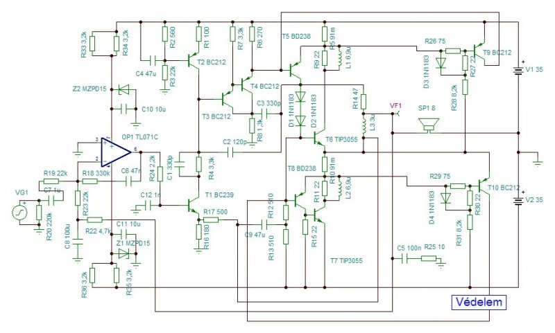
Bemodelleztem 2 évvel ezelőtt a Tina-ba a Quad-ot. Mellékelem a fájl-t. Kicsit átrajzoltam, hogy érthetőbb legyen a működése. A modellen ki tudjátok próbálni a változtatások hatását.
Itt a rajz is hozzá.
A mellékletet töröltem, mert rengeteg hiba volt benne. Ha valaki megépíti, csak füst lesz belőle. Frankye
Biztos nem a tápban van a hiba,nekem egy 250w-os EREA E84 TR250 es trafóm van 2db siemens 10e uf 63v os és 2db 4700uf 63v os kondival graetz hiddal.Ehhez az egy csatornához röhögve elég szerintem.
Én 8Ohmos hangszóróval nem tudom kipróbálni,nem a legjobb megoldás de megnéztem úgy,hogy sorba kötöttem a hangszóróval egy 4Ohmos teljesítmény ellenállást,azzal nincs változás. Mikor reccsen,a hangszórón mintha rántana egyet,de nem lekoppan,mert az jócskán messze van még tőle.A tápnál ilyenkor sincs számottevő esés az stabil. A képeken amiket mellékeltem a panelról ,nem láttok semmit ami esetleg nem megfelelő?
Ellenőrizd le az 1 ohm és kisebb ellenállások értékét, sajnos sok az olyan, ami vagy egytizede a ráírt értéknek, vagy éppen a tízszerese.
Mikor újra összeraktam,valóban találtam benne olyat,ami v.mi oknál fogva teljesen más értéke volt mint a szinkód amit mutatott (bár én ezt a szinkódos megoldást rohadtul utálom az ellenállásoknál,az értékét sem lenne nehezebb rányomni,mint a néha felismerhetetlen szineket).
Most ha megint lepucolnám a panelt,akkor már muszáj lennék újat csinálni ,mert mikor megkaptam akkor elég csúnyán nézett ki,de már a sok ki be forrasztásoktól pár helyen azért csak sérül a rajzolat.Jó lenne rájönni v.hogy másként a hibára és esetleg max. konkrét alkatrészeket,ami a problémát okozhatja kiszedni mérésre.
Szerinted ez így jó? A valóságban is 100V-ot adsz az IC-nek?
Végre valaki aki ezt látja, tudja.
:yes: Eddig nem is néztem ezt a rajzot. Valóban van vele baj, nem kevés.
Kedves Frankye!
Amit feltettem az egy szimuláció volt egyszerűsítve. Sehol sem írtam, hogy azt kell megépíteni, hogy egy valós kapcsolás lenne. Készítek egy cikket, a Quad működéséről, mert úgy látom ez 30 év után sem tiszta.
A szimuláció szempontjából mindegy volt az IC tápja, de igazad van, a cikkben rendesen ki lesz írva mekkora tápfeszt kaphat.
Kedves Frankye!
Azért az a rengeteg hiba túlzás volt, az IC tápja volt hibásan feltüntetve, mert a célom az átláthatóság, egyszerű követhetőség volt, de helyes, hogy törölted. Én más hibát nem látok a rajzban. De ha megjelölöd melyik verziót fogadod el működőképesnek, akkor azt szimuláltan felteszem szívesen.
A probléma az hogy a tina valamiért nem igazán szereti a QUAD-ot szimulálni. Egyszer rendesen berajzoltam, 3 nap kínlódás után sem akart normálisan működni, aztán hagytam a fenébe.
Látom már mit találtál hibának. Nos a szimuláció szempontjából teljesen mindegy, hogy a kondit a tápra kötöd-e, vagy földre, mert a szimuláció tápja ideális feszültség forrás, 0 ohm belső ellenállással.
Ezért, megfogadva a figyelmeztetéseiteket, az Urbán féle 200 W-os verzió lesz az alanya a szimulációnak, de most megpróbálom alkatrészpontosan. Sajnos a félvezetőket csak olyannal tudom szimulálni, amit a Tina-Ti felkínál, tehát erre majd ne figyeljetek, a lényeg nem ezen van.
Nálam rendben lefut a szimuláció, felteszem neked a kötés listát, azt ki tudod próbálni nálad.
Az eredeti (RT-s) rajz. Ha ezzel a tinád megbirkózik gratulálok neki.
Itt van az Urbán féle, ez fut. Kérem, ha hibát talál valaki jelezze.
Tudom fel kéne tennem a 8-ast, de mindig elmarad. Másrészt pedig egyszer már kipróbáltam, rosszabbnak tűnt mint a 7-es. Majd ha lesz kedvem berajzolom Multisim-be, csak ne lenne olyan macera.
No.
A Tina lebegőpontos számításainál van a hiba. Ha R4-t és C7-t kihagyod, rögtön működik. Ezekkel a tagokkal olyan 60Mhz-n gerjedést számol a Tina. T1-et csak nagyon alacsony forrásimpedanciáról fogadja el, mivel a kapcsolásba kamuból betervezett alkatrészeket keményen beszámolja. C7-nek kevés a Tina szerint az 1n. Megpróbálom a kamuk nélkül, de lehet csak holnap, mert megyek vissza Pestre most.
Szevasztok, fiuk ne haragudjatok de mi nyissa meg a TSC formátumot?.
Ráadásul unferek a Texas-ék, mert a 5534-t úgy makrózták le, hogy egyetlen pólus sincsen beletervezve, azaz a szimulációban ideális műveleti erősítőként fut és ez nagyon nem fer a többi gyártóval szemben.
Szóval Tina-ban 5534-el ne szimuláljatok semmit, mert nem lesz korrekt az eredmény. Jó az igazi IC-is, de azért nem ideális műveleti erősítő.
Nálam megy a rajzod (Tina8)!!
A következő módosításokra volt szükség: - A piezo hangszórót levettem a kimenetről. Nem tudom milyen a modellje, de egy sima 8 ohmos ellenállást tettem a kimenetre. - A tranziens analízist zero indulási értékekkel indítottam. - A tápfeszt megnöveltem (lehet, hogy enélkül is menne) - A kondiknak be kell állítani a stabil állapotnak megfelelő kezdő töltés értéket, különben meg kell várni amig beáll a stabil állapot (amíg a bekapcsolási traniens lejátszódik) Ez a quad esetében elég hoisszú idő, leszimulálni meg még sokkal hosszabb.... A kondik kezdő töltését úgy szoktam modellezni, hogy sorbakapcsolok vele egy DC feszültségforrást, de egyébként ez másképp is megoldható a Tina-ban. - A bemenő jelet kisebbre vettem mert alaposan túlvezérelte az erősítőt.
Nekem ez volt a legjobb amit ki tudtam hozni belőle, erre is kell egy fél percet várni, addig csak fűrész alakú félszínusz van. Ha változtatok valamit van hogy a szkóp el sem indul, konvergencia hibát ad ezért sem erőltettem tovább. Az a fura hogy a QUAD-on kívül szinte minden más működik. Már rég nem érdekel. Elég ha szól.
![]() Ez a legutolsó TSC ez megy nekem is. |
Bejelentkezés
Hirdetés |


















