Fórum témák
» Több friss téma |
A DPScope firmware még nincs teljesen kész, hiányzik a pretrigger modul. A program kb. 2 Kb. Assemblerben írtam, mert úgy gondoltam, hogy a pontos időzitések miatt bizonyos rutinok mindenképen gépi utasítások használatával oldhatók meg. Ami a programra fordított időt illeti nem tudok pontos időt mondani. Ha volt időm, napi 1-2 órát fordítottam a programozásra, a tesztelésre. Egyszerre 1-2 egyszerübb rutint készítettem el, majd jött a tesztelés. A bonyolultabb rutinok bizony hosszabb időt vettek igénybe. Ezek közben kellett megtanulnom a DSPIC perifériáinak működését, demoprogramok tanulmányozását. Mindezek előtt fel kellett deríteni a pc-s program működését, hogy milyen parancsokat ad ki az egyes beállítások aktivizálásakor. A fejlesztéshez bootloadert használtam, ha valakit érdekel a dspic bootloader szivesen megküldöm. Különben a neten találtam, illeszteni kellett ehhez a pic-hez, és ragyogóan bevált. Szerintem ez az egyetlen free dspic bootloader amely más pic-hez is illeszthető, én legalábbis többet nem találtam.
Diódás megoldás. A 4szög generátor helyén az ADS ic. V2-re pedig memória egy bit lába.
Szerintem ez kompenzálás nélkül is elmenne. De 8 kondenzátort azért nem sajnálok a panelból.
Ettől jobb jelátvitelre szerintem nincs szükség. A kompenzáló kondenzátor ha ettől nagyobb értékre veszem akkor a lefutó él lejjebb csószik a 0V alá és negatív feszültség is megjelenik.
Hát köszönöm. Spóroltál nekem időt.
Az ellenállásos szimulációnál nem vetted figyelembe hogy a RAM-nak nem tisztán kapacitív a bemenete. Szerintem oda kellene még párhuzamosan egy ellenállás a C1 mellé.
Nincs mit. Körül belül mekkora az ellenállása annak a memóriának amit használsz?
A szimulációt Altium Designer-rel (alias anno Protel vagy DXP kinek mi tetszik. ) végeztem.
Erre a memóriára gondoltam csatornánként. (PDF)
Én 71256-ost fogok használni.
A bemeneti ellenállás ohmos összetevőjéről amiket eddig néztem adatlapokat nem írnak. Majd délután még keresgélek.
32Kx8 = 32768x8 minta. Ha a programban a kijelzőm vízszines felbontása 1024 pixel akkor 32 képernyőnyi adatot tud tárolni.
Erősen gondolkozom az FTDI helyett egy USB2.0 AVR-en. Már csak azért is mert ugye folyamatos mérésnél egyfolytában kell frissíteni a képernyőt. 1 képernyőnyi adat átvitele is elég hosszacska soros porton. Nem beszélve arról hogy én mikor le akarom állítani a mérést akkor viszont fullra akarom tölteni a memóriát és azt felküldeni további elemzésre.
Az ads830-nál mennyire érdemes külső referenciákat használni? Javít valamit rajta?
És találtam egy jó kis projektet, hátha megtetszik valakinek. Bővebben: Link max1180-at használ, ami elérhető tqfp tokban, így beforrasztani sem lehetetlen. 2x105Msps 10bit. Idézet: „Az ads830-nál mennyire érdemes külső referenciákat használni? Javít valamit rajta?” Ez attól függ hogy az AD converter ic bemenetén a mérendő feszültség milyen 2 feszültség között ingadozik. Pl.: az ADS830E-nél amit használok van REFT és REFB láb ahová a külső referencia feszültséget lehet kapcsolni. REFB: A legalacsonyabb bemeneti feszültség értéke. Ez lesz a kimeneten. Decimal 0. REFT: A legmagasabb bemeneti feszültség értéke. Ez lesz a kimeneten a legnagyobb érték. - 8bitnél: 255 vagy binárisan: 11111111 - 10bitnél: 1023 vagy binárisan: 1111111111
Kellene nekem egy kapcsoló ic ami olyan mint a 4066 csak éppen gyorsabb... Nem találok belőle AC verziót
Találtam: 74LVC2G66
1 tokban 2 kapcsoló. A paraméterei elég meggyőzőek. A sebesség 10ns alatt van 5V-on is. Ezzel akarom kapcsolni a memória tárolási sebességét az osztó ic-kre. 2 fajtát találtam belőle. SN74LVC2G66DCUR - ez a lassabb. No. of Channels:2; Turn Off Time:6.3ns; Turn On Time:3.9ns; Supply Voltage Range:1.65V to 5.5V SN74AUC2G66DCTR - ez a gyorsabb. Analogue Switch Type:Bilateral Switch; No. of Channels:2; Turn Off Time:2ns; Turn On Time:2.3ns; Supply Voltage Range:0.8V to 2.7V;
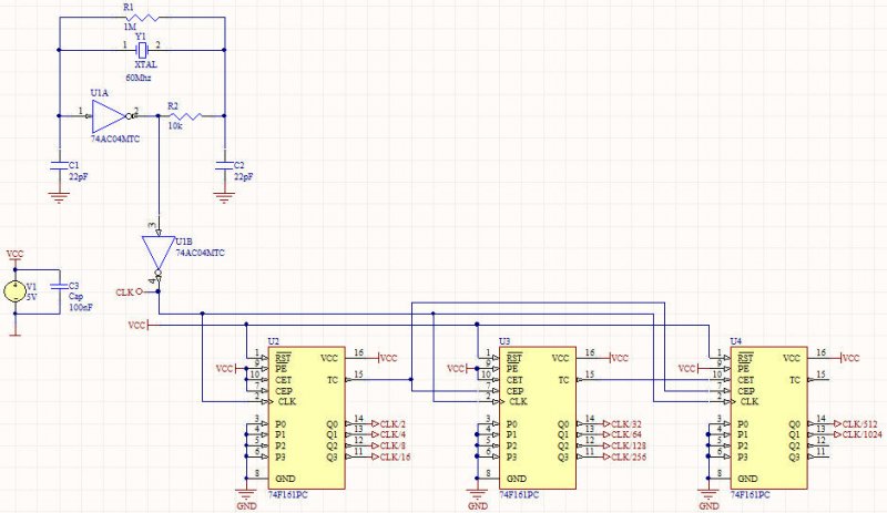
Aki kíváncsi rá... Gondoltam akit érdekel és nem tudja hogyan is osztja az ic az órajalet akkor az láthatja
Egy kérdésem lenne. Az analóg részben a legnagyobb anyagi vonzata a reléknek van, ahogy számoltam 12db relé ára 7000Ft körül van, ezt kicsit drágállom.
És a kérdés: a linkelt oldalon, amit már egyszer belinkeltem szilárdtestrelékkel van megoldva a dolog. A retnél egy dupla ilyen szilárdtestrelé (FDC 6323L/SMD) 98Ft. Ezzel némileg csökkenne az ára, és kissebb is lenne mivel ez smd. 6db ára ~600Ft lenne, vagyis a tizede!!! Lehet használni helyette, vagy akkor át kell tervezni az áramkört?
Nem használható, mert az ellenállása változik a bemenő feszültség függvényében. Lásd adatlapja 3oldal 5. ábra. Esetleg inkább olcsóbb reléket keresgélj.
Ajánlom figyelmedbe a Lomexnél kapható LMH6703MA típusú IC-t. Az adott alkalmazásnál sokkal jobb paraméterekkel rendelkezik az LM7171-nél. 1/7 zaj, jobb frekimenet (150MHz-ig 0.1% ingadozás) minimális számú külső alkatrész. Minta NYÁK is elérhető. Ára bruttó 780 Ft.
A tápfeszültséggel lehetnek gondok. A maximális +-6,75V.
Kíváncsivá tettél engem is. A LOMEX oldalán a keresővel megtaláltam, de ebből nem tudtam megállapítani hogy melyik kategóriában van. Tudsz ebben segíteni? Körülnéznék még abban a kategóriában.
Integrált áramkörök/smd/egyéb
Az utóbbi időben nagy érdeklődés mutatkozik a "bbatka" féle szkóp iránt. Ha valaki USBs kivitelre szeretné átalakítani itt talál hozzá segítséget http://www.techdesign.be/projects/017/017.htm
Bevallom nem nagyon értem. Addig rendben hogy a hőmérsékleti adatokat átküldi a PIC a PC felé az USB - párhuzamos átalakítón. Azt viszont nem értem mire kell a PIC soros kimenet a kapcsolásban.
Arra gondolsz, ami mellé oda van írva, hogy bootloader?
Vagy ha nem arra, akkor nem lehet, hogy az is valami bootloader dolog?
Igen. Talán egy programozó kártya megy rá?
Szia Attila
Idézlek „Bevallom nem nagyon értem. Addig rendben hogy a hőmérsékleti adatokat átküldi a PIC a PC felé az USB - párhuzamos átalakítón. Azt viszont nem értem mire kell a PIC soros kimenet a kapcsolásban.” Gondolom nem vagy egyedül, aki nem érti. Megpróbálom röviden ismertetni a lényeget. Maradjunk a „bbatka” féle szkópnál. Szkópodnál RS232 soros csatolást alkalmaztál 9600 Baudos sebességgel (vélhetően a 19200-as sebességet a PIC már nem tudta az egyéb műveletek mellett teljesíteni). Esetedben ez azt jelenti, hogy a legjobb esetben is csak 96000bit/s (1 start bit 8adat bit 1 stop bit). Szitko a korábbiakban leírta, hogy soros-USB átalakítóval sikerült csatlakoztatnia. Ez viszont csak azt teszi lehetővé, hogy a soros porttal nem rendelkező gépekhez is csatlakoztatható a ketyere. Az RS232-USB átalakító nem növeli a sebességet. Az RS232 sebessége a meghatározó. Viszont a PIC SPI sebessége akár a 20 Mbit/s-ot is eléri, ezért választotta a szerző a Demóban az SPI soros portot. Röviden az SPI-USB páros 20szor gyorsabb tud lenni, mint az RS232-USB páros.
fdh.hu. RET-nel van ADS822, ami 10bites, de csak 40MSa/s.
|
Bejelentkezés
Hirdetés |



















