Fórum témák

» Több friss téma
Fórum » Csöves erősítő készítése
 
Témaindító: seedz, idő: Márc 31, 2006
Témakörök:
Ne feledd betartani a fórum viselkedési szabályait, és a topik megmaradásának feltételeit. [link]
A téma átmenetileg fagyasztva lett, hozzászólni nem tudsz!
Lapozás: OK   1199 / 2208
(#) joepapa válasza oibacsi hozzászólására (») Máj 4, 2011
Miért nem 6E5P...? ugyanaz a teljesítmény egyszerűbb olcsóbb és jobb a hangminőség. Ugyanaz a táp és kimenő megfelelő.

6P14P-EV nekem is volt 4db nos de eladtam őket, az EL84 Tungsramoknak jobban tetszett a hangja.

(Én is EL84 el kezdtem...egy éve lassan)
(#) oibacsi válasza joepapa hozzászólására (») Máj 4, 2011
Olcsón tudtam párba válogatottat szerezni. Nyilván ki fogok próbálni több verziót, hogy melyik tetszik legjobban.
Meghajtás 12AT7, egyenirányítás 5U4GB.
(#) bosee hozzászólása Máj 4, 2011
HELÓ
Van nekem egy 100voltos erősítőm ami 250 ohmos.Namost csináltam egy feszosztót nagy p jü ellenállásokbol aminek kimenetére 8 ohmos hangszórót kötöttem ,hallgathatok igy rajta zenét??
(#) Bassmester válasza bosee hozzászólására (») Máj 4, 2011
Az úgy elég halkan fog szólni mert a teljesítmény nagy része hővé alakul az ellenállásokon.
(#) dragon073 hozzászólása Máj 4, 2011
Sziasztok !
Kaptam pár darab G-807 es csövet , szeretném kikérni a véleményeteket hogy érdemes e SE erősítőt építeni ebből a csőből , milyen hangja van ....válaszokat ( segítséget) előre is köszönöm
Gábor
(#) laci016 válasza dragon073 hozzászólására (») Máj 4, 2011
Szerintem nem érdemes az SE mer kb 6wattot juttat a hangszóróra,de jelentős torzítással.Nekem PP-ben van 807-em és nagyon tetszik a hangja:telt,dinamikus,sugártetródához méltó
De ez még nem azt jelenti hogy nem szól szépen SE ben csak akkor nagyobb vcs-t is kell alkalmazni.
Kb 75 wattig lehet PP ben alkalmazni,viszont rácsáramos meghajtásban akár 100-110wattot is lead
(#) laci016 hozzászólása Máj 4, 2011
De a csövek érdekében nem érdemes 100 wattokkal hajtani mert az üzemóra csökken jelentősen.
(#) JZoli válasza dragon073 hozzászólására (») Máj 4, 2011
Szerintem keresd meg "lpkollektor" nicknevű úriembert, ő épített vele SE erősítőt.
(#) cseffo hozzászólása Máj 4, 2011
Hello!
Van egy pár PCL86 os csövem és arra lennék kiváncsi ,hogy meg oldható-e hogy kimenö trafó nélkül alkalmazzam? Én ugy néztem (nem értek a csövekhez ez les az első) hogy két részből áll a cső és alkalmazhatnám-e csak előerősítöként? A válaszokat előre köszönöm.
(#) Hajkeverő válasza cseffo hozzászólására (») Máj 4, 2011
Ha erősítőként akarod alkalmazni a teljes csövet akkor kell a kimenőtrafó mindenképp de nem nehéz bontottat szerezni hozzá szerintem. Ha előerősítő akkor inkább használj ecc83-mat - ez van ha jól tudom a pcl86-ban is - de az ecc83 mind a két oldalt tudja kezelni , mert két trióda van benne! Persze ha nem akarsz csövet venni megfelel a pcl86 is, ugyan úgy kell fűteni csak szimplán nem kötöd be a pentódát ami mellesleg egy visszafogott teljesítményű el84.
(#) cseffo válasza Hajkeverő hozzászólására (») Máj 5, 2011
Köszönöm a gyors és szakszerű választ! Azért PCL86 mert azokat kaptam és valamit kellene vele kezdeni.
Még esetleg annyi kérdésem lenne ,hogy ha csak a triódát használom fel belőle akkor egy végfokhoz simán hozzá csatolhatom egy kondival?
A választ előre is köszönöm!
(#) cseffo válasza cseffo hozzászólására (») Máj 5, 2011
Még annyi lenne hozzá ,hogy a fütést ugy olvastam ,hogy 12.5V váltakozó fesz. Meg lehetne oldani ezt egyenfeszről ? És ha igen akkor hány voltrol fütsem? 12.5 /gyök 2 és annyi egyen feszt adjak neki?
(#) Ricsi89 válasza cseffo hozzászólására (») Máj 5, 2011
Ugyanannyi kell egyenfeszből is.
(#) biji válasza dragon073 hozzászólására (») Máj 5, 2011
Érdemes , építsd meg azt a 807Se-t. / Feltéve ha nem kell 2X3500W/
(#) bakos13gab válasza dragon073 hozzászólására (») Máj 5, 2011
PP-ben eléggé jó a cső. Én az AV760 rendszerében tudtam eddig meghallgatni, de ott 900V a tápfesz és csúcsra vannak járatva. Ekkor kijön a 80W is, 60W simán. Hát SE nyilván más beállítást igényel. Mindenképpen érdemes kipróbálni. Viszont ha nincs hozzá semmid még, elgondolkodnék egy PP trafó tekertetésén. Több kakaó alig magasabb áron.
(#) czapek hozzászólása Máj 5, 2011
Sziasztok!
Bocsi ha olyan kérdést teszek fel ami már korábban elhangzott de nincs valakinek a birtokában olyan SE kapcsolási rajz ami jó PL509,PL519,6P45C csövekhez?.Természetesen ha van részletes leírás a kimenő transzformátorhoz,táphoz akkor azok is kellenének....sajnos nekem nem sikerült beszerezni semmi olyat ami használható
Segítségeteket előre is köszönöm
(#) vikipapa hozzászólása Máj 5, 2011
Szia! Nekem van egy, de az sajnos PL504-hez való. Kis átalakítással jó lehet PL509-hez is. Kiindulási alapnak jó lehet szerintem. A tapasztaltabb fórumtársak lehet hogy tudnak valamit kezdeni vele.

PL504 PSE.PNG
    
(#) dragon073 válasza biji hozzászólására (») Máj 5, 2011
Szia .
Nem kell , elég az 5 is Csak szépen muzsikáljon
(#) mark.budai válasza czapek hozzászólására (») Máj 5, 2011
Szia!
Adok egy rajzot, ez a végfok, itt van hozzá a kimenő terv SM102a típusú hiperszil trafóra.
Adok hozzá táp rajzot is, de azt előbb le kell rajzolnom.
A 47k-s potival úgy kell beállítani a feszt, hogy az 1 ohmos ellenálláson 90mV-ot mérj egy műszerrel..
(#) FordPrefect válasza czapek hozzászólására (») Máj 5, 2011
2005 RT Évkönyv 52 oldaltól.
(#) mark.budai válasza mark.budai hozzászólására (») Máj 5, 2011
Megrajzoltam a tápot is. A 470u-s kondik 160V-osak.
A kimenőhöz még annyit, hogy a primereket sorba, a szekundereket párhuzamosan kell kötni. A légrés 0,1mm.
(#) biji válasza dragon073 hozzászólására (») Máj 5, 2011
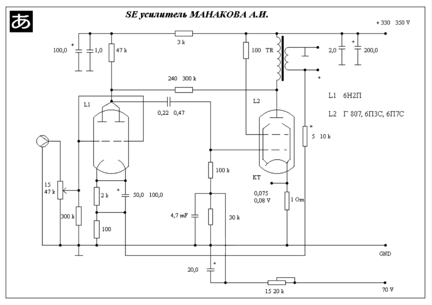
Ezt építettem meg, nekem bőven elegendő a teljesítménye. /7-8W/

807SE

G807SE.gif
    
(#) Hajkeverő válasza cseffo hozzászólására (») Máj 5, 2011
12.5-től 14.5-ig láttam már mindenfélét, ha váltófesz., akkor természetesen az effektív értékkel kell számolni, és ugyan annyi kell egyenből is.
(#) gkari válasza Hajkeverő hozzászólására (») Máj 5, 2011
Tényleg, én is láttam adatlapot 13,4V-tól 14,5-ig, szerintem a lényeg, hogy 300mA legyen a fűtőáram.
(#) czapek hozzászólása Máj 5, 2011
Sziasztok!
Köszi az eddigi segítséget,indulásnak már elegendő lesz....csak ennek a fránya éjszakás műszaknak legyen már vége....
Ötlete valakinek,hogy hol lehetne beszerezni 6P45C-t tartaléknak?Ha új az sem baj
Köszi
(#) tube_dani hozzászólása Máj 6, 2011
Sziasztok!
ECL86 SE-t építek. Előfordulhat, hogy ha a csőre csak a fűtés van bekötve, akkor alig vesz fel áramot a fűtőszál?
(#) Ricsi89 válasza tube_dani hozzászólására (») Máj 6, 2011
A fűtés mindentől függetlenül mindig ugyanannyi áramot vesz fel. Mennyi az az alig vesz fel áramot?
(#) tube_dani válasza Ricsi89 hozzászólására (») Máj 6, 2011
Most újra lemértem. Az előbb 6,6V-on pár mA volt az áramfelvétel, de szépen felizzott a cső. Nem csináltam vele semmit, és most 7V-on 330mA-t vesz fel. Most is izzik a cső. Lehet valami kontakt hiba volt. De a 7V kicsit sok lesz...
(#) tube_dani válasza tube_dani hozzászólására (») Máj 6, 2011
6.8V körül mozog. Áram 330mA.
(#) Ricsi89 válasza tube_dani hozzászólására (») Máj 6, 2011
Egy picit magas a fesz, 6,3V-ot kellene megcélozni. Fura, hogy csak 330mA-t vesz fel, amikor adatlap szerint közel dupláját kellene felvennie. Jól méred te az áramot? Váltófesszel fűtöd? Ha igen, akkor a multid váltóáramot tud mérni? És ha igen, akkor azt mérsz?
Következő: »»   1199 / 2208
Bejelentkezés

Belépés

Hirdetés
XDT.hu
Az oldalon sütiket használunk a helyes működéshez. Bővebb információt az adatvédelmi szabályzatban olvashatsz. Megértettem