Fórum témák
» Több friss téma |
Fórum » Csöves erősítő készítése
Ne feledd betartani a fórum viselkedési szabályait, és a topik megmaradásának feltételeit. [link]
A téma átmenetileg fagyasztva lett, hozzászólni nem tudsz!
Miért nem 6E5P...?
ugyanaz a teljesítmény egyszerűbb olcsóbb és jobb a hangminőség. Ugyanaz a táp és kimenő megfelelő.6P14P-EV nekem is volt 4db nos de eladtam őket, az EL84 Tungsramoknak jobban tetszett a hangja. (Én is EL84 el kezdtem...egy éve lassan)
Olcsón tudtam párba válogatottat szerezni. Nyilván ki fogok próbálni több verziót, hogy melyik tetszik legjobban.
Meghajtás 12AT7, egyenirányítás 5U4GB.
HELÓ
Van nekem egy 100voltos erősítőm ami 250 ohmos.Namost csináltam egy feszosztót nagy p jü ellenállásokbol aminek kimenetére 8 ohmos hangszórót kötöttem ,hallgathatok igy rajta zenét??
Az úgy elég halkan fog szólni mert a teljesítmény nagy része hővé alakul az ellenállásokon.
Sziasztok !
Kaptam pár darab G-807 es csövet , szeretném kikérni a véleményeteket hogy érdemes e SE erősítőt építeni ebből a csőből , milyen hangja van ....válaszokat ( segítséget) előre is köszönöm Gábor
Szerintem nem érdemes az SE mer kb 6wattot juttat a hangszóróra,de jelentős torzítással.Nekem PP-ben van 807-em és nagyon tetszik a hangja:telt,dinamikus,sugártetródához méltó
De ez még nem azt jelenti hogy nem szól szépen SE ben csak akkor nagyobb vcs-t is kell alkalmazni. Kb 75 wattig lehet PP ben alkalmazni,viszont rácsáramos meghajtásban akár 100-110wattot is lead
De a csövek érdekében nem érdemes 100 wattokkal hajtani mert az üzemóra csökken jelentősen.
Szerintem keresd meg "lpkollektor" nicknevű úriembert, ő épített vele SE erősítőt.
Hello!
Van egy pár PCL86 os csövem és arra lennék kiváncsi ,hogy meg oldható-e hogy kimenö trafó nélkül alkalmazzam? Én ugy néztem (nem értek a csövekhez ez les az első) hogy két részből áll a cső és alkalmazhatnám-e csak előerősítöként? A válaszokat előre köszönöm.
Ha erősítőként akarod alkalmazni a teljes csövet akkor kell a kimenőtrafó mindenképp de nem nehéz bontottat szerezni hozzá szerintem. Ha előerősítő akkor inkább használj ecc83-mat - ez van ha jól tudom a pcl86-ban is - de az ecc83 mind a két oldalt tudja kezelni , mert két trióda van benne! Persze ha nem akarsz csövet venni megfelel a pcl86 is, ugyan úgy kell fűteni csak szimplán nem kötöd be a pentódát ami mellesleg egy visszafogott teljesítményű el84.
Köszönöm a gyors és szakszerű választ! Azért PCL86 mert azokat kaptam és valamit kellene vele kezdeni.
Még esetleg annyi kérdésem lenne ,hogy ha csak a triódát használom fel belőle akkor egy végfokhoz simán hozzá csatolhatom egy kondival? A választ előre is köszönöm!
Még annyi lenne hozzá ,hogy a fütést ugy olvastam ,hogy 12.5V váltakozó fesz. Meg lehetne oldani ezt egyenfeszről ? És ha igen akkor hány voltrol fütsem? 12.5 /gyök 2 és annyi egyen feszt adjak neki?
Érdemes , építsd meg azt a 807Se-t. / Feltéve ha nem kell 2X3500W/
PP-ben eléggé jó a cső. Én az AV760 rendszerében tudtam eddig meghallgatni, de ott 900V a tápfesz és csúcsra vannak járatva. Ekkor kijön a 80W is, 60W simán. Hát SE nyilván más beállítást igényel. Mindenképpen érdemes kipróbálni. Viszont ha nincs hozzá semmid még, elgondolkodnék egy PP trafó tekertetésén. Több kakaó alig magasabb áron.
Sziasztok!
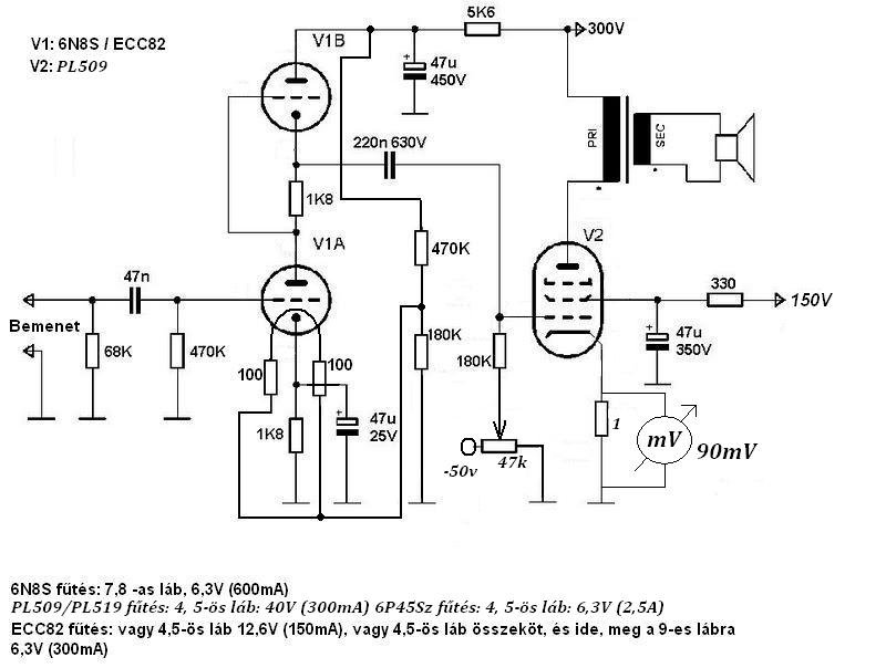
Bocsi ha olyan kérdést teszek fel ami már korábban elhangzott de nincs valakinek a birtokában olyan SE kapcsolási rajz ami jó PL509,PL519,6P45C csövekhez?.Természetesen ha van részletes leírás a kimenő transzformátorhoz,táphoz akkor azok is kellenének....sajnos nekem nem sikerült beszerezni semmi olyat ami használható ![]() Segítségeteket előre is köszönöm
Szia! Nekem van egy, de az sajnos PL504-hez való. Kis átalakítással jó lehet PL509-hez is. Kiindulási alapnak jó lehet szerintem. A tapasztaltabb fórumtársak lehet hogy tudnak valamit kezdeni vele.
Szia .
Nem kell , elég az 5 is Csak szépen muzsikáljon
2005 RT Évkönyv 52 oldaltól.
Megrajzoltam a tápot is. A 470u-s kondik 160V-osak.
A kimenőhöz még annyit, hogy a primereket sorba, a szekundereket párhuzamosan kell kötni. A légrés 0,1mm.
12.5-től 14.5-ig láttam már mindenfélét, ha váltófesz., akkor természetesen az effektív értékkel kell számolni, és ugyan annyi kell egyenből is.
Tényleg, én is láttam adatlapot 13,4V-tól 14,5-ig, szerintem a lényeg, hogy 300mA legyen a fűtőáram.
Sziasztok!
Köszi az eddigi segítséget,indulásnak már elegendő lesz ....csak ennek a fránya éjszakás műszaknak legyen már vége....Ötlete valakinek,hogy hol lehetne beszerezni 6P45C-t tartaléknak?Ha új az sem baj ![]() Köszi
Sziasztok!
ECL86 SE-t építek. Előfordulhat, hogy ha a csőre csak a fűtés van bekötve, akkor alig vesz fel áramot a fűtőszál?
A fűtés mindentől függetlenül mindig ugyanannyi áramot vesz fel. Mennyi az az alig vesz fel áramot?
Most újra lemértem. Az előbb 6,6V-on pár mA volt az áramfelvétel, de szépen felizzott a cső. Nem csináltam vele semmit, és most 7V-on 330mA-t vesz fel. Most is izzik a cső. Lehet valami kontakt hiba volt.
De a 7V kicsit sok lesz...
Egy picit magas a fesz, 6,3V-ot kellene megcélozni. Fura, hogy csak 330mA-t vesz fel, amikor adatlap szerint közel dupláját kellene felvennie. Jól méred te az áramot? Váltófesszel fűtöd? Ha igen, akkor a multid váltóáramot tud mérni? És ha igen, akkor azt mérsz?
|
Bejelentkezés
Hirdetés |


ugyanaz a teljesítmény egyszerűbb olcsóbb és jobb a hangminőség. Ugyanaz a táp és kimenő megfelelő.

Csak szépen muzsikáljon 


....csak ennek a fránya éjszakás műszaknak legyen már vége....
De a 7V kicsit sok lesz... 




