Fórum témák
» Több friss téma |
Fórum » Labortápegység készítése
Mit szeretnél mérni a műszerrel?
Mit jelent, a "3A-es deprez" műszer? Esetleg egy sima mutatós műszer, ami "gyárilag" söntölve van 3A-re? Ha ez utóbbiról van szó, és a kimeneti áramot akarod mérni, akkor csak a kimenettel sorba kötve tudod használni. R1 csak egy "fölösleges" terhelés, aminek szerintem vitatható az értéke. De ha mégis szeretnénk ilyet, a "lebegések" elkerüléséhez, akkor is bőven jó lenne egy 10k/0,6W érték.Ezen is folyik kb .3,3mA áram, ami már képes a poffert "terhelni".
Ha a v-2.7.1-re gondolsz (vagy annak valamelyik elődjére), akkor alapból nem. A "kapcsolt" főfeszültségtől független segédtápot kell biztosítani, ami az említett kapcsolásban nincs megoldva. Éppen ez az egyik előnye, hogy csak egyetlen bemeneti feszültséget igényel.
Bocsi, ezt elfelejtettem: áramot szeretnék mérni (de gondolom ezt kitaláltad).
Igen, természetesen söntölt deprez-re gondoltam. Akkor sorosan fogom kötni a kimenettel. Köszönöm a választ!
Most már nem tudom mit ajánljak majd a labortápba. Ugyan jobban bírta lényegesen -utólag nem tudom miért-, mint a másik típus, de távolról sem az igazi. Itt szemléltetem a valóságto.
Ez bizony rossz hír. Esetleg power fet-ben nem gondolkoztál...? :hide:
Hello.Szeretnék egy egyszerű de mégis nagyszerű tápot építeni.Az elvárásaim:0-maimum-ig állítható legyen fokozatmentesen(poti)a feszültség és a áram.Nem kell semmi védelem meg egyéb mindenttudás.A lényeg hogy lehessen állítani.
Trafónak egy 25,5cm2-es trafót szántam amit megtekerek nem tudom mennyire.A kimeneten(DC)30V-nál több nem kell. JA és nem kell szimmetrikus csak + és test.
Hogyan képzeled az áramállítást "védelem" nélkül? (Mert éppen ez a védelem, túláram védelem.)
Bocs félreérthetően írtam.Rövidzár védelemre gondoltam arra van bizti.Természetesen ami kell a megfelelő működéshez az kell...
Helló. Építsd meg ezt! (melléklet)
Én nagyon meg vagyok vele elégedve.
Ekkora véletlent.Pont ezt néztem ki
![]() .Alul mellékletbe oda van írva az 50V és 5A hez az adatok.Csak azokat kell módosítani? Esetleg egy NYÁK rajzot ha kérhetnék...
Kicsit nehezebb megtalálni, a névkeveredés miatt, de itt van.
Illetve van már picit módosított változat is, amihez van külön panelterv, de akár erre a panelre is "rá lehet drótozni" a modifikációt. Ezen én is azt csináltam.
Akkor ott valamit nagyon nem jól csináltál. Egy tranyó a másodfajú letörése miatt még annyit sem bír mint egy FET. Nekem az 1db IRFP 900mA körül megszólaló áramkorláttal lazán viszi a 90V-ot már 3 éve. Tranyót egyedül végfokba tennék, de most már inkább oda sem.
És öö mekkora NYÁK lap kell hozzá?HA vasalom akkor a 160x100sara felfér?
Elég a pdf fájlt kinyomtatnod. Pont jó méret. (a nyomtatásnál nézd meg azért hogy ne méretezze át, magyarul 1:1 arány legyen)
Találtam egy BD tranzisztorosat is, azt talán könnyebb összeszerelni.
A terv szerinti panel 152,4x83,82mm méretű, de itt azért nem számít egy fél mm ide, vagy oda.
Igen. Mivel nem vagyok otthon, nem tudom csatolni.
Ellenállás-zéner-poti-ellenállás-FET + egy sönt és egy tranyó az áramkorlátnak. Negatív oldalon ugyanez csak P csatornás fettel és pnp tranyóval. Ez nem ad akkora stabilitást mint egy hibaerősítővel rendelkező "labortáp" mert nincs a kimenetről feszültség visszacsatolás, de nincs is rá szükség, legalábbis a táplálandó áramkörök 99,9%-ánál biztos nincs. Amelyik áramkörnek mégis kell, annak úgyis saját tápja van.
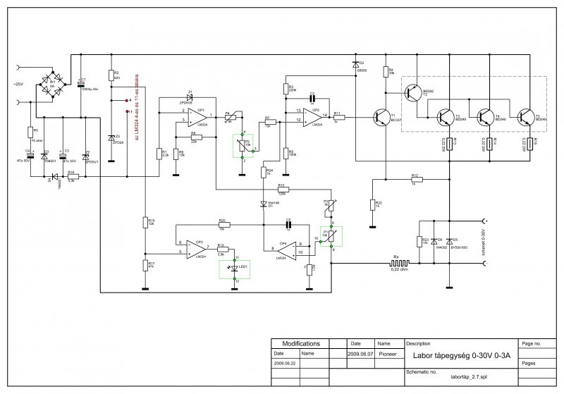
Az igényekre való tekintettel és a többféle módosítások miatt, közzéteszem a végleges 2.7.2-es verziót.
Az alábbi nyák rajz SOT93-as tokozású tranzisztorokhoz lett tervezve. A képeket csere miatt kivettem, lásd később !
Mivel valami okból nem sikerült módosítanom a hozzászólásomat, külön hozzászólásban írom le.
A T6, R25, R26 alkatrészek nincsenek a nyákra tervezve. Ezek egy későbbi igényt kielégítő védelmet hivatottak szolgálni. Akinek szüksége van rá, minden gond nélkül utólag is ráépítheti a kész panelra.
Két apró hiba hiba csúszott a kapcsolási rajzba.
Íme a javított rajzok.
Komplett az elektronika. Fotók itt.
Gratulálok :kalap:
Izgalommal várjuk a doksit.
Sziasztok!
Kezdő vagyok és kérdést szeretnék feltenni egy általános tápegységgel kapcsolatban: Építettem egy 12V-os 5A terhelhetőségű ipari tápegységhez egy 5V-os áramkört, melyről egy PC-104 alapkártyát hajtok meg. A kártya alap áramfelvétele max. 300 mA, de monitor csatlakoztatása után ez felszökik akár 900 mA - 1A-re is. Az áramkör meghajtására egy nagyon egyszerű kapcsolást csináltam: egy 5V-os KA78T05 stab. IC-t vele párhuzamosan a bemeneti oldalon 1 db 100ľF-os ELKO kondit és egy kisebb értékű tatntál kondit, a kimeneti oldalon pedig egy 100ľF-os ELKO kondit és egy 1kOhmos ellenállást kapcsoltam párhuzamosan. A gondom csak az, hogy a stab IC nagyon melegszik közel 1A-es terhelésnél és néha le is kapcsolja az áramkört. Igaz nagy hűtőbordát nem alkalmaztam (ez lehet hiba), de nem gondoltam, hogy ilyen nagyon fog melegedni! Félek hogy további melegedés hatására kiolvad a nyákból, vagyis is ég. Ha nagyobb hűtőbordát rakok rá, akkor megoldódik a gond? Esetleg mivel helyettesíthetem ezt az áramkört, hogy ne melegedjen ennyire? Köszi előre is a választ! Üdv.
Mindenféleképp kell a nagyobb hűtőborda, mivel ez a stabilizátor ic a kettő feszültség különbözetét szorozva a felvett árammal hővé alakítja. Így aztán közel 7W fűti a tokot, és a környezetét. Csoda, hogy egyáltalán túlélte, a beépített hővédelme dacára.
Az 1k-s ellenállás párhuzamosan a kimeneten minek van?
Igen kibírta. Akkor azt mondod, hogy tegyek rá nagyobb hűtőbordát és menni fog a dolog? Mert nekem az lenne a lényeg, hogy nap 24 órájában működjön. Persze az lenne a legjobb ha semmi sem fűtene a dobozban. Lehet ezt mással helyettesíteni?
Az 1kOhmos ellenállás terhelésnek van rajta, de kivehető ha nem kell!
Vedd ki. Nem kell az oda. De célszerűbb lenne a 7805 helyet valami kapcsüzemű stabilizátort használnod.
Vagy pedig TO-3-as tokozású 7805-öt használni. Az elvileg bír 1.5A-t. Bár én a kapcsüzeműt preferálom. |
Bejelentkezés
Hirdetés |











