Fórum témák
» Több friss téma |
Sziasztok!
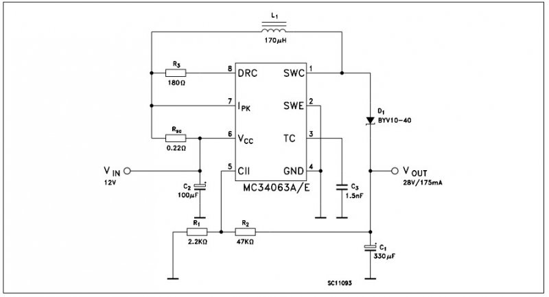
Egy akkumulátort (12v 10Ah, 160A indítóáram) szeretnék tölteni egy másik akkumulátorról hasonló paraméterekkl (12v 10Ah, 115a iá), mert a hálózati töltés nem megoldható. Állítólag egy MC34063-as IC-vel meg lehet csinálni. Az IC adatlapjáról kinéztem egy kapcsolási rajzot, ehhez keresem a megfelelő alkatrészeket. Leírom a tippjeimet, de kérlek, egészítsetek ki: Vout: 14v, 900mA Vin: 11,5-14,4V IC: MC34063ACN L1: 251 uH Rsc: 0.25 Ω D1: 0,6 V (VF) 1V (VSAT) C1: 152 nF C2: ??? C3: ??? R1: 0.19 Ω R2: ??? R3: ??? Köszi előre is!
Szerintem csak maga az IC karcsú lesz ide. Gondolom azért tartósan 1-2 ampert töltőáramot akarsz.
Én néznék inkább valami 3A-es STEP-UP konvertert.
Én úgy tudom, hogy 10Ah-s akkuhoz 1A töltőáram az ideális.
Jó lehet például a MP3213 ami szintén csak egy IC, de jóval újjabb fejlesztés magas kapcsolási frekivel és igen jó hatásfokkal ami itt lényeges lehet!
Igen , ha van időd. De egyébként a tool
nekem 500mA fölé nem is enged mert meghaladom vele az 1500mA-es kapcsolási áramot!!MC34063A development aid
Chipcad, 440FT nettó és van is éppen a weboldal szerint.
Végül is nekem mindegy, hogy milyen IC-vel (örülök a jó hatásfoknak), csak segítsetek abban, hogy milyen alkatrészeket vegyek még hozzá. Köszi, köszi...
Igen csak ezzel az a gond hogy itt még nincs a töltő sehol! Ha mondjuk merülve rakod rá az aksit akkor kirohan mind a 3,5A az aksira ami nem lenne jó.
Akkor használd inkább a MP2483-at és abban állítható a kimenő áram és a végfesz is. Az most esetünkben lényegtelen hogy ez egy led meghajtó.
Ok, ahogy látom ez is hasonló árban van (538Ft bruttó).
Ez jól hangzik, de sajna egyedül nem tudom eldönteni, hogy milyen értékű alkatrészek kellenek még hozzá.
12 voltos (11,5-14,4v) áramforrás esetén a kapcsolási rajzra már beírt értékek helyesek?
Sziasztok!
Miért van szükség MC34063 DC konverterre egy riasztóközpontban? Előre is köszönöm a választ. Üdv.: Peti
Hello!
Tolmácsolnám a kérdésedet. "Miért van szükség autóban motorra? Pedál is lehetne benne.." De azt sem lehet tudni miről kérdezel és mi okból.. De nézz utána a kapcsolóüzemű tápegységek tulajdonságainak. Főleg a hatásfok terén.. üdv! proli007
Sziasztok!
Nemrég kiszedtem az otthoni kerti lámpákból a napelemeket és sorosba kötöttem őket (4db). Így körülbelül 6 voltot ad, borús időben. De erős napsütésben akár 10-et is. Van egy ilyen mc34063 ic-m és arra lennék kiváncsi, hogy ezzel megoldható lenne-e stabil 5volt létrehozása még akkor is ha a bemeneti feszültség változik. Azt szeretném elérni, hogy az ipodomat töltse usb-n keresztül. Lehetséges lenne? Köszi a választ! Üdv: Bálint
Hello, elég fáradtak, ha csak annyit ad, nálam 16V a végeredmény, amúgy működik az a megoldás. Kb 2,7V-tól már működőképes az én esetemben. De valami gyik lehet vele, mert áramkorlát nincs, mégis jóval nagyobb töltőáramot tudok elérni, ha a direkt kötöm rá a fogyasztót a cellára.
Tegyél egy akksit a napelemre, ha muszáj, megfelelő, de egyszerű védelemmel. Az a baj, hogy a napelem belső ellenállása nagy.
Hát, tényleg elég gyengék ezek a cellák, mondjuk átéltek jó pár telet.
Szerintem csak valami kisebb akkumulátor töltésére fogom használni.
34063-al csináltam DC-DC konvertert.
Tökéletesen működik, de egy dolog mégis foglalkoztat. A kimenő oldalon 60-200mA terhelés van (változó, ez a két szélső érték, nem dinamikusan változik). Az alsó értékhez ~400uH induktivítás kellene, a felső értékhez ~130uH a bemenő ~11V alapján. Namármost. Énberaktam 330uH, ami működik is mindkét esetben, de kérdés, hogy ilyen esetben az induktivítást hogyan kell, érdemes méretezni? Erre sajnos sehol nem láttam választ.
Szia!
Nem tudom, de én még nem hallottam olyanról, hogy a tekercset variálni kellene a kívánt áramtól függően.
Márpedig a tekercs értéke nagyban függ a terhelő áramtól, ill. a bemenő fesztől.
Az adatlap szerint a különböző értékű "timing cap" különböző nagyságú on-off viszonyt eredményez, ami nem lineáris. Viszont a csúcsáram minden frekvenciánál egy értékben van maximalizálva, és az induktivitás értékét az adott frekire kell számolni. Az érték számolásánál ezenkívül figyelembe veszi a ki-be menet közti feszültségkülönbséget is.
Szóval, ha a legjobb hatásfokra törekszik az emberfia, akkor a legnagyobb értékű induktivitással kell számolni, ami a csúcsáramra van méretezve. De másképp is lehet közelíteni: a max áramot továbbra is figyelembe véve az időzítőkondi legnagyobb értékével számolva, kisebb frekivel -nagyobb induktivitással is elérhető a nagyobb hatásfok, márcsak a kapcsolási veszteségek csökkenése miatt is. Na meg az induktivitás ohm-os ellenállása is beleszól.
Köszi a választ! És egy ilyen 60-200 mA-es intervallumnál hogyan méretezzünk? Mert hát nem hiszem, hogy az jó lenne, ha egy ilyen széles kimeneti áramtartományú tápegységnél cserélgetni kellene a tekercset a jó hatásfok érdekében.
Igazából nem hiszem, hogy Te rászorulnál a segítségemre.
Mindenesetre ha nekem kellene a megadott értékekre méretezni az induktivitást, akkor a maximálisan megengedhető hullámosságot , az ic csúcsáramát, és a legalacsonyabb frekit helyettesíteném be a képletekbe.
Értem! És hidd el, hogy rám is érvényes a jó pap holtig tanul igazsága.
Mivel működés közben változik a terhelő áram, ezért a tekercs cserélgetés nyilvánvalóan kivitelezhetetlen.
(egy 7szegmenses kijelző áramkört táplál a kérdéses kapcsolás, ahol a szegmensek bekapcsolt számától függ az áramfelvétel). Amúgy én a legmagasabb kiszámolt induktivításérték közelébe raktab be, igaz alúlról közelítve (a felső értéket már nagyon soknak találtam). Viszont fontos az induktívitás ellenellása. Itt legalább a max. áram 2x-esét bíró induktívitást érdemes szerintem használni, mert különben nagyon leromlik a hatásfok, és az induktivítás is melegszik.
Rendben! Sikeres építgetést! Még annyit hozzá tennék, hogy érdemes minél nagyobb frekvencián működő konvertert használni a kis ohmos veszteségek elérése miatt. Gondolok itt a NHz-es frekin dolgozó modern IC-kre.
Sziaztok!
Két kérdésem lenne: 1. az 1. képen látható kapcsoláshoz kiegészítésként szeretnék tenni egy tranzisztort, hogy bemeneti 12VDC, kimeneti (max.)22,00 VDC 800-1000 mA-es kapcsolást tudjak létrehozni. 2. A 2. képen látható kapcsolással egyszerűbben meg tudnám-e oldani az előbbi problémát, ha igen, akkor mi mindent kéne változtatnom rajta? Szeretném, ha valaki megmondaná, hogy a bemeneti 12 VDC-hez mekkora áramerősség szükséges a stabil működéshez! Előre is köszönöm a segítséget!
Az első kép az negatív tápfeszt csinál, neked nem jó
A képlet relatíve egyszerű 22V * 1A = 22W hatásfok legyen 85% akkor 26W ebből ered, 12V és 2,2A áramra lesz kb szükséged. Nézd meg : google ts34063 .pdf ott van a jó rajz is.
Köszönöm a gyors választ, megnéztem a TS34063 IC-t, egyébként nekem is TS van itthon, de nem tudom egyikhez sem az értékeket.
Szeretném, ha segítenél. Előre is köszönöm. |
Bejelentkezés
Hirdetés |






Szerintem csak valami kisebb akkumulátor töltésére fogom használni.








