Fórum témák

» Több friss téma
Fórum » DC-DC konverter
 
Témaindító: Placi84, idő: Nov 10, 2005
Témakörök:
Lapozás: OK   35 / 133
(#) Hagens hozzászólása Máj 15, 2011 /
 
Sziasztok! Lenne egy nagy problémám, van egy nagy értékű stúdió dv magnóm, amibe tönkrement a dc-dc konverter. Ez egy kis fém tokos kocka, ezt szeretném kiváltani valami kapcsolással. A paraméterei be:14VDC, ki:
föld független kijelző fűtésnek 0V, 5.4V aztán hangolófeszültségnek +38V és a kijelző meghajtó ic-nek -27.5V. Kérem aki tudna segíteni, írjon! Nagyon sürgős lenne! Persze nem kívánom ingyen! Köszönöm!
(#) Szabadember válasza lazsi hozzászólására (») Máj 15, 2011 /
 
Szerintem a valós ok az adatlapban található:

The Current Sense (CS) input pin is used to sense the
peak input current of the boost converter. This can be
used to limit how high the peak inductor current can
reach. The current sense feature is optional and can be
bypassed by connecting the VIN input pin to the CS
input pin.

Nálam pont ez történt, ellenállás nélkül összekötöttem a Vin-nel. Természetesen csak azért hagytam ki, mert 0.05 Ohmos ellenállást kicsit nehéz találni.

Egyébként egy ultrahang adó (http://www.hestore.hu/prod_10022508.html ) meghajtásához szolgáltattam a +12V tápot 2db AA ceruza elemről.
(#) Papimanó hozzászólása Máj 15, 2011 /
 
Üdv mindenkinek!
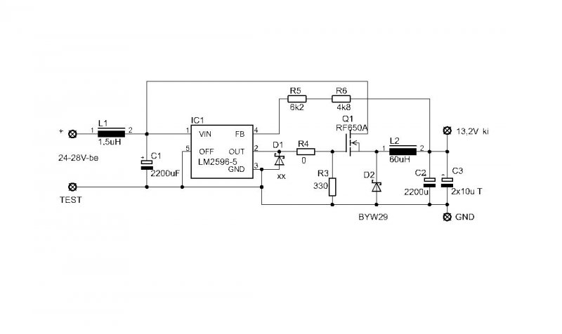
LM2596T-05-tel szeretnék csinálni egy 24-12V átalakítót.Sajnos az adatlapján nem találtam arra példát hogy hogyan számítsam ki az L2 értékét abban az esetben ha nagyobb teljesítmény érdekében egy fettel megtoldom a kapcsolást.A mellékletben szereplő kapcsolást építettem meg,de eléggé melegszik a fet.A kimeneten egy 12V 21W-os égővel 23,8V ig emelve a bemeneti feszt szépen megy,magasabb bemenő fesz esetén mindha gerjedne,sistergő hangot ad a tekercs,-és a szkópon nézve eltorzul a négyszögjel a fet surce elektródáján.Kérem ha valaki tudja az induktivitás kiszámításának a menetét ossza meg velem.24-28V bemenő feszről 13V kimenet kellene 5-6 A áram mellett.
Előre is köszönettel.Pista

táp_2.jpg
    
(#) csoki180 válasza Szabadember hozzászólására (») Máj 15, 2011 /
 
Lehet egyszerűbb a fajlagos ellenállással? A huzalpálya vastagságot úgy megválasztani sense ellenállásnak.
(#) Szabadember válasza csoki180 hozzászólására (») Máj 15, 2011 /
 
Milyen vastag vezetőpályára lenne szűkség ehhez? Érzésre a vékonyabbnak van nagyobb ellenállása. Jelenleg 0,3mm pályákat használok vasalásnál, és nem hiszem hogy 0,2 mm alatt működne a vasalás.
(#) spepe hozzászólása Máj 18, 2011 /
 
Hello!

Egy kis segítségre lenne szükségem egy ICL7660 használatában. Sajnos nem tudom eggyáltalán, hogy hogyan is kéne használnom. 5V-ból szeretnék 12V-os LCD meghajtó feszültséget létrehozni.

Ha nem jó helyre írtam akkor elnézést de nem igazán tudom, hogy ez hova férne be. :S

Köszönöm a válaszokat előre is!
(#) Szabadember hozzászólása Máj 18, 2011 /
 
Biztos vagy benne, hogy ez a megfelelő IC erre a célra? Ha jól látom akkor egy ilyennel csak invertálni , kettővel szorozni vagy kettővel osztani tudod a bemenő feszt. Ráadásul nem is stabilizált a kimenete. Sőt drága is.

Nézd meg az MCP1650-t CipCad-nál. 2.7Voltból akár 100V is tud csinálni, egy feszültség osztóval tudod szabályozni.
(#) spepe válasza Szabadember hozzászólására (») Máj 18, 2011 /
 
A háá! Köszönöm, nem igazán ismerem ezeket az IC-ket.

Akkor rendelek majd ilyet.
(#) spepe válasza spepe hozzászólására (») Máj 18, 2011 /
 
Bele olvastam a leírásba, hát nem tudom. Lehet, hogy csak én vagyok ilyen de ha tekercsekkel kell dolgozni akkor kicsit már elmegy a kedvem a dologtól. :S
(#) Szabadember válasza spepe hozzászólására (») Máj 18, 2011 /
 
Miért? Egy axiális tekercs kb ugyanúgy néz ki mint egy ellenállás, sőt ugyanúgy csíkokkal van jelölve az értéke. Megveszed, utána nagy levegőt veszel , becsukod a szemedet és beforrasztod

Most komolyan, az adatlap mintakapcsolása pont 12V-ról szól, előre ki van dolgozva, még a nyákterv is. Sőt minden le van írva, az összes képlet, a tervezés 90% megcsinálták helyetted az adatlapban.

Ráadásul tekercs nélkül elég nehéz lesz bármit is összehoznod, ami fesz átalakítás, szóval ha a tekercsektől elmegy a kedved, akkor lehet hobbit kéne váltanod.
(#) spepe válasza Szabadember hozzászólására (») Máj 18, 2011 /
 


Áhh nem úgy értem, csak akkor van gond ha nincs pont 3,3 uH-s tekercs. Amúgy mostanában kezdtem igazából ismerkedni velük és nagyon tetszenek.

De ha már itt tartunk akkor nem lehetne-e megoldani az egész dolgot egy sima 555-ös IC-vel és egy tekerccsel? Keresgéltem már a neten de nem sok sikerrel.
(#) Thomm hozzászólása Máj 18, 2011 /
 
sziasztok
Több TRACO DC-DC konvertert lehet párhuzamosítani nagyobb áramerősség érdekében?
(#) Szabadember válasza spepe hozzászólására (») Máj 18, 2011 /
 
Végülis, de a szabályzást hogy oldod meg? Elkezded "felpumpálni" a feszt, de mivel kezeled le a feedbacket (tudom, egy raklap logikai IC-vel )? Ráadásul elég precízen kell szabályoznod a +/-3% tűrés eléréséhez. Feedback nélkül nem lesz túl stabil a fesz, bár nem biztos hogy ez annyira számít.

Sok projekt van neten, ami uC-val készít DC/DC convertert. De ezeknél is kell tekercs, az az alapja!

http://www.ladyada.net/library/diyboostcalc.html
http://spritesmods.com/?art=ucboost&f=had -> ez egy poén projekt, itt az uC saját magának állítja elő a feszt, az általa vezérelt Step-uppal. A beindítás meg egyfajta kézi kurblizással történik (egy gombot kell pumpálni ).

Sőt wikipédián is le van írva hogyan kell boost convertert építeni.
(#) spepe válasza Szabadember hozzászólására (») Máj 18, 2011 /
 
Alapvetően nem a tekercsekkel van nekem bajom hanem inkább azzal, hogy nem tudom, hogy ha mondjuk házilag kell csinálnom egy tekercset akkor azt hogyan csináljam meg mondjuk 3,3 uH-sre. :S

(A szabályzást eltaláltad xD Gondolatolvasó vagy. O.O)

Egyébként maga az LCD nem olyan érzékeny ahogy észrevettem. Elméletileg már 10V-tól egészen 13V-ig működőképes mivel van benne stabilizátor. Csináltam a múltkor egy 555-ös IC-s Step Up-ot vagy 6 kondival és 6 diódával ami működött is csak hát elég sok helyet foglal.

Köszi egyébként a türelmet.
(#) Szabadember válasza spepe hozzászólására (») Máj 18, 2011 /
 
Ne csinálj tekercset, vegyél Lomexben vagy hestoreban. Ezek a boost-converterek általában az SMD Power inductorokat szeretik. 1-2 Ampereseket. Lomexben van jófajta 3,3uH-s power inductor, de szerintem bármilyen jó , csak a paraméterei megfelelőek legyenek.
(#) Poc hozzászólása Máj 20, 2011 /
 
Üdv!
Kellene nekem egy dc-dc konverter ami 5-35V bemenő feszből csinál 42V-ot.A kimeneten 1 amper körül lenne terhelve.
(#) Szabadember válasza Poc hozzászólására (») Máj 20, 2011 /
 
Pont 3 hozzászólással ezelőtt volt belinkelve ez a kalkulátor:
http://www.ladyada.net/library/diyboostcalc.html

Ilyen nagy áramoknál már jobban megéri csinálni szerintem.
(#) Steven84278 hozzászólása Máj 22, 2011 /
 
Sziasztok! Napelemes tápot tervezek építeni és szükségem lenne (max. 8A) 10VDC-ből (max. 8A) 20VDC-t előállítani. Tudna ebben segíteni valaki? A választ köszi előre is. S.
(#) spepe hozzászólása Máj 22, 2011 /
 
8A? Az rengeteg napelemmel. :S

Ha megnézed, hogy mennyibe kerül egy 0,250mA-t előállítani képes napelem akkor máris megérted, hogy mire gondolok.

Másrészről meg, eleve 20V-ot kéne csinálnod és ha kell azt 10V-ra levinni mert fordítva nehezebb.
(#) Szabadember válasza Steven84278 hozzászólására (») Máj 22, 2011 /
 
160W kihozni egy napelemből nem semmi, az egész tető napelemből lesz?
Én már 3A fölötti áramra is nehezen találok DC/DC converter IC-t. Viszont az látszik, hogy nem olvastad el még az előtted lévő hozzászólást sem! Ott a kalkulátor, amiből nekem az jött ki, hogy ez kicsit bonyolult vállalkozás lenne, 22A kibíró tekercs kell ehhez a kalkulátor szerint

Persze ha az ember nem lusta a Google használni, akkor hihetetlen dolgokat tud találni:
www.hxtmcu.com/master/totalproduct/ProductImg20/SM4518.PDF
(#) cimopata válasza spepe hozzászólására (») Máj 22, 2011 /
 
Miért mnnyibe kerül egy 0,250mA-s napelem?
(#) Lacq hozzászólása Máj 24, 2011 /
 
Üdv!

Kérnék kis segítséget.
100V-120V DC-ből kéne csinálnom max. 40V DC-t.
Az áramfelvétel max 2A lenne a kimeneti oldalon de átlagosan 600mA.
(igazából a készülék 40V-12V DC működik.
Nincs valami jó kis IC erre a feladatra?
(#) pucuka válasza Lacq hozzászólására (») Máj 24, 2011 /
 
Egy IC -vel valószínűleg nem fog menni. Egy olyan megoldást tudnék elképzelni, mint a PC tápokban van, ott is a hálózati fesz egyenirányításával nyert DC ből állítják elő a szükséges kimenő DC feszültségeket. Esetleg egy ilyen táp átalakításával is elérhetnéd a célodat. Tanulmányozd a PC, ATX táp átalakítása topikokat.
(#) Inhouse válasza Lacq hozzászólására (») Máj 24, 2011 /
 
Vannak olyan kapcsolóüzemű tápegységek, amik 90-250V-ig üzemképesek.
Ebből veszel egy 12V-osat és a készüléked közvetlenül a 12V-os részen táplálod.
Mivel a táp bemenete kapásból egyenirányítással kezdődik, a DC nem gond.

Üdv
Inhouse
(#) john94 hozzászólása Máj 28, 2011 /
 
Hello

Van itthol egy olyan trafóm,(egyenirányítottam)ami 10V-ot ad le 1,5 amperes terhelésig.Meg lehet csinálni,hogy 13V-ot adjon le 1 amperes terhelhetőségig?
Vagy már megint értelmetlent kérdeztem?
Köszi a segítséget előre is!
(#) pucuka válasza john94 hozzászólására (») Máj 28, 2011 /
 
Meg. Tekerd át a trafó szekunderét Picivel vékonyabb drót, picivel több menet
(#) proli007 válasza john94 hozzászólására (») Máj 28, 2011 /
 
Hello!
Aztán már csak az lesz a kérdés, mitől lesz a trafó, DC-DC konverter?
üdv! proli007
(#) john94 válasza proli007 hozzászólására (») Máj 29, 2011 /
 
[OFF]
Hello!
Ha egyenirányítom,akkor már DC és direkt nem szerettem volna áttekerni,mert nem hiszem,hogy összejönne.
Soha nem csináltam még ilyet,mert attól félek,hogy elrontom és majd "falhoz vág"
(#) proli007 válasza john94 hozzászólására (») Máj 29, 2011 /
 
Hello!
A DC-DC annyit tesz, hogy egyenfeszültségből állítunk elő egyenfeszültséget. Ha a kérdésedben az szerepel, hogy "Van itthol egy olyan trafóm" akkor az egy egyszerű tápegységre gondol az ember, amihez külön van topik..
Amúgy pedig sokkal ésszerűbb áttekerni a szekunder, mint egyenirányítani és az után egy DC-DC konvertert készíteni, ha már 50Hz-es trafó van benne. Ha erre gondoltál. (Esetleg elcseréled a trafód, vagy veszel másikat..)
De ha van a trafón egy kis hely, akkor nem szükséges letekerni sem, egyszerűen hozzátekersz 3V feszültséget, és sorba kötöd. De trafó típustól (kialakításától) függően, akár ügyesen be is lehet fűzni azt a néhány plusz menetet.
üdv! proli007
(#) john94 válasza proli007 hozzászólására (») Máj 29, 2011 /
 
Én arra gondoltam,hogy azt a trafót egyenirányítottam és abból a 10V-os egyenáramból szeretnék 13V egyenáramot.
Ezt a trafót is úgy lehet szétszedni,hogy vízbe belerakom és felforralom? Vagy Ti ezeket,hogyan szeditek szét?
Következő: »»   35 / 133
Bejelentkezés

Belépés

Hirdetés
XDT.hu
Az oldalon sütiket használunk a helyes működéshez. Bővebb információt az adatvédelmi szabályzatban olvashatsz. Megértettem