Fórum témák
» Több friss téma |
Sziasztok!
Megint lenne egy kérdésem! Néhány oldallal ezelőtt már segítettek, és be is vált, még egyszer köszi!TDA2030-as erősítővel volt bajom, növelni kellett az erősítését. Most viszont, tovább szeretném fejleszteni az erősítőm, hídkapcsolásúvá. Építek még egy TDA 2030-as erősítőt, és az egyik elé, fázis fordítót rakok, ahogy kell. Mi előtt ehez hozzákezdek, még alaposan utána szeretnék járni, hogy mégis hogy kivitelezzem, hogy tényleg jó legyen? Van egy áramkör, amit a neten találtam, mellékelem a rajzot! A rajzon, csak ez egyik oldalra van kötve egy műveleti erősítő, ami invertál, de a másik oldal előtt, nincs semmi! Helyes ez? Nem játszik közre az impedancia? Mivel két MONO erősítőről van szó, tudom hogy elméletileg nem ölik meg egymást, de biztos hogy jó ez az áramkör? Ha igen, akkor majd egy TL062 műveleti erősítővel szeretném megoldani ezt az invertálást, ehez tudnátok, valami használható alapkapcsolást? építettem már párat, amiben volt 2-3 ellenállás, köztük egy potméter, de sehogy sem működött. A választ előre is köszi! Üdv.: Jax
Hali kész a 2050 bár nem sokkal hangosabb szerintem mint a 2030 bemeneti jel ugyan az mind 2-ő nél.(asztali cd)
Annyival viszont jobb mint a 2050 hogy nem pattan se be se kikapcsolásnál csak nagyon minimálisat a 2030 meg pattan akkorát hogy félelmetes. Egy pentium 2 hűtőbordán van a 2db ic és melegszik egy kicsit a ventillátora megvan csak azt nem tudom hova kössem mert a tápon csak 6v van ha aszt egyenirányítom meg dobok rá egy kondit az elég lenne neki hogy kiszellőztesse a bordát ????????????
Ez a legegyszerűbb kapcsolás, a képen minden rajta van. Bővebben: Link
Műveleti erősítőnek NE5532-t ajánlok, vagy lehet bele tenni a drágább OPA sorozatból is.
Köszi!
![]() Na és akkor abból nem lesz baj, hogy csak ez egyik végfokozat elé teszek műveleti erősítőt?
Ahogy a kapcsolást nézem, úgy látom, hogy 2 oldalra kell a műveleti erősítő ugye?
Szia! Nem szükséges fázisfordítót építened. Elég a hagyományos kapcsolást egy mínusz egyszeres erősítésű véggel kiegészíteni. A TDA-s végfokoknál ez tökéletesen bevált. A tápod kialakításától függ a gyakorlati megvalósítás néhány részlete. Egyszeres táppal például így oldható meg.
Ha ezt az utat választod szívesen készítek pontos rajzot.
Szia!
Őszintén, ezt még így nem értem sajnos. A célom egyébként, hogy építek két TDA 2030-as kapcsolást, BD250/BD249-es végtranzisztorpáros kiegészítésével, amivel 4Ohm-on 40W-ot tudok kicsikarni az erősítőből. Ha ezt hídba kötöm, akkor pedig 4Ohm 100-200W lenne a kimeneten, és olvastam, hogy ehhez fázisfordítót kell használni. Persze nálam a legfontosabb, hogy minél olcsóbb legyen, és minél jobb minőségű! A te módszered sajnos elég kínai nekem, csak egy feszültség osztót látok pirossal kijelölve, meg egy földre kötött kondit. El tudnád magyarázni, hogyan működik ez? ha tényleg jó, és olcsó, akkor ezt választom! ![]() Üdv.: Jax
Az alábbi link mutatja azt a 40W-os végtranzisztoros kapcsolást, amit hídba szeretnék kötni
40W-os TDA2030 BD250/BD248 párossal A tápot, a mellékelt képen látható áramkörrel valósítom meg, mivel akkumulátorról van szó! Még a BD tranzisztorokkal kapcsolatban lenne az a kérdésem, hogy mekkora hűtőborda ajánlott neki? Gondolom elég méretes.. Üdv.: Jax
Ezt keresed? Ilyen egytáposra átrajzolva link.
Amúgy 12V akksihoz 4ohm hangsugárzóval (csúcsáram 3A) abszolút semmi értelme. Erre a célra remek IC-k vannak, minimális passzív alkatrész igénnyel.
Azt a jó k.. O.o 3A??? :O
Akkor marad az első elképzelés, csak simán hídbakötöm az áramkört, végtranzisztorok nélkül. Így alapon, 0,1A az áramfelvétele, ha csúcsrajáratom, ezzel bír 98 órát.. Ha egy másik áramkört építek, hogy stereo legyen, akkor 0,2A lesz, akkor már csak 50 óra lesz az üzemidő. Ez is elég nagy csökkenés, szóval maradok ennél. Akkor tudnál segíteni ebben a hídbakötés dologban? Hogy kell a Te módszereddel? Üdv.: Jax
Remélem a tükör-szimmetrikus feliratokon el tudsz igazodni.
Köszönöm!
![]() De ez nagyon jóféle kapcsolás! Annyi bajom viszont van vele, hogy ez MONO :-\ Nekem olyan híd kellene, amivel stereoban is tudom használni :\ De nagyon köszi, még ezt felhasználom máshova..
Én talátam erre valahol már egy kapcsolást a neten , engem is érdekelne a dolog . Amit te írsz , lehet kétszer 40w , illetve egyszer 100w. Ez az a rajz. Ezt itt meg is csinálta valaki és működött . Át kellene nézni kicsit agyalni rajta de nem sok időm van mostanság. kíváncsi vagyok mások mit szólnak hozzá .
Reloop megkérhetnélek téged arra hogy küldenél nekem egy működő képes TDA2050 hídkapcsolást ? Ketős táppal szeretném meg építeni , vagy ha volna valami jobb ötleted a tápra megköszönném
Neked erre van szükséged. Így néz ki. Nyugalmi áram felvétele 80mA! Készenlét üzemmódba is kapcsolhatod amikor nem érkezik jel a bemenetére, azzal tovább növelheted az akksi üzemidejét. (Kicsit egyszerűbb mint 8db BD tranzisztor, és 4db TDA2030
)
Köszi Gabesz!
![]() Igen, ezeket átrágtuk már reloop-al, és sajnos arra jutottam, hogy mivel annyira magas az áramfelvétele, 3-4A, az én hordozható ládámba, ez sajnos túl sok lenne. most alakítom át nagyobb teljesítményűvé. A fejlesztés lényege, hogy építek még egy végfokot, így stereo lesz, és egy fázis fordítóval fordított, 180°-os jelet adok neki. Így hídba kötöm, ha MONOsítani akarom, és akkor 2×14W helyett, 1×30-60W-ot szedek ki belőle. ![]() De nagyon köszi! Üdv.: Jax
Nnna hát ez nem semmi
![]() Ez tényleg nagyon egyszerű, van 5 alkatrész, és kész.. Nagyon jó, de nekem nem felel meg Nem bízok a TDA erősítőkben, csak a 2030-ban, annak tényleg szép hangja van..Egyszer megépítem ezt is kísérlet képpen, de most mindenféleképpen egy hídba kapcsolható TDA 2030-as végfokot szeretnék építeni! ![]() A legelső kérdésemre vissza térve, akkor mind két oldal elé kössek műv. erősítőt? Vagy elég az egyik elé is?
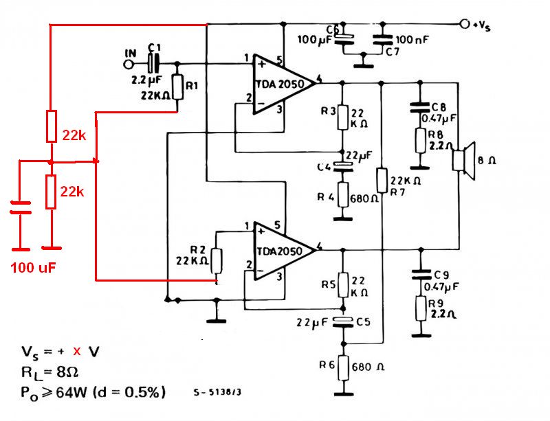
Íme. TDA2050-nel +/-20V 8ohm-ra.
Biztos? Mert egy fázis fordító kapcsolás, amit néztem, 1v-ból 10-et csinál.
Nem kavar meg semmit? Bocsi, de tudnál nekem írni egy konkrét példát, TDA2030ra? :$
Köszönöm!
![]() Majd írok, hogy hogy sikerült! ![]() Üdv.: Jax
Bocs de ezen nem azt látom vagy az is lehet én nézem rosszul. Szeretném ki próbálni ezt a 2050es hidalást de őszintén szólva olyat szeretnék építeni amit már meg építetek és működött is, mert ezt a rajzot a 2050adatlapján sem találom de lehet persze gyári ajánlás is nem tudom. Amit megrajzoltál ide zéner diódás táppal az a rajz kellene nekem szeretném ki próbálni én is. Meg egy két szó a tápról milyen tipusú zenereket vegyek bele .
Van egyszer ez a híd kapcsolás: Bővebben: Link Amit korábban linkeltem ugyan ez az elv, csak számomra áttekinthetőbb formájú.
Amit rajzoltam annyiban tér el a kettőstápostól, hogy a bemenet számára készül egy hidegített féltápfeszültség. Ide nem kellenek nagy szűrőkondenzátorok, mert a hangszóró nem csatakozik a testhez. A Zener-diódák 0,5W-osak, feszültségük a rajzon lévő képletből könnyen meghatározható. A számított érték alatti és feletti szabványos érték egyaránt megfelel.
Sziasztok! Kevesen forgatjátok a TDA2030A adatlapját. Ott található a mellékelt kapcsolás. A vágási frekvenciákat igény szerint át is lehet számolni. Nagyon megtetszett az egyszerűsége, mely egyben megbízhatóságot is ígér
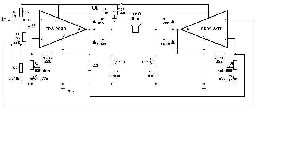
Hali. Kedves Reloop mint írtam már kész van a tda2050 szépen szól! Kérdésem az lenne hogy lehet e hídba kötni 2db monót? Amit küldtél azt csináltam meg. Csatoltam rajzot ha lehet kötni berajzolhatnád rajta megköszönném!!
Szia! Kijönnek a csatoló kondik. Be kell tenni egy 22k ellenállást, hogy az egyik csatorna egyszeres erősítésű fázisfordítóvá váljék. Ez utóbbi bemenetét testre kell kötni.
Mielőtt rátennéd a hangszórót ellenőrizd a kimenetek közötti egyenfeszültséget, csak pár mV megengedett.
Látom, még nem tért el a tárgya, a hídkötéstől!
![]() Lenne egy kérdésem Reloop ![]() Egyszer küldtél egy hidalt kapcsolást! Ezt! Ezzel azt is megtehetem, hogy nem hídba, hanem csak simán stereoba kötöm a hangfalakat? Köszi! Üdv.: Jax
Rajzold bele mire gondolsz. A sztereót nem értem.
|
Bejelentkezés
Hirdetés |




Néhány oldallal ezelőtt már segítettek, és be is vált, még egyszer köszi!












