Fórum témák
» Több friss téma |
Fórum
A 10 Ω 5 W arra lehet méretezve, hogy abban a nagyon kis valószínűségű, de nem kizárható esetben mikor a fázis kikerül a készülékházra az erősítő testpontjával egyetemben, akkor leoldja a kismegszakítót.
Nagyobb ellenállás esetén már csak a Fí relében bízhatunk, az ellenállás terhelhetőségéből az válik fontossá, hogy elviselje a hálózati feszültséget. Ez a gyakorlatban 2-3 W-ot jelent. Az ellenállás növelésével sajnos mérséklődik, illetve elvész a földelés életvédelmi funkciója. A felelősségteljes építő ilyenkor Di boxot iktat be a számítógép és más védőföldeléses eszköz után. Magam is csak ezt ajánlhatom végleges megoldásnak!!! Vagy két évtizednyi amatőr erősítő építgetés után adtam fel az érintésvédelmi földhurokkal hadakozást. Azóta biztonsági transzformátorokat használok és a kettős szigetelés szabályait betartva alakítom ki a készülékházat úgy mint a gyári szórakoztató-elektronikai eszközök többségénél.
Növeld az ellenállás értékét: 100 Ω - 1k - 10k - akár 1 M-ig, míg a zaj elfogadható szintre nem mérséklődik. A kondi értékét pedig csökkentsd szükség szerint: 47 nF - 10 nF.
Az ellenállást a sárga/zöld vezeték megszakításában helyezted el?
Most az lenne a jobb, ha az erősítőben megszakítanád a védőföld és a ház összekötését.
Szoktak erre kapcsolót használni, Groundlift elnevezéssel.
Ez a "digitális" zaj a közös védőföld okozta hurok miatt jut az erősítőbe.
Annak, hogy az erősítő testet közvetlenül összekösd a készülék fém házával akkor nincs semmi akadálya, ha a jelforrásod nincs rákötve az érintésvédelmi földre. Például asztali számítógéppel ezt nem tehetjük meg, mert az védőföldeléses és földhurok keletkezik.
A készülék házát összeköttetésbe kell hoznod az erősítő testpontjával, már csak az a kérdés melyik módszer a legcélravezetőbb.
Elsőként nézd meg a trafó címkéjét, a kettős-szigetelés jele a két egy,másba rajzolt négyzet szerepel-e rajta?
Szia! A zaj 50 Hz-es jellege földhurokra, vagy árnyékolási hibára utal.
Azért haladjunk csak a jól bevált módszer szerint! Az egyik csatornáról forraszd le a jel és a hozzá tartozó test vezetéket, a helyét pedig kösd át egy minél rövidebb huzallal, azaz készíts bemeneti rövidzárat. Fotózd le mit mutat a szkópon ennek a csatornának a kimenete és a másik csatornáét is, ha ott a zaj csökkent a Vrms 0,04 V-hoz képest.
A stby/mute tüskepárt üzemeltetés közben állandóan össze kell kötnöd, mert idővel kikapcsol. Az egyik tüske a pozitív táp, a másik a bemenet. Ha a bemenetet testre kötöd, akkor némít és készenléti állapotba kerül.
Próbálj meg a 2200 µF kondik helyén kisebb kapacitást a búgós csatornánál! Ne legyen 100 µF-nél kevesebb, vagy több mint 470 µF és persze azonos értékűek legyenek.
Egyelőre ne cseréld ki a kondenzátorokat!
Vegyük el a paneltől az amúgy is felesleges teljesítményföldet! Az eljárás igen egyszerű. A pufferek felől soros 22 Ω ellenálláson keresztül kösd be a testet.
A bemenetről lekötötted a testvezetéket? Ha esetleg nem, akkor földhurok is okozhatja a jelenséget. A bemeneti rövidzár ez ellen nem véd.
Kézenfekvő megoldás lenne a táp puffer megduplázása, de nem adnám fel ilyen könnyen a szakszerű megoldást. Ha a plusz-mínusz tápot közvetlen a kondenzátorra kötve, kevésnek bizonyul a két hídnak a 10000 µF puffer, az is megeshet, hogy a két tápoldalon jelentősen eltér a kondik valós kapacitása. Van eszközöd kapacitásméréshez? Ennek hiányában a kisülés időtartamának szimmetriáját vizsgáld meg, feltűnik-e jelentős különbség a tápoldalak között? Egyelőre csak érdeklődöm, van-e a fiókodban párban 100-470 µF kondi az erősítő panelen lévő 2200 µF kiváltására? Nekem oda mindig elég volt 100 µF Bővebben: Link Nagyobb kondi, nagyobb szűrőáram, ez nem tesz jó az olyan panelnek, ahol a jel és a teljesítményföld egybe van ömlesztve. A hídnál ráadásul a teljesítmény föld nem is kap gyakorlati szerepet, mert hangszóróáram nem folyik rajta. Privátban épp a napokban hánytorgatták fel, miért ócsárolom szegény Pedro munkáit (ezt a NYÁK-ot is Ő tervezte). Igyekszem majd az észrevételeimet és módosító javaslataimat a lehető legtapintatosabban megfogalmazni. Előre is elnézést kérek, ha emiatt néhol nyakatekert leszek. A hozzászólás módosítva: Jún 15, 2025
Le tudnád fotózni ennek búgós panelnek a forrasztási és az alkatrész oldalát?
Amelyik oldal búg, arról kösd le a bemenet jel és test ágát, csak tápot kapjon és hangszórót. Legyen fent a bementi rövidzár.!
Ha így is búgást észlelsz, akkor a táp huzalozást és a NYÁK-ot fogjuk felülvizsgálni.
A háztartási audio eszközök nagy többsége kettős szigetelésű. Az erősítő testet rákötheted a sasszira. Ha rugalmasabb megoldást szeretnél, akkor az alábbi ábra szerint építs be kapcsolót.
Nézd meg a jelforrásodnak védőföldeléses-e a csatlakozója és a védőföld, valamint a kimeneti test között sípol-e a szakadásvizsgáló. Ha igen, akkor maradjon így az erősítő.
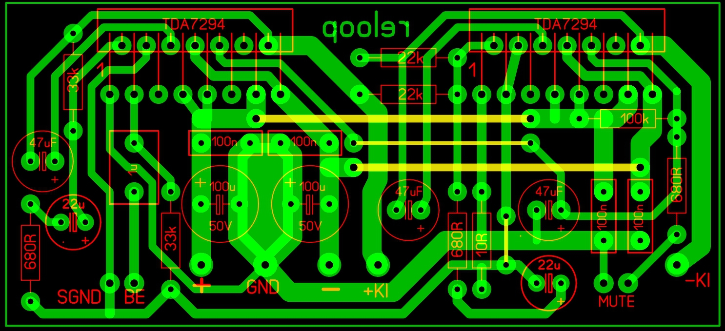
A NYÁK-ot igyekeztem a legkevesebb módosítással javítani. A hatásosságáról majd várom a beszámolódat. Az egyik módosítás, a plusz-mínusz táp bekötési pontja kerüljön rá közvetlenül a kondenzátorok lábára. A másik, a bementi test áthelyezése a szűrő kondi mögé.
A pufferek majdnem tökéletesen vannak összekötve. Kicsit javíthatsz a szűrésén, ha C8-C9 azonos hosszúságú vezetősávot kap. A mellékelt ábrán a piros X vágás, az ívelt vonal átkötés 1-1,5-ös huzallal.
Kérlek mutasd meg a végfok NYÁK-rajzát! Tennék javaslatot a földhurok csillapítására és a maradék búgás kiküszöbölésére. Ez utóbbi gyakran a helyi tápszűrő kondik elnagyolt vezetősáv-kialakításából származik. A hidalt kapcsolást eddig sikerült csiszolnom Bővebben: Link
A trafó primer és szekunder tekercsei között óhatatlanul van egy kis kapacitív kapcsolat. Ezt mutatja ki a nagy bementi ellenállású voltmérőd. Ha a két pontot összekötöd pár száz Ohm ellenállással, ez a feszültség el fog tűnni.
A következő lépésben válaszd szét a két végfok bemeneti testet. Ezzel megszűnik egy földhurok. Ha ettől zajtalan lesz, akkor ezt a hurkot fogjuk kezelni. Ha zajos marad, akkor mutasd meg a NYÁK rajzot és azt, hogyan huzaloztad a 10000 µF kondikat.
Első lépésben a búgás helyét határoljuk be!
Az erősítő panel bemeneti csatlakozójánál kösd össze a jel és a test bekötési pontokat. Ha így is búg, akkor a panelben és a táp huzalozásában keressük a hibát. Ha ezzel a rövidre zárt bemenettel csendes, akkor a rövidzárat visszük előrébb: poti csúszka, poti bemenet, bemeneti csatlakozók. Mint írod, az erősítő test nincs összekötve a fém házzal és a fémház megkapja az érintésvédelmi földet. A kettőt szerencsésebb összekötni kivéve azt az esetet, ha ez az összeköttetés már megvalósult a jelforrásban. Az összekötésre praktikus kapcsolót használnod (ground lift néven ismert megoldás) és legyen kb. 1 M ellenállás fixen a ház és az erősítő test között a sztatikus feszültség elvezetésére.
Szia! A zaj sustorgás, vagy 100 Hz-es búgás?
A jel és teljesítményföld szétválasztása akkor válik fontossá egy monoblokk erősítőben, ha például egy meglévő STK-t szeretnél kiváltani.
Elég egy sima TDA7294. Ha építenél, akkor az E2-t ajánlom.
KIT-nél meg kell oldani (általában megoldható) a jel és a teljesítményföld szétválasztását, hogy ne búgjon az erősítő.
A méretezés kiinduló pontja, hány Ohm-os a hangszóród?
Kész erősítő modult szeretnél vásárolni?
Szia!
A mellékelt ábrán bejelöltem három kondenzátor módosított értékét. Építsd be az R6, C10 alkatrészeket, mert erősen induktív lesz a terhelés. A hozzászólás módosítva: Ápr 27, 2025
Az erősítés a 2-14 lábak közötti ellenállás értékével egyenesen arányos, tehát a 25k nagyobb erősítést eredményez.
Ha csökkented az erősítést gerjedhet az áramkör, inkább a bemenő jelet oszd le.
A puffer kapacitásával semmi gond. Azzal viszont lehet, hogy a pufferben volt töltés mikor összekötötted az erősítővel.
A visszacsatolás módosításával végeztem kísérletet, az erősítés növelhető.
Üdv! A ±50 V a jel nélküli maximális tápfeszültség. Az adatlap az üzemi tartományt ±10 V és ±40 V között ajánlja.
Szia! A gyártási szórásból eredően egyes példányok nagyobb tápfeszültséget is elviselnek. Erre sajnos csak utólag lehet rájönni.
A terhelésváltozás nem gond. A legtöbben hangsugárzó-védelemmel használják ezt az erősítőt, a relé kapcsolja rá, illetve választja le a hangszórót és nincs visszajelzés ebből eredő meghibásodásról. A TDA7294-et elég könnyen el lehet "pukkantani" élesztéskor. Jellemzően a táp kondenzátorainak kisütését felejtik el az építők, mikor összekötik az erősítővel. Ha csak az egyik oldali táp van bekötve attól tönkre mehet az IC. Hány Ohm-os hangszórót szeretnél rákötni és melyik NYÁK-tervet használod?
A bétának nincs jelentősége, az elforgatást viszont nem értem. Ha kétséged merül fel az ECB kiosztással kapcsolatban, akkor mérd ki a kezedben lévő tranzisztort.
A gyakorlatban maximum a tápfeszültség felével találkoznak a szimmetrizáló tranzisztorok.
|
Bejelentkezés
Hirdetés |









