OK
Mégsem
Hobbivasút
|
HESTORE
|
Kislexikon
Hírek
Cikkek
Fórum
OK
Hírek
Cikkek
Fórum
Lexikon
Segédprogramok
Apróhirdetés
Fórum témák
Elektronikában kezdők kérdései
Ez milyen alkatrész-készülék?
[OFF] Pihenő pákások témája
- Elektronika, és politikamentes topik
Ki mit épített?
AVR - Miértek hogyanok
NYÁK-lap készítés kérdések
PIC kezdőknek
ARM - Miértek hogyanok
•
Padlófűtés vezérlés
•
Kapcsolóüzemű tápegység
•
Villanyszerelés
•
Lemezjátszó beállítása, javítása
•
Hifi erősítők tervezése
•
NiMh akku-töltő
•
Arduino
•
Műveleti erősítő
•
V-FET és SIT erősítő kapcsolások
•
Elfogadnám, ha ingyen elvihető
•
Visszafelé járó fali óra fordított számlappal
•
EAGLE NYÁK tervező
•
Muzeális készülékek-alkatrészek restaurálása
•
SMD forrasztás profin
•
Kamerás megfigyelőrendszer
•
Felajánlás, azaz ingyen elvihető
•
Villanypásztor
•
Sokol-403 rádió
•
Monostabil kapcsolás
•
Kapcsolási rajzot keresek
•
Adatlapot keresek
•
RTC óra Nixie csövekkel
•
Alternativ HE találkozó(k)
•
Elektronyika orosz digitális órák
•
Indukciós hevítő készítése
•
DSC riasztó
•
Rádió építés a kezdetektől a világvevőig
•
Rendelés külföldről (eBay - Paypal)
•
Napelem alkalmazása a lakás energia ellátásában
•
Porszívó javítás
•
Nixie(IN-13) kivezérlésjelző, auto power on-off
•
Erősítő mindig és mindig
•
Klíma szervizelés, javítás
•
DC-DC konverter
•
Espressif mikrokontrollerek
•
Elektronikus hangszerek
•
MPLAB-ban miért nem lehet a PICKit2-őt beállítani?
•
Gázkazán vezérlő hibák
•
6kW-os fényerőszabályzó
•
Villanymotor
•
Érdekességek
•
Mosogatógép hiba
•
Vicces - mókás történetek
•
Fázishiány érzékelő
•
Kombikazán működési hiba
•
A-osztályú erősítők
•
Hálózati zavarszűrő építés
•
ZC-18 kazán
•
Hőtárolós kályha
•
Philips TV
•
Hangsugárzó építés, javítás - miértek, hogyanok
•
Autóelektronika
•
UPS javítás tuning
•
DCF77 óra Nixie-csövekkel
•
Fejhallgató erősítő
» Több friss téma
Fórum
Keresendő kifejezés
Keresés módja
Intelligens keresés
Hozzászólás keresés
Fájlmellékletben
Fájlmellékletben (képek)
Kategória
Minden kategória
Alapismeretek
Ellenállások
Kondenzátor
Áramforrások
Tekercsek
Kapcsolók
Érzékelők
Motorok
Műszerek
Egyéb
Analóg áramkörök
Erősítők
Szabályzók
Egyéb
Digitális áramkörök
Flip - Flop és tárolók
Kapuk
Vonali választók
Multiplexerek
Dekóderek
Demultiplexerek
Bufferek és meghajtók
Számlálók
Regiszterek
Aritmetikai áramkörök
Logikai áramkörök
Memóriák
Egyéb
Mikroprocesszorok
PIC
Memória / EEPROM
Memória / EPROM
Memória / RAM
Egyéb
AVR
STM32
STM8
Espressif, ESP
LPC
SAM
PIC32
ARM általános
Speciális
Csövek
A/D konverterek
Időzítők
Komparátorok
Egyéb
Technika
Audiotechnika
Fénytechnika
Vezérlés technika
RF technika
Méréstechnika
Keresés
Új téma nyitása
Lapozás:
1. - 50. elem
51. - 100. elem
101. - 150. elem
151. - 200. elem
201. - 250. elem
251. - 300. elem
301. - 350. elem
351. - 400. elem
401. - 450. elem
451. - 500. elem
501. - 550. elem
551. - 600. elem
601. - 650. elem
651. - 700. elem
701. - 750. elem
751. - 800. elem
801. - 850. elem
851. - 900. elem
901. - 950. elem
951. - 1000. elem
1001. - 1050. elem
1051. - 1100. elem
1101. - 1150. elem
1151. - 1200. elem
1201. - 1250. elem
1251. - 1300. elem
1301. - 1350. elem
1351. - 1382. elem
OK
8 / 28
rez.jpg
54260923.jpg
ρώσικο...jpg
IMG_0641.JPG
IMG_0642.JPG
100_0814 (10...jpg
100_0815 (10...jpg
100_0817 (10...jpg
100_0818 (10...jpg
100_0819 (10...jpg
IMG_20170212...jpg
IMG_20170211...jpg
IMG_20170211...jpg
IMG_0612.JPG
IMG_0613.JPG
IMG_0616.JPG
IMG_0614.JPG
IMG_0617.JPG
IMG_0615.JPG
IGSL.JPG
Csodaszep.jpg
tgsl.png
328nano.JPG
DSC_0029.JPG
superskan by...jpg
lt1021booste...jpg
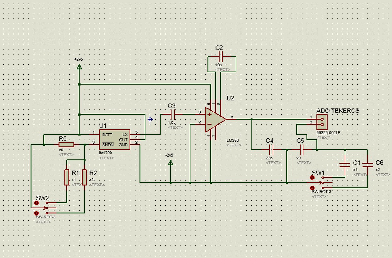
skicc1.jpg
gbrx.jpg
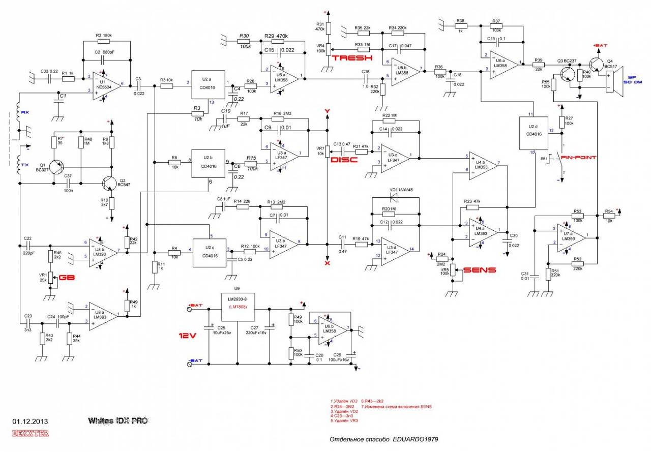
deus.jpg
10-12-14khzt...jpg
2303910.jpg
20161125_213...jpg
20161125_194...jpg
20161125_194...jpg
20161125_195...jpg
20161125_200...jpg
20161125_195...jpg
20161125_194...jpg
NEL_tornado_...jpg
IMG_0595.JPG
nyel_0.JPG
nyel_1.JPG
100_0726 (30...jpg
100_0721 (13...jpg
100_0722 (13...jpg
100_0723 (13...jpg
100_0724 (13...jpg
100_0716 (20...jpg
100_0717 (20...jpg
100_0719 (20...jpg
Következő:
1. - 50. elem
51. - 100. elem
101. - 150. elem
151. - 200. elem
201. - 250. elem
251. - 300. elem
301. - 350. elem
351. - 400. elem
401. - 450. elem
451. - 500. elem
501. - 550. elem
551. - 600. elem
601. - 650. elem
651. - 700. elem
701. - 750. elem
751. - 800. elem
801. - 850. elem
851. - 900. elem
901. - 950. elem
951. - 1000. elem
1001. - 1050. elem
1051. - 1100. elem
1101. - 1150. elem
1151. - 1200. elem
1201. - 1250. elem
1251. - 1300. elem
1301. - 1350. elem
1351. - 1382. elem
»»
8 / 28
Bejelentkezés
Felhasználónév
Jelszó
Jegyezz meg!
Belépés
» Elfelejtett jelszó
» Regisztráció
Hirdetés
A használat feltételei
•
Adatvédelem
•
GY.I.K., Használati útmutató és szabályok
•
Impresszum
•
Elosztó
•
Hiba jelentése
Az oldalon sütiket használunk a helyes működéshez. Bővebb információt az
adatvédelmi szabályzatban
olvashatsz.
Megértettem