Fórum témák
» Több friss téma |
Fórum » Csöves erősítő készítése
Ne feledd betartani a fórum viselkedési szabályait, és a topik megmaradásának feltételeit. [link]
A téma átmenetileg fagyasztva lett, hozzászólni nem tudsz!
NEM!!!!
Bővebben.
Ugyan konkrét személynek tetted fel a kérdést, de egy két érvet én is leírnék. Ha feltételezünk az általad említett 600 ohmos hangszórónak egy bizonyos teljesítményt, akkor ki lehet számolni az átfolyó áramot, ha ez is megvan, akkor arra lehet választani egy huzalátmérőt, ezzel már kezdődnek is a bajok, mert ha feltételezünk 10W-ot a hangszóróra akkor 15-20 mA körüli árammal számolhatunk, ha felveszünk ehez egy 2,5-3,5 A/mm2 áramot, akkor olyan kicsi keresztmetszet jön ki amivel már gond dolgozni, na meg beszerezni. De legyen 0,15-ös huzal. Ebből szerinted ráfér erre a hangszóró tekercstestére a 600 ohmnak megfelelő mennyiség? Elég sok sor lesz belőle a szigetelésekkel is gond lehet itt már. Sőt a több sort csévetest nélkül csak úgy rátekerni a hangszórómembránon lévő testre igen nehéz lenne.
Itt az a gond, hogy elvileg talán megoldható, de nehéz lenne a gyakorlatban kivitelezni!
Viszont venni lehet
![]() Itt a helyi vateran kb 2 honapja cserelt gazdat egy hasonlo Philips erosito es speaker. Mondjuk azt hiszem ez talan 'csak' 600 Ohm-os volt.
Itt találsz magadnak 800 Ohmos Philips hangszórót
![]() Ebay-Philips 800Ohm A hozzászólás módosítva: Júl 27, 2017
Szükségem lenne egy kis információra tápkondenzátorokkal kapcsolatban a csöves erősítőhez,pontosabban olyan problémával küszködök hogy elkezdtem sorba át mérni őket kapacitásra és sok nem mutat vagy csak elenyészően kis értéket ,feszültségük 350/385V valamint 400/450V .Szerintetek érdemes lenne formázással vagy valamiféle regeneráló folyamattal megpróbálkozni vagy kuka mind?
Megpróbálhatod öket formázni, veszteni nem veszthetsz vele. Kisebb feszültséggel kezdeném, aztán kiderül.
(Egyszer vettem MM kondikat, otthon véletlenül vettem észre, hogy megrázva mintha homok lenne benne. Visszavittem, az eladó ráakasztotta a mérőt, ráírt érték felett volt. )
Egy próbát bőven megér.
Ha mérve a kapacitásuk töredéke a megadottnak, azokat már nem érdemes formázni, mehetnek a kukába.
Amelyik értéke közelíti a névlegest, azokat célszerű úgy formázni, hogy egy soros dióda, valamint azzal soros 10-22kohm/5W-os ellenálláson keresztül lehet rákapcsolni a hálózati feszültséget. Ez feltölti lassan a kondenzátorokat, kb. 325V-ra, ha ezt elérik, akkor lehet kisütni ezen a 10-22kOhm-on keresztül. Ezt ismételjük meg legalább kétszer-háromszor. Majd később kisebb ellenálláson keresztül 1-2kOhm/5W tölteni, majd ezen ellenálláson keresztül kisütni. Még ezután 100Ohm-on(10W) keresztül tölteni, majd ezen a 100Ohm-on keresztül kisütni. Csavarhúzóval nem szabad kisütni, mert károsodik belül a kondenzátor, valamint a csavarhúzó éle is. Ha ezen procedúra után mérve jók a kondenzátorok, akkor azok beépíthetők a készülékbe. Üdv!
Értem s köszönöm az információt! Meglátom mit lehet velük kezdeni.Közben akadt még egy kérdés helyesbítek inkább csak egy ötlet ,feltevés vagy nevezzük csak gondolatmenetnek. Parallelbe kötnék két EL84-et persze SE elrendezésben ,már csak az lenne a kérdés hogy milyen változást tapasztalnák sima gyári egy EL84-es csőre tervezett 5.2kohmos kimenővel?
A hozzászólás módosítva: Júl 27, 2017
Nincs két teljesen egyforma cső, ezért csak óvatosan a párhuzamba kötéssel
, ha pedig mégis így kötöd, akkor az üzemelés alatt még nagyobb eltérések lehetnek majd a kettő között. Tehát nem érdemes két EL84-et párhuzamosan használni, ha van EL34-es is....egy oka lehet, ha olcsón akarod megépíteni a csöves erősítőd, mert könnyebben hozzájutsz több EL84-hez.Üdv: TJ.
Idézet: „milyen változást tapasztalnák sima gyári egy EL84-es csőre tervezett 5.2kohmos kimenővel?” Csak annyi változás történik, hogy több áramot adhatsz a csöveknek. Teljesítményben nem hoz pozitív változást. (Csak zárójelben megjegyezném, PP trafóra átpakolva a lemezeket, remek kis trióda PP alakítható ki, 8-10W kimenő teljesítménnyel, vasmag keresztmetszettől függően)
Értem ,amúgy ezekre a párhuzamos kapcsolásnál adódó eltérésekre énis gondoltam de mondom azért megkérdem a tőlem hozzáértőbb emberkéket is.
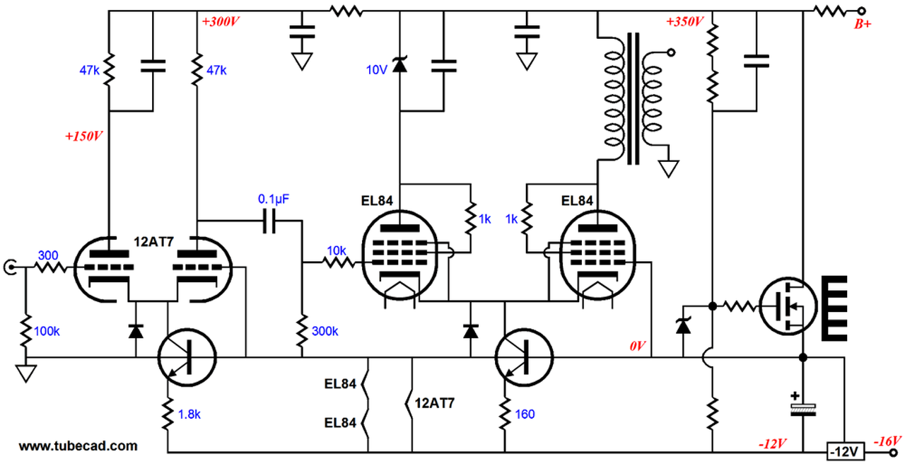
Túl sok benne a homok alapú eszköz
Ha már csövest épitesz, akkor keress rendes csövet, kapcsolással.A Z-dióda jelentős zajforrás...
Sziasztok.
Véleményt szeretnék kérek a Shuguang 6550A típusú csőről... Valakinek volt már dolga vele? Mennyire megbízhatóak ezen csövek? Másik kérdésem, hogy egyik adatlap tetródaként említi, míg más adatlapok pentódaként említik. Mi is az igaz?
A második kérdésedre:
Ha négy elektródája van, akkor tetróda, ha öt, akkor pentóda. De manapság szokás keverni, mert a ha a pentóda fékező rácsa sugárterelőnek van kialakítva, akkor azt sugár tetródának is hívják. Bár az igazi sugár tetródának a gyorsító (segéd) rácsa a sugárterelő. Mindenesetre választ a cső kimeneti karakterisztikája adja meg, hasonlítsd össze egy igazi tetróda, és egy pentóda, valamint a kérdéses cső karakterisztikáját.
A drága csöveket nem szabad ilyen vacak kapcsolásban elherdálni.
Ez inkább egy "tanulmány", hogyan lehet a csövet, mint olyat, a félvezetőkkel beállított munkapontban üzemeltetni és másodlagos az, hogy egyáltalán működik-e ez a kapcsolás, ha igen, akkor mit tud?! Ettől sokkal jobb, ha a katalógus ajánlását építi meg valaki, de azt tisztességesen. Üdv!
Sziasztok. Nem vagyok nagy penge a csöves erősítőkben de építettem pár éve egyet pcl86-al. Ma az egyik oldalon a cső teljesen felizzott és recsegtek is a hangfalak mi okozhatja ezt hisz a fűtőfesz nem nagyon tud felmenni nem?
Begàzosodott a csöved csere megoldja a problémàt!
Azt elfelejtettem írni hogy azon már túl vagyok.
Az olcsóbb megoldás, ha először megméred a levezető rácsellenállását és a becsatoló kondenzátorát...az előbbi megszakadhatott, a kondi meg átvezethet
![]() Üdv: TJ.
Gerjedés is okozhatta a felizzást.
Ellenőrizd a feszültségeket, a segédrács-ellenállását, a katódkondenzátort, ha van a a végcső katódkörében. Meg a többit amit írnak a fórumtársak is. Üdv!
Minden jó
A kondikat azért kidobtam biztos ami biztos. Nincs felirat a csövön... Felcserélhettem egy kisebb fűtőfeszűre? A hozzászólás módosítva: Aug 4, 2017
ECL86 - lehet cserélni amennyiben van 6,3volt os szekunder a trafon.
Ajjaj, nem látod, hogy izzik az anód? Ahogy mondták, vagy gerjed, vagy nincs rácslevezető. Meg kell keresni a hibát.
Amúgy milyen kisebb fűtőfeszültségűre gondoltál? A csöves világban nem úgy van hogy vannak egyforma csövek különböző fűtőfeszültséggel. A hozzászólás módosítva: Aug 4, 2017
|
Bejelentkezés
Hirdetés |




, ha pedig mégis így kötöd, akkor az üzemelés alatt még nagyobb eltérések lehetnek majd a kettő között. Tehát nem érdemes két EL84-et párhuzamosan használni, ha van EL34-es is....egy oka lehet, ha olcsón akarod megépíteni a csöves erősítőd, mert könnyebben hozzájutsz több EL84-hez.

