Fórum témák
» Több friss téma |
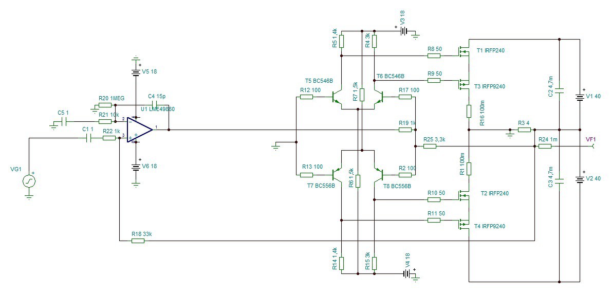
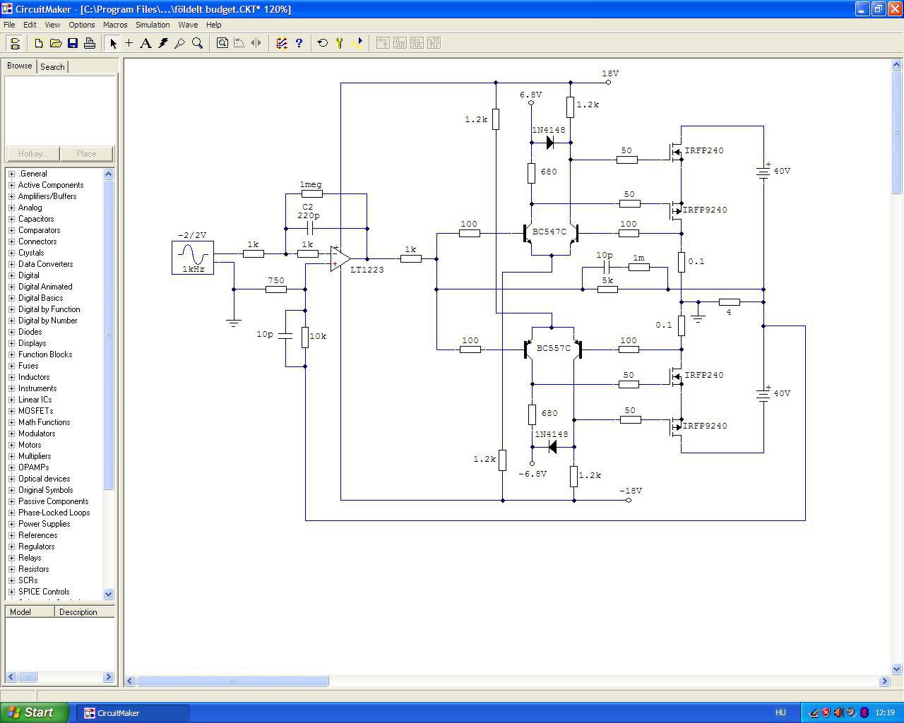
Vasárnap megcsináltam a BD60 buffer fokozatát és azóta kipróbáltam néhány új ötletet is, de az első gondolat lett a legjobb. Hogy meg tudjam hallgatni, elékötöttem meghajtófokozatnak a HTB2.0-át aminek már régen elkészült a diszkrét feszültség stabilizátora. Ezeket a Jó Isten is egymásnak teremtette. Azt gondolom úgy szól, ahogy megálmodtam, hogy, hogy kell szólnia egy jó végfoknak. Még néhány hónap finomítgatás és kész lesz a BD61 (...62... 63...)
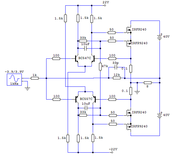
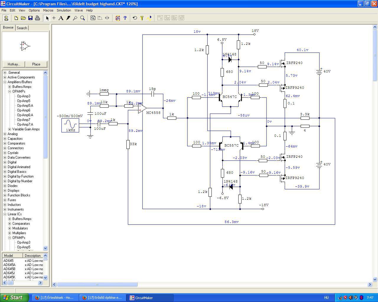
Az első képen 100nF/8 Ohm, a másodikon 1µF/8Ohm, a harmadikon csak a 8 Ohm.
A gyakorlatban ennyit változott a szimulációhoz képest a kompenzálás a buffernél.
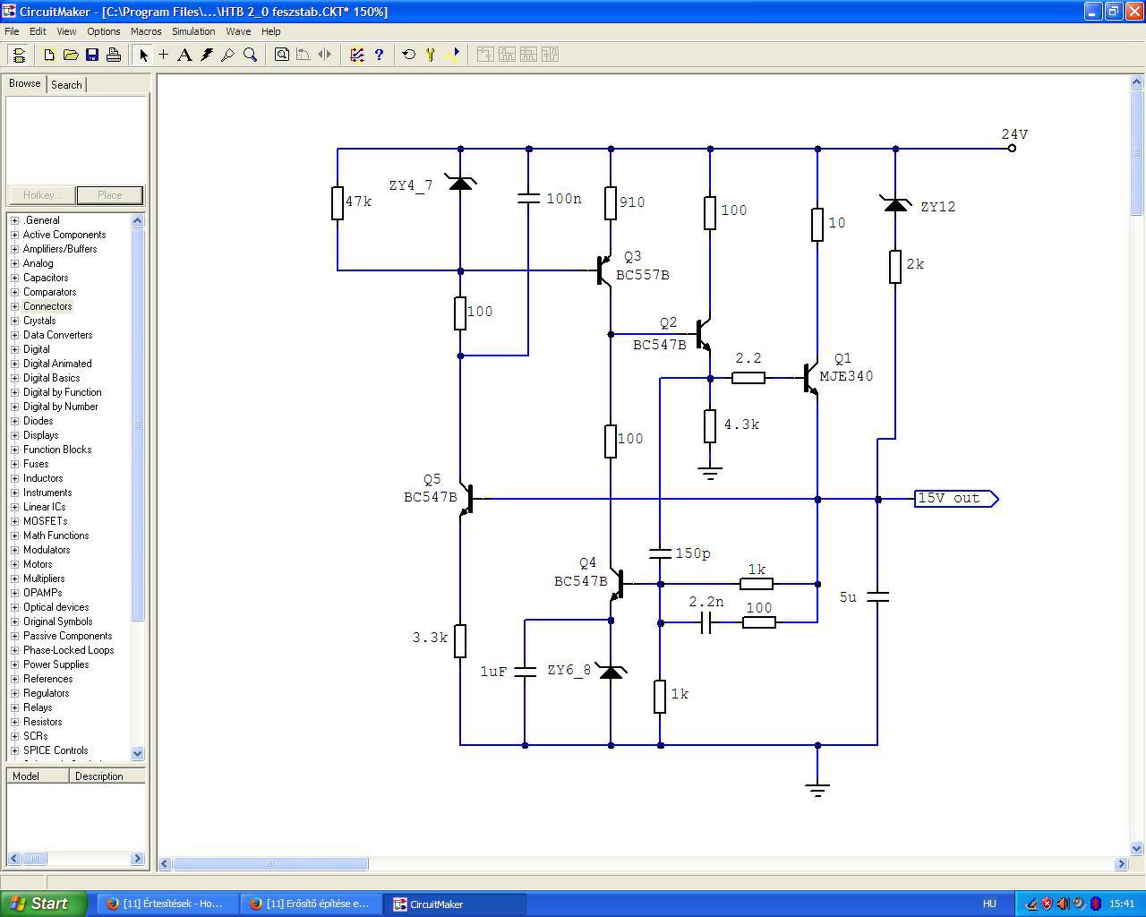
Emlékeztetőül a HTB 2.0 feszültség stabilizátora és a kimenetén mérhető zavarjel teljes kivezérlésnél "dirrdurrcsittcsatt" zenével.
Ma egy kicsit pihent agyú vagyok...
Én nem nevezném pihent agynak, mert nagyszerű ötlet hogy mind a pozitív, mind a negatív félhullámban ugyanazok a félvezetők vannak. Sorosan kapcsolt "N" és "P" csatornás. Így teljes a szimmetria. Amitől mindig féltem, az a transzformátor primer-szekunder kapacitáson beszivárgó zavar. Bár biztosan nincs vele akkora gond.
De vélhetően több is van ebben a kapcsolásban mint szimmetria. Gyanítom az első opa az a fetek nonlinearitását kompenzálja, a második meg maga a fő erősítő. Igaz hogy egy erősítő is ki kompenzálná a hibát, de azt hiszem egyszer már volt szó arról, hogy mennyire nem egészséges ha a főerősítőnek még egy kicsit görbíteni is kell. Ez a gondom a quad féle topológiával is. Ott is a főerősítőre bízzák a hibajavítást. De így külön áramkörként jobb lehet. Most ezt csak elsőre látom, majd megnézem jobban.
A nyugalmi áram beállítását nem nagyon lehet egyszerűbben megoldani. Így teljesen szimmetrikus maradt minden és még akár jól is szólhat. Természetesen kell valami meghajtó fokozat a bemenetére. Lehet, hogy ki fogom próbálni.
Szép a klippelése. Tudom hogy nem ez az üzemszerű állapot, de zenészeknek mindig ez a bajuk. Úgy gondolom, hogy ha néha túlmegy kicsit a jel, az nem akkora gond. Viszont ha ennek következtében prüszköl az erősítő, az már igen.
Csábító ez a földelt kimenetű topológia. Már az is előny, hogy a meghajtásnak nem kell nagy feszültségeket előállítani.
Én mást látok a működésben. Mivel a P csatornás FET-ek az N csatornáshoz képest invertálnak, ezért muszáj két erősítővel meghajtani őket, az egyik invertál a másik meg nem. A külső FET-knek a vezérlő jele nem lehet túl egyszerű.
Húha, ebben sok ötlet van egyszerre. Klassz.
Jó ez az erősítő. egész nagy szórást megenged az alkatrészek között. Nem nagyon vándorol semmi benne. Ebből nagyon jó végfokozat lenne, csak ahogy mondod egy valamire való meghajtás kell hozzá. De nagyon tetszik, hogy nem mászkál a nyugalmi áram. Ez az igazi tiszta "B" osztályú végfok. Természetesen szándékosan lehet tenni bele kis nyugalmi áramot, de annyira nem kell spiccen tartani az alkatrészek értékét, hogy az a bizonyos beforrasztom oszt megyen erősítő. Még a kivezérlésen is lehet csiszolni, oszt good bye.
Pedig az. Nagyon egyszerű. Már én is régebben agyaltam egy beállításmentes végfokon, de ez most üti alapból. Karesz ráakadt a velejére. Még hogy pihent agy! A fenéket. Alkatrész szórás mehet a fenébe. Beírtam 1.5kOhm helyett 2.2kOhmot, de semmi lényeges változás. Ha minden igaz, atom stabil. Talán a leg érzékenyebb pontja a két 0,1 Ohmos ellenállás. Ez lehetőleg alacsony induktivitású legyen.
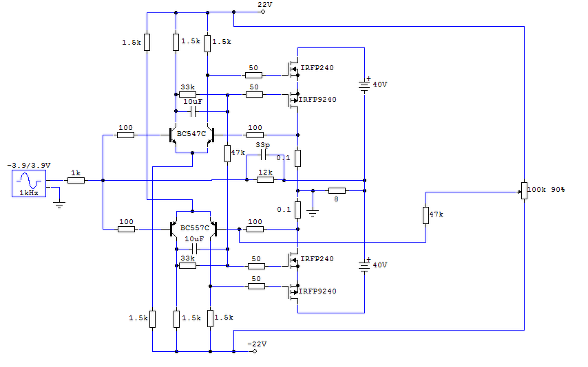
Így az újabb rajzon már nincsen láncolt hurok. Így már egyszerű a külső FET-ek vezérlőjele.
Ahogy említette Karesz, ez csak amolyan pihent agy ötlet. Persze ez nem azt jelenti hogy mellékvágány. Sokszor ez kell, hogy a klasszikus topológiákból kilépjen az ember. Ha megfigyeled, szinte ugyanaz a kapcsolás uralja az erősítők zömét kisebb-nagyobb módosítással. Néha érdemes vadabb gondolatoknak utat adni.
Ebből például lehetne egy plug & play vagyis rakd össze oszt szól erősítő.
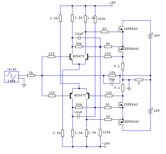
Még csak az ismerkedés szintjén vagyunk ezzel a kapcsolással, de annyi bizonyos, hogy a meghajtó fokozat az mindenképpen kell elé a nagyon kicsi bemeneti impedanciája miatt. Ha meg már kell valami elé, adódik, hogy be kellene vonni a visszacsatoló hurokba. Hirtelen két változattal próbálkoztam és mint látszik, a műveleti erősítős nagyságrenddel jobban teljesít, valamint sokkal egyszerűbb, kevesebb alkatrészből áll. Ezt már akár ki is lehetne próbálni a gyakorlatban, ha nem tudnám, hogy aludni fogok még rá egy-kettőt és abból még akármi lehet a végére.
A gondolatig eljutottam, hogy kellene Zener az alsó fet munkaellenállásával sorosan, de még nem szimuláltam le. A kondit mellőzni kellene, mert utáljuk. (Igaz, az ellenállásokat és a félvezetőket is.)
Úgy gondolom ebben a pozícióban lehet kondi ha módosítjuk a kapcsolást. Mindössze a gate kapacitást kell meghaladnia a kondinak, így nincs szint esés, nincs töréspont. Lehetne benne zéner is, de azt is át kellene hidalni hidegítő kondival, hogy ne viselkedjen egyenirányítóként.
De amúgy tényleg nagyot alkottál, mert nem tudom kihozni a sodrából.
Nyugalmi áramot meg valahogy így lehetne tekergetni.
Idézet: „Ha megfigyeled, szinte ugyanaz a kapcsolás uralja az erősítők zömét kisebb-nagyobb módosítással.” 100%-ban egyetértek a fenti megállapításoddal. Karesz kapcsolását én is leszimuláltam. Én is úgy látom, hogy akár meg is építhető. Mindenesetre egy meghallgatást megérne, mert ez is egy teljesen új elgondolásnak látszik, én legalábbis egészen biztos, hogy ilyen elrendezést még nem láttam. A hozzászólás módosítva: Okt 17, 2019
Karesz azért eltalálja néha a fején a szeget, vagyis ezekkel a nem hétköznapi kapcsolásokkal jó néhány komoly előrelépést tett. Ebből a földelt kimenetűből nem tudom mi lesz, de a mostani verzióban is mernék belőle egy jó hangszererősítőt csinálni. Azt szokták mondani hogy ott nem kell a minőség, de nekem az a véleményem, hogy ez nem így van. Egyik, hogy -20 Celziusztól +50-ig ne menjen el a munkapont. Ez laterális fetekkel szívbaj nélkül megoldható. De nem mindennapi dolog, hogy mindenféle munkapont izélés nélkül kommersz fetekkel összerakom oszt jó áramkör építhető. A hangja is vélhetőleg nem a rossz csoportba tartozhat, mert üzem közben sem mászkál a nyugalmi áram. Ez fontos dolog, de sokszor nem veszik komolyan. Ez az erősítő nyílt hurokban nem más, mint vezérelt áramgenerátor.
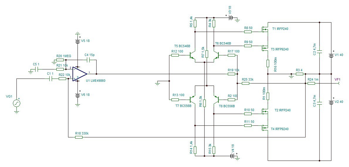
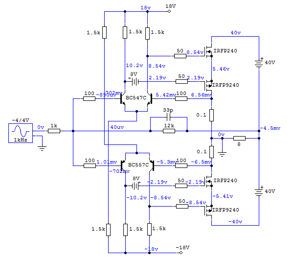
Így beállíthatja Zener az alsó FET gate feszültség maximumát és nem kell belekalamolni kondival a gate áramba. Az 1N4148 a feszültségugrást csökkenti és valamivel gyorsabban kapcsolnak a fetek. (A zöld Q5, a sárga Q6 kollektor feszültsége, a kék R1 árama.)
Az LT1223 egy oktávval gyorsabb opamp, mint az LT1360.... javul a fázistartalék. Mindenképpen úgy kell beállítani nagyfrekvenciásan, hogy a meghajtó fokozat határozza meg a sávszélességet, tehát ő legyen a lassúbb fokozat. Ebből következik, hogy érdemes a "budget"-et helyi feszültség vcs-vel kisebb erősítésűre beállítani, hogy növekedjen a sávszélessége. Megint jön az "itt benyomom ott kijön" elv, mivel C2 értékének változtatásával vagy a THD csökken, vagy a fázistartalék nő. És még egy újabb probléma keletkezett... az opamp bemeneti impedanciája most már ugyan elég nagy (130 kOhm 1kHz-en), de megint csak nem lehet változó bemeneti ellenállással (poti kimenetéről) használni, mert elhangolódik az integrátor időállandója. Erre még ki kellene találni valami kompromisszumos megoldást... A hozzászólás módosítva: Okt 18, 2019
Ki fogom próbálni - most már egészen biztos - csak még kicsit hadd forrja ki magát. Most van is mihez hasonlítanom a műhelytesztnél... az új BD60-hoz, ami nagyon jó hangúra sikeredett.
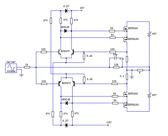
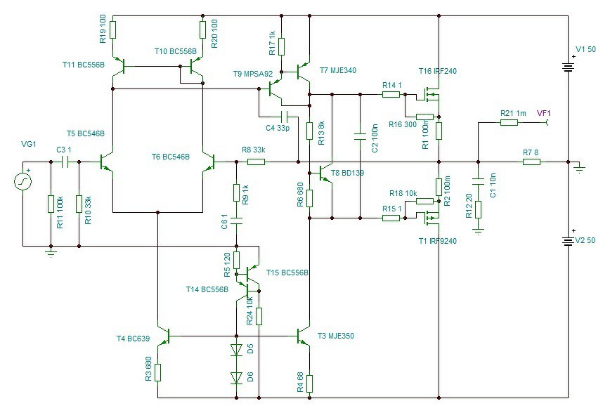
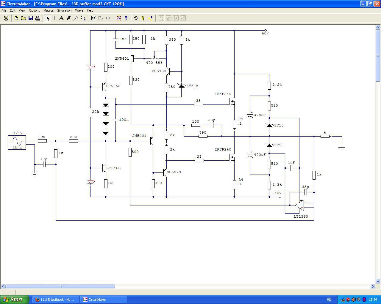
Tennék egy bevált javaslatot a töréspont mászkálás problémára. Azért írom, hogy bevált, mert úgy 1999 tájékán a Dunaudio erősítők közül azok - amiknek a kapcsolását én terveztem - így működtek. Az eltelt 20 év alatt nem találtam nagyobb stabilitású, simább fázismenetet biztosító belsőhurkos elrendezést. Ma is csak annyi a változás, ha belsőhurkos kapcsolást tervezek, hogy az integrátort ma már tiszta pozitív visszacsatolással valósítom meg.
Az első rajzon az 1999-óta használt elrendezés elve látható, a másodikon pedig a te új kimeneti elrendezéseddel játszottam kicsit és ehhez tettem teljesen hasonló módon a műveleti erősítőt, annyi különbséggel, hogy nem mászkál a forrásimpedanciától függően az időállandó. Hangsúlyozom ez csak egy lehetséges megoldás a sok közül, amit csak azért javaslok, mert 20 év alatt sok példány készült belőle. A szembefordított zenerek azért kellenek bele, mert anélkül az ilyen elrendezés erős túlvezérlésre képes "fennakadni". Továbbá gyönyörű klippet biztosít. A hozzászólás módosítva: Okt 18, 2019
Idézet: „A hangja is vélhetőleg nem a rossz csoportba tartozhat, mert üzem közben sem mászkál a nyugalmi áram.” Na megint egyetértünk. A legtöbb AB oszt. kapcsolás problémája az, hogy kivezérlés nélkül beállítják a nyugalmi áramot, majd a kivezérlés hatására bezuhan a táp akár 10-15V-ot, amitől rögvest eltűnik a nyugalmi áram de teljesen. Ebből lesz egy 100Hz-vel kimodulált ütemes keresztezési torzítás. Soha senkit sem láttam, aki ezt mérte volna. Ennek a kiküszöbölése történik a rajzon látható módon, az áramgenerátor referencia feszültségének dupla stabilizálásával. A jó régen gyakorlatban megépített erősítő +- 18V-tól +-50V ig nem igényelte a nyugalmi áram újra beállítását. A hangjából pedig eltűnt valami beazonosíthatatlan rondaság, amit már a kilencvenes évek óta hallottam különböző erősítőkben, csak az A osztályban nem. Mostanában a PA erősítőket alakítom át ekként ( ref fesz) és hát nem mindenki hallja az eredményt, de mérni simán lehet.
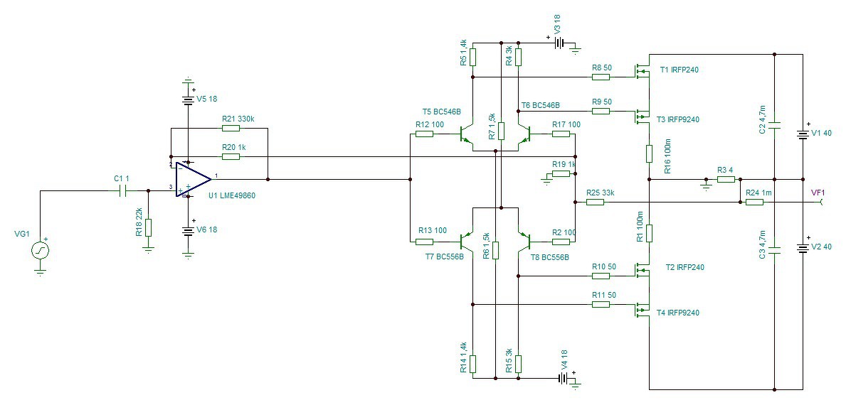
Ha a Karesz féle végfokban 10k - 33k ra növeljük a visszacsatoló elemeket, akkor a Tina 0,007%-ot számol ki 20Vpp-re, ami igencsak jó eredmény.
Köszönöm, hogy foglalkozol vele!
Hasonló elven működő gyorsulásszabályzót használtam frekvenciaváltóban. Tulajdonképpen ebből remek slew-rate korlátozót lehetne csinálni, de éppen a pozitív visszacsatolás miatt nem mertem kipróbálni. Jó lenne a módosításod, de így megmaradt az első probléma, hogy 1 kOhm a bemeneti ellenállása és emiatt újabb illesztő fokozat kellene a bemenetre. Nem egyszerű. Mindig a bemenetekkel van a legtöbb gond a jelek szerint. A másik. A CM-ben alkatrész készletében sajnos nincs az LME sorozatból semmi. Gyors opampokkal egyértelműen gerjed a Bode szerint. Még ezzel a 4558-assal mutatja a legjobb eredményt, de a gerjedés így is egyértelmű - bár érdekes módon szinusszal megcsinálja a szimulációt gond nélkül. Valami miatt mindegyik opamppal megnőtt a kimeneti offset drift. Mi az oka, hogy az áramfigyelő 0.1R-ről lekötötted a differenciál erősítőt? Nálam 1µF/8Ohm terhelésre a 4. kép szerinti válaszjelet produkálja a kimeneten.
Szia. Azért próbálkoztam az áramfigyelőkről levenni a differősítőt, mert növeli a közös módusú vezérlést. Ugye a közös módusú vezérlés rontja a különbség képzést ( hiszen változik a nyugalmi áramok összege). Vissza lehet tenni természetesen, de akkor áramgenerátor kellene a differősítő alá. Minél jobb az áramgenerátor egy differősítős bemenetű fokozat alatt, annál kisebb a torzítás különbsége az invertáló és a neminvertáló használat között. szvsz.
A bemenet problémáját lehet kezelni azzal, hogy az 1k-33k visszacsatoló elemeket megnöveljük 20k-620k-ra. Az integrátornak kialakított OPA annyira stabil, hogy észrevehetetlen mértékben fog változni az egész erősítő nyílthurkú viselkedése ettől. Az LME csak azért került bele, mert a TINA pocsékul modellezi a nem TEXAS és BB gyártmányú OPA-kat. 5534 is megfelel, de azt a TINA irreálisan modellezi. A hozzászólás módosítva: Okt 19, 2019
Idézet: „Azért próbálkoztam az áramfigyelőkről levenni a differősítőt, mert növeli a közös módusú vezérlést. Ugye a közös módusú vezérlés rontja a különbség képzést ( hiszen változik a nyugalmi áramok összege). Vissza lehet tenni természetesen, de akkor áramgenerátor kellene a differősítő alá. Minél jobb az áramgenerátor egy differősítős bemenetű fokozat alatt, annál kisebb a torzítás különbsége az invertáló és a neminvertáló használat között.” Az áramfigyelő ellenállás az áramot figyeli. Nem rég mértem meg és írtam le ide, hogy az IRFP240/9240 Ugs feszültség változása jó közelítéssel -5mV/K, tehát az áramfigyelés nélkül pillanatok alatt meg fog futni. Javaslom, nézd meg a Tina-ban a differenciál erősítő tranzisztorainak kollektor feszültség- és kollektor áram változását. Látni fogod, hogy felesleges közösmódusú elnyomásról akár említést is tenni. Az áramgenerátor alkalmazása inkább növeli a THD-t, mintsem csökkenti, szándékosan nem használom. Természetesen ehhez a segédtápnak stabilnak és zavarmentesnek kell lennie, eleve ezt feltételeztem. Csak a végfokozatot szimulálva a CM szerint a THD 0.1-1% között van a teljes kivezérlési tartományban, ami egy ilyen egyszerű kapcsolás esetén szerintem elfogadható. Ezt csökkenti az opamp 1kHz-en kb. -60dB-el. Olyat én soha nem fogok elkövetni, hogy a visszacsatolókörbe 330k-os ellenállást tegyek.
Igazad van a kondenzátorokkal kapcsolatban. Mivel semmi nem lineáris, valami időállandóval változik valami. Nem az átvitel, hanem például a nyugalmi áram. De kondenzátorok nélkül nincs változás. Minden időpillanatban optimálisan dolgozik. Hogy legyen valamekkora nyugalmi áram, betettem két darab 6,2kOhmos ellenállást az áramfigyelőbe, hogy eltolja egy kicsit a küszöböt. Azért a Monte Carló nevet kapta, mert az ellenállások, a tápfesz, a zéner értékeit +/- 10%-on belül véletlenszerűen változtatta a CM2000. A nyugalmi áram 85-135mA között mozgott. Ez több mint jó,
A nyugalmi áram kapcsán igazat adok. Azért megnéztem a Záborszky kapcsolással is, hogy mit mutat, mert az normál OPA bemenetet ad. A topológia szempontjából mindegy, hogy áramfigyelős-e a kapcsolásod vagy sem, szóval talán ez jobban fog tetszeni.
A nyugalmi áramot a bemeneti oldali valamelyik 100ohm degradálásával is lehet változtatni.
A 330k visszacsatolásban probléma megoldására ez jó lehet, hogy mégis magas legyen a bemenő impedancia. Akár növelni is lehet a 20k növelésével.
|
Bejelentkezés
Hirdetés |









































