Fórum témák
» Több friss téma |
Fórum
Üdv!
Ha véletlenül az EL84-es megoldás a szimpatikus, akkor kiszebra Kolléga tanácsa szerint ilyen is lehet. Az ECL86 kimenője működni tud vele.
Használhatod pl. ezeket. Nekem beváltak, egyszerűek, működnek több már példányban.
A hozzászólás módosítva: Nov 21, 2016
Tisztelt Társak!
Ha megépítem a mellékelt "reverb" kapcsolást, azt véleményetek szerint hozzá lehet kapcsolni a készülő erősítőhöz? És ha igen hogy lehet megoldani? Valamint készül a kivezérlés jelző egység is. (Orbán Józsi ajándéka, nagy köszönet neki érte!!!) Üdv: csibai
Kedves "boti2"!
Ezt a változatot építettem, csak még nincs minden alkatrészem. Eddig jutottam vele. Csak azt szeretném tudni, hogy építsek-e külön tápegységet, vagy mehet az MV3 erősítő táptrafójáról? Köszönettel: csibai
Tisztelt Fótumtársak!
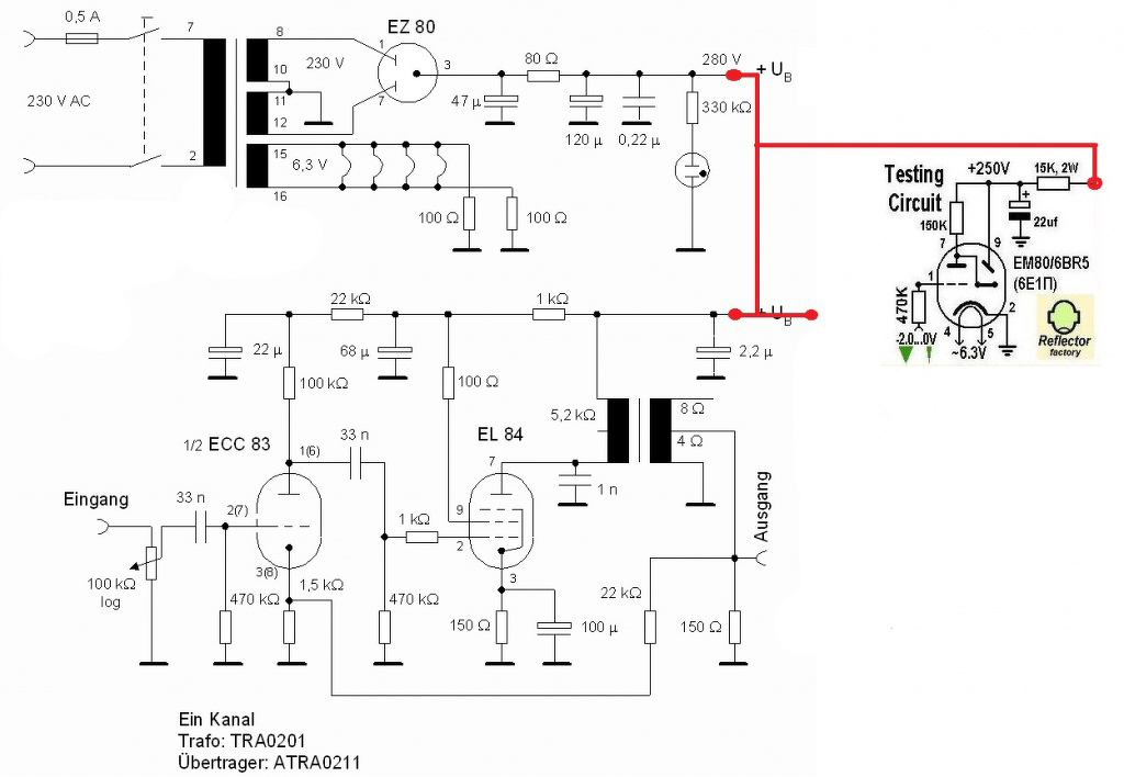
Hosszú betegeskedés, műtétek után (hasnyálmirigy daganat), most jutottam odáig, hogy folytassam, a már lassan egy éve elkezdett MV3 erősítő átépítését. A két trafó kivételével mindent szeretnék kicserélni. A NYÁK lemezt újra rajzoltam az eredeti alapján, mert az sajnos nagyon rossz állapotban volt. Vezető sávok felválva, össze barmolva, stb. Ismét közlöm az eddigi "barkácsolásomat", ne kelljen vissza lapoznotok, és továbbra is várom segítségeteket, véleményeiteket. Szeretnék ebbe a kapcsolásba beépíteni egy em80-as kivezérlésjelzőt. (Ha már retro...) A kivezérlés panelt a napokban kimarattam, és az itthon fellelhető alkatrészeket bepakoltam. (A többi alkatrészt még be kell szereznem.) Szeretném kérni segítsetek hogyan tudnám az erősítőhöz csatlakoztatni, hogyan lehet bekötni a legegyszerűbben. Szeretném a kis erősítőt ellátni egy standby kapcsolóval, és egy GAIN lehetőséggel de ezt sem tudom hogyan lehetne megoldani. Át lesz építve egy másik dobozba, a régit már nem akarom felhasználni. Tudom nem igazán érdemes ennyit rááldozni, de nekem a szívemhez nőtt, ezért szeretném befejezni. Igaz csöves erősítőt még soha nem készítettem, ezt javaslataitoknál vegyétek figyelembe! Gyakorlatilag teljesen amatőrként, tudatlanként beszéljetek velem! Ez az egyetlen szórakozásom. Ami keveset tudok azt a Ti segítségetekkel tanulgattam. "BTA" kolléga javasolt diódákat (1200V-os IXYS DSEI) sehol nem tudom beszerezni ezért a mellékelt képen lévő greacz valamelyikét szeretném felhasználni. Melyik legyen szerintetek? Mellékelem a panel tervről, meglévő alkatrészekről, a képeket. Előre is köszönöm önzetlen segítségeiteket! Üdvözlettel: csibai
A varázsszemes kivezérlés indikátorhoz küldök egy NYÁK tervet. Ha megérkezik az ajándék EM84, ahhoz meg ezt a kapcsolást! Használd őket egészséggel és jobbulást!
A hozzászólás módosítva: Jún 15, 2016
Bassszus....! Dehogynem! Köszönöm!
Javítottam, mellékeltem. Közben beugrott, hogy már kétszer kellett átkötnöm a kész NYÁK-ot, mert valahogy mindig így maradt. Ja és az EM97 az EM87 akart volna lenni! A hozzászólás módosítva: Ápr 28, 2016
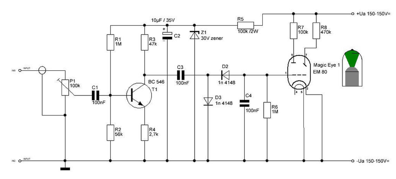
Szia csibai! Nekem a varázsszemhez az alábbi kapcsolás már többször bizonyított. em80-nal (ami a képeden látható), EM84-gyel, vagy EM97-tel is kiválóan működik. Tettem fel hozzá NYÁK-ot is. Használt egészséggel! Csak kérdezem, hogy Graetz-ek helyett nem akarsz inkább csöves tápot csinálni, pl. EZ80/81? A hangnak is jót tesz, meg látványnak se utolsó. 8-:
Remek.
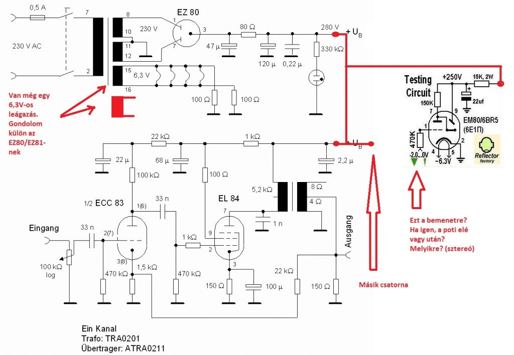
Akkor ez így nem jó. Egy másik rajzon meg a végcső anódjára kötik. Mit gondolsz?
Először is köszönöm a segítséget.
Az egész topikot elolvastam mielőtt írtam volna ide is, végül azért tettem fel a kérdést itt is, mert - biztos felesleges, de - félvezető mentesre szeretném megcsinálni az erősítőt. Tudom, a kezdő minek válogat, de ez az elgondolás vert bennem gyökeret. A trafón amit vettem, van 2*6,3 volt. az egyik kör 1,2A-t tud, a másik 3A-t. Gondolom a 3A-esről mehet a fűtése. Az 1,2-es meg kell az EZ81-nek. Megpróbáltam összedobni valamit. Így jó lesz?
A múlkor elkértem martinovtól az EM84-87
Kapcsolási rajzát. Eleinte meg voltam vele elégedve de most nemrég építettem egy ECC82-es füles erősítőt és úgy gondoltam ,hogy mindenképp módosítani kell ,mert ez olyan snassz csak egy vonalon mozog.(És eléggé kopott is a csövem) Úgyhogy martinov tervét kicsit átgondolva alkottam egy kivezérlésjelzőt em80-ra. Holnap dobok fel képet a műről . akinek kell a nyákrajz itt van használja egészséggel.
Ha tudsz szerezni akkor próbáld ki em80-nal is, a kapcsolás jó hozzá, csak a lábkiosztás más. Szerintem szebb, én csak azért építettem az erősítőmbe EM84-et, mert "az volt otthon". em80 video
Amúgy az enyém ilyen.
Üdv mindenkinek!
Elkészült az első csöves erősítőm, a következő felállásban: 2 db EZ80, 2 db ECL86 (de PCL86 is alkalmas, egy kapcsoló átfordításával), 2 db em80 (sajnos az egyik már a végét járja). Az elvárásaimnak tökéletesen megfelel, igaz, hosszú utat jártam meg, mire kész lett, de végülis minden megvalósult, amit kitaláltam. Az első trafó nagyon melegedett, nem sterora lett kitalálva, így azt cserélnem kellett, illetve plusz fűtés tekernem rá. A képek, hála a fényképezőgépemnek, nem lettek túl jók, de a lényeg azért kivehető belőle. A nyugalmi áram 32 mA, 250 volt mellett. Érdekesség, hogy csak egyutasan van egyenirányítva, mert az új trafó már szelén egyenes rádióban volt. Ennek ellenére nem találom brummosnak. A kapcsolás kb megegyezik a djhans által közzétettel, a varázsszemek meghajtása pedig CIROKL panelja alapján készült, köszönet mindkettőjüknek érte. A legtöbbet viszont bakos13gab-nak köszönhetek, a ház kifúrásában valamint az építés közbeni segítségnyújtása miatt.
No bérajzoltam, mert látom hogy valóban nem egyértelmű egyesek számára.
Készítettem egy rajzot az em80-hoz, mert nekem is van vagy három darabom.
Ilyen nincs! Hogy a fenébe lehet egy varázsszemet ilyen aszimmetrikusra gyártani, de én vagyok a lusta, hogy nem nézem meg. Most készíthetek új panelokat.
Felhasználó kérésére a melléklet javítva. Frankye
Most már elfér, átterveztem a panelt.
Sziasztok!
Ha valakit érdekel, készítettem em80-as varázsszemhez nyákrajzot.
Idézet: Nos sikerült -e már jutnod valamire azokkal a szép EM 80-84 -es csövekkel ? Építsd meg az elektroncso oldalán található kis fetes meghajtó kapcsolást .Én tegnap gyorsan összeütöttem egyet és elsőre üzemkész tuti müködőképes !Kerestem itt a topikban hozzá nyák tervet de nem találtam ezért gyorsan kutyafuttában , mintegy pár perc alatt terveztem neki . A sprint layouttal , nem egy profi de a célnak tökéletesen megfelel !Ha esetleg más méretű és tipusú alkatrészekkel akarod , akkor pillanatok alatt átlehet tervezni az egyedi készlethez . „Ezzel kínlódok. Tekerem a potit, mint az őrültek, de nem működik.”
Megépítettem, és MŰKÖDIK!!!!!!!!!!!!!!!!!!!!!!!!!!!!!!!!!!!!!!!!!!!!!!!!
Könnyebb is volt, mint a másik, és elsőre szól!!! Még csak monó, de lesz ez még sztereó is! Erre nem lehet rárakni az EM84-et?
köszi! időközben már megoldódott a dolog! de azért nembaj hogy leírtad!
![]()
Itt találtam, de már nem tudom ki linkelte ide, ezért kénytelen vagyok feltenni!
Tudod mit? Ha működik, akkor szerezz nekem EBL21-et helyette!! És akkor kvittek vagyunk!
Ki volt szedve a cső, akkor ért össze. Lazán vannak benn a foglalat érintkezői, azért ért össze. Egy kondit kisütöttem, de a másikat nem, az egyiken is csattant akkorát, azt hittem odahegesztődik a csavarhúzó.
Az előző csövön, ahol vannak a lyukak (nem tudom melyik része az) egy kicsit érdekes volt az üveg, valami folt volt rajt. Kicseréltem, de még nem kapcsoltam be. Remélem jó lesz. A PCL86csöveshangerőhöz hogyan tudom megcsinálni az EM84-et?
Valami ilyesmi, ECC81 helyett lehet 82-83, tápfesz lehet akár 250V is, greatz sem muszály. Az EM84 bekötése kicsit más, de bárhonnan lelesheted. Ez a kapcsolás erősít akkorát, hogy a bemenetre akaszthassd.
...mármint hogy itt a kütyü de úgysem a kinézete számít.
Elkészült a sztereo kivezérlésmérőm panelja, amit az elektroncső.hu-n láttam em80-assal. Holnap próbálom.
Sajna a nyák nem a szokott minőség lett. Tintapatront kéne cserélni a nyomtatóban. nem bírja a sok utántöltést.
ittvan egy kép róla. váltóárammal működik! próbáltam egyenfesszel de csak forrósodtak a kondik. annyit kell tudni hogyha tesla-elvű dolgokat akartok csinálni akkor a feszt a diódák határozzák meg. szóval 1000 voltos diódával 1000 voltig lehet elmenni. a kimenő áramot is a diódák határozzák meg, stabilitásukat pedig a kondik (1000/63as kondikat használva igen szépen szól). itt a kapcsolás úgy mutatja hogy a negatív vége a dolognak az a trafó egyik kimenete találomra, én azonban mind a kettőre rákötöttem egyegy diófával áramiránynak megfelelően. csináljátok nagyot szól ha rosszul rakjátok össze!
ja amúgy megtaláltam azt a kapcsolást neten ami összegzi a sztereó végfok két jelét és egy em80as csövön mutatja, csak itt kettős trióda ecc81-es én ecc85-tel akarom megoldani. tudja valaki hogy akkor itt kell valamilyen változtatás az áramkörben vagy minden marad a régiben?
|
Bejelentkezés
Hirdetés |


















Javítottam, mellékeltem. Közben beugrott, hogy már kétszer kellett átkötnöm a kész NYÁK-ot, mert valahogy mindig így maradt. Ja és az EM97 az EM87 akart volna lenni!




















nem bírja a sok utántöltést.






