Fórum témák
» Több friss téma |
Ez nagyon pontatlan meghatározás :no:
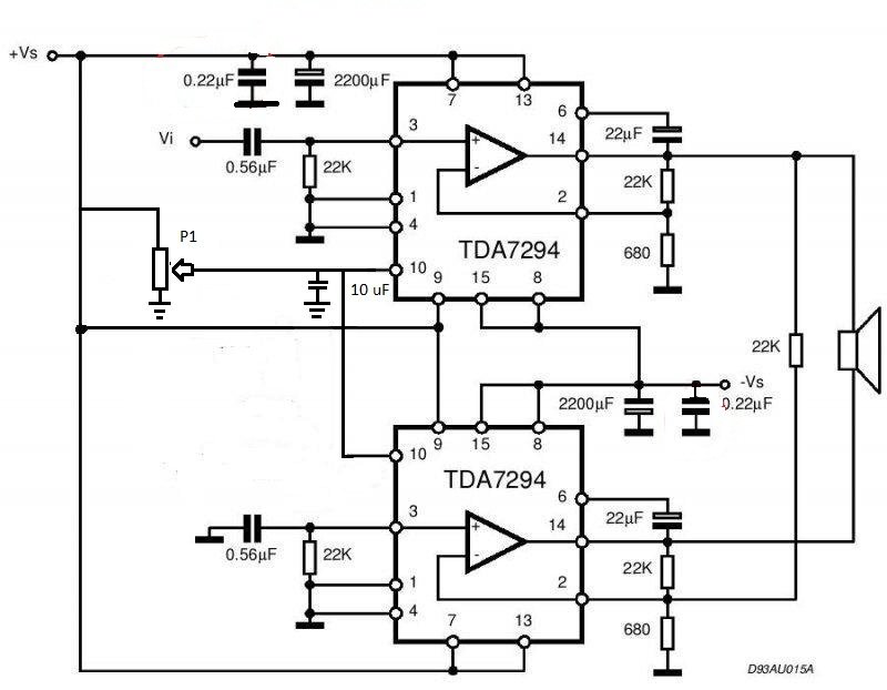
Hogy érted az egész erősítőt? A táp trafó primerjébe kell egy dpst kapcsoló, azzal tudod ki-be kapcsolni az erősítőt. Ha némítóra (mute) is szükséged van, akkor az a jel bemenet rövidre zárásával is megoldható (pl a hangerő poti 1-es, 2-es lába)
Ertlek ! Akkor ha el akarom némítani elég egy kapcsolót kötni a poti 1 es és 2 es lábára ! Mit jelent hogy (log )poti?
Mivan ha először a híd után teszek 1-1 10.000 µF ot aztán 1-1 2200uf ot nem elég vagy 220nF helyett rakjak 0,47 uf -ot?
Én nekem jobb dolgom van
van mute gomb a klaviaturamon
A szűrés egy nagyon szép és egyszerű munkafázis ! Ha szimmetrikus tapod van akkor szimmetrikusan szűröd a híd kimenetet a test szállal ! Ezeknek pedig semmiköze nincs az erősítőben levő kondikkal ! De mer 0.47 uF? Mert nem 0.22 µF ha az van megadva?
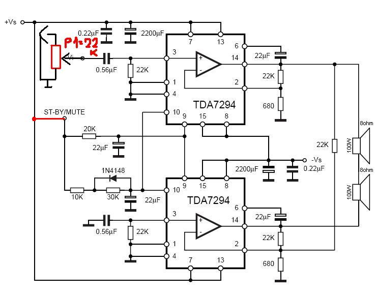
A stand-by (készenlét) állapotban az IC rendkívül kevés áramot vesz fel. Alkalmazható késleltetett bekapcsoláshoz, amikor is a tápfeszültség felfutása utánra időzítjük a bekapcsolást. Igazi jelentőségét akkor látom, ha távirányítóval, vagy az erősítő bemenetére érkező jellel (pl. aktív szubládáknál) akarjuk a ki/be kapcsolást végezni.
A mute (némítás) segítségével elnyomhatjuk a bekapcsoláskor keletkező tranziens jelek hangszóróra jutását. Célszerű némítani erősítő bemenet -, illetve TV/rádió esetén csatorna váltáskor. Az adatlapon szereplő R, C, D elemek úgy tudom 5V-os logikai kimenethez vannak méretezve. Aki odáig elmegy az építésben, hogy a TDA7294 -et koppanásgátló/DC védelemmel egészíti ki, az szerintem feleslegesen fárad az előbb említett R, C, D elemek beültetésével. A most készülő erősítőmben a 9,10 lábakat közvetlenül a pozitív tápra tervezem kötni, mivel lesz benne védelmi áramkör.
Ha valakit érdekel a koppanásgátlás a tda 7294-nél akkor nézze meg ezt a hozzászólást: #1046874
279-es oldal
Inkább linkeld be legközelebb azt a hozzászólást.
Egyébként ha komolyan gondolod a hangsugárzó védelmét, akkor a relés megoldás a legbiztosabb.
Így van! Az LM3886 ezért nem koppan pl az esetek 90%-ban nálam ki- bekapcsoláskor, mert ott a mute lábon van egy RC kör, az ad egy kis időállandót, de épeszű ember tesz be védelmet a kimenetre, ott meg nem nagy plussz áramkör vagy költség a koppanásgátló. :yes:
Állítólag én úgy tudom az adatlap szerint, hogy van valami S/C protection beleintegrálva az IC-be az mire van ?
Én azóta nem hiszek az IC-ken belüli protecionokban, mióta füstgép lett az első 3876-ból, valami vezeték maradt a panel alatt és az okozott némi galibát. Nem jöttem rá mit kötött össze mivel, de szó szerint kirepültek lábak. A bent levő védelmek miatt ez nem következhetett volna be...Na, azóta szigorúan védelem...Kérdésedre válaszolva nem tudom, mi az az S/C védelem, nyilván a végeknél van, esetleg rövidzár(short circuit) védelem? Nem tudom, sajnos 7294-et nem nagyon ismerem, majd azért szeretnék megismerkedni vele mostanában. :no:
Ha rövidzár védelem is szrintem nem funkcionál úgy mint a relés megoldás
Egyszer egy kölcsönkért erősítőnél is a védelem mentette meg az életem
Bocsánat az előző hozzászólásomat elírtam !
Szerintem ha az ic-be van beépített rövidzár védelem, akkor sem nincs olyan jó, mint a relés megoldás.
Az IC-be épített rövidzár védelem a végfeteken folyó áramot korlátozza. Célja az IC megóvása.
A "relés" védelmet azért kötjük utána, hogyha az IC mégis meghibásodik, és a kimenetén tartósan egyenfeszültség jelenik meg, akkor a hangszórót leválassza róla. Ezáltal a hangszóró tekercs nem fog tönkre menni.
Lassan készül az erősítő ma levilágítottam holnap előhívom és elkészítem ! Majd szükségem lenne egy koppanásgátló kapcsolásra és egy kis útmutatóra a hangszóró védelméért ! Akkor most sem tudom hogy mit csináljak a mute és stand by opciókkal mert startból úgy van megtervezve hogy a kapcsolok zárva vannak és nem tudom azt hogy esetleg valahogy jó volna kivezetni két szálat és kapcsolóra kötni? Volna értelme? Na meg kellene valami kapcsolás van bővítés hangváltó szereppel tehát tudjam állítani a basst az eco meg a az élességet és stb ! Az eco kel mert akarok előérősítőt is szerelni bele !
Hidd el nem kell a stdby/mute-val foglalkozni.
Nem értem hogy mit akarsz hangváltóval, meg "eco"-val... mi az egyébként? Bocs, de olyan nehezen érthetően fogalmazol Melyik nyákot világítottad le? Azt amit felraktam? Mert az alapból "vasalós" nézetben van.
A Stby/mute-t kösd a pozitív tápra.
Mit értesz eco alatt?
Amit terveztél de tükröztem !
Akkor oké :yes:
Valaki ad egy egyszerű hangszóróvédelem kapcsolást, amibe nincs lágyinditás ?
Ezeket nézd át, szinte mind egyszerű. Bővebben: Link
Elkészítettem az erősítőt ! Nagyon szépen megy ! De egy baj van vele nagyon forrósodik ha húzom a hangerőt felfele ! Ennél nagyobb hűtést nem tudok neki lesz meg venti ! Tehát mikor fennebb húzom a hangerőt és megérintem a TDA t akkor majdnem eget ! Ahogy kicsit húzom lefele mar nyeli is el a forróságot a hűtőborda ! Mit javasoltok vagy annyi forrósodás az nem art ? Talán túl nagy a trafó neki? Valamivel több mint +/- 40 V
Nem csoda, hogy melegszik. A táp elég magas, +/-35V is elég volna. Az IC azért forró mert az alatta lévő szigetelőn lassan jut át a hő. Ilyen teljesítménynél hűtőtönköt ajánlott alkalmazni.
Amire fel van fogatva az kb 1 cm átmerőjű tömött alumínium és ráfogatva egy másik hűtőborda ! Nem a hűtőborda a forro hanem az IC ! Mikor meg nem volt alatta olyan szigetelő anyag akkor meg jobban fórosodott!
Szia!
Rossz a hőátadás, mert az IC-nek közel hűtőborda-hőmérsékletűnek kell lenni.
Lenne egy kérdésem!
Ha megépítem a TDA 7294 hídkapcsolást akkor az IC-t el kell szigetelni a hűtőbordától ? Egy bordára megy 2 IC.
Rád van bízva, hogy elszigeteled-e a bordától. Azt vedd figyelembe, hogy negatív táp a hűtőfülön van.
Oké de az erősítő nem vas dobozba lessz úgyhát nem lessz rajta a gnd a hűtőn.
|
Bejelentkezés
Hirdetés |




van mute gomb a klaviaturamon











