Fórum témák
» Több friss téma |
Mivel nem írtad meg milyen módon akarod megcsinálni, ezért csak feltételeztem, hogy vasalod, illetve akarsz alkatrészoldali feliratot is, és duplán van a panelre szükséged.
Ezért, tekintettel a panel viszonylagos kis méretére, megdupláztam a képeket. Ezt igyekeztem úgy csinálni, hogy akár egyben is lehessen hagyni a két csatornát, de ha szükséges, akkor el is vágható. A javított panelterv . ITT . található.
Nagyon szépen köszönöm. Vasalni szeretném.
Milyen programmal tervezted? Nagyon tetszik.
Az alkatrész oldalt is ugyanúgy vasalod, mint a forrasztási oldalt?
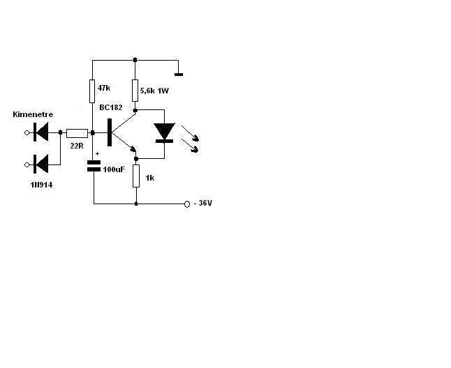
A clip 01 jó lenne nekem igaz nekem 36V-om van
Esetleg ha 12V-ról akarom hajtani akkor milyen ellenállást tegyek bele? Mert van 12V stabil ami 3 ventillátort hajt.
Ez az áramkör az erősítő negatív tápjáról megy. Épp azt jelzi, a kimenő jel csúcsa közelít a tápfeszültséghez, torzít illetve torzítás közelében jár az erősítő.
A híd két kimenete egy-egy diódára csatlakozik.
Aha. Akkor negaítv táp neki és a kimenet meg adiódára. Oké.
30V-os tranyó nem elég?
A tranzisztor üzemi feszültsége csak a ledre jutó feszültség, azért a biztonság kedvéért olyat tennék bele ami a 36V-ot elviseli.
Igen, ahhoz teljesen hasonlóan, csak én nem műnyomó papírt használok, hanem öntapadó matrica hátlapját. Ez azért jó, mert ehhez nem tud a por tapadni, így vasalás után nagyon jó a rajzolat minősége. (Manapság már gyártatom a panelokat.)
Ma tettem két próbát. Az egyik az öntapadós hátlapja. Az eredmény még nem tökéletes. A céges másológép/nyomtatón nyomtattam. Sajnos vékony lett a festékréteg. Ültetési rajznak tökéletes, de a réz átsejlik alóla.
A másik próbát itthon végeztem. Műnyomó papírra (evangélikus egyház szórólapja) nyomtattam. Ez viszont tökéletes lett. Az öntapadós hátlapja viszont sokkal szimpatikusabban adja magát. Már majdnem lehűlt a nyák, úgy egyszerűen csak le kell húzni. Na holnap folytatom. ![]() Én még nem gyártatom. 20-25 év után kezdem újra a szakmát. Még kicsit bele kell rázkódni. A Tangónál hagytam abba. Most a Layout editorral , a PCB Wizarddal, az EAGLE-vel, és az Altium Designert próbáltam. Előbbi kettő... Hát mondjuk úgy belépő szintű. Az utóbbi meg nekem még sok. Túl nagy a tudása, cserébe pilótavizsgás. Egyenlőre az EAGLE marad.
Témaidegen, ezért ide válaszoltam.
Jelentem tegnap este hivatalosan is be lett avatva a híd. 2db 8ohm 120/300W-os sorba kötött hangfalat hajtott meglepően szépen. A hűtőborda kézmeleg volt 6 óra 90-100%-os kivezérlésnél. Ami meglepett hogy még teljes kivezérlésnél sem halottam torzítást.
Nagyon jó kis cucc mindnekinek ajánlom. És köszönöm a segítséget hogy elkészült a bulira.
Jól döntöttél a hangsugárzók sorba kötésével. Örülök, hogy sikerült a javítás.
Énis örülök. Főleg hogy ez már a 3. buli amin haverom kicsinálja fél óra alatt az erősítőjét így csak az enyém szolgál. Egy STK-s hifi és a híd adta a nem kis hangerőt.
hello
elég kezdő vagyok az erősítő építés terén de szeretnék egy ilyen erősítőt építeni ez a kapcsolás alapján: http://bolthely.hu/mikroshop/id/00536_KIT_erosito_mono_vegfok_1x_10...IC-vel azt szeretném kérni hogy valaki írjon nekem egy pontos anyaglistát mert eléggé összezavarodtam ![]() az alkatrészeket a hestore oldalról szeretném rendelni és nem tudom hogy pl az ellenállások hány wattosak legyenek és hogy melyik kondi kerémia vagy van-e benne tantál- A segítséget előre is köszönöm !
Ahol EZT nézted onnan le is tudod tölteni a kapcsolódó dokumentációt.
Hello!
Az ellenállásoknak jók a "hagyományos kicsi" 0,5W-osak, az µF nagyságrendű kerek kondik elkók (elektrolit), a többi nF nagyságrendű pedig fólia.
hello
még egy kérdés: azt olvastam hogy a szénréteg ellenállásoknak "jobb melegebb a hangja" szerinted akkor melyik legyen szén vagy fémréteg ellenállás ? Kisbetűs mondatkezdés, szabályzatolvasással jár!
teljesen mindegy, ezt nem hinném, hogy meghallanád. ez olyan dolog, mint hogy valaki hallja, hogy egy tranzisztornak milyen a tokozása
![]() Kisbetűs mondatkezdés, szabályzatolvasással jár!
rendben, köszönöm szépen
50k-s poti jó lesz logaritmikus ?
Ellenállás ügyben igazából se megcáfolni se alátámasztani nem tudom amit mondasz. Szerintem se lehet igazán ezt kihallani.
Poti az teljesen jó, én is akkorát használok, ilyen kapcsolású előfokkal:
Végre el készült a hidalt TDA 7294 Szépen szól
CSak egy kicsit kicsi a 2X 10.000µF de majd még adok neki és akkor jó lesz.
Szia, szép munka! A tekercsek a nyákon miért vannak? Mi ott a szerepük? S miből gondolod, miből érzed, hogy kevés a 2x10,000 uF?
Ha jól tudom Amperenként kell 1000µF az IC pedig több mint 10A-t is felvehet, szóval lehet, hogy mond valamit. Én legalább a dupláját tenném bele, ha maxon akarnám járatni.
A puffer bőven elég, inkább egy erős trafót adj neki.
Igazából onnan tudom hogy kevés mert 25V-ról megy a végfok. És egy 24V ventilátor megy a a pozitív és GND-pont közötti tápfeszről. És minden egyes mély hangnál a venti sebessége lassul(félhangerőnél). A trafó nem melegszik az elég szerintem neki. De fél hangerőnél már a tápfeszültség le is esik a mély hangoknál(az egyen irányítás után). Az induktivitásokat meg meg tekertem a meg adott méretek alapján. Nem tudom én sem pontosan a szerepét teljes mértékben. A kapcsolásra azt írták a rajznál hogy 2X18A. De ha lesz időm még adok neki még 2X10.000 µF és meg nézem akkor mi változik.
Általában mindenki elfelejtkezik arról a fontos tényezőről a pufferelkóknál, hogy nem (csak) a kapacitásmennyiség a fontos, hanem a kivehető áram is. Ezek a mai keleti kisméretű beforrasztós kondik, bár a kapacitásuk a ráírt érték, de az amperterhelhetőségük igen alacsony.
Ezért javasolják a több kisebb értéket ugyan akkora kapacitás eléréséhez. Véleményem szerint, a nagyméretű csavaros elkók azok, amik ilyen célra kifejezetten alkalmasak. Igaz ezek ára a mini vacakok többszöröse, és a beszerzésük sem egyszerű, de hálásabb velük építkezni, élettartamuk hosszú, kapacitásuk nagyobb a ráírt értéknél, (nálam a mért példányok mindegyikénél min. +10%-al) és a terhelhetőségük is jóval magasabb .
Így át gondolva van igazság benne. Most rakok bele 4 darab RFT 4700µF csavaros nyakú kondenzátort. Remélem ez segíteni fog neki. A másik az új kondenzátorok a mérés során 90% meg buknak mert az írt érték alatt van. Ezért szoktam régi kondikat használni.
Szép a panelterv, de hát ez Nálad természetesen megszokott már. Köszönjük.
|
Bejelentkezés
Hirdetés |
















