Fórum témák
» Több friss téma |
Üdv
Nagyon jól ismerem az ic-t. És nem a biztos üzem miatt van benne 75v hanem ekkora kel. Töltés közben akár a 60v ot is átlépheti. Friss töltés után kap egy kis induktív zavart és máris nem sok az a 75v. Épp ez miatt hívtam fel a figyelmet a táp elkókra.Nem dísznek van ott, és sokszor ide vezethető vissza a fetek halála is. Hány W os lett a járgány? Amit én építettem ott már a kész kasznit hozták. Nekem csak az elektromos részeket kellett.Ha jól emlékszek 2X100Ah aksi lett benne.
Üdv Bubuc17
A keréktrió 2x 36 V 240W motor 3 fázis(léptető) "480W" de párban tán több . A vázat a gazda (kovács) alkotta .Elektronikát Én okoztam hozzá, akku fölött ülünk .Közel 2 méter 12 szálas riasztó sodrott árnyékolt vezeték (0.25mm2) megy a kormányhoz 1db 36V 3W izzó a legnagyobb fogyasztás elöl .Index saját készítés 7-8 LED oldalanként a fogyasztás .Akkuk ,na adtam a soros/párhuzamos kapcsolás törvényeknek 45Ah+55Ah+(2db12Ah párhuzamosan kötve) így van most a 36V . Ledobott Gk akkuk de teszt idő .Sosem lesz kész de megy. 2008-as prospektust scanneltem de 2Mb nagyobb lett később potlom kisebb felbontásban . Üdv
hali! van 1 tornádó robogó,tipus számát nem tudom
minden müködik rajta de ha huzok a gázon megse mozdul a gázkar jó nézték . mi lehet a baj? edigg ment, nem volt vele gond. ez egy kék szinű pedélnélküli fajta tdr101 hasolo a kinézete 48 v os
Ráadott gyújtásnál nem világit a féklámpád?
de világit mindenrajta. index első hátsó lámpa, ezértis nem értem duda minden jó aku tökéletes gyujtás ráadom és a hátsolámpa is világit.
hu látom itt lakol közel
) esetleg szerelövagy? mikloson holszerelnek leg olcsoban?
Semmit ne kapcsolj,csak gyujtást add rá,és ha akkor világit a féklámpa akkor a kapcsoló múlt ki,és az tilt le.
Sziasztok!
Van nekem egy rozzant kerékpárom amit szeretnék úgy elektromos hajtásúvá alakítani, hogy egy töltéssel legalább 50km-t lehessen vele menni 30-40 -es tempóval. Napi munkába járni kéne ami 20 kilométerre van. Mennyiből jönne ki? Magam csinálnám. Köszi
Köszi, akkor ez egyenlőre bukta.
Apropo, Neked majd linkelek valamit nemsokára
hello mindenki.olyan problémám van hogy,van egy Tornádó trd33-as robogóm,és az a helyzet hogy meg akartam mérni az akksikat hogy milyen állapotban vannak.és az történt amikor le akartam venni a sarukat,akkor a villáskulcs hozzáért a másik akksi csatlakozójához.egy csattanás volt és azóta nem kap áramot,nem tudom bekapcsolni.a biztositék az jó nem ment ki.remélem tud valaki segiteni.
Valószínű, hogy elvillant egy kábeled az akkusorban!
Mérj feszültséget a töltőaljaztban.Ha ott nincs meg a fesz. akkor ahogy az előttemi h.sz. szerint én is összekötőkábel szakadását nézném meg.
köszönöm szépen.remélem csak ennyi a probléma
hali.ezt nem értem.az akkusorban a kábelekkel szerintem nincs gond.és a töltőaljzattal sem.vagy lehet hogy nem jól mérem meg?
Helosztok.
Van egy univerzális motorom egy Indesit mosógépből. Ezzel tervezem megoldani a biciklim hajtását. 300W van ráírva. Egyenáramról hajtva ugye már sokkal kisebb feszültségnél kezd ugyanakkora áram folyni, mint váltóról. Ettől a nagy áramtól szerintem nagyon gyorsan leégne. Tehát valamilyen invertert kell építenem hozzá. Nem okoz problémát a motoromnak a négyszögjel, vagy mindenképp színusz kell neki?
Nincs az akku dobozában egy biztosíték?A dobozon belül azért combos vezetékek vannak,ahhoz azért néhány száz ampernek el kéne szaladni hogy elégjen.
Na igen!Ez is igaz.Ezért kell nekem fél évente kábelt cseréljek benne sajnos.Annyira öregek az akkuk,hogy valami szivárgás lehet a pozitív sarunál az akkun,mert állandóan fehér a csatlakozás,és érezhetően gyengébb a gép.Ilyenkor kábel csere,és megint rendben van.Tudom akkucsere kellene,de amíg elvisz helyben,4-5km-t,addig ezek az akkuk maradnak benne.Ha rásegítek neki,akkor 10-km-re még el tudok indulni vele.
De egy rövidzár miatt nem halhat meg teljesen a szerkezet.A vezérlő elvileg polaritás védett,meg ha előtte csinált zárlatot,akkor vagy a főbiztinek,kellett megadnia magát,vagy az akku dobozában kellett legyen biztosítéknak.Egyenként kéne rámérni az akkuk saruira,utána megnézni melyik két saru közt nincs kontakt!
hali.az a helyzet hogy az akksikat külön külön megmértem és a négy közül egy nem jelez semmit.a biztositék jó azt is megmértem.ugyhogy zárlatos lett az az egy akksi.szerintem kuka.
hát akkor itt gáz van mert,a rossz akksira rátettem az égőt és semmi.rátettem nagyteljesitményü töltőre,de az ampermérő ki se mozdul.ugyhogy tanácstalan vagyok.nem igazán akarok 10rongyot költeni egy akksira.
Főleg hogy nem illik egy akksit cserélni a pakkból.
Add le a kereskedőnél.
Sikerült végigolvasnom a fórumot, de négy kérdés továbbra is foglalkoztat: 1. Lehet-e valahol használt agymotort venni? 2. Befér-e egy 250W 36V első agymotor egy 28?-as országúti kerékpár (KTM Life Country) 9.5cm széles első villájába? 3. Kiszámolta valaki, melyik éri meg jobban: külön-külön darabokból összeépíteni, komplett átépítő szettet vásárolni, vagy komplett e-kerékpárt vásárolni? 4. Ha 12V 10Ah helyett 12V 14Ah zselés akkukat veszek hozzá, azzal 40%-al nő a hatótávolság? A leendő e-kerékpárral egy feltöltéssel napi 40km távot szeretnék megtenni 20km/h sebességgel, létezik erre megfizethető megoldás?
Üdv.
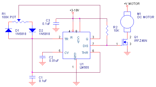
Mintha az álmomat látnám megvalósulni, csak nem én csinálom. Én egyébként szénkefés motorra gondoltam, 24V 500W, és két 12V 50Ah ólom akkura, de mivel nincs ilyen motorom, így nem is tudom, hogy elférnének-e az akkuk a motorral, de elképzelhető, mivel egy akku kocka, 20x20x20 cm durván. Következő évre tervezem a projectet, ami jó hír, hogy 2-3 hónapja pattant ki a fejemből(csak hideg lesz motorozni, és addig spórolok is), szóval nem évek óta halogatom, hogy nem olyan fontos. ![]() Ami rossz, hogy egy ilyen motor 50eFt környékén kezdődik, nem tudom mennyi a hivatalossá tétele egy ilyen elektromos segédmotor kerékpárnak, mivel 500W-os motort szeretnék bele, vagy 750W-at(maximum amúgy is 4kW-os lehet, ha minden igaz), és a kilométer/óra mutatója is necces ennek a motornak, mivel gyárilag a blokktól jön a spirál, nem az első keréktől, így mivel a blokk kijön, hivatalos megoldást kell majd találnom a km/h mutató cseréjére. EvPermanent-en van egy digitális km/óra, amit direkt az ilyen átalakításra találtak ki, csak az drága is, és unszimpatikus is. Jah és a szabályzóra is van működő megoldásom. Kép csatolva. Ez a kapcsolás vezérel(2-3 db ellenállással, diódával kiegészítve a HILTI nyákján) egy 36V-os HILTI li-ion akkus fúró/ütvefúrós gépet. Abban is 555, IRFZ46N, és a ravasznál is a gyári szénréteg 70-80k-s ellenállás található, és még ugyanúgy 2 dióda is van a potinál. A FET csodával határos módon tökéletesen megfelel. ![]() Ugye a motor 24V-os a FET 55V, 500W-on a motor 24A-t eszik, a FET 50A névlegesen, döcögösen is kímélve lesz, de természetesen tudom, hogy a motor indulásnál akár 80-100A-t is felvehet, de a FET csúcsa 180A körül mozog. :-O (egy jó kis, és jó nagy hűtőbordát meg is fog majd érdemelni.. ![]() Mit gondoltok az elképzeléseimről? Üdv.Tomi
Bár a FET max árama nem 180A, vagyis itt nem lehet majd kihasználni, de egy 24A-es, névleges áramú motor, jó ha a 100A-t felveszi majd, meg hát lesz majd benne biztos egy áramkorlát is..
Arról nem is beszélve, hogy a menetszél is hűthetné majd a FET bordáját, ami így egyhamar nem fog tönkremenni kb jéghideg felületen. Csak pénz kell mindehhez. ![]() Igen, köbzoli számítása reális is, bő 250-300eFt. ..de a motor, akku meglesz 100e-ből is.. Szia! Isten vagy! Hány V-os,W-os,hatótáv,végsebesség?
Szia!
Ezek a helikopter akkuk hol kaphatók?Küldj egy linket légyszi.
Azért ez túlzás
![]() Gyárilag egy 2kW-os vezérlő van egy 2kW-os BLDC agymotorhoz. A vezérlő meg lett piszkálva, így jelenleg csúcsban 110A körül tud kiadni magából. A motor jelenleg 54V 38Ah packról jár, ólomaksikkal - ez az egyik legnagyobb hátránya a gépnek. Dög nehezek. A gép súlya jelenleg 120 kg körül van - eredetileg 80 volt - abból az aksi kb. 60 kg. Durván eddig - mivel nem én használom, mert lenyúlták tőlem - 100-150 ciklus van benne.Tempó teljesen feltöltött aksival úgy 60-65 km/h körül van, hatótáv sofőr és stílus függő. Marokgázon gyorsulgatva fel le úgy 25 km, finomabban kezelve 40-45 km. A tervek és eszközök további átalakítást fognak hozni a gépen, amivel jelentősen javulni fognak a gép tulajdonságai, de egyelőre most még két másik gépen - is - dolgozom
Köszi a gyors választ! Futottam pár kört a használt bringák között: 30-40 között kínálják gyenge akkuval. Ehhez 3x12V14Ah zselés akku 30-36 lenne. Összesen 60-80 között megúszható. A kék (P*) áruházláncban 79.990 egy kínai villanykerékpár, abban csak az akku aggaszt: szeleppel szabályzott és tömített ólomsav akkumulátor. A Yakimoto26-nak pont a hatótávval van baja, a GVH is fellépett ellene. Szerintem ha találok 28-as első kerékbe fűzhető 350W agymotort, mindenképpen 22Ah zselés akkukat veszek hozzá a hatótáv miatt. Az egyenkénti akku töltés egyébként 3db külön töltőt igényel, vagy építhető "lépegetős" akkutöltő amelyik a töltés idejére bontja a soros kapcsolást és egymás után tölt?
|
Bejelentkezés
Hirdetés |




minden müködik rajta de ha huzok a gázon megse mozdul
) esetleg szerelövagy? mikloson holszerelnek leg olcsoban? 

Szia! Isten vagy!
- 100-150 ciklus van benne.