Fórum témák
» Több friss téma |
Fórum » Csöves erősítő készítése
Ne feledd betartani a fórum viselkedési szabályait, és a topik megmaradásának feltételeit. [link]
A téma átmenetileg fagyasztva lett, hozzászólni nem tudsz!
Kipróbálni jó lesz egy oldalnak, főleg ha a fűtés külön megy (mert gondolom nincs rajt 16 V-os tekercs). Milyen kapcsolás lesz? Nekem kifejezetten tetszik fater0827 által talált parafázisú, kereszbecsatolt kapcsolás.
Itt van kicsit szebb külalakkal, ha érdekel.
Amúgy szerintem az AN P-Zero-nak is valami hasonló kapcsolása lehet, végülis leginkább az Ő nevükhöz kötik a parafázisú fázisfordítót (régebben Audio Innovation ECL 86-os PP-je kapcsán). Látom javítottad a rács bekötést.
Kijavítottam, mert így raktam először össze és nem működött, megkérdeztem itt és -talán Imi- segített a problémában.
Szétszedtem, mert a hosszú vezetékek miatt gerjedt, de szerintem ezt építem vissza, csak fix előfesszel, nekem az közelebb áll a szívemhez. Nincs is sok csövem, 15-20-db-nál tuti nincs több. Így meg nem kellene annyira pontosan egyformának lennie a kettőnek.
Viszont nem parafázisú fordítása van.
A melléklet a para. De a rajz hiányossága tévesztett meg.
Szerintem az is parafázisú, V1a anódjából osztott jel vezérli V2a rácsát, mindkét cső közös katódos...vagy nem jól látok valamit.
Ezt a szakirodalom fázisinverteres fázisfordítónak hívja.
Köszi, ezt nem tudtam. Nálam az is parafázisú volt eddig.
SE vagy PP anódárama az 50-60mA? Kizárólag a végcső árama megy keresztül a fojtó(ko)n?
Jobb nem összekeverni, mert a parafázisúnak a gyakorlatban nagyon jó a szimmetriája, és a hangot se szabotálja el; a másik, "egyszerű fázisforditó" viszont inkább tankönyvekbe való, elrettentő példának.
Együtemű lesz, és az egész áramkör árama ezen megy keresztül. A végcső megy 50-60mA-al az előfok nem vesz fel számottevő teljesítményt, de a meghajtófokozat elé is megoldható egy fojtó, természetesen oldalanként egy-egy.
Akkor nem ártana a fojtót csúcsáramra + a többi táplált fokozat csúcsáramára méretezni. A vasmagod még állandó 60mA áramra (2H) is necces, és csak vékony huzallal férne el rajta. SE-hez a pakettvastagságot duplázva használható, ráadásként megkíméled magad a CLC---LC szűrés problémáitól, ami a durván gyenge vagy brummogós basszustól az alacsonyfrekis gerjedésig terjedhet.
Ez nem az én napom, én az SM 55 adataira emlékeztem, mikor elkapkodva azt írtam, hogy elég lesz. bta-nak teljesen igaza van, túl kicsi az a vas.
A fűtés is arról megy mert van ECL82 is. De lehet hogy külön fűtöm a PCL82-ket majd. Sima katodinos lesz.
Sajnos tartottam tőle, de akkor keresek másik vasakat hozzá. 55-ös csak egy db van...
Köszi Zoli! Tanulmányozni fogom és majd kipróbálom.
Egy 8 W-os AB oszt. erősítőt még kipróbálni sem nagyon lehet, 36 W-os trafóról (úgy értem ki lehet, ha nincs más, de nem kapsz valós eredményt szerintem). Kellene egy 50 W-os...
Az igazság ködösített. A Zeró hátlapjára ECL82 van írva. Viszont nem tudom miért, 86-ot is használnak. Legalábbis legjobb tudomásom szerint... Amúgy bárki megnézheti az AN oldalán, hol 5881, hol 6L6 van írva az erősítők hátlapjára, és 6P3SZ vagy 6P6SZ-E vel van szerelve. Míg az első kettő azonos, csak az egyik ipari kivitelű, a két orosz csőnek a nevén kívül semmi köze egymáshoz. Ráadásul nem mindig a fénykép szerintivel azonos a csőkészlet. Nem is érdemes nyomozni, ki kell szerkeszteni a karakterisztikákból a véget, meg kell hozzá egy megfelelő meghajtás. Ha meg valaki 3-5.000 menetet képes tekerni, miért nem nagyobb vasra, kicsit erősebb csővel követi el ezt az önkínzást
Az utolsó mondat nem nem neked szólt
Összeraktam drótkupacba. Fülre a magas nekem kevésnek tűnik. Hangerő az ott van. Ráteszem a műterhelést, jelgenerátort meg a szkópot. Megnézem hány W-ot tud.
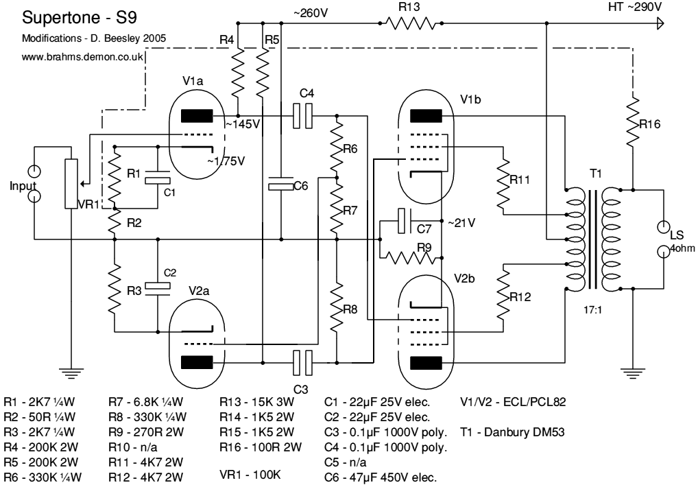
Ha már PCL.. Nem tudjátok mennyi a PCL84 Raa-ja kb 260V anódfesznél? Én egy rajzon 12k ohmot láttam, gondoltam azért megkérdezem..
Méregettem egy kicsit. A táp 288V lett. A katódellenálláson és a kimenőn eső fesz után 260V körül maradt a csövön. A rádió hálózati szépen bírta nem is nagyon melegedett. 1khz-en 9,2W lett a kimeneti teljesítmény. 50hz-en még lejött a 7W. Lentebb nem tudtam menni a frekivel mert számítógépes jelgenerátorom van jelenleg.
Szerintem ezek nem is olyan rossz eredmények
Hello!
Kimenő trafónak jó ez? 0,41 930menet 0,07 2360menet
Bizony nem rossz. Az alsó határfrekije olyan 25 Hz körül lehet. Jó a kimenője.
Persze, csak nem tudjuk mihez. Gondolom nem hangerősítőbe szánod, de pl. prímán ki lehet menni vele a kertbe.
Egész jó lett, a magasa milyen? Kicsit erősebb mély elfért volna (csak gondolom a drót nem fért volna el hozzá).
ECL84 készült erősítőhöz
Kimenő trafónak 0,41 930menet 0,07 2360menet
Igen, egész gyorsan. Mivel a 0,2-es drótot nem igazán látom ezért nem pont menet menet mellé került. Így aztán haladósabb is volt.
Hallgatva nem mélyhiányos. A magasa nekem fülre kicsit kevés. Mérni nem tudtam mert ez a számítógépes jelgenerátor 15khz-ig megy max de ott már a hangkártyából kijövő jel is tök csúnya.
Ha a szekundere az a 930 menet, az elég erős. inkább 93 menet, nem? Számolj erre egy áttételt, 2,5^2 ???
|
Bejelentkezés
Hirdetés |





