Fórum témák
» Több friss téma |
Fórum » Csöves erősítő készítése
Ne feledd betartani a fórum viselkedési szabályait, és a topik megmaradásának feltételeit. [link]
A téma átmenetileg fagyasztva lett, hozzászólni nem tudsz!
Hogyan lehet frekvenciafüggő visszacsatolást csinálni ?
Induktivitással ?
Ha a visszacsatolásban lévő ellenállásos osztó R elemei mellé akár L, akár C elemeket választunk, sorosan, vagy párhuzamosan, akkor a feszültség osztás frekvencia függő lesz, mert az ellenállásos feszültségosztóval egy impedancia (ami frekvencia függő) kapcsolódik sorba, vagy párhuzamosan. Ezekből az alkatrészekből így megfelelő kombinációban frekvencia függő hálózat építhető.
Sőt, nem egy készülék esetén ezt felhasználták hangszín szabályzásra is (potméterekkel), nem teszek rajzot, mert lehet találni bőven ilyet. Az ECL86-ot csak a Videoton használta (rádióban), a legutolsó fejlesztésekre kell gondolni.
Nemcsak hangszínszabályzó, hanem korrektor, RIAA, magnó lejátszó/felvevő erősítőknél is szokásos.
Igaz, Marone kolléga nem írta, hogy végfokozatról beszélünk, innentől teljesen jogos az észrevételed.
Elöször inkább egy 6P14P SE-t építek. Meghajtó csöve a szimmetrikus kivezetésű 6N3P lesz. SM65 kimenő trafókkal lesz szerelve. 280V tápfeszről fog járni. Kíváncsi leszek a kimenő teljesítményre.
A nyákja ma elkészült. Kimenői a két ünnep között elkészülnek remélem.
Semmi. Megtekerem a másik kimenőt és egyenlőre pihen mert nincs még hozzá hálózati vasam.
Azért szép hogy még a sima 6P14P-re is 3000 üzemórát garantálnak.
Szia mindenkinek.Köszönöm szépen mindenkinek a segítséget ,így lelkeztem az erősítőt csinálni..Folyamatosan fényképezem és ha kész felrakom .
Telejsen jó. A lényeg már benne van...
![]() Ez egy régebbi modell lesz, nem látok rajta HDMI kimenetet...
Klasz.
Ma beültettem a 6P14P SE nyákját. További képek itt.
Na végre nem csak én karistolom a nyákot kézzel , látom a foglalatot is hekkelted !
Igen a foglalatot több darabból raktam össze. Volt pár letört lábú foglalatom. Szétszedtem és áttettem a lábakat hogy jó legyen és a szegecset csavarral pótoltam.
Munkatársam mutatott nekem egy csöves erősítőt. Igazából nem volt még készen. Egy sztereó NDK-s rádióból bontotta ki. Komplett mély-magas hangszínnel kimenőkkel hálózati trafóval. EL95 PP a vége, szép nagy osztott kimenőkkel. Csak az a probléma hogy a végcsövek hiányoznak. Ez a cső szinte beszerezhetetlen. Ebay-en is csak drágán van. szerintem a végfokot ki kéne váltani benne. Adatlap szerint 10k az Raa akkor ECL82 PP-vel talán ki lehetne váltani és felhasználni a kimenőket.
Azok a kimenők nagyon jók, kiváló frekvenciamenettel, visszacsatolás nélkül is hibátlan hangot lehet elérni velük. Nemrég ilyenekkel csináltam EL95 PP-t. A hálózatinak sajnos volt egy kis hangja, és szórt is rendesen, ezért nem tudtam felhasználni olyan kicsi helyen, ami rendelkezésemre állt (10K-s kimenőt már könnyű megszórni, és a trafón 220-as a legmagasabb primer. (Beag AE110 hálózatiját használtam, és még azt is el kellett forgatnom, hogy csönd legyen).
Ha nem tudunk szerezni bele csöveket akkor csinálok hozzá egy ECL82-es végfok nyákot. Az is 10k-ra illeszt. Jó az erősítőd!
Igen, eszméletlen jó lett (már nincs nálam), pedig nem is az elképzelhető legjobb hangminőségre hegyeztem ki. A fő szempont az EL 95-ök minél tartósabb üzembiztonsága volt (ezért lett mindegyiknek saját automatikus rácselőfesze, és majdnem B osztályú beállítás). 2*5 W lett megcélozva. Úgy gondolom elsősorban a kiváló kimenők eredmánye lett a nagyon jó hang, szerintem ECL 82-vel is kidomborítaná a képességeit (nyílt hurokban is elketyegett vagy 30Hz-től 50-60 KHz-ig, jól mutatott rajt a 100 Hz-es és a 10 KHz-es négyszög is).
Gondolom hogy nagyon jól szólt. A kimenők itt nem teljesen így néznek ki. Az osztáson annyit láttam hogy a szekunder 4 részre volt osztva és a 4-4 szál ment a hangfalcsatira, ott voltak közösítve. Visszacsatolás itt sem volt. Illetve nem láttam hogy lett volna visszacsatoló tekercs. Nem értem miért patzarolták az EL95-öket hálózati készülékbe. Most meg jó méregdrágán lehet beszerezni.
Nem hiszem hogy beáldoz 10E forintot 4 csőre és ezért marad az ECL82 Akkor már a meghajtó ECC83 se kell hanem a PCL triódáival kell megoldani és új nyákot kaphat.
4 részre osztott a szekunder, háromra a primer. Visszacsatoló tekercs nincsen, de a szekunderről volt visszacsatolás (én is csináltam amúgy, de ha az enyém maradt volna, ezt feltétlen kikapcsolhatóra csináltam volna). Szerintem a kimenő ugyanolyan lehet (csak ebben már optikai tuningolt van)
![]() Nem hiszem, hogy többféle PP kimenőt is csináltak volna az NDK-ban EL95-höz, azért nem futott olyan sokáig ezzel a csővel PP. NDK-s kimenőkkel eddig csak jó tapasztalataim vannak, annakidején az MV3 (EL84PP) kimenője is nagyon jó volt.
Elkészült a PCL82 egyik nyákja. Be is tettem az alkatrészeket. Szól is rendesen de nekem kevés a bemenő érzékenysége. Jelenleg az első trióda 820 Ohm-os katódellenállására csatolok vissza a kimenőről 15K-val. Érdemes tovább növelnem a soros ellenállást vagy osztott katódellenállás kellett volna? Akkor felül lett volna hidegítve a 820 Ohm és alatta egy 68 Ohm. A közös pntba meg a kimenőről egy 1-2k ellenállás. Az a baj hogy a nyák nem ilyen lett. Akkor lehet hogy csinálhatok 2 nyákot.
Miért van az hogy ezt a kis gépet nem tudja überelni az azóta elkészült PL82PP és a már kipróbált ECL82PP? Kraft az több van bennük. Mérésre jónak tűnnek. Azonban a hangjuk ridegebbnek tűnik. Ha előtte vagy utána közvetlen nem hallgatom a kicsit akkor még meg is tudnék barátkozni velük. Lehet hogy a csoda az ECL86-ban van?
Lehet, hogy még egy kicsit járatni kell a csöveket... (Ha újak, akkor mindenképp, és egyhuzamban lehetőleg.)
Kár, hogy ilyen (drágán, vagy nehezen) beszerezhető az ECL86. CIROKL Laci PP-je - szerintem - méltán nyert Kecskeméten. Viszont a Puskásban a GU volt dobogós, ami mások szerint vacak hangú cső. :nemtudom:
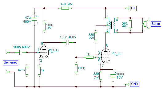
Segítséghez folyamodnék, mert kifog rajtam ez a *. Ezt a rajzot építettem meg, pentóda katódján 9,1V van. Ennek jónak kéne lennie. (280V az anódon mért fesz, ami kb 8W anóddisszipáció) Viszont 2-3 perc után látni, hogy izzik az anód. Szerintem nagyfrekvenciásan gerjed, persze mindezt rövidre zárt bemeneten mértem. A kimenő szekunderén szkóppal nem látni semmit, ha nincs rövidre zárva a bemenet, akkor csúnya jelek uralkodnak rajt.. Mit tegyek? A trióda árama 2,1mA, szerintem ez is jó.
A P-s változata könnyebben beszerezhető. nekünk ez is jó. Külföldön két EL84 árában mérik darabját. Szerintem kevés van belőle. Egyébként a PCL82 PP-nek jobb a hangja mint a PL82 PP-nek. Bár ez korrekt összehasonlítás mert egyik EI másik SM hiperszil vason van.
A trióda árama sok egyébként. Lehet hogy gázos a cső. Vedd ki a trióda és a pentóda közötti csatoló kondit és úgy járasd pár percig. Akkor kiderül hogy milyen a cső.
A trióda tápjában az RC szűrőnél sok a 47K. Ide 4,7-6,8K-t tegyél.
Sziasztok!
Visszajöttem külföldről és játszottam tovább egy kicsit a triódás GU50-el. Betettem fűtésközepelő potmétert, még mindig volt egy kis 50hz brumm. Keveselltem a gain-t, tettem be katódkondit. Láss csodát, a brumm megszűnt! (15mV pp volt) Meg tudja ezt nekem magyarázni valaki, hogy miért van? Szerencsére a hangminőségben semmi romlást nem vettem észre. Játszottam egy kicsit a nyugalmi árammal, grid stopper ellenállásokkal is, mellékelem a nekem legjobban tetsző eddigi kapcsolást. B1+ ~380V. |
Bejelentkezés
Hirdetés |


A nyákja ma elkészült. Kimenői a két ünnep között elkészülnek remélem. 






Nem hiszem hogy beáldoz 10E forintot 4 csőre és ezért marad az ECL82 Akkor már a meghajtó ECC83 se kell hanem a PCL triódáival kell megoldani és új nyákot kaphat. 

